Abstract
This article provides the first comprehensive description and assessment of environmental changes in a unique natural transboundary region—South-Eastern Altai, which is located in the arid territories of Russia and Mongolia. This region of Asia is rightfully included in the high-mountain Third Pole (Roof of the World). In three key areas, Tsambagarav Massif (Mongolia), Mongun-Taiga Massif, and North-Chuya Ridge (Russia), the following are considered: (1) the latest dynamics of glaciers from the early 1960s (beginning of regular instrumental observations) to the present day; (2) climate change and land use systems; and (3) the characteristics of the biota and the causes of its dynamics. The article concludes with a consideration of (4) population adaptation models.
Keywords:
glaciers; South-Eastern Altai; biota; vegetation; flora; change of land use; adaptation models 1. Introduction
The worldview basis for this article is the concept of the Third Pole, which refers to the Himalaya, Tibetan Plateau, and surrounding high mountain regions, as the world’s third-largest repository of ice and snow after the Arctic and Antarctic. It is a vital water source for more than 1.9 billion people in Asia. Climate change poses severe threats to this fragile ecosystem.
This concept was initially proposed and actively developed, primarily by Chinese and Indian scientists, to conduct comparative integrative polar research in the Arctic, Antarctica, and the Third Pole highlands. Subsequently, it gained worldwide recognition, injecting new life into comparative polar research [1,2]. It is important to note that the Third Pole includes not only the previously mentioned highlands of South and Central Asia [1,2] but also the mountain systems of southern Siberia and northwestern Mongolia, the Altai and Sayan Mountains [2].
From our point of view, the Third Pole Concept (TPC) historically goes far beyond the framework initially assigned to it and is, in fact, a modern stage of traditional arctic–alpine research, which has a long history of formation and development in classical biogeography [3].
The TPS concept gives a fundamentally new dimension and a powerful scientific basis to integrated geographical, ecological, and social research. In addition, we strengthened TPC by combining the original author’s concept of the Siberian Natural Collider with the multi-transect approach, making it possible to connect the Arctic and the Third Pole geographically and infrastructurally, and declaring new opportunities for Arctic–alpine research. In 2007, a large-scale scientific infrastructure, such as the CERN Large Hadron Collider, in the form of a Siberian mega-transect for environmental monitoring and integrated research, was established in Siberia [4]. These concepts and approaches have enabled Arctic–Alpine research in the natural sciences to reach the level of megascience, making it relevant and attractive to a wide range of leading scientific groups and centers engaged in comparative environmental studies of cold, extremely harsh regions of the world.
The multi-transect approach is an integrated system of latitudinal, meridional, and altitudinal research and monitoring transects of different levels (mega, macro, meso, and micro) and lengths (from thousands of kilometers to tens of meters), which allows crossing natural zones, natural provinces, and altitudinal zones along optimal logistic research trajectories, which significantly facilitates and organizes the task of comprehensive study of the vast territories of Siberia, Central Asian highlands, and the Arctic [4].
The aim of this article is to provide a comprehensive and in-depth characterization of the South-Eastern Altai—a unique region of Inner Asia. To present the results obtained, we have chosen the time period from the early 1960s to the present day. On the one hand, this period marks the beginning of regular instrumental observations in the region; on the other hand, it corresponds to noticeably increasing changes in climate and land use systems in this territory, which have gained a dramatic character in recent years [5].
Undoubtedly, the significant changes taking place in the study area—climate change, strengthening of disaster events, glacier retreat, permafrost thaw, biodiversity loss, and landscapes and land use change—have a significant impact on the quality of life of the region’s population and have serious economic consequences. Therefore, one of the most important tasks of this study was to work with the region’s population in order to develop models of population adaptation to the changes taking place.
The solution to this important problem can be based on our proposed 7M concept for sustainable environmental research and management, since science-based management should prioritize the protection of the environment and ecosystem services [6]. The starting point, and accordingly the first M of the scheme, is environmental Monitoring. The second M means environmental Manipulation experiments, and Modelling (the third M) enables us to take our understanding from monitoring and manipulation to new and wider areas and into the future. Management (the fourth M), at the local, regional, and international levels, aims at mitigating unwanted impacts of environmental changes, adapting to the changes we cannot control, and exploiting any opportunities that arise. The next M—Mentoring—includes outreach to the public and education to inform and equip the next generation of scientists with adequate skills and knowledge to use their future environment in a more sustainable way than previous generations have done. Minorities are Indigenous Peoples and other residents of severe areas like the Arctic and Third Pole highlands, who are already dramatically experiencing climate-driven environmental change. And last but not least, the final M of this concept is our Mother Earth.
It is generally accepted that the first deeply thought-out and substantiated approaches to the zoning of Siberia and Central Asia were laid down by the works of L.S. Berg [7]. According to geographic zoning, the region under study is a part of the highest mountainous territory of the vast mountainous area located in the south of Siberia, gradually turning into the arid landscapes of Northwestern Mongolia [8]. Back in 1913, Berg included this region as part of the Altai–Sayan mountainous country on his map “Morphological Regions of Asian Russia” [7]. A number of authors classify the mountains of South-Eastern Altai as Central Asian arid and semi-arid types of mountain landscapes [9].
There are very different systems of zoning and, accordingly, understandings of the nature and borders of the South-Eastern Altai in the literature [10,11]. Based on these, we present our interpretation of the boundaries of this territory, describing the general characteristics of the study area.
South-Eastern Altai is characterized by a sharply continental climate with extremely low precipitation; it is a combination of dry, arid intermontane basins of the Mongolian type and moisture-trapping high mountain ranges that allow glaciers and moisture-loving nival vegetation to develop; the background vegetation in the highlands is Kobresia communities [12].
Compared with other boreal parts of Altai, South-Eastern Altai is distinguished by the greatest originality of landscapes, very similar to the landscapes of neighboring regions of the Mongolian part of Altai. It includes the ridges of Eastern Altai—Sailyugem, Chikhachev, Kurai, the height of which reaches 3200–3500 m (some peaks in the Chikhachev ridge rise above 4000 m), the massifs of South-Western Tuva, the southern part of the Chulyshman Plateau, the Ukok Plateau, and the Chuya and Kurai intermountain basins. All these allow us to rightfully include the adjacent regions of Mongolian Altai in the South-Eastern Altai.
Climate change and the increase in the number and intensity of natural hazards add new risks to the vulnerable mountain environment and pastoralist communities, affecting the productivity of agroecosystems, income levels, and population safety, which, despite studies, remain underexplored [13,14]. Adaptation to climate change refers to adjustments in ecological, social, or economic systems in response to climatic stimuli and their effects, and implies actions taken to reduce (or prevent) existing or potential risks or to take advantage of favorable opportunities associated with climate change [15]. Consequently, the ability of an individual or local community to respond to climate challenges and minimize potential harm or deal with its impacts is defined as its adaptive capacity [16].
Adaptation measures in glaciated mountain rural areas, characterized by heterogeneous landscapes and temperature regimes, altered hydrological cycles and precipitation changes, provoking glacial lake outburst floods, landslides, debris flows, drought, and aridization [17], are aimed at resolving socio-economic issues and improving the resilience of mountain territories. Initiatives include improvement of water storage, development of transport and social infrastructures, changes in agricultural practices (new crops sustainable to the local climate and diversified), disaster risk reduction (management of early warning systems and creation of protective barriers), monitoring glacial melting and water levels, and economic diversification (orientation to agrotourism, production of medicinal herbs, artisanal activities, etc.). Successful implementation of adaptation measures is limited by reduced stakeholder capacities, collaboration, and financial resources, as well as by policies and development [18]. Mountain populations, on the one hand, are described as being at risk of exclusion and marginalization, and experiencing inequities in human well-being, especially in least developed countries [19]. On the other hand, they exhibit resilience, enabling them to persist in the unique conditions of a melting cryosphere [20].
The mountainous regions of Western Mongolia and South-Eastern Altai, often called the “Third Pole”, face challenges, especially affecting traditional pastoralist–herder lifestyles, and require help in adaptation to the new climatic reality. Climate-induced disasters, such as dzud (dzud is a compound hazard occurring in a cold, dry climate, encompassing drought, heavy snowfall, extreme cold, and windstorms [21]) and intensive degradation of pastures and soil, make agricultural activities unpredictable and unprofitable, whereas other directions of economic activity are usually reduced to a budgetary sphere, which intensify a strong rural–urban migration trend [21,22]. Scholars describe the process of “population sliding down from the mountains” and the “washing out of people” from remote, sparsely populated areas, which leads to the abandonment of cultural landscapes and the degradation of existing infrastructure in these territories [23], as well as direct or indirect effects of climate change on health, nomadic traditional cultures, housing, and economic styles [24]. Research shows that the behavioral intentions of the population rely on community norms about climate change, while risk perception and stress response are determined by resource loss, values, and knowledge about the climate [25].
There is a lack of scientific data representing the human dimension of climate change regarding adaptation, vulnerability, sensitivity, and resilience of populations living in this geographic area. This situation justifies the need to provide an integrated analysis combining glaciological and geographical data with sociological insights, providing an understanding of how societal climate knowledge, attitudes, and risk perception are formed, as well as the role of community, cultural identity, and other sociocultural factors mediating human reactions to the changing climate reality.
The integrative organization of this article is based on a conceptual framework linking climate change and environmental change in the following logical sequence: climate → glaciers → biota → land use → adaptation. This framework well reflects the core idea of the methodological approach we used in preparing this article.
According to this concept, this article structurally consists of an Introduction, three main Sections, integrating results and discussion, and a Conclusion. The first of the main sections presents the physical–geographical and administrative–territorial characteristics of the studied territory, which includes three key areas of the South-Eastern Altai: the Tsambagarav Massif (Mongolia), the Mongun-Taiga Massif, and the North-Chuya Ridge (Russia). It also describes the methods used for field and office research, as well as the analysis and processing of the obtained data. The second section contains the results and discussion of a study of climate and glacier dynamics from the beginning of regular instrumental surveys to the present. It also provides the characteristics and dynamics of the biota of key areas, examines the land use structure of administrative districts and their changes over the past 40 years, and presents the adaptation models of the population living within the study region. The conclusion presents the main findings of the research and outlines directions for further study.
The authors apologize in advance for the excessive length of this multifaceted and complexly structured article. However, this is justified by their comprehensive and unprecedented examination of environmental changes, land use systems, and population adaptation models in such a unique, remote, and understudied region as the South-Eastern Altai. Each reader, regardless of their specialization or area of research interest, will be able to gain not only a comprehensive understanding of this region but also find the specific data they need.
2. Materials and Methods
2.1. Geographical Setting and Characteristics of the Target Study Area
The study area is located in the central part of Eurasia, on the territory of Russia and Mongolia, and is represented by three key areas: the North-Chuya Ridge (49°51′–50°12′ N 87°–88° E), the Mongun-Taiga (50°01′–50°21′ N 89°46′–90°18′ E), and the Tsambaragav mountain ranges (48°30′–48°50′ N 90°36′–91°13′ E) (Figure 1).
Figure 1.
Location of the target study area.
According to the tectonic zoning, the study area belongs to the Altai–Sayan–Mongolian folded region [26]. A significant part of the study area is composed of intrusive rocks of Paleozoic age. The geological structure of the central part of Mongun-Taiga is an early Paleozoic intrusive granitoid complex composed of granodiorites, diorites, and granites. Cambrian deposits along the periphery of the massif are represented by shales, tuffs, quartzites, and sandstones, including metamorphosed ones [27,28]. The geological structure of the North-Chuya Ridge is determined by the presence of Precambrian and Paleozoic folded structures composed of shales, sandstones, limestones, and metamorphic rocks. The Mongolian Altai–Tsambagarav Massif is composed primarily of late Devonian and late Silurian intrusive rocks (granodiorites and granites) that intruded metamorphic schists of the Upper Cambrian and Lower Ordovician.
According to geomorphological zoning, the study area within Russia belongs to the South Siberian region, with arched-block, sharply, and deeply dissected erosion-denudation and glacial-erosion mountains and basins of various types. According to the geomorphological zoning of Mongolia, the Tsambagarav range belongs to the Siberian geomorphological region, the Mongolian–Altai geomorphological province [29]. The ridges of the study area are characterized by alpine highlands with pointed peaks, steep, dissected slopes, and a high hypsometric level, where absolute altitudes reach 3900–4200 m (Figure 1). Glacial–nival, permafrost, and gravitational processes play a leading role in the relief formation of this territory. Mountain ranges also feature planation surfaces of varying elevations and wide trough valleys. Quaternary glacial deposits are also common in the foothills, where they form a rolling, undulating relief.
The glaciation of the study area in the 2020s occupied a total area of about 200 km2. In the Mongun-Taiga mountain range, it was represented by 38 glaciers with an area of 17.2 km2, mainly with a northeastern aspect [30]; in the North-Chuya Ridge, there were 224 glaciers with an area of 120 km2 [31]. The glaciation of the Tsambagarav range was represented by 73 glaciers with an area of 61.08 km2 (this article).
The climate of the study area is determined by key geographic factors: its location in the temperate latitudes of the Northern Hemisphere; the northwesterly direction of the main moisture-bearing currents from the Atlantic; and the influence of a powerful Asian anticyclone with partly cloudy, frosty weather in winter. Circulation factors during the warm season largely depend on the transformation processes of incoming air masses, which lead to the formation of a unique local continental air [32]. Against the background of general atmospheric circulation, local air movement develops in mountainous regions, in particular, mountain–valley, glacial, slope winds, and foehn winds.
The continentality and aridity of the climate increase from the northwest to the southeast of the study area, while the average annual precipitation decreases. For the Mongun-Taiga massif, according to data from the Mugur-Aksy meteorological station (located at an altitude of 1850 m, 10–15 km northeast of the massif), the average annual precipitation (measurement period from 1966 to 2013) is 140.0 mm. For the Tsambagarav ridge, the Erdeenburen and Bayannur meteorological stations show average annual precipitation (measurement period from 1995 to 2004) of 78 mm and 87 mm, respectively. Bayannur meteorological station is located approximately 35 km northeast of the glaciated part of the Tsambagarav range at an altitude of 1364 m, and Erdeenburen meteorological station is located at an altitude of 1250 m, 35 km southeast of the glaciers of the Tsambagarav mountain range. For the North-Chuya Ridge, according to the Aktru meteorological station, the average annual precipitation (measurement period from 1971 to 1992) is 542.4 mm [33], while hydrological monitoring of glacier runoff indicates 1000 mm [34]. The Aktru meteorological station is located at an altitude of 2150 m, on the northern slope of the Bish-Iirdu mountain range in the North-Chuya Mountains. During the observation period (from 1966 to 2013), an uneven intra-annual distribution of precipitation was observed, with up to 70% of precipitation falling in the warm season.
For the entire study area, the average annual air temperature is negative: −2.7 °C (Mongun-Taiga) [35] and −5.6 °C (for the Erdeenburen and Bayannur meteorological stations of the Tsambagarav) [36]. The average annual air temperature at the Aktru meteorological station (North-Chuya Ridge) from 1971 to 1992 was −5.2 °C [33], and by 2021, it had increased to −4.3 °C [37]. At an altitude of 3000 m, the average annual temperature for the period from 1977 to 2016 was −7.1 °C, and the average annual precipitation was 140 mm [36].
The mountainous nature of the territory, the features of the relief, and climatic conditions determine the distribution of soils and plant communities. Specific plant communities are formed due to the border position of the study area at the junction of natural zones: steppes and semi-deserts, pronounced altitudinal zonation, and permafrost. The North-Chuya Ridge is characterized by an altitudinal zonation of vegetation typical of Altai. For the mountain forest belt of mixed pine-larch (Pinus sibirica-Larix sibirica), pine (Pinus sibirica) forests on Phaeozems occupy a strip of 1800–2200 (2300) m above sea level; forest–tundra ecotone occupies 2300–2500 m. Tundra vegetation is represented by high-mountain tundra and small-grass alpine meadows on Cruosols and Umbrisols. Subalpine sparse forests and small fragments of subalpine meadows located in the subalpine belt are 2500–3050 m above sea level [38].
The foothills and lower slopes of the Mongun-Taiga mountain massif are occupied by desertified forb–grass steppes on Kastanozems (on the southern slopes—from 2000 m to 2800 m; on the northern slopes—from 1800 m to 2600 m). Mosaic “tundra–steppe” communities, combining dwarf birch tundra with cryophytic forb–grass steppes, are developed in the northwest of the range (from 2000 m to 3000 m). Isolated patches of larch forests on Phaeozems or rust-bearing soils are found on the northeastern macro-slope (from 2000 m to 2400 m). Cryophytic barren steppes and Kobresia grasslands (2800 m) on meadow-steppe and sod-goltsy soils, grading into various tundra varieties on Cryosols, are located higher up. Above the tundra belt, right up to the edges of glaciers (from 3200 m to 3600 m), sparse groups of cryopetrophytic forbs and pioneer vegetation grow on fragmented Leptosols [39,40].
The altitudinal zonation of the Tsambagarav mountain massif is virtually devoid of forests. Small pockets of larch forests are found only in two places on the northern slopes (at an altitude of 2000–2600 m). The lower parts of the southern slopes (up to an altitude of 2300 m) are occupied by mountain semi-desert with couch grass, dwarf shrub ayaniya, and teresken. A strip of dry steppe with wheat grass, couch grass, and petrophytic herbaceous plants extends to an altitude of 3200 m, merging into small-bush steppe. Higher up (up to 3800 m) lies a strip of cryophytic meadows with Kobresia sedge, rocky screes, and cliffs. Due to the lack of a forest belt, the steppe zone adjoins the alpine zone.
2.2. Climate Change
Changes in temperature and humidity conditions cause a variety of poorly predictable consequences and serve as a clear cause of landscape transformation. These include the response of the spatial structure of nival–glacial and cryogenic systems, manifested in reduced glaciation and increased permafrost degradation, intensified exogenous processes, species reorganization of plant communities, and shifts in landscape altitudinal zones. A study of these climate changes was conducted in the Tsambagarav (Khovd, Ulgiy, and Tolbo) and Mongun-Taiga (Mugur-Aksy) mountain basins, and the North-Chuya Ridge (Kara-Turek, Ak-Kem, and Kosh-Agach) mountain ranges.
As part of the climate research, at the preliminary stage, the initial series were checked for homogeneity using Fisher’s method (variances) and for closeness to a normal distribution using the Kolmogorov–Smirnov method, which yielded positive results. Next, the average long-term values of climatic characteristics were calculated for the periods of 1961–1990 and 1991–2024 in order to conduct a comparative analysis and identify the inter-period changes that occurred. To determine the sign and magnitude of trends, a regression method of linear approximation was used, with the statistical significance of the obtained trend coefficients determined at the α = 0.05 level using the Student’s t-test and an additional check using the Mann–Kendall test.
Taking into account the statistically significant trend coefficients obtained for the temperature series, the trend lines were extrapolated until 2040, allowing for preliminary estimates of future thermal indicators in the region with an acceptable level of probability. In turn, the precipitation series were also subjected to the above-mentioned calculation procedures, but no statistically significant changes were detected, and linear extrapolation was not performed.
Calculation of the hydrothermal coefficient (HTC) of Selyaninov was done according to the following formula:
where ∑ r is the sum of precipitation during the vegetation period with a temperature above 10 °C, and ∑ t > 10 is the sum of temperatures during the vegetation period with a temperature above 10 °C.
HTC = ∑ r/0.1 ∑ t > 10
This parameter indicates the complex hydrothermal state of the studied areas, taking into account both thermal and hydrological factors.
2.3. Glaciological Research, Analysis, and Processing of Collected Data
This work used previously published data on the area of glaciers for the years 2021, 2000 [31], and 1968 [41] for the total glaciation of the North-Chuya Ridge, and for 2021 [30] and 1966 [42] for the glaciers of the Mongun-Taiga massif.
New studies were conducted to study the dynamics of the glaciers of Aktru (North-Chuya Ridge), Seliverstov and East Mugur glaciers (Mongun-Taiga massif), and Eregtiyn and Yamaat (Tsambagarav ridge), and to determine the total glacier areas of the Mongun-Taiga massif in 2000 and the Tsambagarav ridge in 1968, 2000, and 2023. The information on the total area of the glaciation centers and their changes was based on remote sensing studies (Table 1), which included identifying the boundaries of the glaciers and the equilibrium line. To analyze the dynamics of the individual glaciers, we used both the results of long-term field studies (repeated photographs, geodesic surveys, in situ geomorphological observations, GNSS tracking of the glacial snouts, and benchmark tape) and the results of the interpretation of satellite images and aerial photographs. In particular, for the glaciers of the Aktru basin, their dynamics were studied on the basis of remote sensing. For the Seliverstova and East Mugur glaciers (Mongun-Taiga massif), information on their areas was obtained by remote sensing, and information on length changes before 1966 was obtained by remote sensing, and after—by in situ observations. For the Eregtiyn glacier (Tsambagarav ridge), information about the length changes before 2005 was obtained by remote sensing, and after—by field observations. For the Yamaat glacier (Tsambagarav ridge), information about the length changes before 2005 was obtained by remote sensing, and after—by field observations.
Table 1.
Satellite images used in this study.
Landsat images and CORONA images were provided by the USGS [43]. For Landsat 5 and Landsat 7 images, we used both natural color composites (3-2-1 bands) and false-color composites (7-4-2 and 5-4-3 bands) that showed the differences in reflectance of landscape features. Furthermore, for Landsat 7, a panchromatic band 8 was used for pan-sharpening to improve image resolution from 30 m to 15 m using ESRI ArcGIS 10.4. For Sentinel, we also used both realistic color composites (4-3-2 bands) and false-color composites (8-4-3 bands).
We used images with minimal cloud cover (less than 15%) with acquisition dates at the end of the ablation season when seasonal snow cover is minimal and the ELA is observed optimally. For Landsat 7, to compensate for missing data in SLC-off mode, we used the central parts of the images, where noise is minimal, or used two images from the same year, in which gaps in one image are compensated by the presence of an image in those areas in the other image.
The systematic error was defined as ±1 pixel (2.5 m for Corona, 10 m for Sentinel-2, and 15 m for Landsat 7). Thus, the area determination error was calculated using the following equation:
where n is the number of pixels defining the perimeter of the glacier area (ratio of perimeter (m) to image resolution (m/pixel)), and m is the spatial resolution of the sensor bands applied, expressed as the area of a pixel (m2).
A_er = n × m
In cases where glaciers form complexes in which their boundaries run along ice divides, the errors for the entire glacial complex are determined not as the sum of the errors of individual glaciers, but by combining the glaciers into one polygon and using its perimeter.
We used a 30 m SRTM 1 Arc-Second Global digital elevation model (DEM) to characterize our glacier outlines with parameters including mean, minimum, and maximum elevations, and mean slope and aspect for the years 2000 and 1968. For the glacier characteristics of the 2020s, the latest (2023) update of the DEM FABDEM V1-2 with a resolution of 30 m [43] was utilized. The elevation estimation errors for both DEMs are given in Table 2.
Table 2.
Overall error metrics for each DEM (with reductions [44]).
The equilibrium-line altitude (ELA) was found from satellite images. In cases where it was not seen clearly, especially for small glaciers, we used the Kurowski method [45,46]. In this method, the firn line altitude or ELA is calculated as the average altitude of the glacier using the following equation:
where is the firn line altitude or ELA, fi are the areas of the different altitudinal zones of the glacier, zi are the average altitudes of these zones, and F is the total area of the glacier.
For small glaciers, the Kurowski method is highly efficient in the current situation of rapid climate change, when glacier geometry changes are delayed in comparison to mass balance changes. This method is based on the assumptions that ablation and accumulation on a glacier change linearly with altitude and that the glacier is stationary. The assumption of linearity of changes in ablation with altitude introduces a systematic error associated with the concave nature of the real curve of ablation versus altitude, due to which the ELA lies below the weighted average glacier elevation. At the same time, errors due to the assumption of linearity of changes in ablation with altitude and due to the assumption of glacier stationarity have the same sign during periods of positive glacier mass balance and opposite signs during periods of negative mass balance. In the second case, which describes the current situation in the region, they compensate each other, increasing the accuracy of the results.
Recently, Braithwaite [46] tested the method for 103 glaciers of different morphologies and from various regions of the world, observing a high correlation between the balanced-budget ELA and the Kurowski mean altitude, with a small mean difference of −36 m between the two altitudes and a standard deviation of ±56 m. The balanced-budget ELA is significantly lower (at a 95% confidence level) than the Kurowski mean altitude for outlet and valley glaciers and not significantly lower for mountain glaciers. We have analyzed our positive experience of using the Kurowski method for small glaciers in Altai in [31].
2.4. Methods of Flora Research
Field studies of the flora were carried out primarily using the route method, during which the species composition, phenological state of plants, and association of species with different landforms and ecotopes were recorded. Altitudinal and geographical references were noted, and photographic records of individual species and the plant groups they form were taken. When necessary, herbarium material was collected for further clarification of taxa in office conditions. The inventory also took into account archive materials stored in herbarium collections (LE, TK, MW, NS, NSK, ALTB, UBA, UBU) and personal long-term collections, including published materials [10,47].
Additionally, open data resources from online citizen science platforms such as iNaturalist and Plantarium were considered [48,49]. These resources have made a significant contribution to information on the distribution of individual plants inhabiting hard-to-reach habitats, particularly within the Tsambagarav and Mongun-Taiga massifs. When compiling the list of high-mountain plants of the studied areas, in order to avoid conflicts of opinion, the volume and nomenclature of taxa were adopted according to the latest summaries of vascular plants of Mongolia and Asian Russia [50,51], which are in good agreement with each other and compiled on a single basis of the following classifications: APG IV (the latest Angiosperm Phylogeny Group classification) for flowering plants [52] and PPG I (the Pteridophyte Phylogeny Group classification) for lycophytes and ferns [53].
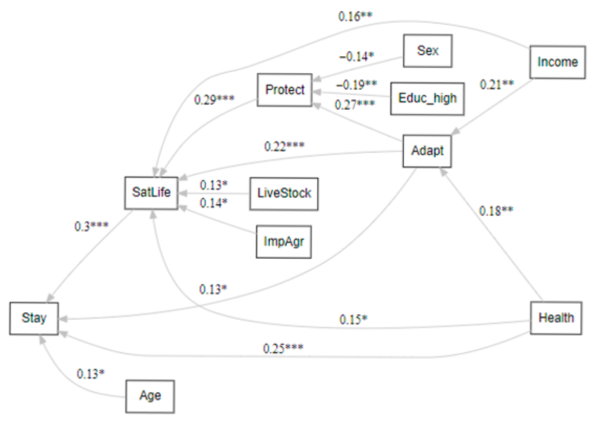
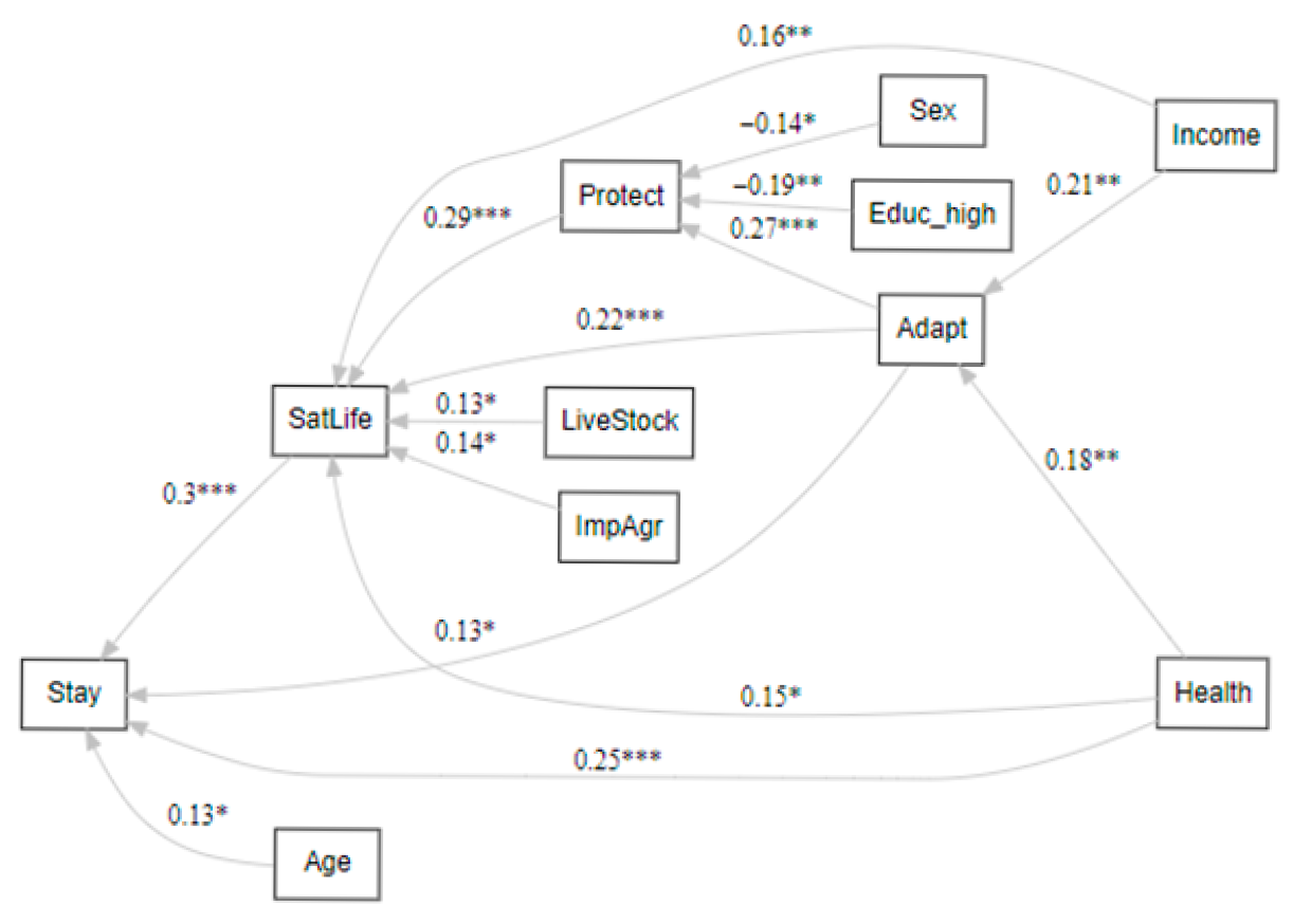
2.5. Sociological Data Collection for Adaptation Models
The interdisciplinary framework required the inclusion of human dimensions of climate change (HDCC) to assess perceived risks, resilience, factors of vulnerability, adaptation strategies, and general well-being of highland residents in the three areas [54,55].
Sociological data were collected in 2022–2025 in two Russian regions (the Altai Republic and the Republic of Tyva) and two western aimags of Mongolia (Bayan-Ölgii and Khovd). The principal method consisted of structured interviews conducted using a three-stage stratified sampling design. The questionnaires were translated into local languages (Tuvan and Mongolian) for respondents not speaking Russian, with accuracy ensured through back-translation and corrections by native speaker scientists. All interviewers received additional training, including immersion in climate change research topics and the specifics of fieldwork among indigenous peoples. Sampling proceeded from three predefined geographic strata (North-Chuya Ridge, Mongun-Taiga, and Tsambagarav area) to selected villages within each stratum near glacier systems, and finally to households and research participants selected by random walk with quotas, controlling for gender, age, and place of residence. This yielded n = 275 (Tsambagarav), n = 423 (North-Chuya Ridge), and n = 192 (Mongun-Taiga) per stratum (total n = 890), consistent with Cochran’s formula for a cross-sectional survey at a 95% confidence level and a 5% margin of error. Informed consent was obtained from all participants, with full adherence to ethical principles, including confidentiality, voluntary participation, and respect for local cultural norms.
The mean age of respondents was M = 40.9, SD = 13.95 (North-Chuya area—M = 43.8, SD = 14.3; Mongun-Taiga—M = 39.6, SD = 13.1; Tsambagarav—M = 37.4, SD = 13.1). Respondents belonged to different ethnic groups and had various education levels. Approximately one-third of respondents were employed in budget organizations (healthcare, education, or culture), which is typical for peripheral regions with modest socioeconomic development. Eleven percent occupied positions in local administrations, 12.3% were retirees, and 4.2% were unemployed. The agricultural orientation of activities, mostly impacted by climate change, was represented by animal husbandry, practiced by about half of the respondents. From 27% to 49% of respondents were engaged in farming (Table 3).
Table 3.
Socio-demographic and economic characteristics of the samples in three research areas, %.
The statistical analysis of survey results included primary descriptive analysis, hierarchical cluster analysis, and structural equation modeling of factors of adaptation and relationships between subjective evaluations of adaptation, vulnerability, and capacity to withstand climatic challenges.
3. Results and Discussion
3.1. Climate Change
The temperature regime around these mountain ranges is subject to a general warming trend, but each has its own unique characteristics. Situated significantly further south, Tsambagarav experiences a more intense warming impact. While in the North-Chuya range, the increase in average long-term annual temperature between the two climatic periods of 1961–1990 and 1991–2023 was 1 °C; near the Tsambagarav massif, it reached 1.5 °C. The rate of increase for this mountain range during the latter period was 0.3 °C/10 years, but over the past 15 years, it has increased to 0.8 °C/10 years. Within the Mongun-Taiga massif, the same increase was recorded within 1.3 °C, and the trend coefficient for the period 1991–2023 was only 0.1 °C/10 years, which is the lowest figure among all three mountain ranges (Figure 2).
Figure 2.
Interperiod variations in average annual temperature in Mugur-Aksy. Straight lines represent averages for the periods 1963–1990 and 1991–2023; dashed lines represent trends for the same periods.
The identified thermal changes are also confirmed by the dynamics of the frost-free period (FFP). In the Tsambagarav Massif, it has increased by an average of 13 days over 60 years, with two-thirds of this increase occurring in spring. In Mongun-Taiga, the FFP has increased by only 5 days over the same period, while in the North-Chuya Ridge, it has increased by 8 days. The duration of vegetation seasons above 5 °C and 10 °C showed spatiotemporal dynamics similar to the FFP. A linear extrapolation of the identified trends to 2040 suggests a more intense increase in temperature indicators in Mongolia and a slight decrease in the growth rate in Tuva and Altai.
Precipitation patterns in the studied mountain ranges are relatively stable. In Western Mongolia and Eastern Tuva, despite a general severe moisture deficit with average precipitation of 120–140 mm/year, no statistically significant trends in monthly or annual precipitation were detected. In the North-Chuya Ridge, the average long-term general moisture level is quite high, fluctuating between 500–600 mm/year, and also shows no clear trends. However, it should be noted that precipitation in this region has significantly increased in intensity, exceeding 30 mm/day, often leading to catastrophic events in the mountains, such as mudflows, floods, and avalanches.
The Selyaninov complex temperature–humidity index shows negative trends in the studied macroregion, decreasing over 60 years from 0.56 to 0.47 near the Tsambagarav and Mongun-Taiga massifs and tending toward 0.40, which is the conventional boundary of the natural zone’s transition from steppe to semi-desert.
In summary, changes in the main climate characteristics include:
- -
- further differentiated aridization of the territory with a steady increase in temperatures and a persistent deficit of atmospheric moisture;
- -
- a significant reduction in nival–glacial zones, including that due to their more intense heating during positive vertical temperature gradients in the spring–summer season;
- -
- a noticeable extension of frost-free and vegetation seasons, causing undesirable transformation of plant communities and a shift in the altitude of pasture areas.
3.2. Glacier Surface Dynamics Since 1960s
The history of studies of glacial centers in the South-Eastern Altai is presented in the Supplementary Materials (Section S1).
3.2.1. North-Chuya Ridge
North-Chuya Ridge is one of the largest glacier centers of Altai. In the 21st century, there was a rapid acceleration in glacier decrease: the average rate of glacier area shrinkage increased from 0.36 km2/year in 1968–2000 to 0.96 km2/year in 2000–2021 (Table 4).
Table 4.
Glacier characteristics of North-Chuya Ridge at different time points.
Due to larger areas and a higher altitudinal range, the valley glaciers in 2000–2021 degraded more slowly than glaciers of other types. As a result, their predominance in the total area of glaciation increased. Medium-sized cirque–valley and cirque glaciers underwent the most active degradation.
The Aktru glacial center is the most studied area of the North-Chuya Ridge, situated in its eastern part (Figure 3). The Leviy Aktru glacier, with an area of 5.19 km2, is the largest glacier in the Aktru basin and belongs to the group of Reference glaciers of the World Glacier Monitoring Service. Its upper boundary is located at the Aktru-Bash peak, at an altitude of 4044 m above sea level. The lower boundary corresponds to an altitude of 2615 m above sea level. The average value of the equilibrium line altitude (ELA), determined by the mass balance method using ablation stakes for the period from 2019 to 2025, is 3380 m above sea level. This corresponds well to the results of remote sensing, which gave an altitude of 3305 m for 2021 [31]. The accumulation area ratio (AAR) for the same period averages 45%. For comparison, during the first decade of the 21st century (2000–2009), the ELA and AAR values were 3230 m above sea level and 57.6%, respectively [56,57], indicating increased glacier ablation in recent years. This is also close to the information obtained by remote sensing: 3278 m for 2000 [31].
Figure 3.
Decrease in the glaciers of the North-Chuya Ridge in 2000–2021.
The glaciers in the Aktru river basin have receded drastically since observations began in the 1950s, with the average annual rate of glacier recession between 1952 and 2019 of the valley glaciers Maliy Aktru estimated at 13.5 m/year, Praviy Aktru at 12 m/year, and Leviy Aktru at 9 m/year, and the Vodopadniy ice-cap glacier at 3 m/year (Figure 4).
Figure 4.
Dynamics of the glaciers of the Aktru basin.
However, recently, the rate of recession of some glaciers within the Aktru River basin has shown signs of acceleration. For example, the Maliy Aktru glacier retreated an average of 6 m/year (1952–1975); between 1975 and 2019, it was 18 m/year. The glacier forelands of the Aktru River basin are highly dynamic paraglacial environments that exhibit extensive glaciofluvial networks, proluvial complexes, talus (scree) slopes, and an assemblage of moraines [58].
3.2.2. Mongun-Taiga Massif
In the Mongun-Taiga glacier cluster, small glaciation forms predominate (the average glacier area is 0.45 km2). To some extent, this fact is compensated by the compact arrangement of glaciers, 16 of which form the glacier complex of the main summit of the massif (3970.5 m), with a total area of 12.66 km2. About 51% of this area falls on two valley glaciers, Seliverstova and East Mugur. The altitudinal range of glacier development is 1073 m (from 3970 m to 2897 m) (Table 5).
Table 5.
Glacier characteristics of the Mongun-Taiga massif at different time points.
The glaciers exist in conditions of low annual precipitation (slightly more than 300 mm, with an average of 160 mm recorded in the massif’s foothills), with only 20% falling during the cold season. The winter anticyclone causes partly cloudy weather, and as a result, the snow cover is not very thick. Under such conditions, glaciers exist primarily due to the redistribution of snow by snowstorm transport and its increased concentration in negative relief forms and on leeward slopes (the concentration coefficient averages 2.4). Consequently, 40% of the glacier area is confined to the leeward slopes of the northeastern aspect.
In 1966–2000, the average rate of glaciation reduction per year was 0.23 km2/year or 0.75%/year. In 2000–2021, the average rate was 0.24 km2/year or 1.1%/year (Figure 5). Thus, in the territory of the Mongun-Taiga massif, a tendency towards accelerated glacier shrinkage has also emerged in the 21st century.
Figure 5.
Shrinkage of glaciers in the Mongun-Taiga massif from 1966 to 2021.
The accelerated retreat of the massif’s glaciers in the 21st century is confirmed by data on the shrinkage of the massif’s largest glaciers: Seliverstova and East Mugur (Table 6).
Table 6.
Shrinkage of the Seliverstova [5] and East Mugur glaciers.
The core of the Mongun-Taiga glacier complex, where both of these glaciers originate, consists of three contiguous dome-shaped peaks: Kyrgyz (3803.1 m), Mongun-Taiga (3970.5 m), and one with 3834.1 m. East Mugur and Seliverstova are complex, multi-tiered valley glaciers of the dome-shaped summit complex. The multi-tiered nature of these glaciers is due to the stepped nature of the massif and the presence of three altitudinal levels of cirques, with the two upper levels occupied by glaciers. The East Mugur glacier begins on the slope of the massif’s main summit, branching at approximately 3690 m into separate streams separated by rocky outcrops, confined to the bottoms of two cirques. At 3300 m, corresponding to the bottom of another large cirque located below, the streams merge, forming a single tongue.
The Seliverstova glacier (Shara-Khoragay) is also divided into several ice flows. The main (northern) ice flow originates on the northeastern slope of Kyrgyz Peak, descending from an altitude of 3500 m into a cirque whose base is at 3300–3350 m. It takes a south-eastern direction, in keeping with the latter’s exposure. In recent years, a rocky ridge has begun to emerge from beneath the ice toward the cirque’s shoulder, separating its southern component from the flow. Another branch of the ice flow forms in the glacier’s southern cirque (base at approximately 3400 m), with the walls of the northern part of this cirque having completely lost their ice shell over the past decade. The confluence of the two flows, further separated by a median moraine, occurs at an elevation of 3270 m.
In 1966, the area of the East Mugur glacier was 3.86 km2; in 2000, it was 3.68 km2. By 2023, the glacier had shrunk to 3.32 km2, a 14% decrease in area over the entire period of 1966–2023. The area of the Seliverstov glacier decreased from 3.89 km2 in 1966 to 3.43 km2 by 2000 and to 2.81 km2 in 2023 (23.4% of the total decrease in 1966–2023).
Despite the nearly identical sizes of the Seliverstova and East Mugur glaciers in 1966, the former subsequently experienced a much more significant shrinkage. This is due to the morphological features of these glaciers.
In 1966, the Seliverstov Glacier formed a tongue approximately 2 km long, with an average slope of 101 m/km. The tongue was located in a gently incised section of the valley (the average elevation of the valley walls above the floor was approximately 100 m) with an eastern aspect, ensuring low shading and low snow accumulation on the glacier surface in this area. Consequently, the glacier’s shrinkage occurred at a fairly rapid rate, which accelerated sharply in the second decade of the 21st century.
The tongue of the East Mugur glacier was approximately 1.7 km long, with an average slope of 179 m/km. It was located in a deep, northeastern-facing trough (the walls rose 250–300 m above the floor), providing shade and increased snow accumulation on the surface. At the peak of the Little Ice Age, the glacier margin abutted a steep valley turn, providing a damming effect, resulting in a relatively thick glacier at the tongue. This increased thickness of the glacier margin persisted into the mid-1960s. The second important morphological feature of the East Mugur glacier is the development of a thick medial moraine, which was evident as early as the 1960s as a result of the exposure of a nunatak at the boundary of the accumulation zone (at altitudes of 3400–3500 m), dividing the glacier into two streams: a more powerful northwestern one and a narrower south-eastern one. Even in the 1960s, the moraine, although reaching the glacier front, was not visible as a continuous strip, and its width was no more than 10–15 m. By 1989, the south-eastern stream had become debris-covered in its lower part and began to merge with the medial moraine, seemingly disappearing beneath it. By 2023, this stream in the tongue portion of the glacier was completely debris-covered.
The combination of the increased thickness of the glacier tongue and reduced melting due to the moraine covering the surface contributed to the relatively slow shrinkage of the glacier. However, in the 20th century, the inertia of the damming effect was exhausted, and the glacier tongue began to flatten. Consequently, the glacier’s retreat accelerated abruptly after 2013, and since 2019, the glacier’s area loss has accelerated sharply (Figure 6).
Figure 6.
Shrinkage of Seliverstova and East Mugur glaciers in the Mongun-Taiga massif from 1966 to 2023.
Thus, the glaciation of the Mongun-Taiga massif from 1966 to 2021 exhibits a relatively high rate of shrinkage (43%), which is likely due to the predominance of small glaciers. The largest glaciers, Seliverstova and East Mugur, shrank to a lesser extent than the massif as a whole over roughly the same period (23.4% and 100%, respectively). While individual morphological features of glaciers significantly influenced the degree of degradation of a particular glacier, the changes in shrinkage rates occurred quite synchronously: between 2013 and 2019, there was a sharp acceleration in both the reduction in glacier length and area.
3.2.3. Tsambagarav Ridge
The main glaciers of the Tsambagarav range (98.5% of the total area) in 2023 were grouped into eight glacial complexes with joint accumulation zones, confined to dome-shaped landforms and planation surfaces (Figure 7). The largest of these glacial complexes (A), associated with the main summit of the massif (4208.4 m), has an area of 17.85 km2. The development of flat-summit glaciers ensures a high proportion of ice cover on the highest surfaces, which leads to a low supply of moraine material to the glacier surface; therefore, approximately 89% of the glacier surface is completely free of moraine material.
Figure 7.
Shrinkage of the glaciers of the Tsambagarav Ridge in 1968–2023. The letters A–H indicate glacial complexes.
In 2023, the vertical range of glaciation was 1224 m, and it completely coincided with the vertical range of the largest Eregtiyin glacier (No. 8). The slopes of northern and southern aspects differ greatly in the vertical distribution of glaciers, which is most clearly demonstrated by the example of the Eregtiyin glacier, the tongue of which descended to an altitude of 2987 m, and glaciers on the opposite slope (Nos. 64, 65, and 66), the edges of which are in the altitude range of 3565–3661 m. The ELA varies from 3630 m to 3954–4108 m. Overall, the ridge is dominated by northern-facing glaciers, accounting for 35.4% of the total glacier area. Clearly, insolation has a powerful influence on the glacier’s survival conditions.
According to our reconstruction, in 1968, modern complexes C, D, E, F, and G were connected due to the existence of glacial areas on the planation surfaces and formed a single complex. By 2000, complex C had separated; the remaining part of the large complex had disintegrated into two components: D + E and F + G. In 2000–2023, the disintegration of the complexes continued. The rate of glacier reduction in the 21st century increased significantly (Table 7)—from 0.36 km2/year in 1968–2000 to 0.56 km2/year in 2000–2023. The aspect contrast increased due to the intensive degradation of glaciers with a southern aspect.
Table 7.
Glacier characteristics of the Tsambagarav Ridge at different time points.
The general trend toward accelerated glacier degradation is also evident in the retreat of their tongues, although individual morphological features of the glaciers manifest themselves in different absolute values of this retreat. Let us examine this using the example of the two largest valley glaciers in the ridge. Eregtiyn glacier (No. 8) (Figure 8) is a complex valley glacier with an area of 4.87 ± 0.13 km2, the largest in the Tsambagarav mountain range. The glacier originates on the northern slope of the massif’s main peak (Tsast-Ula, 4208 m). Within the glacier’s accumulation zone, which extends to an average elevation of 3630 m according to 2024 data, there are two northern-facing cirques, effectively accumulating snow arriving from the main watershed ridge through avalanches and snowdrifts. The upper part of the main (western) cirque is a nearly vertical wall 250–300 m high, also serving as a source of ice avalanches on the cirque floor. The eastern glacial flow originates at an altitude of approximately 4000 m in the cirque and cuts into the northern slope of the Eregtiyn and Yamaat rivers’ watershed. Below an elevation of 3700 m, the glacial flows form a single glacial tongue. The tongue is convex, and its upper part is at the same elevation as the ridges of the lateral moraines bordering it. At an altitude of approximately 3400–3450 m, the glacier tongue flows onto a subglacial ridge, creating a zone of seracs and increased fracturing.
Figure 8.
Shrinkage of the Eregtiyn and Yamaat glaciers in 1968–2023.
Even at the edge of the glacier, the ice thickness, according to our ground-penetrating radar data, is 40–50 m, resulting in a steep glacier brow. The lower part of the valley in which the glacier is located has an open shape, causing the glacier itself and its moraine complex (LIA) to rise above the surrounding areas.
The glacial surface contains virtually no moraine material, which is due to the continuous ice covering of the upper part of the slope of Mount Tsast-Ula and the absence of rocky outcrops here. Only on the front of the glacier are there layers of ice contaminated by internal moraine melting at the edge.
As a consequence of all these morphological features, the Eregtiyn glacier currently descends lower than all other glaciers in the massif (down to 2987 m) and demonstrates the greatest resilience to climate change, retreating slowly relative to both other glaciers in the massif (Table 8) and glaciers in the region as a whole. Approximately 250 m from the glacier is the moraine-dammed lake Nurgan, which lost contact with the glacier shortly before 1968.
Table 8.
Changes in the length of glaciers of the Tsambagarav Ridge.
It should be noted that since 2019, this retreat has accelerated significantly.
The glacier is experiencing a noticeable loss of thickness. Geophysical studies in 2007–2009 revealed an average glacier thickness in the ablation zone of 135 m, and even at the lowest measurement point above the steep glacier forehead, it was 107 m [59]. From June 2005 to September 2008, the same authors recorded a decrease in the glacier surface in the ablation zone ranging from 2.8 to 8.3 m. Our ablation measurements on the glacier tongue, carried out at an altitude range of 3036–3217 m from 3 August 2024 to 17 August 2024, revealed a decrease in the glacier surface ranging from 0.62 to 0.73 m.
The Yamaat glacier is the second-largest glacier in the massif (after the Eregtiyn Glacier) (4.63 km2). It is a valley glacier, directly adjacent to the Eregtiyn Glacier, starting its flow from an altitude of approximately 4160 m southeast of the massif’s main summit (Figure 8). It is a simple valley glacier; most of its accumulation zone is located in a deep, two-chambered cirque with an east-northeast aspect and an absolute floor elevation of approximately 3700 m. The average ELA as of 2023 is 3654 m. The lowest point is located at an altitude of 3077 m.
The glacier tongue is long and narrow, compared to the Eregtiyn glacier. Below the glacier, there is also a moraine-dammed lake Yamaat, but it is smaller in area than Nurgan and has more pronounced surface runoff. It lost contact with the glacier earlier. The glacier is only slightly moraine-dammed, with the exception of the lower few dozen meters of the glacier, where it is contaminated by moraine melting from its body. However, armoring processes play a significant role in its dynamics: below the current glacier margin, armored ice with a very thin, in places eroded, moraine cover is found at least as far as the shore of the moraine-dammed Lake Yamaat. This location also coincides with the edge of a moraine from one of the glacier’s recent oscillations, judging by the position and freshness of the formations, which occurred shortly before 1968.
Unlike the Eregtiyn glacier, the Yamaat glacier is located entirely in a deep trough valley. This results in a higher concentration of solid sediment on its surface, which is also due to its downwind aspect, and a strong thermal influence on the tongue of its rock walls, which are well warmed in summer. All these should lead to faster mass transfer within the glacier.
Similar to the Eregtiyn glacier, the Yamaat glacier has been retreating rapidly in recent years, but its transition to high retreat rates occurred earlier, in 2015, and the rates themselves are much higher. This is due to the glacier’s morphological features, which allow its tongue to have a relatively shallow slope (approximately 120 m/km) and to be relatively flat and thin.
Thus, the reduction of glaciation of the Tsambagarav Ridge is clearly accelerating in the 21st century, and, as the dynamics of its two largest valley glaciers show, this acceleration is especially pronounced after 2015–2019.
3.2.4. General Features of Glacier Dynamics
Acceleration of glacier shrinkage has occurred in the 21st century. An analysis of the behavior of large valley glaciers in all three glacier centers suggests that the acceleration of shrinkage has affected them since the mid-2010s, likely primarily affecting smaller, and therefore less inertial, glaciers.
The main factor causing the accelerating reduction of glaciers is warming. However, an analysis of the warming in the region (Section 3.1) does not provide an explanation for the differences in the rates of glacier reduction in the three areas under consideration. The highest increase in annual temperatures was recorded in the Tsambagarav massif, and the lowest in the North-Chuya Ridge. However, although the lowest rate of glacier reduction in the North-Chuya Ridge (Table 9) is consistent with this warming pattern, the highest rates of glacier reduction were observed in the Mongun-Taiga massif, where the warming rate was average among the three regions. Obviously, other factors also affect the reduction of glaciers, in particular, the different sizes of glaciers. Of all the areas considered, the Mongun-Taiga massif has the smallest glacier areas. Small glaciers are more sensitive to climate change, and their relative decrease is higher due to their lesser vertical range, lesser thickness, and a smaller cooling effect on the microclimate. Also, small glaciers are less inert and respond faster to rapid warming.
Table 9.
General features of the reduction of the studied glacial centers.
3.3. Characteristics and Changes in Biota
3.3.1. Vegetation Cover and Plant Biodiversity of the Study Area
The Altai–Sayan Ecoregion is known as a biodiversity hotspot with extensive pristine landscapes and high levels of endemism in Central Asia and Siberia. It contains many large and important protected areas of various categories. Parts of the Russian Altai, the Golden Mountains of Altai, are listed as a World Heritage Site. Furthermore, neighboring countries (the Mongolian, Kazakh, and Chinese parts of the Altai) also possess pristine landscapes that could be potential targets for expansion into a transnational serial World Heritage site [59].
Spread across four countries (Russia, Mongolia, China, and Kazakhstan), the Altai Mountains are an important center of biodiversity and provide a key habitat for endangered and endemic species in Central Asia [60]. According to floristic zonation, the South-Eastern Altai belongs to the Tuvan–Mongolian province of the steppe subregion of the circumboreal region of the boreal subkingdom. According to the type of mountain vegetation zonation, this region is classified as subarid, characterized as the Mongolian–Altai alpine–desert–tundra–steppe South-Eastern Tuvan type [61]. On the map “Biomes of Russia”, South-Eastern Altai is classified as part of the steppe South-Eastern Altai–Tuvan orobiome and is represented by altitudinal zones (from lower to upper altitudes): mountain–desert steppes, mountain steppes, mountain forest–steppes, mountain tundra, and subnival and nival zones [62].
The South-Eastern Altai Mountains are characterized by high-mountain sod-goltsy, mountain–tundra sod and humus soils, and mountain–meadow sod soils [63]. According to I.S. Urusevskaya [31], the Mongun-Taiga massif’s soils belong to the goltso–tundra–meadow–chestnut type of zonation, with a wide distribution of chestnut, mountain-meadow, and meadow-steppe soils, above which tundra podburs, sod-goltso, and mountain primitive soils are located. The development of sparse cryopetrophytic communities (cryos—Greek—cold, petrophyton is defined as specific mosaic and sparse vegetation on rocks, cliffs, and scree) occurs on petrozems, tundra on coarse-humus cryozems, and meadows on dark-humus and gray-humus soils. Steppes are formed on podburs and chestnut soils, and larch forests on gray-humus gleyic soils and on rust-zems.
The vegetation of the South-Eastern Altai is specified by an arid zonality type, described in Mongolia by A.A. Yunatov in 1950, characterized by a large amplitude of zonal changes, but, on the other hand, by the loss or complete reduction of some zones, especially the forest zone [64]. The presence of steppe or desert vegetation (in the more southern regions) in the lower part of the altitudinal column is an indicator of this territory’s inclusion in the Mongolian vegetation type.
The borderline position of the region at the junction of steppes and semi-deserts, combined with the altitudinal zonation and the presence of a nival–glacial and permafrost landscape, determines the formation of specific plants. These regionally specific vegetation types include communities of cryophytic and upland xerophytic cushion plants, which form fairly well-defined vegetation belts in the Russian regions with the highest altitude.
Three altitudinal zonation schemes have been compiled, reflecting the common features and differences between the three massifs (Figure 9). The greatest differences are observed in the structure of the mid-mountain levels of the massifs, where both forests and desert steppes develop at the same altitudes. Increasing aridity contributes to the formation of similar altitudinal zones at higher elevations compared to humid regions.
Figure 9.
Comparative altitudinal zonation schemes of northern-facing slopes for three key sites of South-Eastern Altai.
It is important to note that the three key areas for our study, selected in the South-Eastern Altai, represent a series or transect of increasing aridity, manifested from a clearly defined forest belt on the North-Chuya Ridge, through sporadic forest islands on the Mongun-Taiga Massif, to the almost complete absence of zonal forest vegetation on the Tsambagarav Massif.
3.3.2. Vegetation Cover of the North-Chuya Ridge
The eastern part of the North-Chuya Ridge (NCR) is characterized by a highly developed forest belt, which begins above the steppe communities of the Kurai intermontane basin (Festuca valesiaca, Agropyron cristatum, Koeleria cristata, Stipa capillata, Caragana pygmaea, Potentilla acaulis, and Artemisia frigida (Figure 10)). These desert and small-bush steppes on the terraces of the Chuya River have much in common with the steppes of northern Mongolia. Their existence is supported by the climate of these valleys, which has Mongolian features. This region is characterized by sharp climatic differences between the highly humid ridges and the dry valleys of the basins, which determine the contrasts in vegetation—from cold dry steppes and semi-deserts to wet alpine meadows [65]. The eastern part of the North-Chuya Ridge (NCR) is characterized by a highly developed forest belt, which begins above the steppe communities of the Kurai intermontane basin. These dry and small-bush steppes on the terraces of the Chuya River have much in common with the steppes of northern Mongolia. Their existence is supported by the sharp continental climate of these basins, which has Mongolian features. This region is characterized by sharp climatic differences between the highly humid ridges and the dry intermontane basins, which determine the contrasts in vegetation—from cold dry steppes and semi-deserts to wet alpine meadows [65].
Figure 10.
The northern macroslope of the North-Chuya Ridge (NCR), which shows the steppe belt with fragments of forest–steppe, the forest belt, and the high-mountain belt (photo by Volkov I.V.).
The forest belt here occupies a strip of 1200–2400 m above sea level. The young larch (Larix sibirica) forests that predominate here arose after glaciation, which explains the floristic poverty of their grass cover [66]. In 1980, V.N. Smagin classified the NCR as part of the Altai–Tuva–Khangai basin–mountain province [67]. In the interior valleys, the diversity of forest vegetation increases; in addition to larch forests, pine (Pinus sibirica)-larch and pine (Pinus sibirica) forests grow here [38]. The vegetation of the southern macroslope of the North-Chuya Ridge forms mountain valleys bordering the South Chuya Ridge, with which they form a single mountain system with wooded river valleys extending over considerable distances.
The most characteristic distinguishing feature of the mountain forests of the NCR, in comparison with the European highlands (Alps), is that the NCR forest line often rises above the ends of valley glaciers [68]. As discovered by our joint international research group led by R.C. Gatti [69], who studied tree-line shift during the last 52 years, the tree line (composed of two species: Pinus sibirica 50–60% and Larix sibirica 40–50%) moved about 150 m upward, and the rate of movement recently accelerated. Before the 1950s, it never shifted above 2150–2200 m a.s.l. Researchers suggest that a continuous upward expansion of the tree line would be at the expense of meadow and shrub species and radically change this high-mountain ecosystem with its endemic flora. This documented tree-line shift represents clear evidence of the increased velocity of climate change during the last century [69].
Above the upper forest line, thickets of dwarf birch (Betula rotundifolia) are widespread, which predominate in areas of ancient glacial relief [65]. These shrub thickets often alternate with meadows of low-growing alpine herbs (Viola altaica, Polygonum viviparum, Dracocephalum grandiflorum, and Schulzia crinita) at sufficiently developed soils and fragments of Dryas tundra (dominated by Dryas oxyodonta) at rocky substrate. At approximate elevations of 2470–2700 m above sea level, Dryas tundra in valleys with less pronounced modern glaciation forms a fairly well-defined belt of closed vegetation. Above, a belt of sparse petrophytic vegetation (Saxifraga sibirica, Chorispora bungeana, Sagina saginoides, and Minuartia verna) usually begins, which in places with a clearly visible inflow of meltwater from glaciers and snowfields gives way to colorful nival meadows with a predominance of alpine low herbs (Hegemone lilacina (10%), Corydalis pauciflora, Ciminalis grandiflora, Claytonia joanneana, Ranunculus altaicus, and Pedicularis oederi).
The widespread occurrence of mountain tundra is a characteristic difference between the Russian part of the South-Eastern Altai and its Mongolian part, where, according to E.A. Volkova in 1994 [70], the significance of mountain tundra is greatly diminished. The predominance of tundra vegetation in the highlands, as well as the maximum development of the forest belt, testifies to the boundary botanical and geographical position of the North-Chuya Ridge and its sufficient similarity with the more humid mountains of Southern Siberia, characterized by a typical boreal type of altitudinal zonation.
Based on the results of our research devoted to the temporary transformation of some highland plant communities of NCR [70], we expect, in the near future, an upward shift in their altitudinal zones, manifested in a decrease in the significance of vegetation types characteristic of boreal highlands (tundra and alpine meadows) with an increase in the areas occupied by vegetation characteristic of the dry highlands of Central Asia—steppes, mountain xerophytes, and communities of cold-resistant cushion plants, which will gradually shift upward beyond the retreating nival–glacial belt.
Primary successions in deglaciation zones on the North-Chuya Ridge have been thoroughly studied and described in publications [38,68,71].
3.3.3. Vegetation Cover of the Mongun-Taiga Massif
The structure of the Mongun-Taiga altitudinal zonation generally corresponds to the generalized zonation for the South-Eastern Altai. The mountain massif exhibits pronounced differentiation of vegetation by aspect. Below, we will focus on the description of the northern-facing slopes as the most well-studied ones.
The foothills and lower parts of the slopes are covered with desert steppes and mixed-grass, turfgrass, and feather-grass steppes. In the northwestern foothills, mosaic tundra–steppe communities are developed, consisting of combinations of birch tundra with Betula rotundifolia in relief depressions with cryophytic forb–grass steppes on drained slopes and positive landforms. The presence of tundra–steppes in the Altai high-mountain basins is due to the specific cold and dry climate conditions with a short growing season [72].
On the northeastern macroslope, isolated clumps of larch shrub forests and sparse forests are found among steppe communities at an altitude of 1900–2400 m. Larch forests (Larix sibirica) stretch along the slopes and form separate massifs up to several hundred meters long (Figure 11). Near the tree line, sparse forests are usually bordered by a dense shrub layer of Betula rotundifolia and Juniperus sibirica [40,65].
Figure 11.
Thickets of Betula rotundifolia at the Mongun-Taiga Massif tree line with Larix sibirica (E. Derkach photo, July 2023).
One of the few larch distribution cores in Mongun-Taiga is the right bank of the East Mugur River valley. This example can be used to assess the modern dynamics of forest communities in an arid climate (Figure 12). Larch forests are confined to northeastern exposure slopes and hollows. As of 2023, closed larch forests occupy 0.8 km2, and another 0.3 km2 is covered by Betula rotundifolia and coastal meadows with isolated mature larches. In 2002, the area of closed larch forests was 0.5 km2 (according to a Landsat-7 image from 14 July 2002).
Figure 12.
Distribution of larch forests and single larch trees in 2023 and in the 2000s (Mugur River Valley).
Over the past twenty years, almost 40% of the area, currently covered by forests, has grown. Along the edges of the larch stands, thickets of dwarf birch (Betula rotundifolia) and Dasiphora fruticosa develop, where individual mature larch trees or larch clumps can be seen in satellite images. Currently, the maximum elevation of the larch forest is 2425 m. On average, over the past 20 years, the tree line has risen by 10–30 m. The irregular shape of the tree line is related to the topography (in hollows, the forest rises higher, while on convex slopes, it is lower). The maximum elevation to which dwarf birch thickets with isolated larches can be found is 2525 m.
Higher up, there are cryophytes (cold-resistant) wasteland steppes specific to the arid Altai (Kobresia myosuroides, K. filifolia, Festuca kryloviana), which are a steppe variant of the Kobresia communities. The key role of Festuca steppes in the cryophyte-steppe sub-belt of Mongun-Taiga was noted by B.B. Namzalov in 2015 [73]. Such communities are formed due to cryoxerophilic conditions—an arid climate and the presence of permafrost. They pass into various types of tundra: sedge-grass, sedge-Kobresia, and dryas-moss. Alpine and subalpine shrubby meadows adjoin the tundra [39,65,73].
In the altitudinal range of 3200–3600 m, sparse petrophytic assemblages with rosette and cushion-shaped life forms (Waldheimia tridactylites, Saxifraga oppositifolia, Sibbaldia tetrandra, Draba alpina, etc.) predominate [74]. These species are pioneers and colonize young moraines within a few years after the glacier retreats.
At the high elevations (up to an altitude of 3400 m) on planation surfaces, practically devoid of snow cover in winter due to blowing, Kobresia communities with a predominance of Kobresia myosuroides and Kobresia humilis are widespread [74]. On the highly elevated denudation surfaces of the Mongun-Taiga massif, rocky-sedge steppes dominated by Carex rupestris are found [73]. Such communities on planation surfaces develop at the same absolute altitudes as tundra in trough valleys.
Primary successions in deglaciation zones on the Mongun-Taiga massif were studied and described in a recently published paper [5].
3.3.4. Vegetation Cover of the Tsambagarav Massif
The Tsambagarav Massif lies on the boundary of steppes and semi-deserts, considered an independent regional category that includes desertified steppes, steppe deserts, and the specific desert steppes of Central Asia [70], which represent the original zonal vegetation transformed within the altitudinal zonation system. According to the vegetation map of the Tsambagarav Massif, its altitudinal zonation system includes successively belts of mid-mountain dry Mongolian–Gobi–Altai steppes, moderately dry forb–fescue steppes, high-mountain cryophyte steppes, and an upper high-mountain belt of moderately moist sedge and Kobresia grasslands.
Detailed geobotanical and landscape research of the Tsambagarav massif has not previously been conducted. In 2024, we completed landscape studies of the northwestern part of the massif (the Eregtiyn-Gol and Yamat-Gol River valleys and their interfluves).
The Yamat-Gol River Valley has a pronounced trough relief in its high-mountain part. Its mid-mountain part is represented by canyons cutting through outcrops of bedrock and terminal moraines of different ages.
Hilly-ridge moraine complexes, as well as the river’s floodplain terraces, occupy the valley’s lower slopes and bottom. Oxytropis–Kobresia (Kobresia myosuroides, Oxytropis oligantha, and O. chionophylla) communities are common there; less commonly oxytropis–sedge–Kobresia communities and cryophyte forb–grass–Kobresia (Kobresia myosuroides, Koeleria altaica, Festuca lenensis, Rhodiola quadrifida, Oxytropis oligantha, Potentilla nivea, and Draba pygmaea) communities are found on gentle slopes; at the bottom of the valley, there are forb (wormwood)–sedge communities (Carex rupestris, Trifolium eximium, Hedysarum gmelinii, and Artemisia frigida) in combination with pebble floodplains (Chamaenerion latifolium).
The mountain massif is surrounded by desert steppes (up to an altitude of 2400 m) with Stipa glareosa and Agropyron cristatum. The overwhelming majority of the Eregtiyn-Gol River and Khoyt-Gol River foothill basins and their interfluves are occupied by steppes with tussock grasses (genera Poa, Festuca, and Koeleria, up to 2700 m).
The clear dominant species throughout the explored area is Kobresia myosuroides, as well as species of the genus Carex (Carex stenocarpa, C. rupestris, C. melanantha, etc.). These species form cryophyte steppes up to altitudes of 3100 m. The wide range of ecological conditions in which Kobresia can grow, as well as the presence of sedge species confined to different habitat types (from swampy grasslands to sparse xerophytic steppes), determine their dominance.
Co-dominants in Kobresia and sedge communities with normal and excessive moisture in the foothills are Bistorta vivipara, Oxytropis oligantha, O. chionophylla, and cinquefoil (Potentilla nivea, P. gelida, and P. sericea). In communities with insufficient moisture, there are Artemisia frigida, Draba pygmaea, Ephedra sinica, Orostachys spinosa, grasses of the genera Poa, Festuca, and Koeleria. In areas with hilly ridge relief, sparse forb–sedge–wormwood communities (Artemisia frigida, A. dranunculus, Carex rupestris, Festuca lenensis, F. kryloviana, Potentilla sericea, Ephedra sinica, and Orostachys spinosa) are common on ridges and slopes, combined with cryophyte–forb Kobresia communities in closed depressions (Kobresia sp., Oxytropis oligantha, O. chionophylla, Bistorta vivipara, Carex pseudofoetida, Potentilla sericea, and P. gelida).
Areas adjacent to the massif highlands feature moderately steep, hilly slopes overlain by eluvial–deluvial and moraine deposits. They include grass-tussock–mixed-herb communities (Kobresia sp., Carex stenocarpa, Festuca kryloviana, brachyphylla, Stellaria pulvinata, Potentilla sericea, nivea, Saxifraga cernua, Oxytropis oligantha, Eremogone formosa, Bistorta vivipara) and cryophyte–mixed-herb polsters.
Co-dominants in the sedge and Kobresia communities with normal and excessive moisture in the trough valley include Bistorta vivipara, Potentilla sericea, Oxytropis oligantha, and some high-mountain meadow species. These communities form a belt of sedge and Kobresia grasslands (up to 3500 m). In the upper valley part, communities with Dryas oxyodonta and shrubby forms of willows (Salix berberifolia, S. rectijulis) are found; no dryads were encountered during the fieldwork.
Young moraines, formed from the late 19th century to the present, are widespread along the glacier periphery. They are home to barren areas with cryopetrophytic species or sparse cryopetrophytic groups. Pioneers growing at altitudes of 3500–3800 m in the harshest conditions include Rhodiola quadrifida, Potentilla nivea, Elymus schrenkianus, Pedicularis amoena, Panzerina lanata, Arenaria capillaris, Koeleria altaica, Saxifraga cernua, and Papaver pseudocanescens. The vegetation cover in some cases can reach 15–20%, but usually does not exceed 5–10%.
During fieldwork, we encountered communities endemic to the Mongolian Altai, dominated or co-dominated by Stellaria pulvinata [75], which occupy positive landforms with xerophytic conditions in the foothills. Carex rupestris, Artemisia frigida, Berberis sibirica, and Ephedra sinica are also found in these communities.
The explored area is characterized by cattle and sheep grazing, which impacts the landscapes both in the foothills and in the valleys. In the foothills, pasture degradation is observed, manifested by thinning and xerophytization of the grass cover and compaction of the upper soil horizons. The dominance of genera such as Artemisia and Ephedra in the grass cover is due to the fact that they are not consumed by livestock. The proportion of grasses and herbaceous species decreases. In the trough part of the Yamat-Gol River valley, xerophytization of the grass cover was not observed within the marshy tundra, but it does occur on better-drained slopes.
Primary successions in deglaciation zones on the Tsambagarav massif have not yet been studied, and this is a matter for the near future.
3.3.5. Results of the Study of High-Mountain Flora
Based on the inventory results, a list of strictly high-mountain flora species was compiled for the three studied areas, which includes 172 species belonging to 93 genera and 31 families. Among the families, Asteraceae is distinguished by exceptional species diversity (29 species), which is almost twice as diverse as Caryophyllaceae (15), which ranks second. The next most numerous families are Fabaceae (13), Brassicaceae (13), Saxifragaceae (12), Ranunculaceae (11), Poaceae (10), Rosaceae (9), and Salicaceae (9). These families also include the most multi-species genera of the flora: Oxytropis (10 species), Salix (9), Saussurea (6), Ranunculus (6), Potentilla (6), Saxifraga (6), Micranthes (5), and Draba (4). However, only the Saxifragaceae family includes two multi-species genera, Saxifraga and Micranthes, while the Caryophyllaceae and Poaceae families have no multi-species genera at all. The studied flora’s unique features are due to the presence of endemic and rare protected taxa. Twenty-one species have been identified as strictly endemic to the Altai Mountains. Six species are found within all three key sites, including Allium pumilum Vved., Dracocephalum bungeanum Schischk. & Serg. (Figure 13a), and Rhodiola krylovii Polozhij & Revjakina. Seven species are found in two sites, including Saussurea orgaadayi Khanm. & Krasnob. (Figure 13d), Oxytropis saposhnikovii Krylov, and Astragalus tschujensis Bunge (Figure 13b), while eight species are found in only one site. Moreover, there are no unique endemics on the Mongun-Taiga massif; on the Tsambagarav massif, there are three such species (Anoplocaryum tenellum A.L.Ebel & Rudaya, Stellaria pulvinata Grubov (Figure 13c), and Ranunculus sapozhnikovii Schegol.), and in the high-mountain belt of the North-Chuya Ridge, there are five (Draba sapozhnikovii A.L.Ebel, Mesostemma martjanovii (Krylov) Ikonn., Astragalus pseudoaustralis Fisch. & C.A.Mey., Ranunculus akkemensis Polozhij & Revjakina, and Ranunculus revuschkinii Pjak & Schegol.). It is noteworthy that six endemics belong to the genus Oxytropis, confirming the opinion of A.V. Polozhiy, who believes that the territory of Southern Siberia is one of the centers of origin and diversity of this genus [76].
Figure 13.
Some endemic plants of the Altai Mountain Country: (a) Dracocephalum bungeanum; (b) Astragalus tschujensis; (c) Stellaria pulvinata; and (d) Saussurea orgaadayi (photo by Pyak A.I.).
Protected plants are also numerous among the studied flora. A total of 37 such species are listed, of which 8 are included in the Red Book of Russia 2024 [77], 8 in the Red Book of the Republic of Tyva 2019 [78], 13 in the Red Book of the Altai Republic 2017 [79], and 20 species are protected in Mongolia [80]. Notably, none of the 37 species are protected in both Russia and Mongolia.
Since the three key sites under consideration are in contact with different high-altitude plant flora types (from forest and meadow alpine types on the North-Chuya Ridge to tundra and high-altitude steppe types on Tsambagarav), this results in different compositions of invading (montane) species. Moreover, the group of montane species will be represented not only by numerous species common to the high-mountain zone, such as Aster alpinus L., Patrinia sibirica (L.) Juss., Potentilla sericea L., Ephedra monosperma J.G.Gmel. ex C.A.Mey., Veratrum lobelianum Bernh., Antennaria dioica (L.) Gaertn., and many others, but also by random species that become established in specific local habitats (for example: Cryptogramma stelleri (S.G.Gmel.) Prantl and Dryopteris fragrans (L.) Schott are noted on old moraines of glaciers of the North-Chuya Ridge; Equisetum arvense L. is noted on fresh alluvial deposits near the glacial tongue of the Seliverstov glacier on the Mongun-Taiga massif; Teloxys aristata (L.) Moq. is noted on steep slopes along the sides of a stream flowing from a sheet glacier on the Tsambagarav massif).
It is obvious that modern climate changes, accompanied by an increase in temperature, will have only a positive effect on the distribution of montane species, which allows us to neglect them and limit the analysis to strictly high-mountain species, thereby ensuring the comparability of the results obtained.
Annotated list of strictly high-altitude species of South-Eastern Altai is presented in the Supplementary Materials (Section S2), and altitude NDVI changes in deglaciation areas are presented in the Supplementary Materials (Section S3).
3.3.6. Modern Climate-Induced Changes in Biota
Under the influence of temperature changes since the Little Ice Age, progressive glacier shrinkage and uplift of their lower vertical limits have been observed in the study area. At the same time, subglacial surface deposits transition to subaerial deposits, meaning ice-free surfaces are actively exposed to exogenous processes. The expansion of ice-free areas is obviously accompanied by a significant change in the hydrothermal regime of such territories, which are subsequently colonized by plants [31].
Two scenarios for vegetation development can be identified, which will depend on the degree of observed changes and are primarily related to the location of the area relative to massive glaciers and its absolute elevation. Although the most significant areal changes are recorded in the deglaciation zone along the periphery of massive glaciers, in most such cases, we observe only a corresponding shift in the vertical boundaries of existing plant groups and communities. These shifts reach their greatest magnitude in the arid conditions of the Tsambagarav massif and can reach up to 200–300 m in absolute elevation and up to a few kilometers in surface area.
More significant changes occur in the subnival zone on relatively isolated peaks close to the snow line in absolute elevation. Clearly, at the observed levels of uplift, these peaks can experience a transition from subglacial to subaerial processes and a complete replacement of the vegetation cover. Thus, over the past 20–30 years, we have observed the almost complete disappearance of high-mountain alpine-type vegetation (plant communities that form in waterlogged habitats) on the peaks of Sukor (2919.9 m above sea level) and Verkhovye Arydzhan (2926.9 m above sea level) of the North-Chuya Ridge. In recent years, only thin snowfields have formed on their summits, which melt almost completely by mid-summer, and continuous snow cover quickly disappears with the onset of the first prolonged warm periods in early summer. This is accompanied by a sharp change in environmental conditions associated with altered hydrological regimes (drying) of the near-summer areas. In general, the dominant trends in the transformation of the vegetation cover in the high-mountain zone are as follows: (1) increased moisture leads to upward movement (forests develop along gentle valleys and steep northern slopes, and tundra–steppe develops along steep southern slopes); (2) insufficient moisture leads to the formation of tundra–steppe communities everywhere. In rocky and stony areas, there is a widespread change in plant groups: those that obtain moist, cold ecotopes are replaced by those that obtain dry, cold ecotopes.
Thus, the greatest threats to this flora due to global climate change will be associated with species confined to relatively isolated peaks, whose absolute elevation only slightly exceeds the current snow line.
3.4. Changing the Land Use System
In the region under study, with its difficult natural conditions and highly vulnerable ecosystems, the transformation of land use patterns as a result of both natural and human factors is of great importance for both the local population and the environment. These factors, often acting together, influence hydrological and geomorphological processes, such as the runoff regime and soil erosion, as well as the processes of land degradation and desertification.
The cumulative effects of climate change, including increased extreme natural events and anthropogenic pressure on land resources, directly impact water availability, ecosystem productivity, and, consequently, the food security and socio-economic stability of the region.
Understanding the intricate relationship between these various factors is essential for developing effective adaptation strategies and sustainable management practices for natural resources in this rapidly changing environment. The type and method of environmental management in the study area reflect the specific natural conditions and are best expressed in the economic structure. The entire region is characterized by traditional natural resource management, which is used by the local population in extensive farming. This way of life is determined by the natural, geographical, and historical factors that predetermined the main agricultural activity in the area—pastoral cattle breeding and sheep farming.
Administratively, the study area consists of two regions in Russia: Mongun-Taiga kozhuun (district) in the Republic of Tyva and Kosh-Agachsky district in the Altai Republic. It also includes two aimags (districts) in Mongolia: Bayan-Ulgiy and Khovd.
3.4.1. Kosh-Agachsky District (North-Chuya Ridge)
The Kosh-Agachsky District is located in the South-Eastern part of the Altai Republic and is the largest in terms of area, covering 19,845 km2 or 21.3% of the total territory of the republic. It has 16 rural settlements and ranks third in population among other districts in the republic [81]. The demographic situation in this area has been characterized by a trend towards population growth from 1970 to 2020, with an increase of 7.2 thousand people. However, in the past five years, the population has decreased to 17.5 thousand, according to the Statistical Yearbook of the Republic of Altai for 2022.
The structure of agricultural land in the Kosh-Agach district is determined primarily by its geographical location. It is characterized by an imbalance, with pasture lands accounting for 82% of the total area, while arable lands account for a very small proportion. Livestock farming is traditionally extensive, with wintering on open pastures and little fertilizer use in winter.
The number of livestock in the Kosh-Agach area has a complex dynamic, with a steady trend toward recovery since 2001. By 2020, the number reached 64,000 heads, which is more than double the ecologically sustainable capacity of the pasture lands. This poses significant risks of natural complex degradation. Dynamics of livestock numbers in the Kosh-Agachsky district are presented in Table 10.
Table 10.
Dynamics of livestock numbers in the Kosh-Agachsky district [82].
The Kosh-Agachsky District in the Altai Republic has several specially protected natural territories, including the Shavlinsky Biological Reserve and the Argut cluster of the Sailyugemsky National Park, which are located within the North-Chuya Ridge. These areas were created with the goal of preserving the natural environment, biodiversity, and rare and endangered species, such as the snow leopard and the Altai Mountain sheep.
3.4.2. Mongun-Taiga Kozhuun (Mongun-Taiga Mountain Range)
Mongun-Taiga is the most mountainous and isolated administrative region of Tyva, located in the southwest of the republic. Its total area is 4414.2 km2, and the population density is lower than the average for the whole republic, with only 1.4 people/km2. There are three rural settlements in the district, which together account for about 2% of the population of the entire republic, but the overall demographic situation is favorable. In recent years, the population has been growing slowly but steadily due to a high birthrate. As of 1 January 2024, the estimated population of Mongun-Taiga was 5975 people.
Analyzing the land fund of the district, we can draw several conclusions. Despite the challenging natural conditions, agriculture accounts for 46% of the total land area. The traditional economy of the Mongun-Taiga kozhuun relies on nomadic cattle breeding, which has been adapted to the local climatic, topographic, and landscape features [82]. Agricultural farming is underdeveloped, with a limited role in rural areas. As a result, pastures dominate the agricultural landscape, accounting for between 35% and 63% of the kozhuun’s total area over the past four decades [83].
Intermountain basins and river valleys provide the most suitable conditions for pasture, but they require clearing of shrubs, stones, and fertilization to enhance productivity. Mountain meadows and tundra on steep, rocky slopes are less suitable for livestock grazing. High mountain pastures are only suitable for sarlyk (yak) grazing [84]. The area used for pastoral cattle ranged from 154.2 thousand hectares in 1980 to 279.5 thousand hectares in 1990. Over the past 20 years, the area of pasture has remained stable at 169.4 thousand hectares. Here, cattle, including yaks, horses, and small livestock (sheep and goats) are bred. The number of livestock in Mongun-Taiga kozhuun has grown significantly in the past 50 years.
The basis of nomadic farming is small livestock, as the vast territories of dry steppes, semi-deserts, and high-altitude pastures contribute to the breeding of these hardy animal species. During the study period, sheep and goats have shown the greatest positive growth, with their numbers increasing threefold (Table 11). Currently, kozhuun feed resources are insufficient, allowing for only 98,000 head to be kept [84].
The condition of pastures is concerning. Mountain pastures have been degraded due to intensive grazing, resulting in depleted species composition of grass cover and the spread of poorly consumed and poisonous plants [85].
Table 11.
Dynamics of Livestock Population in Mongun-Taiga District [86].
Table 11.
Dynamics of Livestock Population in Mongun-Taiga District [86].
| Years | Cattle | Small Cattle | Horses | Total |
|---|---|---|---|---|
| 1970 | 2623 | 31,118 | 520 | 34,261 |
| 2004 | 7885 | 64,602 | 275 | 72,762 |
| 2015 | 7892 | 67,529 | 901 | 76,322 |
| 2017 | 8024 | 89,934 | 1173 | 99,131 |
| 2020 | 9344 | 93,971 | 1400 | 104,715 |
In 1993, a specially protected natural area of 15,890 ha (3.6% of the total land area) was added to the land use structure of Mongun-Taiga Kozhuun. This area is occupied by one of the clusters of the Ubsunur Basin Biosphere Reserve, Mongun Taiga, which was created to preserve the landscape and biological diversity of the region. The cluster and protected area cover not only the glacial peak but also the upper reaches of the Balyktyg, Mugur, and Mogen Buren rivers, up to the border with Mongolia. In addition to its remarkable natural beauty, the massif is also a sacred place for the indigenous people of Tuva.
3.4.3. Bayan-Ulgii and Khovd Aimag (Tsambagarav Mountain Massif)
In the Tsambagarav mountain range, located in western Mongolia, there are two aimags, Khovd and Bayan-Ulgii. This region also has a population that is generally increasing, although there has been a negative trend in the village of Erdeneburen since 2006. Population dynamics of the studied region are presented in Table 12.
Table 12.
Population Dynamics of the studied region [87].
The economy of Bayan-Ulgii and Khovd aimags reflects the structure of the national economy of Mongolia. Agricultural land accounts for approximately 70% of the total land area, dominated by pastures and hayfields.
The main branch of agriculture in these regions is animal husbandry, including sheep and goat breeding, cattle farming, and horse and camel breeding. These activities are conducted on a family basis through pastoral nomadism, where local Mongolian cattle are raised on year-round pastures using seasonal nomadic movements. More than 20,000 pastoral farms in Bayan-Ulgii and Khovd aimags are involved in cattle breeding. The dynamics of the number of livestock in Bayan-Ulgii and Khovd are presented in Figure 14.
Figure 14.
Dynamics of the number of livestock in the studied aimags (thousand heads) [87].
In 2000, a specially protected natural area, the Tsambagarav National Park, was established within the study area. The area of the park is 1109 km2, of which 68.4% belongs to the Bayan-Ulgii aimag, and 31.5% belongs to the Khov aimag. The purpose of its creation: glaciological monitoring, development of mountaineering and tourism, protection of rare animals and medicinal plants, and high-altitude ecosystems [88].
The transformation of the temperature regime caused by global climatic changes initiates a complex of difficult-to-predict consequences that have a significant impact on the dynamics of natural processes. The key indicator of the changes taking place is the pronounced spatial degradation of the nival, glacial, and cryogenic systems of the high-altitude territories of the South-Eastern Altai, manifested in a steady reduction in the area of glaciation, near-surface degradation of permafrost, activation of exogenous geomorphological processes, species redistribution of plant communities, and displacement of high-altitude landscape belts [89].
These changes have a complex impact on the sphere of environmental management, especially in the context of animal husbandry, which is a traditional form of economic activity in the studied regions. At the same time, the degradation of the snow and ice features of the mountain range will inevitably entail the transformation of the landscape and biotic diversity of all specially protected areas of the studied region of Russia and Mongolia.
3.5. Adaptation Models of the Population
Based on the findings of the sociological survey, people living in the highlands of South-Eastern Altai recognize the need to adapt to climate changes, overlapping with the usual severe conditions of a continental mountainous climate: only 18% of respondents believed that annual temperatures remained the same in recent years, while 73.1% of residents in Mongolia and 20% in the Russian Altai noted an increase in temperature, and 45.4% (61.3% in the North-Chuya Ridge area and 56.0% in the Mongun-Taiga area) noted a decrease. The latter may be explained by variability in climate perception [90], shifting seasonality, less intensive temperature increases in winter [91], or detected negative coefficients in linear trends in 2002–2011 [92]. The most important changes in cold periods are strong winds and blizzards, temperature fluctuations, heavy snowfalls, and abnormal frosts (especially noted by inhabitants in the North-Chuya and Mongun-Taiga systems). In the warm period, the most noticeable changes were drought, an increase in extra dry days without precipitation (in the Tsambagarav area, 59.1% of responses to a multiple-choice question), heavy rains (in the Mongun-Taiga area, 39.1% of responses), and strong winds and storms (in the North-Chuya Ridge area, 53.9% of responses) (Figure 15).
Figure 15.
Evaluations of climate changes in: (a) warm period of the year; (b) cold period of the year, pooled data, %.
Residents are adapting to climate change differently, from learning new ways to conserve water and practicing animal husbandry to abandoning traditional forms of economic activity in favor of less risky types of income. The majority of inhabitants in these areas highly evaluate their level of adaptation. Nevertheless, 14.7% of respondents in the Tsambagarav, 14.3% in the Mongun-Taiga, and 18.3% in the North-Chuya areas have not been able to fully adapt (5-point self-evaluation scale, the sum of negative values). Despite generally optimistic and hopeful thoughts, from 5.7% (North-Chuya Ridge) to 19.6% (Mongun-Taiga) of mountaineers felt fear, anxiety, and frustration about their future.
The exposure to climate and natural risks was measured through several indicators reflecting subjective evaluations of safety and involvement in hazard events. About 25% of respondents in the North-Chuya Ridge area and 34% in the Tsambagarav and Mongun-Taiga reported that they lived in a natural risk zone (rockfall, mudflow, or flooding zone, risky farming area, etc.). Many participants (44.9% in the Tsambagarav area, 46.8% in the Mongun-Taiga, and 28.1% in the North-Chuya Ridge) have been affected by at least one type of natural hazard (steppe and forest fires, floods caused by heavy precipitation, groundwater emergence, rockfalls, earthquakes, snow avalanches, landslides, mudflows, storms, heavy snowfalls, blizzards, etc.) in recent years (Table 13).
Table 13.
Indicators of adaptation, anxiety, protection against natural hazards, experience of natural disasters, and perceived danger of living near glaciers and permafrost, and their comparison across three areas of research, %.
From 34.5% (Mongun-Taiga) to 47.2% (Tsambagarav) of respondents felt non-protected from natural threats and dangers. Over a third of respondents (30% in Mongolia, 45.1% in Tuva, and 55.1% in the Republic of Altai) thought that living near glaciers in the permafrost zone poses a particular challenge under changing climate conditions and associated it with a high risk of livestock death due to cold and lack of feed (29–37% of responses), risky agriculture (25.1–33.3%), drought, rivers drying up, and fires (11.5–16.1%), as well as destruction of houses, buildings, and engineering structures (11.3–20.8%).
3.5.1. Basic Models of the Population’s Adaptation
Given the need to consider the perceived limits and constraints to adaptation, treated along with sensitivity and exposure as basic dimensions of livelihood vulnerability [93,94], the two-step cluster analysis was conducted. We used a log-likelihood measure of distance, the AIC criterion, and three entry variables—measuring subjectively evaluated adaptation to life conditions, willingness to move to another place, and willingness to protect themselves and their families from natural and climate threats—to describe segments of the population, differentiated in attitudes and protective behaviors. While the first variable was used to identify the effectiveness of adaptation, the two others represented opposite strategies: immobility as resilience (e.g., via in situ measures like animal diversification or infrastructure hardening) associated with place attachment, and mobility as a limit-exceeding deliberate response. Hence, these extreme positions represented four adaptive archetypes—‘resilient stayers’ investing in protection, ‘vulnerable stayers’ at risk of maladaptation, ‘trapped stayers’ lacking resources to move, and ‘proactive movers’ pursuing relocation as a positive choice enhancing livelihoods. Hypotheses of the cluster analysis were to identify the spread of adaptation strategies across population segments and examine their socio-demographic and risk-perception determinants. Variables were recoded to binary due to the skewed distribution of original multi-category responses and sparse cells, risking unstable clustering. A four-cluster solution was supported by the AIC index with an average silhouette measure of 0.7, indicating good cluster separation and cohesion. The robustness was confirmed by near-identical cluster distributions across independent 50/50 split-samples (χ2 p > 0.05, maximum deviation Δ < 4%).
The first cluster (25.2%) included persons with high levels of adaptation (100%), who were, in the majority of cases (62%), ready to protect themselves and their families against climate threats but did not desire to stay in their current place of residence, and were therefore mobile adaptants.
This model was more often accepted by women (27.9% compared to men—20.5%; hereinafter, z-criterion, p < 0.05), people with college or university education (26.0–29.2% compared with the ones having only secondary education—18.0%), chronic diseases, serious trauma, or sickness in the past (37.2% vs. 21.6% in the group of relatively healthy respondents), and those with middle values of life satisfaction (40.6% vs. 21.1–26.3% in the groups with low or high levels).
The second cluster (18.7%) described persons adapted to climate conditions (100%) and tied to their home (100%), but not ready to defend themselves and help other people in the case of natural danger (100%). We may denote them as passive adaptants. While equally distributed in various socio-demographic groups, bearers of this model differed by their attention to weather fluctuations, a lack of self-confidence in finding a new job if needed (29.4%; in other groups, 16–18%), and general feelings of anxiety and uncertainty (21.3%), fear, and frustration (27.5%; in other groups, 18–19%).
The third cluster (20.6%) depicted non-adapted (100%) respondents willing to stay in the locality (60.0%) and halfway ready for protective actions (51.8%)—active maladaptants. This model was relevant for people having low values of life satisfaction (52.6%), health issues (especially digestive diseases), and feeling unprotected from natural threats and dangers (32.3%; among those protected, the share of this cluster did not exceed 13–16.5%).
In the fourth cluster (35.5%), all three variables were positive, meaning good adaptation, local embeddedness, and potential to defend oneself and other people in mountainous areas. People accepting this model may be defined as active adaptants, representing the strongest and most significant members of local communities. It is more masculine (45.7%) than feminine (29.3%) and describes people with good health (no worsening of health, seasonal diseases, or traumatism induced by weather or climate) and modest educational background (among people with higher education, this strategy was rather rare (29.2%), whereas among persons with lower educational levels, it was 40.4%) living in the locality for more than 10 years (36.8%).
The distribution of adaptation models in the three areas of research was not uniform: only the first model was distributed evenly; the second model (passive adaptation) was present to a greater extent in the Tsambagarav surroundings (31.3% in comparison with 14.3% in the North-Chuya Ridge zone and 9.8% in the Mongun-Taiga); the third model (active maladaptants) was prominent in the Mongun-Taiga (28.8% vs. 17–19%); and the fourth (active adaptants) was most prevalent in the North-Chuya Ridge area (42.6% vs. 27.1–33.2%) (Figure 16). Thus, the typological analysis of adaptation has shown that adjustment to climate change has significant variability, determined by subjective factors rooted in collective psychology and self-awareness and objective circumstances linked to the environment and conditions of life.
Figure 16.
Distribution of different models of adaptation in the three areas of the research, %.
3.5.2. Structural Models of Factors and Effects of Adaptation on Protection and Well-Being
The next step of the analysis consisted of building statistical models and verifying hypotheses about interrelationships between perception of climate, adaptation capacity, protection, and migration or willingness to stay as behavioral strategies.
All together—adaptation, protection, and life satisfaction—were assumed to be predictors of the population’s attitudes toward living in a given territory, including the presence or absence of a desire to move to another settlement. Hence, we combined the results of the previous stage, where a set of adaptation models was elaborated, with further investigations about their determination and outcomes. The initial model, including all the above-mentioned hypotheses, was evaluated on the data for each area. Then, insignificant paths were deleted, and new paths suggested by modification indices, but conceptually and theoretically relevant, were added one by one to achieve acceptable goodness-of-fit. Such a hybrid, theoretical, and data-driven approach allowed us to maintain the basic contours of the theoretical model and implement its flexible modification according to the unique situation in each region.
3.5.3. The North-Chuya Ridge Model
The provided SEM results in this area revealed several statistically significant pathways describing peculiarities of the population’s climate change perception and their role in managing its consequences, which is crucial for effective climate policy (Figure 17). It was found that the level of protection/vulnerability (Protect) was negatively influenced by sex (γ = −0.11, p = 0.043), age (γ = −0.13, p = 0.016), and perceived risk of living near a glacier (γ = −0.1, p = 0.057; all coefficients standardized), indicating that women, older individuals, and people sensitive to the risks of glacier retreat felt less protected against natural and climatic threats and dangers. At the same time, there was a positive link between protection and adaptation (β = 0.15, p = 0.005), confirming our hypotheses about their interdependence.
Figure 17.
Structural equation model for the North-Chuya Ridge, including standardized coefficients (* p < 0.05, ** p < 0.01, *** p < 0.001).
Adaptation (Adapt) depended on livestock possession (γ = 0.11, p = 0.069, marginally significant) and agricultural activity (γ = −0.12, p = 0.051), but their impact was bidirectional.
Both adaptation and protection were significant predictors of life satisfaction (SatLife) (γ = 0.15, p = 0.002 and γ = 0.21, p < 0.001), along with well-known factors—income (γ = 0.21, p < 0.001) and health (γ = 0.13, p = 0.007)—which together created a synergistic effect of fostering a sense of control and empowerment and reducing uncertainty and stress. Higher income could facilitate investment in protective infrastructure and adaptive technologies, further enhancing life satisfaction. Conversely, good health supported the ability to engage in adaptation activities.
In its turn, life satisfaction determined whether people living in this area wanted to stay and live on this territory (γ = 0.11, p = 0.030). Other predictors of attachment to the place included agriculture, land possession (γ = 0.16, p = 0.002), and gender (γ = −0.12, p = 0.017). Women were less satisfied and more often wanted to move to at least another settlement within the district, whereas agricultural activity increased willingness to stay.
3.5.4. The Mongun-Taiga Model
The second model provided empirical evidence about the negative effect of the importance of engagement in agriculture (ImpAgr, γ = −0.188, p = 0.024) on evaluations of protection against climate-induced hazards (Protect), highlighting a critical trade-off in risk perception between inhabitants who wanted to preserve traditional activities and those choosing a modern way of life, while other socio-demographic factors were insignificant (Figure 18). Adaptation (Adapt) had a weak negative association with age (γ = −0.144, p = 0.087), meaning, similarly to the previous area, that elderly people were more vulnerable than other age groups. Life satisfaction (SatLife) was positively influenced by adaptation to climate change (γ = 0.162, p = 0.033), as well as by income (γ = 0.226, p = 0.003), health (γ = 0.295, p < 0.001), and livestock ownership (LiveStock; γ = 0.129, p = 0.088, marginal significance).
Figure 18.
Structural equation model for the Mongun-Taiga, including standardized coefficients (* p < 0.05, ** p < 0.01, *** p < 0.001).
Willingness to stay (Stay) had a negative relationship with sex (γ = −0.209, p = 0.007), while age (γ = 0.291, p < 0.001), health (γ = 0.201, p = 0.012), and protection (Protect; γ = 0.189, p = 0.014) demonstrated a positive effect. Just as in the Republic of Altai, women and particularly young people or persons with health issues were more inclined to move to another region. This model was more parsimonious but reproduced significant pathways describing the difficulties of living in remote mountainous areas under glacier retreat.
3.5.5. The Tsambagarav Model
The Tsambagarav model reproduced the negative association between protection (Protect) and sex (γ = −0.140, p = 0.035) and a positive association between protection and adaptation (Adapt; γ = 0.266, p < 0.001) (Figure 19). Additionally, it was revealed that higher education increased the level of evaluated vulnerability (Educ. high; γ = −0.194, p = 0.004), which was coherent with a large body of research stating that educated individuals have a deeper understanding of ecological processes, based on scientific evidence and discussions on climate risks, which can amplify feelings of anxiety and lower a sense of personal and community protection against climate hazards. Moreover, higher education can foster a critical view of societal and institutional responses to climate change, leading to skepticism about the adequacy of existing protection strategies and a less optimistic evaluation of protection levels [95,96].
Figure 19.
Structural equation model for the Tsambagarav, including standardized coefficients (* p < 0.05, ** p < 0.01, *** p < 0.001).
Adaptation (Adapt) and life satisfaction (SatLife) were both positively influenced by income (γAdapt = 0.205, pAdapt = 0.003; γSatLife = 0.164, pSatLife = 0.008) and health (γAdapt = 0.185, pAdapt = 0.007; γSatLife = 0.150, pSatLife = 0.015). In its turn, life satisfaction was affected not only by adaptation (γ = 0.222, p = 0.001) and protection (Protect; γ = 0.291, p < 0.001), as in other regions, but also by livestock ownership (LiveStock; γ = 0.128, p = 0.035) and the importance of agriculture (ImpAgr; γ = 0.142, p = 0.020).
Willingness to stay (Stay) depended on age (γ = 0.129, p = 0.035), health (γ = 0.253, p < 0.001), life satisfaction (γ = 0.302, p < 0.001), and adaptation (γ = 0.134, p = 0.041).
Additional materials for adaptation models are presented in the Supplementary Materials (Section S4).
4. Conclusions
Climate change studies show a general trend toward rising temperatures, mostly pronounced in the southern part of the study region. Spring seasons are warming most rapidly, resulting in longer frost-free periods and longer growing seasons. Aridity is increasing, but there is no clear trend in annual precipitation, although the temporal variation in precipitation is increasing.
Glaciation in the study areas shows a consistent, overall decreasing trend, with a clear acceleration of this decrease in the 21st century. The decline is also faster in the southern part of the study region. Since glaciers play a significant role in the region’s water supply, their reduction is an additional contribution to the overall process of aridization of the region.
Over the past 20–30 years, the highlands of South-Eastern Altai have seen a clear and consistent increase in tree line growth in areas where the forest belt is well represented, such as the North-Chuya Ridge. In the more arid parts of the highlands of South-Eastern Altai (Mongun-Taiga and Tsambagarav), the area of forest islands and dwarf birch thickets has expanded in well-protected and moist valleys on northern-facing slopes; tundra–steppe vegetation has developed and increased along steep southern slopes.
This is accompanied by the almost complete disappearance of alpine-type vegetation: nival meadows and wet, cold-resistant, sparse vegetation on stony surfaces (petrophytes) on some peaks of South-Eastern Altai. Further intensification of these processes is expected, threatening the complete loss of entire altitudinal vegetation belts in the Altai highlands. In the context of a sharp reduction in glaciers and snowfields, some endemic species of the nival–glacial belt, living on isolated peaks, are under threat of complete extinction.
Taking into account the above-mentioned, the following recommendations for biodiversity conservation can be made: (1) an inventory and monitoring of the population status of endemic and rare species living on isolated peaks near the current snow line is necessary; (2) in critical cases, efforts should be made to transfer diaspores and establish new populations in suitable habitats on other, relatively higher, isolated peaks; and (3) as a safeguard, efforts should be made to preserve the genetic material of such species ex situ (collect and maintain a seed bank, and create “reserve” populations in artificially created environments (nurseries and botanical gardens)).
The most pronounced manifestation of these changes in the high-mountain zones of South-Eastern Altai is the progressive degradation of nival–glacial and cryogenic complexes, manifested in a steady reduction in glaciation area, near-surface permafrost degradation, intensification of exogenous geomorphological processes, species redistribution of plant communities, and shifts in altitudinal landscape belts. The shrinkage of glaciers in the region has accelerated significantly in the 21st century, causing a corresponding acceleration of the development of postglacial processes.
These changes have a complex impact on nature management, particularly in the context of transhumance, a traditional form of economic activity in the studied regions. Moreover, the degradation of snow and ice features in mountain ranges will inevitably lead to a transformation of the landscape and biotic diversity of all specially protected areas in the studied region of Russia and Mongolia.
Traditional transhumance (primarily sheep farming), influenced by natural and historical factors, forms the basis of extensive nature management for the indigenous peoples of the studied regions of South-Eastern Altai. The current transformation of the temperature regime caused by global warming is triggering a number of difficult-to-predict changes in natural processes.
Based on the literature reviewed and the research conducted, the following recommendations for pasture management can be made. (1) Strictly limit the use of peri-glacial zones (newly ice-free areas for grazing). Controlled succession over 10–15 years is required to establish a stable vegetation cover and reduce erosion. (2) Preserving peri-glacial zones as a buffer zone for biodiversity restoration is recommended. (3) Melting glaciers create freshwater reserves, but this resource is finite. Therefore, rational use of glacial water is necessary: construction of irrigation canals to divert runoff to dry pasture areas, artificial reservoirs to collect excess water, and the establishment of organized watering points. (4) In an increasingly arid climate, it is advisable to increase the proportion of more resilient animals (camels and local sheep breeds) and to prevent pasture degradation by avoiding both the grazing of goats and increasing their numbers. (5) At the same time, the income received should be used not to increase livestock numbers but to invest in water-saving technologies and livestock processing, so that in the future, when glaciers shrink to critical sizes and acute water shortages arise, the population can survive with fewer resources.
Adaptation to climate change represents a multidimensional phenomenon, comprising cognitive, emotional, attitudinal, and behavioral manifestations. Social factors, especially cohort peculiarities, health, education, and livelihood, deeply influence adaptation, creating clusters of people differentiated by vulnerability and adaptation strategies, which can be active or passive, adaptive or maladaptive. It is important that over 35% of residents in the three research areas, especially men with good health, accept an active adaptive model, combining self-reliance, embeddedness in the local place, and readiness for active behavior, whereas other groups possess one or more weak features, needing special attention in future adaptation programs.
Structural modeling showed that the regions of research share a similar pattern where protection and adaptation to climate change both positively influence life satisfaction, which in turn affects willingness to stay in the area. Income and health consistently support adaptation and life satisfaction. Gender, age, and health status emerge as important demographic factors influencing vulnerability and migration intentions. Men in mountainous areas typically have greater access to job opportunities and decision-making, especially in the sphere of land use, and are more involved in migration, which can enhance their adaptive capacity compared to women. Older people have a strong local identity and willingness to defend a traditional way of life, but usually possess reduced adaptive potential due to health and economic issues. Young people are more educated, less tied to a place and traditional nomadic ways of living, and have more pronounced migration intentions. Mountain residents are more exposed to elevated health risks due to sharp climatic fluctuations, illnesses exacerbated at high altitudes, and limited access to medical care and underdeveloped medical infrastructure.
Considering that climate policy in this highly topographically complex region is in its infancy and requires active boosting, near-future initiatives should include actions aimed at enhancing the adaptive capacity of vulnerable populations, integrating traditional knowledge and economic, social, and economic transformations: (1) diversification of livelihoods and development of alternative economic activities (eco-tourism, artisanal activities, and small-scale cooperatives for livestock product processing) to reduce extensive stockbreeding, provide food security, and motivate young people to stay; (2) creation of community-managed water storage systems and seasonal feed reserves, informed for flexible migration route planning; (3) implementation of localized climate monitoring networks integrating traditional herder knowledge with modern tools for early warning of extreme weather; and (4) targeted programs for vulnerable groups (women with children and elderly people) to build resilience against climate stressors, addressing disparities in income, access to energy resources, and health issues.
The present study could play a role as a baseline reference for future monitoring and interdisciplinary research in other arid highland areas.
Supplementary Materials
The following supporting information can be downloaded at: https://www.mdpi.com/article/10.3390/environments13030128/s1, Section S1: The history of studies of glacial centers in the South-Eastern Altai and high-mountain flora; Section S2: Annotated list of strictly high-altitude species of South-Eastern Altai; Section S3: Altitude NDVI changes in deglaciation areas; Section S4: Additional materials for adaptation models. References [97,98,99,100,101,102,103,104,105,106,107,108,109,110,111,112,113,114,115,116,117,118,119,120,121,122,123,124,125,126,127,128,129,130,131,132] are cited in the Supplementary Materials.
Author Contributions
Conceptualization, D.A.G., S.G.M. and S.N.K.; methodology, D.A.G., P.K.K., S.G.M. and S.N.K.; data curation, D.A.G., S.G.M. and S.N.K.; investigation, D.A.G., E.S.D., A.A.E., A.I.P., I.V.V., I.I.V., Z.N.K., I.V.K., Y.N.K., S.G.M., D.V.B., D.A.O., O.E.N., O.V.S., A.O.K., S.O.O., A.S.B., M.I.D., O.D., B.A.A., B.A.M., I.A.G., S.D.M. and S.N.K.; writing—review and editing, D.A.G., E.S.D., A.I.P., Z.N.K., S.G.M., A.S.B., B.A.M., I.A.G. and S.N.K.; draft preparation, D.A.G., E.S.D., A.I.P., Z.N.K., S.G.M., D.A.O., A.S.B., B.A.M., Y.Y.K. and S.N.K.; visualization, D.A.G., E.S.D., S.G.M., D.A.O., B.A.M., Y.Y.K. and S.N.K.; validation, D.A.G., S.G.M., A.S.B. and S.N.K. All authors have read and agreed to the published version of the manuscript.
Funding
Glaciological, climatic, and geomorphological sections and some flora studies and adaptation models were carried out and developed with the support of the Russian Science Foundation and within the framework of the project No. 22-67-00020 “Changes in climate, glaciers and landscapes of Altai in the past, present and future as a basis for a model of adaptation of the population of the inland mountainous regions of Eurasia to climate-induced environmental changes” (D.A.G., E.S.D., Y.N.K., S.G.M., D.A.O., O.E.N. and O.V.S.). Botanical and land use materials were collected and processed, and the corresponding sections of the article were prepared with the support of the Tomsk State University Development Programme “Priority-2030” (S.N.K., A.I.P., A.S.B., B.A.M., I.A.G. and P.K.K.). Field logistics and sampling of botanical materials in 2023 were carried out with the support of the Russian Science Foundation for the Russian Science Foundation project 23-14-20015 “Studying the patterns of formation of carbon reserves in biological systems and landscapes in the transition space from North Asia to Central Asia” (A.O.K. and B.A.A.). Field logistics and sampling of botanical materials in 2024 were carried out with the support of the State Assignment project FEWW-2024-0009 “Development of the foundations of an adaptive selection system taking into account ecological and genetic characteristics in the conditions of nomadic livestock farming (using the Republic of Tyva as an example)” (A.O.K., S.D.M., M.I.D. and S.O.O.).
Institutional Review Board Statement
In accordance with the Regulations on the Local Ethics Committee of Altai State University (Order No. 892 of 2023) sociological studies that do not involve the collection of personal data or the conduct of biomedical research do not require approval from the Ethics Committee.
Informed Consent Statement
Informed consent was obtained from all subjects involved in the study.
Data Availability Statement
The original contributions presented in this study are included in the article/Supplementary Materials. Further inquiries can be directed to the corresponding author.
Acknowledgments
The authors of this article express their gratitude to representatives of the administrations of Bayan-Ulgii, Khovd, and Uvs aimags of Mongolia and the Tuvan kozhuuns of Russia, who acted as experts and provided assistance in organizing and conducting research on cattle pastures, as well as colleagues from the Mongolian National University, for their invaluable assistance in translating and discussing the research results. This study is a contribution to the Siberian Environmental Change Network (SECNet), and the authors are grateful to SECNet partners for their cooperation. This study was partly carried out using the research equipment of the Unique Research Installation “System of experimental bases located along the latitudinal gradient” TSU.
Conflicts of Interest
The authors declare no conflicts of interest.
References
- Yao, T.; Thompson, L.G.; Mosbrugger, V.; Zhang, F.; Ma, Y.; Luo, T.; Xu, B.; Yang, X.; Joswiak, D.R.; Wang, W.; et al. Third Pole Environment (TPE). Environ. Dev. 2012, 3, 52–64. [Google Scholar] [CrossRef]
- Yao, T.; Thompson, L.; Chen, D.; Piao, S. Reflections and Future Strategies for Third Pole Environment. Nat. Rev. Earth Environ. 2022, 3, 608–610. [Google Scholar] [CrossRef]
- Tolmachev, A.I. The autochthonous core of the Arctic flora and its connections with the high-mountain floras of Northern and Central Asia. Probl. Bot. 1962, 6, 55–65. (In Russian) [Google Scholar]
- Kirpotin, S.N.; Callaghan, T.V.; Pokrovsky, O.S.; Karlsson, J.; Vorobiov, S.N.; Kolesnichenko, L.G.; Popravko, I.G.; Kolesnikova, T.S.; Audry, S. Russian–EU Collaboration via the Mega-Transect Approach for Large-Scale Projects: Cases of RF Federal Target Programme and SIWA JPI Climate EU Programme. Int. J. Environ. Stud. 2018, 75, 385–394. [Google Scholar] [CrossRef]
- Ganyushkin, D.A.; Derkach, E.S.; Pyak, A.I.; Babenko, A.S.; Kurochkin, Y.N.; Khovalyg, A.O.; Adygbay, B.A.; Mongush, S.D.; Dongak, M.I.; Ondar, S.O.; et al. Development of Biota within the Seliverstov Glacier Deglaciation Zone after the Little Ice Age Maximum (Mongun-Taiga Mountain Range, Southeastern Altai). Acta Biol. Sib. 2025, 11, 907–929. [Google Scholar] [CrossRef]
- Callaghan, T.V.; Shaduyko, O.; Kirpotin, S.N.; Gordov, E. Siberian Environmental Change: Synthesis of Recent Studies and Opportunities for Networking. Ambio 2021, 50, 2104–2127. [Google Scholar] [CrossRef]
- Berg, L.S. Experience of dividing Siberia and Turkestan into landscape and morphological regions. In Collection in Honor of the 70th Anniversary of D.N. Anuchin; Typography of the Partnership I. N. Kushnerev and Co.: Moscow, Russia, 1913; pp. 117–131. (In Russian) [Google Scholar]
- Smirnyagin, L.V. Zoning of Society: Theory, Methodology and Practice (Based on US Materials). Doctoral Dissertation, M.V. Lomonosov Moscow State University, Moscow, Russia, 2005. (In Russian) [Google Scholar]
- Isachenko, A.G.; Isachenko, A.G. Landcapes of USSR; Publishing House of Leningrad State University: Leningrad, Russia, 1985; 320p. (In Russian) [Google Scholar]
- Pyak, A.I.; Shaw, S.C.; Ebel, A.L.; Zverev, A.A.; Hodgson, J.G.; Wheeler, B.D.; Gaston, K.J.; Morenko, M.O.; Revushkin, A.S.; Kotukhov, Y.A.; et al. Endemic Plants of Altai Mountain Country; WILDGuides: Princeton, NJ, USA, 2007; 368p. [Google Scholar]
- Reverdatto, V.V. Vegetation of the Siberian Region (Experience of Fractional Zoning); Natural-Historical Conditions of Agricultural Production in Siberia: Novosibirsk, Russia, 1931; 174p. (In Russian) [Google Scholar]
- Pisarenko, O.U. State of bryological study of the Altai-Sayan Mountain Region. Flora Asian Russ. 2020, 3, 3–14. (In Russian) [Google Scholar]
- Wyss, R.; Luthe, T.; Pedoth, L.; Schneiderbauer, S.; Adler, C.; Apple, M.; Acosta, E.E.; Fitzpatrick, H.; Haider, J.; Ikizer, G.; et al. Mountain Resilience: A Systematic Literature Review and Paths to the Future. Mt. Res. Dev. 2022, 42, A23–A36. [Google Scholar] [CrossRef]
- Ullah, A.; Bavorova, M. Adaptive Capacity and Climate Resilience of Mountain Pastoralist Communities under Extreme Weather Stress. Environ. Sci. Policy 2025, 171, 104153. [Google Scholar] [CrossRef]
- Neil Adger, W.; Arnell, N.W.; Tompkins, E.L. Successful Adaptation to Climate Change across Scales. Glob. Environ. Change 2005, 15, 77–86. [Google Scholar] [CrossRef]
- Haque, C.E.; Burton, I. Adaptation Options Strategies for Hazards and Vulnerability Mitigation: An International Perspective. Mitig. Adapt. Strateg. Glob. Change 2005, 10, 335–353. [Google Scholar] [CrossRef]
- Beniston, M. The Risks Associated with Climatic Change in Mountain Regions. In Global Change and Mountain Regions: An Overview of Current Knowledge; Huber, U.M., Bugmann, H.K.M., Reasoner, M.A., Eds.; Springer: Dordrecht, The Netherlands, 2005; pp. 511–519. ISBN 978-1-4020-3508-1. [Google Scholar]
- Gracheva, R.G.; Vinogradova, V.V.; Muduev, S.S. Adaptation of Population Activities in the Mountain Areas of Dagestan to Climate Change: Trends in Agriculture. Izv. Ross. Akad. Nauk. Seriâ Geogr. 2023, 87, 946–962. [Google Scholar] [CrossRef]
- Chakraborty, R.; Rampini, C.; Sherpa, P. Mountains of Inequality: Encountering the Politics of Climate Adaptation across the Himalaya. E&S 2023, 28, art6. [Google Scholar] [CrossRef]
- Witharana, L.; Chen, D.; Curio, J.; Burman, A. Traditional Ecological Knowledge in High Mountain Asia: A Pathway to Climate Resilience in Agriculture amidst Changing Climates. Adv. Clim. Change Res. 2025, 16, 167–182. [Google Scholar] [CrossRef]
- Abylkalikov, S.I. Features of the Demographic Development of Tuva: The Contribution of Migration to the Demographic Balance. New Res. Tuva 2021, 4, 131–142. (In Russian) [Google Scholar] [CrossRef]
- Tugjamba, N.; Tsedevdorj, S.-O.; Khurelbaatar, T.; Yembuu, B. Adapting to the Changing Landscape in the Altai Mountains: A Case Study of Sutai Mountain of Mongolia. In Safeguarding Mountain Social-Ecological Systems, Vol 2; Elsevier: Amsterdam, The Netherlands, 2024; pp. 289–295. ISBN 978-0-443-32824-4. [Google Scholar]
- Borisenko, M.; Dirin, D.; Gudkovskikh, M.; Marchukova, O. Transformation of Settlement System in Altai Republic in the Post-Soviet Period. InterCarto InterGIS 2024, 30, 354–364. [Google Scholar] [CrossRef]
- Yembuu, B. Climate and Climate Change of Mongolia. In The Physical Geography of Mongolia; Yembuu, B., Ed.; Geography of the Physical Environment; Springer International Publishing: Cham, Switzerland, 2021; pp. 51–76. ISBN 978-3-030-61433-1. [Google Scholar]
- Sattler, D.N.; Bishkhorloo, B.; Graham, J.M. Climate Change Threatens Nomadic Herding in Mongolia: A Model of Climate Change Risk Perception and Behavioral Adaptation. J. Environ. Psychol. 2021, 75, 101620. [Google Scholar] [CrossRef]
- Tectonic Zoning. National Atlas of Russia. Available online: https://nationalatlas.ru/tom2/44-45.html (accessed on 9 September 2025).
- Matrosova, P.S. (Ed.) Geological Map of the USSR, Scale 1:200,000. Western Sayan Series. Sheet M-46-XIII. Explanatory Note; Nedra: Moscow, Russia, 1974; 116p. (In Russian) [Google Scholar]
- Seliverstov, Y.P. The reciprocating nature of the stage-by-stage shrinkage of mountain glaciers. Izv. RGO 1999, 4, 43–48. [Google Scholar]
- Morgunova, N.A.; Rodionov, M.N.; Orshikh, N. (Eds.) National Atlas of MNR; GYGK: Moscow, Russia, 1980; 144p. [Google Scholar]
- Griga, S.A.; Ganyushkin, D.A.; Bantsev, D.V.; Nikolaev, M.R.; Kashkevich, M.P.; Ibraev, K.A. Thickness and Volume of Glaciers of the Mongun-Taiga Massif, Altai, in 2021 Based on Ground Penetrating Radar Data and Modeling. Led i Sneg 2023, 63, 489–512. [Google Scholar] [CrossRef]
- Ganyushkin, D.; Bantcev, D.; Derkach, E.; Agatova, A.; Nepop, R.; Griga, S.; Rasputina, V.; Ostanin, O.; Dyakova, G.; Pryakhina, G.; et al. Post-Little Ice Age Glacier Recession in the North-Chuya Ridge and Dynamics of the Bolshoi Maashei Glacier, Altai. Remote Sens. 2023, 15, 2186. [Google Scholar] [CrossRef]
- Sevastyanov, V.V.; Sapyan, E.S. Spatio-temporal patterns of weather classes in the high-mountain conditions of Altai (North-Chuisky ridge, Aktru valley). In Proceedings of the All-Russian Scientific and Practical Conference Dedicated to the 100th Anniversary of the Birth of Honored Worker of Higher Education of the Russian Federation, Honorary Member of the Russian Geographical Society, Professor, Doctor of Geographical Sciences Aleksey Anisimovich Zemtsov, Tomsk, Russia, 18–19 February 2020; pp. 137–141. (In Russian) [Google Scholar]
- Sevastyanov, V.V. The Climate of the High Mountain Regions of Altai and Sayan; Rusanov, V.I., Ed.; Publishing House of Tomsk State University: Tomsk, Russia, 1998; 201p. (In Russian) [Google Scholar]
- Galakhov, V.P.; Narozchev, Y.K.; Nikitkin, S.A. Aktru Glaciers (Altai); Gydrometeoizdat: Leningrad, Russia, 1987; 119p. (In Russian) [Google Scholar]
- Gavrilkina, A.S. Responses of the Spatial Structure of Landscapes of the Mongun-Taiga Highland Massif (Western Tuva) to Climate Change. Ph.D. Thesis, Saint Petersburg State University, Saint Petersburg, Russia, 2015. (In Russian) [Google Scholar]
- Plyusnin, V.M.; Kitov, A.D. Dynamics of Intracontinental Glaciers of Siberia and East Asia since the Little Ice Age. Geogr. Nat. Resour. 2023, 44, 314–324. [Google Scholar] [CrossRef]
- Climatic Conditions. Aktru-UNU “Megaustanovok”. Available online: https://gisdatasets.ftf.tsu.ru/Explore/StationV/Details?id=20 (accessed on 29 December 2025).
- Timoshok, E.E.; Skorokhodov, S.N.; Timoshok, E.N. Flora of the high-mountain forests of the upper reaches of the Aktru River (North-Chuya Range, Central Altai). J. Sib. Fed. Univ. Biol. 2010, 4, 351–371. (In Russian) [Google Scholar]
- Dirksen, V.G.; Smirnova, M.A. The description of vegetation on the northern macroslope of Mongun-Taiga high mountains (South-Western Tuva). Bot. J. 1997, 82, 120–131. [Google Scholar]
- Makunina, N.I. Mountain forest-steppe of South-East Altai and South-West Tuva. Veg. Russ. 2014, 24, 86–100. [Google Scholar] [CrossRef]
- Toropov, P.A.; Aleshina, M.A.; Nosenko, G.A.; Khromova, T.E.; Nikitin, S.A. Modern Deglaciation of the Altai Mountains: Effects and Possible Causes. Russ. Meteorol. Hydrol. 2020, 45, 368–376. [Google Scholar] [CrossRef]
- Ganyushkin, D.A.; Moskalenko, I.G.; Chistyakov, K.V. Fluctuations of glaciers in Mongun-Taiga Massif (south-east Altai) after the maximum of the Little Ice Age. Led i Sneg Ice Snow 2010, 3, 5–12. (In Russian) [Google Scholar]
- USGS. Available online: https://earthexplorer.usgs.gov/ (accessed on 1 July 2025).
- Meadows, M.; Jones, S.; Reinke, K. Vertical accuracy assessment of freely available global DEMs (FABDEM, Copernicus DEM, NASADEM, AW3D30 and SRTM) in flood-prone environments. Int. J. Digit. Earth 2024, 17, 2308734. [Google Scholar] [CrossRef]
- Kurowsky, L. Die Hohe Der Schneegrenze Mit Besonderer Berucksichtigung Der Finsteraargorngruppe. Pencks Geogr. Abh. 1891, 5, 115–160. (In German) [Google Scholar]
- Braithwaite, R.J. From Doktor Kurowski’s Schneegrenze to Our Modern Glacier Equilibrium Line Altitude (ELA). Cryosphere 2015, 9, 2135–2148. [Google Scholar] [CrossRef]
- Baasanmunkh, S.; Urgamal, M.; Oyuntsetseg, B.; Grabovskaya-Borodina, A.; Oyundelger, K.; Tsegmed, Z.; Gundegmaa, V.; Kechaykin, A.A.; Pyak, A.I.; Zhao, L.Q.; et al. Updated Checklist of Vascular Plants Endemic to Mongolia. Diversity 2021, 13, 619. [Google Scholar] [CrossRef]
- iNaturalist. Available online: https://www.inaturalist.org/ (accessed on 5 June 2025).
- Plantarium. Available online: https://www.plantarium.ru/ (accessed on 5 June 2025).
- Baasanmunkh, S.; Urgamal, M.; Oyuntsetseg, B.; Sukhorukov, A.P.; Tsegmed, Z.; Son, D.C.; Erst, A.; Oyundelger, K.; Kechaykin, A.A.; Norris, J.; et al. Flora of Mongolia: Annotated Checklist of Native Vascular Plants. PhytoKeys 2022, 192, 63–169. [Google Scholar] [CrossRef]
- Chepinoga, V.V.; Barkalov, V.Y.; Ebel, A.L.; Knyazev, M.S.; Baikov, K.S.; Bobrov, A.A.; Chkalov, A.V.; Doronkin, V.M.; Efimov, P.G.; Friesen, N.V.; et al. Checklist of Vascular Plants of Asian Russia. Bot. Pac. 2024, 13, 3–310. [Google Scholar] [CrossRef]
- The Angiosperm Phylogeny Group. An Update of the Angiosperm Phylogeny Group Classification for the Orders and Families of Flowering Plants: APG IV. Bot. J. Linn. Soc. 2016, 181, 1–20. [Google Scholar] [CrossRef]
- Schuettpelz, E.; Schneider, H.; Smith, A.R.; Hovenkamp, P.; Prado, J.; Rouhan, G.; Salino, A.; Sundue, M.; Almeida, T.E.; Parris, B.S.; et al. A Community-derived Classification for Extant Lycophytes and Ferns. J. Sytematics Evol. 2016, 54, 563–603. [Google Scholar] [CrossRef]
- McDowell, G.; Stephenson, E.; Ford, J. Adaptation to Climate Change in Glaciated Mountain Regions. Clim. Change 2014, 126, 77–91. [Google Scholar] [CrossRef]
- Maximova, S.; Ganyushkin, D.; Omelchenko, D.; Velikzhanina, K. Modeling of Social and Economic Risks of Nature Management under Climate Change in Landscapes of the Altai Mountainous Country. Symb. Digit. Modalities Test 2025, 17, 448–463. [Google Scholar] [CrossRef]
- Haeberli, W.; Zemp, M.; Kääb, A.; Paul, F.; Hoelzle, M. (Eds.) WGMS: Fluctuations of Glaciers 2000–2005; World Glacier Monitoring Service: Zurich, Switzerland, 2008; 266p. [Google Scholar]
- Zemp, X.; Frey, H.; Gärtner-Roer, L.; Nussbaumer, S.U.; Hoelzle, M.; Paul, F.; Haeberli, W. (Eds.) WGMS: Fluctuations of Glaciers 2005–2010; World Glacier Monitoring Service: Zurich, Switzerland, 2012; 336p. [Google Scholar]
- Hedding, D.W.; Erofeev, A.A.; Hansen, C.D.; Khon, A.V.; Abbasov, Z.R. Geomorphological Processes and Landforms of Glacier Forelands in the Upper Aktru River Basin (Gornyi Altai), Russia: Evidence for Rapid Recent Retreat and Paraglacial Adjustment. J. Mt. Sci. 2020, 17, 824–837. [Google Scholar] [CrossRef]
- Beket, U.; Knapp, H.D. Protection of the natural and cultural heritage of the Mongolian Altai. Erforsch. Biol. Ress. Mong. 2012, 12, 335–352. [Google Scholar]
- Cao, Q.; Wei, Y.; Li, W.; Feng, Y.; Abduraimov, O.S. The Distribution Characteristics of Vegetation in the Subrange of the Altai Mountains, Xinjiang. Plants 2023, 12, 3915. [Google Scholar] [CrossRef]
- Levitin, E.S. (Ed.) National Atlas of Russia; JSC Yantarny Skaz: Kaliningrad, Russia, 2007; 497p. (In Russian) [Google Scholar]
- Ogureeva, G.N. (Ed.) Map Biomes of Russia. 1:7,500,000; Financial and Organizational Consulting: Moscow, Russia, 2015. (In Russian) [Google Scholar]
- Bazhina, N.L.; Ondar, E.E.; Ochur, K.O.; Dergacheva, M.I. Humus of mountain tundra soils of western part Tuva. Bull. Orenbg. State Univ. 2015, 10, 143–146. (In Russian) [Google Scholar]
- Yunatov, A.A. Main Features of the Vegetation Cover of the MPR; Mongolian Commission: Moscow, Russia, 1950; 223p. (In Russian) [Google Scholar]
- Ogureeva, G.N. Botanical Geography of Altai; Science: Moscow, Russia, 1980; 187p. (In Russian) [Google Scholar]
- Krylov, A.G.; Rechan, S.P. Forest vegetation zoning and forest types. In Forests of the Altai Mountains; Science: Moscow, Russia, 1965; pp. 25–144. (In Russian) [Google Scholar]
- Smagin, V.N.; Ilyinskaya, S.A.; Nazimova, D.I.; Novoseltselva, I.F.; Cherednikova, Y.S. Forest Types in the Mountains of Southern Siberia; Science: Novosibirsk, Russia, 1980; 336p. (In Russian) [Google Scholar]
- Cazzolla Gatti, R.; Dudko, A.; Lim, A.; Velichevskaya, A.I.; Lushchaeva, I.V.; Pivovarova, A.V.; Ventura, S.; Lumini, E.; Berruti, A.; Volkov, I.V. The Last 50 Years of Climate-induced Melting of the Maliy Aktru Glacier (Altai Mountains, Russia) Revealed in a Primary Ecological Succession. Ecol. Evol. 2018, 8, 7401–7420. [Google Scholar] [CrossRef]
- Cazzolla Gatti, R.; Callaghan, T.; Velichevskaya, A.; Dudko, A.; Fabbio, L.; Battipaglia, G.; Liang, J. Accelerating Upward Treeline Shift in the Altai Mountains under Last-Century Climate Change. Sci. Rep. 2019, 9, 7678. [Google Scholar] [CrossRef]
- Volkova, E.A. Botanical Geography of the Mongolian and Gobi Altai; Komarov Botanical Institute of the Russian Academy of Sciences: Moscow, Russia, 1994; 132p. (In Russian) [Google Scholar]
- Timoshok, E.E. Vegetation of the Aktru mountain glacier basin (North-Chuya Range). Bull. Tomsk. State Univ. 2001, 274, 78–81. (In Russian) [Google Scholar]
- Chistyakov, K.V.; Amosov, M.I.; Volkov, I.V.; Kurochkin, Y.N.; Lessovaia, S.N.; Manakova, M.V.; Nehuzhenko, N.A.; Strelkov, I.I.; Tyusov, G.A.; Shastina, G.N. Climatic Conditions of Steppe and Tundra Formations in the Altai Highland Depressions. Vestn. SPbSU Earth Sci. 2019, 64, 612–627. [Google Scholar] [CrossRef]
- Namzalov, V. Steppes of Tuva and South-Eastern Altai; Academic Publishing House GEO: Novosibirsk, Russia, 2015; 294p. (In Russian) [Google Scholar]
- Gavrilkina, S.A.; Zelepukina, E.S.; Reznikov, A.I.; Chistyakov, K.V. The altitudinal structure of the landscapes of the Mongun-Taiga highland massif. News Samara Sci. Cent. Russ. Acad. Sci. 2013, 16, 1063–1072. (In Russian) [Google Scholar]
- Bocharnikov, M.V.; Ogureeva, G.N.; Miklyaeva, I.M. Endemic Formation of Stitchwort Polster (Stellaria Pulvinata Grub.) in Highlands of the Mongolian Altai. Arid. Ecosyst. 2015, 5, 142–153. [Google Scholar] [CrossRef]
- Polozhiy, A.V. On the origin and evolution of the genus Oxytropis (Fabaceae). Russ. Bot. J. 2003, 88, 55–59. (In Russian) [Google Scholar]
- Geltman, D.V. (Ed.) The Red Book of Russian Federation. Plants and Mushrooms; VNII Ekologia: Moscow, Russia, 2024; 944p. (In Russian) [Google Scholar]
- Ondar, S.O.; Shaulo, D.N. (Eds.) The Red Book of Tuva Republic (Animals, Plants and Mushrooms); Ministry of Natural Resources and Environment of the Republic of Tyva: Kyzil, Russia, 2019; 560p. (In Russian)
- Maneev, A.G. (Ed.) The Red Book of Altai Republic: Plants; Russian Academy of Sciences, Siberian Branch: Gorno-Altaisk, Russia, 2017; 267p. (In Russian) [Google Scholar]
- Urgamal, M.; Gombobaatar, S.; Gundegmaa, V.; Oyuntsetseg, B.; Amartuvshin, N.; Munkh-erdene, T.; Solongo, K.; Saruul, N.; Javzandolgor, C.; Zagarav, T.; et al. Red List of Mongolian Plants Part IV; Ministry of Environment and Climate, Botanical Garden of the Academy of Sciences, University of Mongolia: Ulaanbaatar, Mongolia, 2024; 84p. (In Mongolian)
- Merdensheva, E.V. Modern dynamics of rural settlements in the Altai Republic. Bull. Tomsk. State Univ. Econ. 2010, 4, 144–148. (In Russian) [Google Scholar]
- Abalakov, A.D.; Lysanova, G.I.; Shekhovtsov, A.I.; Bazarova, N.V.; Novikova, L.S. Natural resources and their use in the Republic of Tyva. Successes Mod. Nat. Sci. 2017, 11, 55–62. (In Russian) [Google Scholar]
- Kvasnikova, Z.N.; Khovalyg, A.O.; Dongak, S.O.; Dorzhu, U.V. Dynamics of Agricultural Areas as an Indicator of Biodiversity Monitoring in the Republic of Tyva. Geosph. Res. 2021, 2, 77–86. [Google Scholar] [CrossRef]
- The Strategy of Socio-Economic Development of the Mongun-Taiginsky Kozhuun Municipal District of the Republic of Tyva Until 2030. Available online: https://monguntaiga.rtyva.ru/node/10869 (accessed on 10 October 2025).
- Sat, A.M. Traditional nature management in the southwestern part of Tyva (on the example of Mongun-Taiga kozhuun). Bull. Tuvan State Univ. Nat. Agric. Sci. 2016, 2, 66–71. (In Russian) [Google Scholar]
- Statistical Yearbooks of the Republic of Tyva. Available online: https://krasstat.ru/ (accessed on 4 September 2025).
- Mongolian Statistical Information Service. Available online: https://www.1212.mn/ (accessed on 7 October 2025).
- Kruchkin, Y.N. Modern Mongolia: An Encyclopedic Reference Book; Publishing House Has Bank: Ulaanbaatar, Mongolia, 2011; 1154p. [Google Scholar]
- Volkova, E.; Melnik, M.; Borodavko, P. Climatogenic Transformation of Nival Glacial Landscapes in Western Mongolia and Their Consequences. Successes Mod. Nat. Sci. 2018, 11, 311–316. [Google Scholar]
- Cherinet, A. Comparing Farmers’ Perception of Climate Change and Variability with Historical Climate Data: The Case of Ensaro District, Ethiopia. Int. J. Environ. Sci. Nat. Resour. 2019, 17, 555966. [Google Scholar] [CrossRef]
- Sukhova, M.G.; Zhuravleva, O.V. Dynamic of Changes in Air and Sediments Temperature in the Intermountain Hollows of the Southeast and Central Altai. Izv. RAS Ser. geogr. 2018, 6, 93–101. (In Russian) [Google Scholar] [CrossRef]
- Marchukova, O.; Dirin, D.; Borisenko, M.; Gudkovskikh, M. Trends of Climate Change in Mountain Altai during Post-Soviet Period. InterCarto InterGIS 2024, 30, 224–231. [Google Scholar] [CrossRef]
- Ochir, A.; Lee, W.-K.; Wang, S.W.; Demberel, O.; Enkhsaikhan, U.; Turbat, B.; Lamchin, M.; Munkhbat, B.; Namsrai, O. Assessment of Nomadic Pastoralists’ Livelihood Vulnerability to the Changing Climate in the Third Pole Region: Case Study in the Altai Mountains of Western Mongolia. Ecol. Inform. 2024, 83, 102835. [Google Scholar] [CrossRef]
- Hahn, M.B.; Riederer, A.M.; Foster, S.O. The Livelihood Vulnerability Index: A Pragmatic Approach to Assessing Risks from Climate Variability and Change—A Case Study in Mozambique. Glob. Environ. Change 2009, 19, 74–88. [Google Scholar] [CrossRef]
- Smith, T.W.; Kim, J.; Son, J. Public Attitudes toward Climate Change and Other Environmental Issues across Countries. Int. J. Sociol. 2017, 47, 62–80. [Google Scholar] [CrossRef]
- Hoekstra, A.G.; Noordzij, K.; De Koster, W.; Van Der Waal, J. The Educational Divide in Climate Change Attitudes: Understanding the Role of Scientific Knowledge and Subjective Social Status. Glob. Environ. Change 2024, 86, 102851. [Google Scholar] [CrossRef]
- Sapozhnikov, V.V. New Glaciers of the Chuya Belki. Preliminary Reports of the Travel to Altai in 1898. In News of the Imperial Russian Geographical Society; Printing House of V. Bezobrazov: St. Petersburg, Russia, 1915; Volume 35. (In Russian) [Google Scholar]
- Tronov, B.V. Catalog of Altai Glaciers. Bull. Russ. Geogr. Soc. 1925, 57, 107–159. (In Russian) [Google Scholar]
- Okishev, P.A. Present Glaciation of the Severo-Chuiskiy Mountains on Altai. Data Glaciol. Stud. 1966, 12, 190–194. (In Russian) [Google Scholar]
- Nikitin, S.A. Regularities in the Glacial Ice Distribution in the Russian Altai, Storage and Dynamics Assessment. Data Glaciol. Stud. 2009, 107, 87–96. (In Russian) [Google Scholar]
- Seliverstov, Y.P. Modern glaciation of the Mungun Taiga (southwest of Tuva). Izv. Vsesoyuznog Geogr. Obchestva 1972, 104, 40–44. (In Russian) [Google Scholar]
- Revyakin, V.S. Basins of the Kargy River, Mogen-Buren; Hydrometeoizdat: Leningrad, Russia, 1978; 80p. (In Russian) [Google Scholar]
- Seliverstov, Y.P.; Moskalenko, I.G.; Novikov, S.A. Modern glaciation of the Mongun Taiga massif (Inner Asia) and agroclimatic conditions of its existence. Mater. Glyatsiologicheskikh Issled. 1997, 82, 33–42. (In Russian) [Google Scholar]
- Byamba, Z.; Selivanov, E.I. Present glaciations of Mongolia. Izv. Vsesoyuznogo Geogr. Obs. 1971, 3, 249–254. (In Russian) [Google Scholar]
- Kadota, T.; Gombo, D.; Kalsan, P.; Namgur, D.; Ohata, T. Glaciological Research in the Mongolian Altai, 2003–2009. Bull. Glacier Res. 2011, 29, 41–50. [Google Scholar] [CrossRef]
- Agatova, A.R.; Nepop, R.K.; Ganyushkin, D.A.; Otgonboyar, D.; Griga, S.A.; Ovchinnikov, I.Y. Influence of the 1988 earthquake on glacierization and relief of the Tsambagarav massif (Western Mongolia). Ice Snow 2022, 62, 17–34. [Google Scholar] [CrossRef]
- Herren, P.-A.; Eichler, A.; Machguth, H.; Papina, T.; Tobler, L.; Zapf, A.; Schwikowski, M. The Onset of Neoglaciation 6000 Years Ago in Western Mongolia Revealed by an Ice Core from the Tsambagarav Mountain Range. Quat. Sci. Rev. 2013, 69, 59–68. [Google Scholar] [CrossRef]
- Borodavko, P.S.; Mel’nik, M.A.; Volkova, E.S.; Demberel, O. Intrastructural Transformation of Water–Glacial Resources of Tsambagarav Ridge (Mongolian Altai). Geogr. Nat. Resour. 2022, 43, 386–393. [Google Scholar] [CrossRef]
- Bantcev, D.V.; Ganyushkin, D.A.; Chistyakov, K.V.; Volkov, I.V.; Ekaykin, A.A.; Veres, A.N.; Tokarev, I.V.; Shtykova, N.B.; Andreeva, T.A. The Components of the Glacial Runoff of the Tsambagarav Massif from Stable Water Isotope Data. Geosciences 2019, 9, 297. [Google Scholar] [CrossRef]
- Demberel, O.; Dash, C.; Dugersuren, B.; Bayarmaa, M.; Seong, Y.B.; Chakraborty, E.; Dorjsuren, B.; Singh, A.; Ganhuyag, N. Erratum to: Flooding (or breaching) of Inter-Connected Proglacial Lakes by Cascading Overflow in the Arid Region of Western Mongolia (Mt. Tsambagarav, Mongolian Altai). J. Mt. Sci. 2025, 22, 1888. [Google Scholar] [CrossRef]
- Pryakhina, G.V.; Kashkevich, M.P.; Popov, S.V.; Rasputina, V.A.; Boronina, A.S.; Ganyushkin, D.A.; Agatova, A.R.; Nepop, R.K. Formation and evolution of moraine-dammed (periglacial) lake Nurgan, Northwestern Mongolia. Kriosphera Zemli 2021, 25, 26–35. (In Russian) [Google Scholar] [CrossRef]
- Pryakhina, G.V.; Rasputina, V.A.; Zelepukina, E.S.; Bantcev, D.V.; Kryzhanovskaya, A.E. Characteristics of the Hydrological Regime of the Periglacial Moraine Lakes in the Altai. Led i Sneg 2024, 64, 202–212. [Google Scholar] [CrossRef]
- Ganyushkin, D.A.; Otgonbayar, D.; Chistyakov, K.V.; Kunaeva, E.P.; Volkov, I.V. Recent Glacierization of the Tsambagarav Ridge (North-Western Mongolia) and Its Changes since the Little Ice Age Maximum. Led i Sneg 2016, 56, 437–452. (In Russian) [Google Scholar] [CrossRef]
- Otgonbayar, D. Modern Glaciation of the Mongolian Altai (on the Example of Munhairhan and Sutai Mountain Ranges and Tsambagarav Mountain Knot); Business Connect: Barnaul, Russia, 2013; 156p. (In Russian) [Google Scholar]
- Sapoznikov, V.V. Katun and Its Sources; Steam Lithography by P. I. Makushin: Tomsk, Russia, 1901; 271p. (In Russian) [Google Scholar]
- Sapoznikov, V.V. Mongolian Altai at the Sources of the Irtysh and Kobdo Rivers; Typo-Lithography of the Printing House: Tomsk, Russia, 1911; 408p. (In Russian) [Google Scholar]
- Krylov, P.N. Phytostatistical essay on the Alpine region of Altai. News Tomsk. Dep. Russ. Bot. Soc. 1931, 3, 28–83. (In Russian) [Google Scholar]
- Kuminova, A.V. Vegetation Cover of Altai; Publishing House of the Siberian Branch of the USSR Academy of Sciences: Novosibirsk, Russia, 1960; 450p. (In Russian) [Google Scholar]
- Sedelnikov, V.P. High-Mountain Vegetation of the Altai-Sayan Mountain Region; Science: Novosibirsk, Russia, 1988; 224p. (In Russian) [Google Scholar]
- Kamelin, R.V. Materials on the History of the Flora of Asia (Altai Mountain Country); Publishing House of Altai State University: Barnaul, Russia, 1998; 240p. (In Russian) [Google Scholar]
- Grubov, V.I. Identification of Vascular Plants of Mongolia; Science: Leningrad, Russia, 1982; 443p. (In Russian) [Google Scholar]
- Gubanov, I.A. Flora of Outer Mongolia (Vascular Plants); Valang: Moscow, Russia, 1996; 136p. (In Russian) [Google Scholar]
- Kamelin, R.V. A Brief Overview of the Natural Conditions and Vegetation of the Altai Mountain Region; AzBuka: Barnaul, Russia, 2005; pp. 22–54. (In Russian) [Google Scholar]
- Revushkin, A.S. High-Mountain Flora of Altai; Publishing House of Tomsk State University: Tomsk, Russia, 1988; 320p. (In Russian) [Google Scholar]
- Revyakina, N.V. A relict geographical element of the flora of the Altai-Sayan Mountain region. In Proceedings of the XI Congress of the Russian Botanical Island, Novosibirsk-Barnaul, Russia, 18–22 August 2003. (In Russian) [Google Scholar]
- Revyakina, N.V.; Kozyreva, Y.V. Modern periglacial flora of the Altai-Sayan Mountain region. In Proceedings of the International Scientific and Practical Conference, Barnaul, Russia, 26 March 2021. (In Russian) [Google Scholar]
- Gates, D.M. Biophysical Ecology; Springer: New York, NY, USA, 1980; 611p. [Google Scholar]
- Gennaro, S.; Cerrato, R.; Salvatore, M.C.; Salzano, R.; Salvatori, R.; Baroni, C. NDVI Analysis for Monitoring Land-Cover Evolution on Selected Deglaciated Areas in the Gran Paradiso Group (Italian Western Alps). Remote Sens. 2023, 15, 3847. [Google Scholar] [CrossRef]
- Fischer, A.; Fickert, T.; Schwaizer, G.; Patzelt, G.; Groß, G. Vegetation Dynamics in Alpine Glacier Forelands Tackled from Space. Sci. Rep. 2019, 9, 13918. [Google Scholar] [CrossRef]
- GIS Software for Mapping and Spatial Analytics. Available online: https://www.esri.com (accessed on 1 February 2025).
- JAXA Earth-Graphy. Available online: https://www.eorc.jaxa.jp/ (accessed on 5 February 2025).
- Schreiber, J.B. Update to core reporting practices in structural equation modeling. Res. Soc. Adm. Pharm. 2017, 13, 634–643. [Google Scholar] [CrossRef]
Disclaimer/Publisher’s Note: The statements, opinions and data contained in all publications are solely those of the individual author(s) and contributor(s) and not of MDPI and/or the editor(s). MDPI and/or the editor(s) disclaim responsibility for any injury to people or property resulting from any ideas, methods, instructions or products referred to in the content. |
© 2026 by the authors. Licensee MDPI, Basel, Switzerland. This article is an open access article distributed under the terms and conditions of the Creative Commons Attribution (CC BY) license.


















