Next Article in Journal
Assessment of Environmental Management Performance in Wineries: A Survey-Based Analysis to Create Key Performance Indicators
Next Article in Special Issue
Urban Biodiversity Index for Trees: A Climate Adaptation Measure for Cities Based on Tree Inventories
Previous Article in Journal
Ecotoxicity of Pesticides Approved for Use in European Conventional or Organic Agriculture for Honeybees, Birds, and Earthworms
Previous Article in Special Issue
Cold Ironing and the Study of RES Utilization for Maritime Electrification on Lesvos Island Port
 
 
Font Type:
Arial Georgia Verdana
Font Size:
Aa Aa Aa
Line Spacing:
Column Width:
Background:
Article

Development of a 3D Digital Model of End-of-Service-Life Buildings for Improved Demolition Waste Management through Automated Demolition Waste Audit

by
Muhammad Omer
1,
Yong C. Wang
1,*,
Mikel Quintana Roma
2,
Stanislav Bedrich
3,
Václav Nežerka
4,
Juan Ferriz-Papi
5,
Jesus J. Moros Montanes
2 and
Ines Diez Ortiz
2
1
Department of Engineering, University of Manchester, Manchester M13 9PL, UK
2
Tecnalia, Astondo Bidea, Edificio 700, 48160 Derio, Biscay, Spain
3
Strabag a.s. Prague, 158 00 Prague, Czech Republic
4
Faculty of Civil Engineering, Czech Technical University in Praha, Jugoslávských partyzánů 1580, 160 00 Praha 6, Czech Republic
5
School of Science, Engineering and Environment, University of Salford, Salford M5 2WT, UK
*
Author to whom correspondence should be addressed.
Environments 2024, 11(7), 138; https://doi.org/10.3390/environments11070138
Submission received: 1 May 2024 / Revised: 21 June 2024 / Accepted: 24 June 2024 / Published: 29 June 2024

Abstract

This paper presents the development of a 3D digital model of end-of-service-life buildings to facilitate a step change in preparation of pre-demolition protocols that can eliminate problems of inadequate documentation and extensive time spent in preparing pre-demolition audits. The 3D digital model consists of the following four main components: (i) digitization of paper-based drawings and their conversion to CAD; (ii) automated generation of a 3D digital model from CAD; (iii) corrections to the 3D digital model to account for changes in the lifetime of a building; (iv) a sub-model for performing pre-demolition audit. This paper proposes the innovative approaches of incorporating a minimal amount of human intervention to overcome numerous difficulties in automated drawing analysis, application of augmented reality (AR) in corrections to the 3D digital model, and data compatibility for pre-demolition audit. These processes are demonstrated using one building as case study. Using the digital model, a pre-demolition audit can be prepared in minutes rather than the many days required in current practice without a digital model. The accurate quantification of the quantities and locations of different demolition waste materials and products in buildings to be demolished will enable a systematic and quantitative evaluation of potentials of material and product reuse and eliminate contamination of different demolition waste streams (which may contain hazardous waste), which is the main cause of environmental degradation and downcycling of demolition waste materials.

1. Introduction: The Need for a Digital Approach

The construction industry is the main consumer of mineral and other non-renewable resources and generates staggering amounts of waste all over the world (e.g., 35.7% of the total waste in the European Union in 2018 [1]; 107 million tons of waste in the US in 2020; 120 million tons per year in China [2]; up to 50 million tons per year and growing in India [3]; 30 and 25 million per year in Japan and Germany, respectively [4]).
Although there have been a number of initiatives to tackle the enormous quantities of CDW arisings [5,6], landfilling or downcycling is still prevalent, with low rates of recovery and low values of recycled materials [7]. The primary reasons are the suboptimal quality of recycled materials made of CDW arisings and a general lack of confidence of the end-customers in the quality of recycled materials. A large contributing factor to these issues is the contamination of CDW arisings in current demolition and waste sorting practices. Not only does the current practice of waste management exacerbate resource depletion, it also causes adverse environmental impacts in instances where burning or exposing CDWs to weathering generates airborne pollutants and releases particulate matters into the atmosphere [8,9], posing significant health and safety and ecological problems.
To drastically reduce the aforementioned problems associated with CDWs, solutions have to be found to vastly reduce the discharge of materials entering the CDW stream [10]. At the same time, the qualities of the remaining CDW arisings have to be controlled and enhanced to provide high-quality recycling materials for subsequent construction projects to minimize the need for using new materials. To ensure wide uptake to reach the expected future EU target of high CDW recovery (to be set by the EC in 2024 or beyond) and, most importantly, the status of zero avoidable CDW by 2050 [11], such solutions have to be easily adoptable by all stakeholders involved in processes of CDW generation and management.
The current practices are ill suited to the ambitious goals set above, as explained below.
In the traditional approach of construction demolition waste management, a large number of stakeholders are involved [12], including the property owner, the contractor, the national administration (building authority), the auditor, the waste manager, the products manufacturer, the designer/consultant planning the demolition or renovation works, and the designer/consultant planning new buildings or infrastructures.
In the entire demolition waste management cycle, there are many work items associated with several stages of the process, as summarized in Figure 1. The different aforementioned stakeholders may be engaged at different stages of the process.
Throughout the different stages of the process, a large amount of data and information should be collected. They include the age of the building or infrastructure; design documents; documentation of use; a list of hazardous substances; aggressiveness of the surrounding area; location, volume, quantity, and waste code of materials; details of construction elements (e.g., structural loadbearing members such as columns, beams, walls, slabs, and non-loadbearing elements such as floor coverings, lighting units, interior walls, false ceilings) in a systematic manner (e.g., on a room by room basis on different floors, or the total amount of the different types of materials and their current quality [14,15]); non-destructive and destructive test results on samples of materials and construction elements [16,17].
The above features of the construction industry lead to fragmentation, a lack of close cooperation among different stakeholders, a lack of consideration on how to minimize CDWs during the whole life cycle of buildings and infrastructure among some of the stakeholders, reliance on personal knowledge and manually operated processes, conflicting demands, and slow processes of manually dealing with different requirements of different stakeholders. As a result, the current practice of conducting a pre-demolition audit is time-consuming and inefficient, with ineffective data capture [18]. There is little transparency in the project. It is difficult to evaluate retrospectively for effectiveness because inadequate project documentation makes it challenging for designers to easily incorporate audit results. There is also no standardized and normalized pre-demolition audit methodology, and different regions and countries may apply different techniques [19,20]. Depending on the knowledge of the pre-demolition team, the demolition decision-making process and results are different. It is inevitable that the end results of current construction waste management are suboptimal [21].
As a consequence of the above problems, prediction of demolition waste is grossly inaccurate and the contamination of CDWs makes the downstream activities of waste identification and sorting very difficult.
Only an integrated digital platform can overcome the above challenges of construction waste management. Theoretically, precise identification of the location of construction materials has the potential to accurately predict the number of different streams of demolition waste. However, since the 3D model described in this paper is the first step of this development, the results of the complete digital platform will only be known after implementation in practice.
Although construction wastes and demolition wastes are often included together in CDW management, their management processes are different. This paper will focus on demolition wastes when dismantling end-of-service-life (EoSL) buildings.
In order to create a demolition scenario (pre-demolition planning), the first step is to carry out an audit of the potential demolition waste. The 3D model will provide all the necessary information to facilitate efficient and systematic identification and examination of different streams of demolition waste to enable automated creation of a demolition scenario.
Depending on the pre-demolition plan, some materials may be reused and thus are taken out of waste stream, while others are discharged as construction demolition waste. Not only is the 3D model able to predict their amounts, but it is also able to facilitate a demolition plan that allows the discharged waste to be better identified and separated to minimize contamination and hence to benefit downstream waste management activities.

2. Proposed Digital Approach

To allow for integrated decision-making, considering all aspects of demolition waste management, the digital model must ensure that knowledge of the history of the EoSL building is permeated through the entire process of demolition waste management, rather than in isolated personal knowledge. As with building information management for new builds, a digital model of the EoSL building will enable transparent and traceable records to be kept to enhance confidence and trust of the users in recycled materials.

2.1. Main Components of the Digital Model

The digital model of an EoSL building consists of the following three main components: (i) a 3D model of the building, (ii) material characteristics of the various members of the building, and (iii) an audit of the members and their materials.
The main goal of a pre-demolition audit is to provide high quality information to reduce waste and allow higher valorization rates [22]. According to the European guidelines for waste audits [23], currently under review, the materials assessment for waste auditing and demolition should include basic information about the types of materials and future classification as inert, non-hazardous, or hazardous waste, together with the Eural code from the European list of wastes, as well as the estimate of quantities in mass and volume [14].
The audit report should include output information [12] as follows:
  • An inventory of elements recommended for deconstruction and reuse;
  • Location of the waste materials in the building;
  • Quality of the material and any impurities;
  • Reusability, considering a number of parameters such as safety in operations, time required, economic feasibility, space on site for sorting, proximity of recycling facilities, weather conditions, standardized details, age of the building/component, etc.;
  • Required testing methods for further investigation;
  • Recommendations for the deconstruction work procedure.
To achieve this aim, the 3D digital model must include the geometrical information of the different members of the building and assign material properties to the different components of the members. The more accurate and more detailed the data for materials/elements are, the better the outcome of the pre-demolition decision will be with regard to achieving the highest value of CDWs [24].
After establishing a 3D digital model of the EoSL building, an automated audit should be developed to inform and guide an effective demolition plan, in order to minimize material contamination and maximize the value of recycled materials.

2.2. Basis of Digital Model

2.2.1. Point-Cloud-Based Model

For the vast majority of end-of-service-life buildings, drawings are either non-existent or paper-based. In cases where EoSL buildings lack paper drawings, digital scanning and a point-cloud-based method can be employed to establish a 3D digital model of the building [25,26,27], an example of which is shown in Figure 2.
The process necessitates specialized equipment, such as digital photogrammetry and laser scanning technologies, which are crucial yet demand substantial financial investment. Moreover, preparing the building for scanning involves extensive cleaning and clearing of the space to ensure accurate data capture, a step that can be both time-consuming and labor intensive.
In this method, the expertise of skilled surveyors becomes indispensable, as accurate interpretation and manipulation of the point cloud data requires a high level of proficiency in using advanced software tools [28,29]. This complexity is underscored by the Scan-to-BIM process, a critical step in converting point-cloud data into usable models, which is often a lengthy endeavor demanding significant expertise. The need for computational power and memory is another significant hurdle, as the handling and processing of large volumes of point-cloud data to convert them into a 3D digital model are resource-intensive tasks.
Recent advancements aim to alleviate some of these challenges, for example, developments in both semi-automatic and fully automatic solutions that focus on enhancing the efficiency and accuracy of the scan-to-model process. Nonetheless, the adoption of these technologies and processes requires careful consideration of their implications on project timelines, budgets, and overall feasibility [30].

2.2.2. Paper-Based Drawings

Most EoSL buildings usually have some format of paper drawings, and this is the starting point of the process developed in this paper. Developing a 3D digital model from paper-based drawings involves two principal steps: converting the paper-based drawings to digital CAD and developing a 3D digital model from the CAD.
There have been a number of research studies that have investigated how to automate the process of directly extracting detailed information from scanned paper drawings to develop digital CAD. However, for various reasons, these existing developments are not suitable to the requirements of the digital platform of this research.
One of the key problems of converting paper-based drawings to digital CAD is recognition of many geometric patterns and symbols in drawings and associating them with building objects, and in understanding text attributes to identify the object’s material, element type, and locational information. Because both sets of data are required to completely draw the digital CAD of an object with properties; the process of distinguishing them as separated layers takes priority [31,32]. Multiple text and line extraction methods using heuristic rules to separate data in one image from another are proposed [33], but the application of these methods is difficult when line drawings and text overlap or touch each other.
Another approach is to use geometric features and symbols to identify building components. Line segments, being the most common features in 2D building drawings, have been employed to identify walls [34,35,36], columns [37], and rooms [38]. Symbols have also been used to detect grid lines, enabling further identification of building elements such as columns, beams, and walls [39]. However, with multiple meanings of some symbols and possible lack of completeness of drawing features and text (e.g., due to damages), this method is prone to false matches. Furthermore, these methods are not suitable for building components with irregular shapes.
With rapid advancement of artificial intelligence (AI), there has been a substantial increase in the application of AI in drawing analysis using Convolution Neural Networks [40,41]. However, this is still at the early stage of fundamental research and development. Not only does this require advanced expertise and sophisticated supporting tools, the scale of any application is severely limited.
The limited progress in development from paper-based drawing to digital CAD is a result of the existing research investigations aiming to develop the digital CAD of an existing building or its components to the high level of quality and complexity of the CAD as if for new design of the building.
The aim of converting from paper-based drawing to CAD for pre-demolition audit is different from that of the above-mentioned existing research studies. The level of detail required for the above developments far surpasses that that is required for the purpose of this research, for which simplicity of use and large scale application are essential but the need for precision in many details is modest.
An alternative approach is possible. In this alternative approach, a professional’s ability to quickly understand and identify the important information in paper drawings is combined with computer’s raw power to process information. In this way, human intervention eliminates the need to deal with different drawing conventions, damaged drawings, recognition of symbols and text, so that computer processing can be done quickly to convert paper-based drawing to digital CAD. Although the authors have not fully implemented this approach, Section 4.3 of this paper will present the preliminary work by the authors to demonstrate feasibility of this approach.

2.3. Correction of Mistakes in Digital Model

Whether the CAD of an EoSL building already exists or is generated from converting paper-based drawings, the CAD can contain many mistakes because the EoSL building may have undergone many changes throughout its life and this information is not captured in the CAD. Therefore, it is necessary to carry out extensive corrections to the 3D digital model that is developed from the CAD, so that the 3D digital model is a sufficiently faithful representation of the EoSL building for effective pre-demolition waste audit. This is the main focus of this paper.
Thus, the key objectives of the paper are: (i) outlining a method of digitization of paper drawings for the purpose of generating a digital CAD of an EoSL building, based on minimal human intervention; (ii) automated generation of 3D digital model from the digital CAD; (iii) corrections to the 3D digital model; and (iv) development of a pre-demolition audit.
To illustrate the development process, the George Begg building of the University of Manchester is used as case study. It should be pointed out that even though the case study focuses on a small footprint of the building, the method developed in this paper is intended to be easily scalable. Nevertheless, in some cases when the building is small, using this technology may not be necessary. This is at the discretion of the user.
Furthermore, the 3D model of this paper has been developed with usability in mind. However, this paper has only presented the methodology of the 3D model. Application of the 3D model to real buildings will be demonstrated as part of the entire Horizon Europe project RECONMATIC. The results and lessons learned from the demonstrator will be reported in due course.

3. A Description of the George Begg Building

Figure 3 shows the entrance to the George Begg Building of the University of Manchester, UK. It was built in 1974. It is a two-storey academic building, consisting of offices, lecture theatres, laboratory, student workspaces, computer labs, etc. The structure of the building is mainly reinforced concrete. There are many non-loadbearing members, including many types of internal walls, doors, and windows. Whilst the structural member grids are regular, the internal space layout is highly irregular.
Furthermore, throughout the life of the building, many changes were made to arrange the interior space, with removal of many original non-loadbearing elements of the building and also many additions. Therefore, there are numerous mistakes in the raw 3D digital model of the building after conversion from the existing CAD. Figure 4 shows the plan view of the ground floor of the building as built in 1974; the portion highlighted in green is used as a case study in this paper.

4. Methodology of Creating 3D Digital Model

4.1. Overview

Figure 5 summarizes the four main steps of developing a faithful 3D digital model. These steps will be described in detail in Section 4.3 (step 1 and step 2), Section 4.4 (step 3), and Section 4.5 (step 4), with Section 4.6 providing a critical review of the process and outcomes.

4.2. Hardware and Software

To ensure that the digital platform developed in this paper can be widely used, the requirement for hardware and software must be modest. In this research, the following hardware and software were used:
A standard scanner to scan paper-based drawings.
A commonly used windows operating system, for example core i5.
An AR app commonly available in low spec Android or IOS smartphones with a camera, and a microUSB 2.0 port for connectivity to the laptop.
MS Office applications such as PowerPoint (version 2022 or above) to post-process scanned images of paper-based drawings.
Autodesk AutoCAD (version 2022 or above).
Autodesk Revit (version 2022 or above) to convert CAD to 3D digital model.

4.3. Automated Conversion of Paper-Based Drawings to CAD

This section explains the first two steps of the process shown in Figure 5: (i) digitization of drawings; and (ii) creating from digital drawings.

4.3.1. Digitization of Paper Drawings

Scanning Paper-Based Drawings
While the scanning process is straightforward, it is important to ensure high quality scanning to avoid any errors at later stages by following these steps: (i) use clean paper drawings that are devoid of any creases to prevent shadows or distortions in the scan, if the original paper drawing is not this quality, a photocopy of the original should be used; (ii) use a minimum 300 DPI scan quality, which is readily available off the shelf; (iii) use grayscale or black and white scan to differentiate between active and passive elements (explained later) and to reduce the file size; and (iv) use JPEG or PNG image output format. The paper drawing must be properly aligned and framed on the scanner bed.
Figure 6a shows a scanned image of the highlighted part of the George Begg building as indicated in Figure 4.
Post-Processing Scanned Image
After completing the scan, the scanned image is cropped, straightened, and brightened using MS Office PowerPoint tools. A key difference between the methodology of this research and others is that a small amount of human intervention is incorporated so as to eliminate the vast array of challenges associated with automated recognition of paper drawings by computers, as previously described in Section 2 of this paper. In this intervention, a qualified professional who understands architectural and structural drawings highlights the main elements of the building on the scanned image in red using rectangular shaped boxes. Different types of elements are drawn separately on a copy of the scanned image to ensure proper detection of all types of elements. Figure 6b–d show the images for columns, beams, walls, and slabs, after digital processing of the same scan in Figure 6a.

4.3.2. Creating Digital CAD

Assigning Coordinates to CAD
For each type of element that has a specific image, on successful detection of an element, the coordinates of the element with reference to the scale of the image, which is entered by the user, are automatically output as a text file for the type of element, which is then read into an AutoCAD script reader for automatically drawing these elements in a layer of CAD for this type of element. Figure 7a shows a snapshot of the overall CAD, built by merging the separate layers (Figure 7b–d) for columns, beams, walls, and slab.
Assigning Properties to CAD
The CAD generated from paper drawings includes the length and width of all the elements, but their height and material properties are missing. It is crucial to embed the missing geometric parameters and material properties in CAD before conversion to a 3D digital model. Figure 8 summarizes the process of incorporating these parameters into CAD. This process has to be carried out manually by the professional, based on their understanding of the paper drawings.

4.4. Automated Conversion of CAD Drawings to 3D Model

4.4.1. Importing CAD into 3D Modeling Software

The process of converting CAD drawings (whether after processing paper drawings or using existing CAD) into a 3D digital model is developed using Autodesk Revit alongside its visual programming extension Dynamo [42]. The CAD drawing, with different types of elements and material properties of every element are automatically imported into the Revit environment using the “Link CAD” or “Import CAD” feature, which serves as the base reference upon which the 3D digital model is constructed.

4.4.2. CAD to 3D Model Framework

Different types of construction elements require different processes. For example, architectural CAD elements such as walls are line elements, while doors and windows are point-based elements. Similarly, structural elements such as beams are line elements, while columns are point-based elements, and slabs are area elements. Figure 9 summarizes the different procedures for converting CAD drawings to a 3D digital model for different types of construction elements.
The conversion process progresses from one floor to the next. On each floor, the different types of construction elements in Figure 9 are in individual layers with associated layer names for their identification.
Figure 10 shows a screenshot of the final output of the 3D digital model after conversion from CAD drawings, including: (i) the 3D model in .obj format and (ii) an excel sheet with detailed information of all the elements including their distinctive ID, materials, area, volume including parametric dimensions (length, width, and height), and location. The detailed information is arranged according to: (i) different levels of the building; (ii) nature and composition of the material; (iii) quantity of each material.

4.5. Corrections to the 3D Digital Model (from CAD) Based on Site Survey

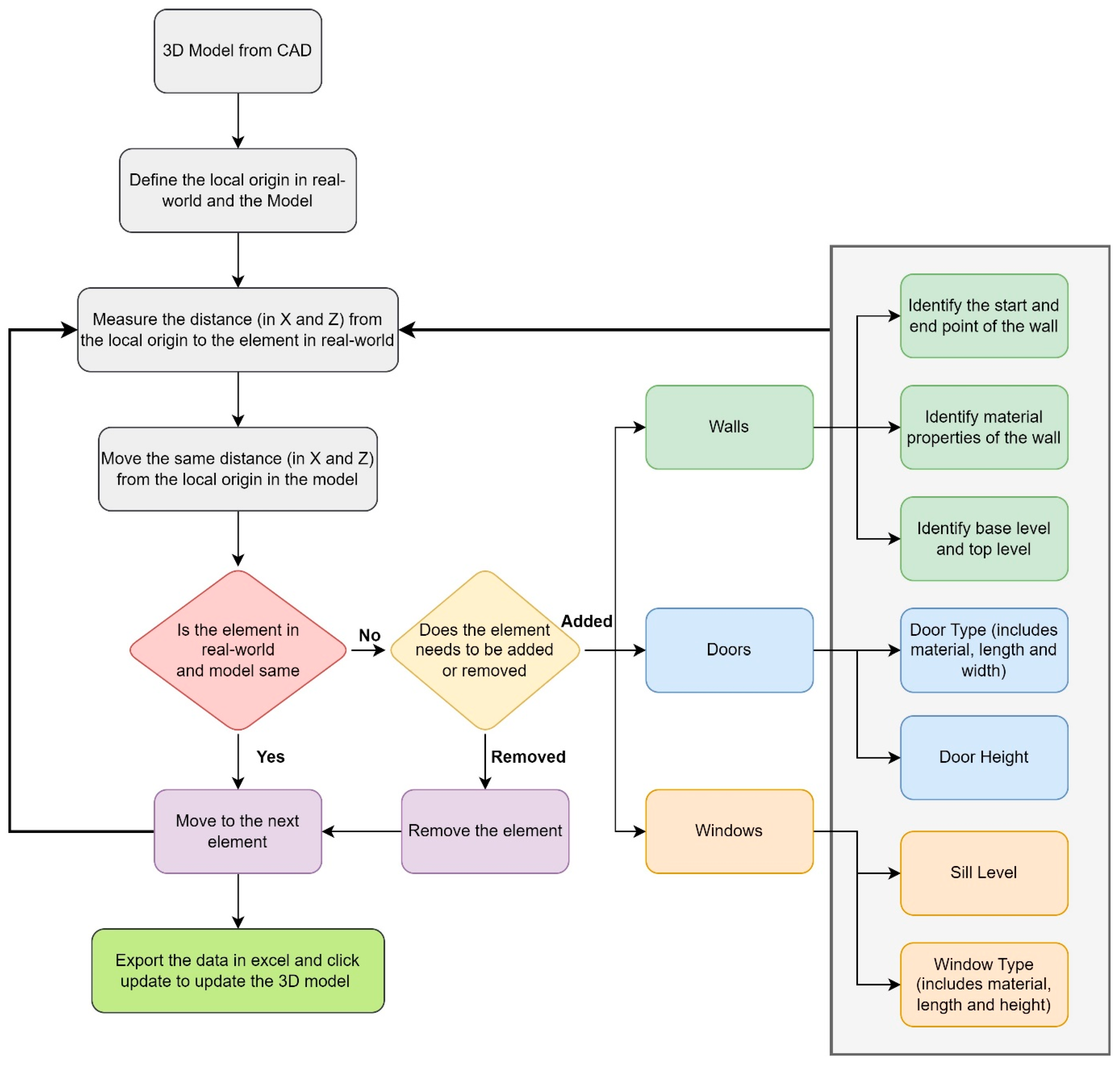
This is the key stage of the process. As already mentioned, the raw 3D digital model will inevitably contain many mistakes due to changes to the building throughout its lifetime. It is vital that these mistakes are corrected, and this can only be done by site survey in which the raw 3D digital model is compared against the real construction and any mistake is corrected. Figure 11 summarizes the correction process, with the aid of an augmented reality (AR) APP that is used to quickly record on-site measurements.
This correction process is described in detail in the following sections.

4.5.1. Navigation and Detection of Element

To start the correction process, the surveyor measures distances to the adjacent elements, one by one, in the x–z plane of the floor (the y direction is perpendicular to the floor plane) in real-world using the ARPlan app from a local origin. The surveyor then navigates the same distances in the digital model by inputting the same local distances, entering the distances in the panel in the top right of the model, highlighted in red in Figure 12, and then pressing the “Move” key.
For example, in the case of the George Begg building, the first element, a glass wall, is at 8.60 m from the local origin in the real world. When the same distance of 8.60 m is moved in the digital model using the navigation panel, the same glass wall is identified as shown in yellow in Figure 12. This means that this element and its location in the 3D model are correct. If necessary, to further verify the identity of the element, the surveyor can view the element from different angles and freely navigate around it in the 3D model, as explained in the next sub-section.
Once the identity of the element is confirmed, the surveyor can move to the next element. For the next element, the origin is updated as the previously confirmed position, which is (0 m, 8.60 m) in this case. This eliminates any problem (such as accumulation of errors in measurement) associated with using a fixed point of origin when measuring distances in the real world and when navigating in the digital model. The position of the surveyor relative to the initial origin is continuously tracked in the model and is shown in the green panel in the bottom left of Figure 12. The position of the surveyor is also displayed with respect to the overall plan of the building in the model as shown as the red point in the bottom right blue panel in Figure 12, to help and remind the surveyor of their location in real world on the floor of the building.

4.5.2. Toggle Views to Confirm the Identity of Elements from Different Angles

If the surveyor has any doubt and wants to check the identity of an element, they can navigate freely in the digital model and check the digital model of the element against real world observation. For example, Figure 13 shows the same glass wall in Figure 12 in 3D view, and Figure 14 enables the surveyor to zoom in or out by using the slider bar.

4.5.3. Removing Elements

When the surveyor moves a distance in the x–z plane in the digital model from the updated origin (located at the glass wall shown in Figure 12) to the next element, this element exists in the digital model. However, if the distance moved by the surveyor in the digital model is less than that measured by the surveyor to the next element in the real world in the same direction, then this element does not exist in the real world and this non-existent element must be deleted from the digital model.
Removal of a Wall
For example, in the digital model of George Begg building, a wall is found in the digital model after moving from the updated local origin (0 m, 8.6 m) by moving 10.54 m in the z direction from the updated origin, as shown in Figure 15a. In contrast, the surveyor measures a distance of 16m to the next element in the real world. This means that the wall in the digital model does not exist in the real world. The surveyor then selects this wall in the digital model and presses the delete button highlighted in red in Figure 15 to give the result in Figure 15b.
The same removal process can be applied to any other element (door, window).

4.5.4. Adding Elements

In contrast to element removal, if the surveyor detects an element in the real world, but the distance measured by the surveyor in the real world is less than the distance in the same direction in the digital model until the next element, then this element exists in the real world, but not in the digital model. This element must be added.
Adding Walls
In the case of George Begg building, after moving 5.97 m in the z direction from the updated origin (0 m, 10.54 m) (position of the wall that was removed in the previous step, shown in Figure 15a,b), a wall is identified in the real world but this wall does not exist in the digital model because the distance measured by the surveyor to the next element in the digital model is longer, as shown in Figure 16. A new wall must be created at this location in the digital model. To create a new wall at this location, the user clicks the ‘Select Objects’ button to launch a panel for the user to input data. To create a new wall, the user selects the ’Create Walls’ button to display another panel, which will ask the user to input the following data: (i) wall type (from a list of options based on [43]), (ii) base height, and (iii) top level of the wall. The user then enters the start and end coordinates of the wall, being (−1 m, 5.97 m) and (2 m, 5.97 m), respectively, in this example, measured in the real world using the ARPlan 3D app. A wall is created when the user clicks the upload data button. The material of the wall, its geometrical information such as area, volume, and dimension (length, width, and height), and location are then added.
Figure 16 shows the wall before and after its creation.
Adding Doors and Windows
The same process as above is followed to add doors and windows. For example, at location (0 m, 8.42 m), from the last origin in the real George Begg building, the wall has a door and a window, but they are not present in the digital model as shown in Figure 17 (highlighted in red). They are added at location (0 m, 8.42 m) from the updated origin (shown in Figure 16a,b), as shown in Figure 18.
The user follows the same steps as for creating a wall, including clicking the ‘Select Objects’ panel, and then clicking the ’Create Doors’ or ’Create Windows’ button appropriately. Afterward, the user enters relevant information for doors, i.e., (i) door type selected from the drop down manual according to [43] and (ii) door height. Door width and length is already incorporated in door type. The exact location of the door in the wall is not important because, for pre-demolition audit, only the type and quantity are needed. Figure 19 shows the added door highlighted in green. Figure 20 shows an added window in the same wall.

4.5.5. Exporting the Data for Pre-Demolition Audit

After each iteration of corrections, the Excel file generated from the original 3D model (as shown in Figure 10) is automatically updated. All the elements deleted from the model are tagged “deleted” and all the elements added are recorded. From a practical point of view, if the scale of the building is large, it is impossible to verify the entire model at once. In this case, the surveyor can save the last correct coordinate and directly resume from the same point of origin next time. The final Excel sheet, after all corrections are made, is then imported into Autodesk Revit code (developed by the authors), which collects all the changes and updates the 3D digital model. In case any element (added during the correction process) is offset from the grid, the script intelligently snaps the element onto a grid. The corrected model is now exported for pre-demolition audit.

4.6. Critical Review of the Process and Outcomes

The key to development of the 3D digital model of this paper is to take advantage of a small amount of human intervention to solve numerous problems associated with automatic recognition of information by computer. This is mainly manifested in digital location of structural members during the paper drawing to CAD conversion process and in correcting mistakes in the 3D digital model.
For the former, notable challenges in the process of creating a digital CAD from paper-based drawings are the extraction of coordinates of different structural members, the sensitivity of their dimensions to the thickness of lines drawn for them, and the inadequacy of using lines (or other simple shapes such as rectangles) to communicate complex details (such as profiled steel section size). This will be solved by creating an option to input the information in a text box on screen, next to the image showing locations of the structural members for easy referencing. This step is being implemented and the results of this development will be further evaluated.
For the latter, the authors have developed the correction process (which is inevitable due to changes in the lifetime of the building) to ensure that any human intervention is intuitive and minimal. One particular problem with quick measurement of distances is lack of precision, even with inclusion of an intelligent snapping algorithm in the model. Fortunately, for demolition purposes, this lack of precision is generally inconsequential because this would not affect identification of the waste stream and would at most only cause a few percentages in error in prediction of the amount of waste. Nevertheless, this digital model has the potential to be expanded to be very accurate for applications where detailed information is necessary, for example in structural strengthening or refurbishment. This will be the next phase of development of the digital model.

5. Pre-Demolition Audit

5.1. Overview

A pre-demolition audit is a specific task in the project planning stage of demolition and the first step of demolition waste management. It is concerned with making an inventory of the type and quantities of elements and materials in the building for later decisions about reuse, recovery, recycling, or landfilling.
In this research, the pre-demolition audit is developed based on the Eural guideline. In this project, the web application of the Eural guideline is created in React [44], which has emerged as the preferred tool to optimize the demolition processes, including making the pre-demolition audit. As an introduction, this software is designed to evaluate structures prior to demolition, identifying materials that can be recovered, recycled, or reused, and assessing the environmental impact of demolition. The use of a 3D digital model in this software allows the user to perform detailed and accurate audits in minutes.
However, this software has unique requirements for how the data is presented in the 3D digital model. This section will detail how the 3D digital model described in the previous section is integrated into the web platform, including the following three phases: (i) uploading and management of IFC files in web applications; (ii) processing of this data; (iii) reporting.

5.2. IFC File Management and Uploading in Web Applications

The first step in the pre-demolition audit process involves the user uploading a 3D digital model that must use the Industry Foundation Classes (IFC) format [45] for outputting material and product information of the building. From the user perspective, this task is simple: a menu will appear in the platform’s interface and the user will select the 3D digital model to be uploaded. However, from the programmer perspective, correct transfer of data is critical, which is achieved by ensuring compatibility of data between the 3D digital model uploaded by the user with a web application. To address this challenge, the IFC.js library is used, which is an advanced tool designed to interpret and translate IFC files (as outputted by the user’s 3D model) into a format that can be efficiently managed and displayed in web environments.
IFC.js [46] is based on the Three.js [47] geometry system, a recognized framework for creating 3D graphics in the browser. This library is essential for handling the complexity and density of data present in 3D digital models, enabling efficient and dynamic visualization. It uses Instanced Meshes, an advanced technique for drawing sets of repeated geometries.
In addition, IFC.js implements flatbuffers for data persistence in an efficient binary format, which minimizes memory usage and ensures agile data management. One of the highlights of this library is its ability to prevent memory leaks, ensuring a smooth user experience.

5.3. Evaluation of Materials for Sustainable Waste Management

Once the model has been uploaded, the elements of the building and their materials can be evaluated to determine their recyclability and reusability. This evaluation can be undertaken either individually (Figure 21) for each element or collectively (Figure 22) based on groups such as columns, slabs, windows, and doors. Each component is analyzed by its specific properties, such as the type of material (concrete, wood, metal, etc.) This information is visualized in the application interface where all the details are shown in the associated menu (Figure 23).
This dual approach, considering both individual components and groups of components, allows for a holistic understanding of recycling and reusing opportunities (Figure 24) within the project, which will be developed in the pre-demolition protocol, taking the pre-demolition audit output of the digital model. By processing the data with advanced algorithms, the potential for material reuse is maximized, thus facilitating a more efficient and environmentally friendly management of available resources from demolition wastes.

5.4. Reporting

As results of the pre-demolition audit, graphic outputs such as PDF reports (Figure 25) or CSV files (Figure 26) are generated. With these outputs, the auditor can visualize the demolition management by inspecting, both individually and as a group, how the structural components or their individual parts will be processed in demolition. The digital platform is the repertoire of all the relevant information of the building, thus including all the relevant knowledge of the stakeholders acquired from the different stages of their work related to demolition and waste management of the building. This ensures that no relevant information is lost.
It is important to mention that the effectiveness of the digital model depends on the model having the correct material and product/element information for the pre-demolition plan, e.g., with regard to material/product reuse, and on correct extraction of the information for pre-demolition audit. At this stage, the RECONMATIC project team is still defining the required material/product information. However, whatever the required material/product information, this paper has demonstrated that they are correctly extracted in the digital model described in this paper.

6. Conclusions

This paper describes a novel method that integrates artificial intelligence (AI), computer-aided design (CAD), and augmented reality (AR) to automatically develop a 3D digital model for end-of-service-life (EoSL) buildings from paper-based drawings, in preparation for automated development of a pre-demolition protocol to facilitate high-value recycling and reuse of materials from significant waste generated by the construction industry, particularly from demolition activities.
The main contributions of this paper are as follows:
It proposes and demonstrates an approach that takes advantage of a very small amount of human intervention to overcome numerous challenges associated with automated recognition of paper-based information by computer.
It describes in detail an intuitive approach that incorporates augmented reality for correcting mistakes in the digital model that are a result of changes in the lifetime of buildings.
It demonstrates the implementation of a pre-demolition audit that allows building materials and products to be examined in detail in different ways (individually, collectively either by locations such as floor or by groups such as beams/columns/walls/floors).
The developed digital model is an essential part of a digital platform that allows for integrated decision-making for optimal demolition waste management by minimizing or eliminating problems brought about due to fragmentation of the construction industry and scattered knowledge of the history of the EoSL building. The digital platform will enable demolition contractors to drastically improve onsite operations, including waste classification and sorting, so as to minimize waste contamination. It will inform downstream product manufacturers in order to achieve the highest reuse of materials and products and to extract the highest possible values for the recycled materials.
The integrated digital model is ideal for transparency and quality assurance of demolition waste management.
However, the digital model presented in this paper is the first stage of developing the digital platform. Its application in planned demonstration cases of the Horizon Europe project RECONMATIC will test its effectiveness and advantages compared to existing models of demolition waste management.
The development reported in this paper is for the purpose of dismantling buildings at the end of their service life. Therefore, the required precision of information (such as element dimensions and their connectivity) is not particularly high. Although this development has the potential to be used for other purposes, such as structural strengthening and refurbishment, further research is needed to investigate how to efficiently gather more detailed information.

Author Contributions

Conceptualization: Y.C.W., M.O. and M.Q.R.; methodology: M.O., Y.C.W., M.Q.R., S.B., V.N., J.F.-P., J.J.M.M. and I.D.O.; software: M.O., M.Q.R. and J.J.M.M.; validation: M.O., Y.C.W., M.Q.R. and J.J.M.M.; formal analysis: M.O., M.Q.R. and J.J.M.M.; investigation: M.O., Y.C.W., M.Q.R., S.B., V.N., J.F.-P., J.J.M.M. and I.D.O.; resources: Y.C.W., M.Q.R., S.B., V.N., J.F.-P. and I.D.O.; data curation: M.O., M.Q.R., V.N., J.F.-P. and I.D.O.; writing—original draft preparation: M.O., Y.C.W., M.Q.R., S.B., V.N. and J.F.-P.; writing—review and editing: Y.C.W., M.O., M.Q.R., S.B., V.N. and J.F.-P.; visualization: M.O., M.Q.R., V.N. and J.J.M.M.; supervision: Y.C.W., M.Q.R. and V.N.; project administration: Y.C.W., M.Q.R., S.B., J.F.-P. and I.D.O.; funding acquisition: Y.C.W., S.B. and J.F.-P. All authors have read and agreed to the published version of the manuscript.

Funding

The research is funded by the European Union through a Horizon Europe grant (grant number: 101058580, grant name: Automated solutions for sustainable and circular construction and demolition waste management (RECONMATIC)) and UKRI funding guarantee (No. 10039891).

Data Availability Statement

Data are available on request.

Conflicts of Interest

The authors declare no conflicts of interest. The funders had no role in the design of the study; in the collection, analyses, or interpretation of data; in the writing of the manuscript; or in the decision to publish the results.

References

  1. Eurostat Regional Yearbook, 2023rd ed.; Flagship Publication: Norfolk, Nebraska, 2023. [CrossRef]
  2. Hu, R.; Chen, K.; Chen, W.; Wang, Q. Estimation of construction waste generation based on an improved on-site measurement and SVM-based prediction model: A case of commercial buildings in China. Waste Manag. 2021, 126, 791–799. [Google Scholar] [CrossRef]
  3. Raj, Y.K.; Choudhary, A.S. Construction and demolition waste management legislation and framework in India—A mini review with best practices in C & D waste management. EPRA Int. J. Res. Dev. (IJRD) 2021, 6, 1–9. [Google Scholar]
  4. Agamuthu, P.; Babel, S. Waste management developments in the last five decades: Asian perspective. Waste Manag. Res. 2023, 41, 1699–1716. [Google Scholar] [CrossRef] [PubMed]
  5. Mayur-Shirish, J. A mini review on generation, handling, and initiatives to tackle construction and demolition waste in India. Environ. Technol. Innov. 2021, 22, 101490. [Google Scholar]
  6. Pavlu, T.; Pesta, J. Catalogue of construction products containing secondary raw materials from different industries and municipal waste. Acta Polytech. CTU Proc. 2022, 38, 649–655. [Google Scholar] [CrossRef]
  7. Gier, D.; Gottlieb, A.; Christopher, S.; Martine, B. Categorizing construction waste: Closing the gap between European waste regulation and management practices. Sustain. Futures 2024, 7, 100194. [Google Scholar] [CrossRef]
  8. Sabir, M.A.; Guo, W.; Nawaz, M.F.; Yasin, G.; Yousaf, M.T.B.; Gul, S.; Hussain, T.; Rahman, S.U. Assessing the effects of limestone dust and lead pollution on the ecophysiology of some selected urban tree species. Front. Plant Sci. 2023, 14, 1144145. [Google Scholar] [CrossRef]
  9. Youcai, Z.; Sheng, H. Chapter Five-Pollution Mechanism of Contaminated Construction and Demolition Waste. In Pollution Control and Resource Recovery; Elsevier: Amsterdam, The Netherlands, 2017. [Google Scholar]
  10. Tafesse, S.; Girma, Y.E.; Dessalegn, E. Analysis of the socio-economic and environmental impacts of construction waste and management practices. Heliyon 2022, 8, e09169. [Google Scholar] [CrossRef]
  11. Construction Leadership Council. The Route Map for Zero Avoidable Waste in Construction; Construction Leadership Council: London, UK, 2021. [Google Scholar]
  12. EU Construction and Demolition Waste Management Protocol; EU Commission: Brussels, Belgium, 2016.
  13. EPA. Construction and Demolition Materials Amounts, Office of Resource Conservation and Recovery (March 2009); EPA: Washington, DC, USA, 2009; Volume 29, p. EPA530-R-09-002. [Google Scholar]
  14. Guidelines for the Waste Audits before Demolition and Renovation Works of Buildings; Appendix; European Commission: Brussels, Belgium, 2016.
  15. Spišáková, M.; Mésároš, P.; Mandičák, T. Construction Waste Audit in the Framework of Sustainable Waste Management in Construction Projects—Case Study. Buildings 2021, 11, 61. [Google Scholar] [CrossRef]
  16. Agamuthu, P. Challenges in sustainable management of construction and demolition waste. Waste Manag. Res. 2008, 26, 491–492. [Google Scholar] [CrossRef]
  17. Felder, M.; Petrell, R.J.; Duff, S.J.B. A solid waste audit and directions for waste reduction at the University of British Columbia, Canada. Waste Manag. Res. 2001, 19, 354–365. [Google Scholar] [CrossRef]
  18. Shojaei, A.; Ketabi, R.; Razkenari, M.; Hakim, H.; Wang, J. Enabling a circular economy in the built environment sector through blockchain technology. J. Clean. Prod. 2021, 294, 126352. [Google Scholar] [CrossRef]
  19. DIN SPEC 9148; Procedure to Record Building Materials as a Base to Evaluate the Potential for a High-Quality Reutilization Prior to Demolition and Renovation Work (Pre-Demolition Audit). Text in German and English; Global Alliance for Buildings and Construction (GlobalABC): Paris, France, 2023.
  20. Circular Economy Statement Guidance, London Plan Guidance, Published by Greater London Authority. 2022. Available online: https://www.london.gov.uk/sites/default/files/circular_economy_statements_lpg_0.pdf (accessed on 23 June 2024).
  21. Ferriz-Papi, J.A.; Lee, A.; Alhawamdeh, M. Examining the Challenges for Circular Economy Implementation in Construction and Demolition Waste Management: A Comprehensive Review Using Systematic Methods. Buildings 2024, 14, 1237. [Google Scholar] [CrossRef]
  22. Raskovic, M.; Ragossnig, A.; Kondracki, K.; Ragossnig-Angst, M. Clean Construction and Demolition Waste Material Cycles Through Optimised Pre-demolition Waste Audit Documentation: A Review on Building Material Assessment Tools. Waste Manag. Res. 2020, 38, 923–941. [Google Scholar] [CrossRef]
  23. European Commission. Guidelines for the Waste Audits before Demolition and Renovation Works of Buildings; European Union: Brussels, Belgium, 2018. [Google Scholar]
  24. Mêda, P.; Sousa, H.; Hjelseth, E. Data Templates—Product Information Management Across Project Life-Cycle. In Sustainable Materials in Building Construction. Building Pathology and Rehabilitation; Delgado, J., Ed.; Springer: Berlin/Heidelberg, Germany, 2020; Volume 11. [Google Scholar]
  25. Shu, J.; Zandi, K.; Topac, T.; Chen, R.; Fan, C. Automated Generation of FE Model for Digital Twin of Concrete Structures from Segmented 3D Point Cloud. In Proceedings of the 12th International Workshop on Structural Health Monitoring, Stanford, CA, USA, 10–12 September 2019. [Google Scholar] [CrossRef]
  26. Hu, X.; Zhou, Y.; Vanhullebusch, S.; Mestdagh, R.; Cui, Z.; Li, J. Smart building demolition and waste management frame with image-to-BIM. J. Build. Eng. 2022, 49, 104058. [Google Scholar] [CrossRef]
  27. Campagnolo, D.; Camuffo, E.; Michieli, U.; Borin, P.; Milani, S.; Giordano, A. Fully Automated Scan-to-BIM Via Point Cloud Instance Segmentation. In Proceedings of the 2023 IEEE International Conference on Image Processing (ICIP), Kuala Lumpur, Malaysia, 8–11 October 2023. [Google Scholar] [CrossRef]
  28. Stroner, M.; Křemen, T.; Urban, R. Progressive Dilution of Point Clouds Considering the Local Relief for Creation and Storage of Digital Twins of Cultural Heritage. Appl. Sci. 2022, 12, 11540. [Google Scholar] [CrossRef]
  29. Stroner, M.; Urban, R.; Línková, L. Color-Based Point Cloud Classification Using a Novel Gaussian Mixed Modeling-Based Approach versus a Deep Neural Network. Remote Sens. 2024, 16, 115. [Google Scholar] [CrossRef]
  30. David, C. Point Cloud Segmentation for Scan to BIM: Review of Related Tecniques. In Representation Challenges; FrancoAngeli s.r.l.: Milano, Italy, 2022. [Google Scholar] [CrossRef]
  31. Lu, T.; Tai, C.; Bao, L.; Su, L.; Cai, S. 3D Reconstruction of Detailed Buildings from Architectural Drawings. Comput.-Aided Des. Appl. 2005, 2, 527–536. [Google Scholar] [CrossRef]
  32. Lu, T.; Yang, Y.; Yang, R.; Cai, S. Knowledge Extraction from Structured Engineering Drawings. In Proceedings of the 2008 Fifth International Conference on Fuzzy Systems and Knowledge Discovery, Jinan, China, 18–20 October 2008; IEEE: Piscataway, NJ, USA, 2008; pp. 415–419. [Google Scholar]
  33. Hoang, T.; Tabbone, S. Text Extraction from Graphical Document Images Using Sparse Representation. In Proceedings of the 9th IAPR International Workshop on Document Analysis Systems, Boston, MA, USA, 9–11 June 2010; pp. 143–150. [Google Scholar]
  34. Wen, Q.; Zhu, R.G. Automatic generation of 3D building models based on line segment vectorisation. Math. Probl. Eng. 2020, 2020, 8360706. [Google Scholar] [CrossRef]
  35. Gimenez, L.; Robert, S.; Suard, F.; Zreik, K. Automatic reconstruction of 3D building models from scanned 2D floor plans. Autom. Constr. 2016, 63, 48–56. [Google Scholar] [CrossRef]
  36. Zhu, J.; Zhang, H.; Wen, Y. A New Reconstruction Method for 3D Buildings from 2D Vector Floor Plan. Comput.-Aided Des. Appl. 2014, 11, 704–714. [Google Scholar] [CrossRef]
  37. Byun, B.; Sohn, B.S. ABGS: A system for the automatic generation of building information Models from two-dimensional CAD drawings. Sustainability 2020, 12, 6713. [Google Scholar] [CrossRef]
  38. Bortoluzzi, B.; Efremov, I.; Medina, C.; Sobieraj, D.; McArthur, J.J. Automating the creation of building information models for existing buildings. Autom. Constr. 2019, 105, 102838. [Google Scholar] [CrossRef]
  39. Lu, Q.; Chen, L.; Li, S.; Pitt, M. Semi-automatic geometric digital twinning for existing buildings based on images and CAD drawings. Autom. Constr. 2020, 115, 103183. [Google Scholar] [CrossRef]
  40. Jang, H.; Yu, K.; Yang, J. Indoor reconstruction from floorplan images with a deep learning approach. ISPRS Int. J. Geo-Inf. 2020, 9, 65. [Google Scholar] [CrossRef]
  41. Wu, Y.; Shang, J.; Chen, P.; Zlatanova, S.; Hu, X.; Zhou, Z. Indoor mapping and modeling by parsing floor plan images. Int. J. Geogr. Inf. Sci. 2021, 35, 1205–1231. [Google Scholar] [CrossRef]
  42. DynamoBIM. Autodesk Documentation. 2024. Available online: https://dynamobim.org/whats-new-for-dynamo-and-generative-design-in-the-2024 (accessed on 23 June 2024).
  43. ISO 19650-1:2018; Organization and Digitization of Information about Buildings and Civil Engineering Works, Including Building Information Modelling (BIM)—Information Management Using Building Information Modelling, Revised 2024. International Organization for Standardization: Geneva, Switzerland, 2018.
  44. OpenMetaSource. React, The Library for Web and Native User Interfaces. 2024. Available online: https://react.dev/ (accessed on 2 February 2024).
  45. BuildingSMART International. Annual Report; BuildingSMART International: Hertfordshire, UK, 2023. [Google Scholar]
  46. Wisen, A. IFC.js-Web-Worker-Example. Available online: https://github.com/andrewisen/IFC.js-web-worker-example (accessed on 15 January 2024).
  47. Three.js. 3D Library. Available online: https://threejs.org/manual/#en/fundamentals (accessed on 20 January 2024).
Figure 1. Summary of a waste audit process [13].
Figure 1. Summary of a waste audit process [13].
Environments 11 00138 g001
Figure 2. A 3D digital model after digital scanning of a railway station building in Prague destined for demolition.
Figure 2. A 3D digital model after digital scanning of a railway station building in Prague destined for demolition.
Environments 11 00138 g002
Figure 3. Image of the George Begg building, University of Manchester.
Figure 3. Image of the George Begg building, University of Manchester.
Environments 11 00138 g003
Figure 4. Ground floor plan of the George Begg building (case study part in green box).
Figure 4. Ground floor plan of the George Begg building (case study part in green box).
Environments 11 00138 g004
Figure 5. A summary of the main steps of developing a 3D digital model.
Figure 5. A summary of the main steps of developing a 3D digital model.
Environments 11 00138 g005
Figure 6. Post-processed scanned copy with elements in digital form highlighted in red. (a) Scanned copy. (b) Columns. (c) Beams. (d) Walls. (e) Slab.
Figure 6. Post-processed scanned copy with elements in digital form highlighted in red. (a) Scanned copy. (b) Columns. (c) Beams. (d) Walls. (e) Slab.
Environments 11 00138 g006
Figure 7. CAD converted from paper-based digital images in different layers (based on red highlights in Figure 6). (a) All elements. (b) Columns. (c) Beams. (d) Walls. (e) Slab.
Figure 7. CAD converted from paper-based digital images in different layers (based on red highlights in Figure 6). (a) All elements. (b) Columns. (c) Beams. (d) Walls. (e) Slab.
Environments 11 00138 g007
Figure 8. Process of incorporating missing parameters into CAD before conversion to 3D model.
Figure 8. Process of incorporating missing parameters into CAD before conversion to 3D model.
Environments 11 00138 g008
Figure 9. Summary of conversion processes from CAD elements to 3D elements.
Figure 9. Summary of conversion processes from CAD elements to 3D elements.
Environments 11 00138 g009
Figure 10. Auto-generated 3D model with material characteristics from CAD. (a) 3D model. (b) Excel sheet.
Figure 10. Auto-generated 3D model with material characteristics from CAD. (a) 3D model. (b) Excel sheet.
Environments 11 00138 g010
Figure 11. A summary of the process of identifying and correcting mistakes in raw 3D digital model.
Figure 11. A summary of the process of identifying and correcting mistakes in raw 3D digital model.
Environments 11 00138 g011
Figure 12. Navigation panel. The pointer in the model moves the distance entered in the panel highlighted in red when the “Move” button is pressed. At coordinate (0, 8.60) m, a glass wall (in yellow) is detected.
Figure 12. Navigation panel. The pointer in the model moves the distance entered in the panel highlighted in red when the “Move” button is pressed. At coordinate (0, 8.60) m, a glass wall (in yellow) is detected.
Environments 11 00138 g012
Figure 13. 3D view of the same glass wall (in yellow) shown in Figure 12 in 2D.
Figure 13. 3D view of the same glass wall (in yellow) shown in Figure 12 in 2D.
Environments 11 00138 g013
Figure 14. Zoom out/in views using the slider bar shown in red. (a) Overall picture in zoomed-out (normal) view. (b) Zoomed-in view to focus on a particular area.
Figure 14. Zoom out/in views using the slider bar shown in red. (a) Overall picture in zoomed-out (normal) view. (b) Zoomed-in view to focus on a particular area.
Environments 11 00138 g014
Figure 15. Digital model before and after the removal of a wall (in green). (a) Wall identified at coordinate (0, 10.54) m. (b) Highlighted wall in (a) deleted.
Figure 15. Digital model before and after the removal of a wall (in green). (a) Wall identified at coordinate (0, 10.54) m. (b) Highlighted wall in (a) deleted.
Environments 11 00138 g015
Figure 16. A snapshot of the model before and after adding a wall (in green). (a) Wall not present in the digital model. (b) Wall added in the model.
Figure 16. A snapshot of the model before and after adding a wall (in green). (a) Wall not present in the digital model. (b) Wall added in the model.
Environments 11 00138 g016
Figure 17. A wall in the George Begg building missing a door and a window.
Figure 17. A wall in the George Begg building missing a door and a window.
Environments 11 00138 g017
Figure 18. A wall with missing door and window.
Figure 18. A wall with missing door and window.
Environments 11 00138 g018
Figure 19. Creating a new door (shown in green) in a wall (shown in red) using the door creation panel (shown in blue). The size of the door is 1510 × 2110 cm.
Figure 19. Creating a new door (shown in green) in a wall (shown in red) using the door creation panel (shown in blue). The size of the door is 1510 × 2110 cm.
Environments 11 00138 g019
Figure 20. Creating a new window (shown in yellow) in a wall (shown in red) using the window creation panel (shown in blue). The size of the window is 910 × 910 cm.
Figure 20. Creating a new window (shown in yellow) in a wall (shown in red) using the window creation panel (shown in blue). The size of the window is 910 × 910 cm.
Environments 11 00138 g020
Figure 21. Display of properties by individual element.
Figure 21. Display of properties by individual element.
Environments 11 00138 g021
Figure 22. Display of properties by a group of elements.
Figure 22. Display of properties by a group of elements.
Environments 11 00138 g022
Figure 23. Specific properties of a roof.
Figure 23. Specific properties of a roof.
Environments 11 00138 g023
Figure 24. Reuse opportunities.
Figure 24. Reuse opportunities.
Environments 11 00138 g024
Figure 25. An example of PDF report.
Figure 25. An example of PDF report.
Environments 11 00138 g025
Figure 26. CSV files.
Figure 26. CSV files.
Environments 11 00138 g026
Disclaimer/Publisher’s Note: The statements, opinions and data contained in all publications are solely those of the individual author(s) and contributor(s) and not of MDPI and/or the editor(s). MDPI and/or the editor(s) disclaim responsibility for any injury to people or property resulting from any ideas, methods, instructions or products referred to in the content.

Share and Cite

MDPI and ACS Style

Omer, M.; Wang, Y.C.; Quintana Roma, M.; Bedrich, S.; Nežerka, V.; Ferriz-Papi, J.; Moros Montanes, J.J.; Diez Ortiz, I. Development of a 3D Digital Model of End-of-Service-Life Buildings for Improved Demolition Waste Management through Automated Demolition Waste Audit. Environments 2024, 11, 138. https://doi.org/10.3390/environments11070138

AMA Style

Omer M, Wang YC, Quintana Roma M, Bedrich S, Nežerka V, Ferriz-Papi J, Moros Montanes JJ, Diez Ortiz I. Development of a 3D Digital Model of End-of-Service-Life Buildings for Improved Demolition Waste Management through Automated Demolition Waste Audit. Environments. 2024; 11(7):138. https://doi.org/10.3390/environments11070138

Chicago/Turabian Style

Omer, Muhammad, Yong C. Wang, Mikel Quintana Roma, Stanislav Bedrich, Václav Nežerka, Juan Ferriz-Papi, Jesus J. Moros Montanes, and Ines Diez Ortiz. 2024. "Development of a 3D Digital Model of End-of-Service-Life Buildings for Improved Demolition Waste Management through Automated Demolition Waste Audit" Environments 11, no. 7: 138. https://doi.org/10.3390/environments11070138

APA Style

Omer, M., Wang, Y. C., Quintana Roma, M., Bedrich, S., Nežerka, V., Ferriz-Papi, J., Moros Montanes, J. J., & Diez Ortiz, I. (2024). Development of a 3D Digital Model of End-of-Service-Life Buildings for Improved Demolition Waste Management through Automated Demolition Waste Audit. Environments, 11(7), 138. https://doi.org/10.3390/environments11070138

Note that from the first issue of 2016, this journal uses article numbers instead of page numbers. See further details here.

Article Metrics

Back to TopTop