Graph-Based Deep Learning Model for Forecasting Chloride Concentration in Urban Streams to Protect Salt-Vulnerable Areas
Abstract
:1. Introduction
- Building a state-of-the-art model for chloride concentration, allowing for more accurate and precise results.
- Conducting an analysis of the contribution of different time lags for the forecasted chloride concentration.
- Conducting an analysis of the importance of different input variables.
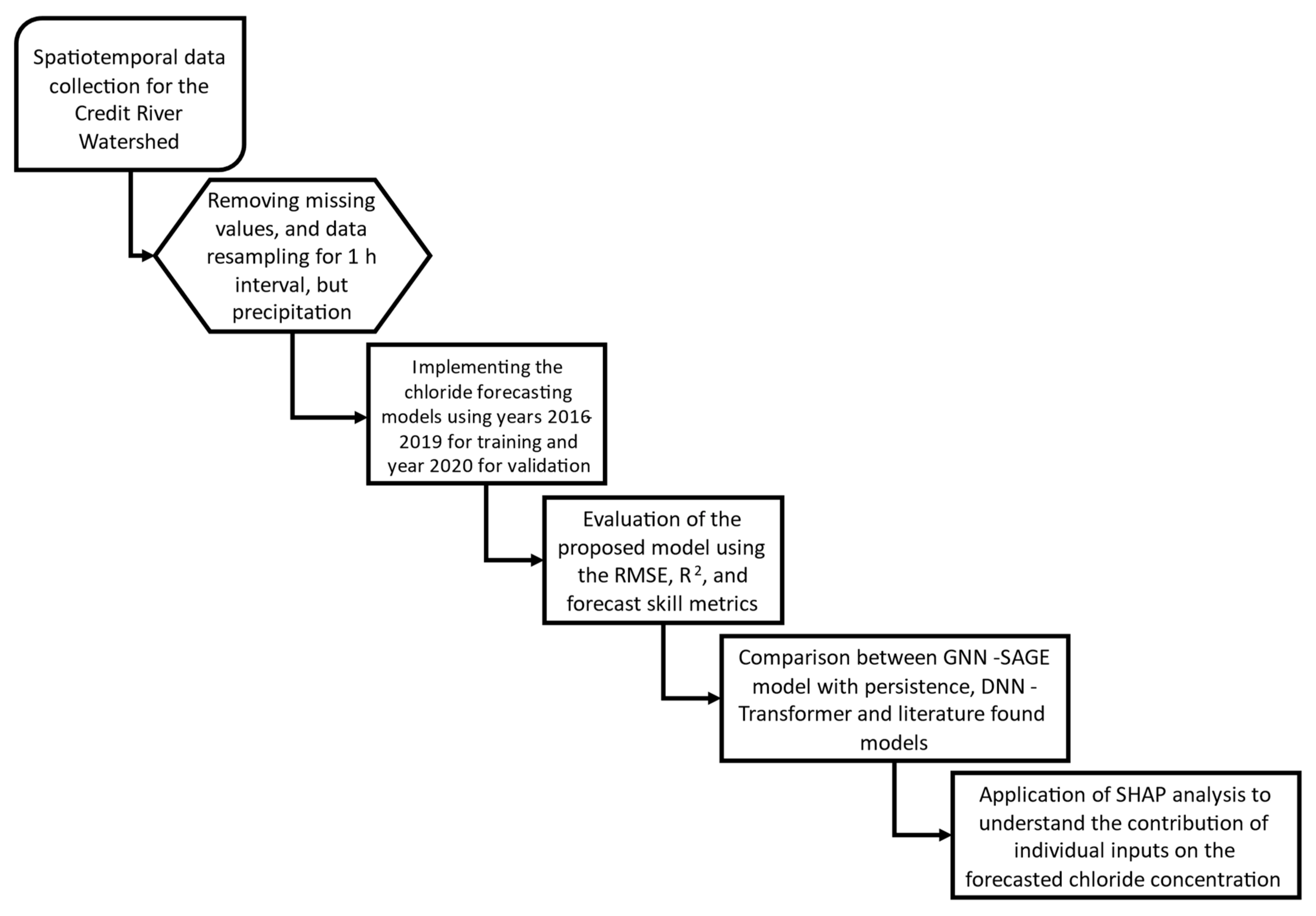
2. Materials and Methods
2.1. Credit River: Characteristics and Dataset
2.2. Benchmarking Model
2.3. DNN-Transformer
2.4. GNN-SAGE
2.5. SHAP Analysis
3. Results
3.1. Size of Time Window Effect
3.2. Chloride Concentration for 6 h Ahead Forecasting Horizon
3.3. SHAP Analysis Results
4. Discussion
5. Conclusions
Author Contributions
Funding
Data Availability Statement
Conflicts of Interest
References
- Beck, H.E.; Zimmermann, N.E.; McVicar, T.R.; Vergopolan, N.; Berg, A.; Wood, E.F. Present and Future Köppen-Geiger Climate Classification Maps at 1-Km Resolution. Sci. Data 2018, 5, 180214. [Google Scholar] [CrossRef]
- Arnott, S.E.; Celis-Salgado, M.P.; Valleau, R.E.; DeSellas, A.M.; Paterson, A.M.; Yan, N.D.; Smol, J.P.; Rusak, J.A. Road Salt Impacts Freshwater Zooplankton at Concentrations below Current Water Quality Guidelines. Environ. Sci. Technol. 2020, 54, 9398–9407. [Google Scholar] [CrossRef]
- Hintz, W.D.; Fay, L.; Relyea, R.A. Road Salts, Human Safety, and the Rising Salinity of Our Fresh Waters. Front. Ecol. Environ. 2022, 20, 22–30. [Google Scholar] [CrossRef]
- Oswald, C.J.; Giberson, G.; Nicholls, E.; Wellen, C.; Oni, S. Spatial Distribution and Extent of Urban Land Cover Control Watershed-Scale Chloride Retention. Sci. Total Environ. 2019, 652, 278–288. [Google Scholar] [CrossRef] [PubMed]
- Valleau, R.E.; Paterson, A.M.; Smol, J.P. Effects of Road-Salt Application on Cladocera Assemblages in Shallow Precambrian Shield Lakes in South-Central Ontario, Canada. Freshw. Sci. 2020, 39, 824–836. [Google Scholar] [CrossRef]
- Environment Canada. Five-Year Review of Progress: Code of Practice for the Environmental Management of Road Salts; Environment Canada: Ottawa, ON, Canada, 2012; p. 95.
- U.S. Geological Survey. Mineral Commodity Summaries 2019; U.S. Geological Survey: Reston, VA, USA, 2019; 200p. [CrossRef]
- Prosser, R.S.; Rochfort, Q.; McInnis, R.; Exall, K.; Gillis, P.L. Assessing the Toxicity and Risk of Salt-Impacted Winter Road Runoff to the Early Life Stages of Freshwater Mussels in the Canadian Province of Ontario. Environ. Pollut. 2017, 230, 589–597. [Google Scholar] [CrossRef] [PubMed]
- Szklarek, S.; Górecka, A.; Wojtal-Frankiewicz, A. The Effects of Road Salt on Freshwater Ecosystems and Solutions for Mitigating Chloride Pollution—A Review. Sci. Total Environ. 2022, 805, 150289. [Google Scholar] [CrossRef]
- Zítková, J.; Hegrová, J.; Anděl, P. Bioindication of Road Salting Impact on Norway Spruce (Picea Abies). Transp. Res. Part Transp. Environ. 2018, 59, 58–67. [Google Scholar] [CrossRef]
- Xiong, R.; Chu, C.; Qiao, N.; Wang, L.; Yang, F.; Sheng, Y.; Guan, B.; Niu, D.; Geng, J.; Chen, H. Performance Evaluation of Asphalt Mixture Exposed to Dynamic Water and Chlorine Salt Erosion. Constr. Build. Mater. 2019, 201, 121–126. [Google Scholar] [CrossRef]
- Kane, D.D.; Manning, N.F.; Johnson, L.T. When It Snows It Pours: Increased Chloride Concentrations in the Cuyahoga River during the Last Half Century. J. Gt. Lakes Res. 2022, 48, 1573–1586. [Google Scholar] [CrossRef]
- Wallace, A.M.; Biastoch, R.G. Detecting Changes in the Benthic Invertebrate Community in Response to Increasing Chloride in Streams in Toronto, Canada. Freshw. Sci. 2016, 35, 353–363. [Google Scholar] [CrossRef]
- Giri, S. Water Quality Prospective in Twenty First Century: Status of Water Quality in Major River Basins, Contemporary Strategies and Impediments: A Review. Environ. Pollut. 2021, 271, 116332. [Google Scholar] [CrossRef] [PubMed]
- MacKenzie, K.M.; Singh, K.; Binns, A.D.; Whiteley, H.R.; Gharabaghi, B. Effects of Urbanization on Stream Flow, Sediment, and Phosphorous Regime. J. Hydrol. 2022, 612, 128283. [Google Scholar] [CrossRef]
- Dugan, H.A.; Skaff, N.K.; Doubek, J.P.; Bartlett, S.L.; Burke, S.M.; Krivak-Tetley, F.E.; Summers, J.C.; Hanson, P.C.; Weathers, K.C. Lakes at Risk of Chloride Contamination. Environ. Sci. Technol. 2020, 54, 6639–6650. [Google Scholar] [CrossRef]
- Beibei, E.; Zhang, S.; Driscoll, C.T.; Wen, T. Human and Natural Impacts on the U.S. Freshwater Salinization and Alkalinization: A Machine Learning Approach. Sci. Total Environ. 2023, 889, 164138. [Google Scholar] [CrossRef]
- Gu, C.; Cockerill, K.; Anderson, W.P.; Shepherd, F.; Groothuis, P.A.; Mohr, T.M.; Whitehead, J.C.; Russo, A.A.; Zhang, C. Modeling Effects of Low Impact Development on Road Salt Transport at Watershed Scale. J. Hydrol. 2019, 574, 1164–1175. [Google Scholar] [CrossRef]
- Tabrizi, S.E.; Pringle, J.; Moosavi, Z.; Amouzadeh, A.; Farghaly, H.; Trenouth, W.R.; Gharabaghi, B. Protecting Salt Vulnerable Areas Using an Enhanced Roadside Drainage System (ERDS). Water 2022, 14, 3773. [Google Scholar] [CrossRef]
- Costa Rocha, P.A.; Johnston, S.J.; Oliveira Santos, V.; Aliabadi, A.A.; Thé, J.V.G.; Gharabaghi, B. Deep Neural Network Modeling for CFD Simulations: Benchmarking the Fourier Neural Operator on the Lid-Driven Cavity Case. Appl. Sci. 2023, 13, 3165. [Google Scholar] [CrossRef]
- Zhang, Q.; Li, Z.; Zhu, L.; Zhang, F.; Sekerinski, E.; Han, J.-C.; Zhou, Y. Real-Time Prediction of River Chloride Concentration Using Ensemble Learning. Environ. Pollut. 2021, 291, 118116. [Google Scholar] [CrossRef]
- Carneiro, T.C.; Rocha, P.A.C.; Carvalho, P.C.M.; Fernández-Ramírez, L.M. Ridge Regression Ensemble of Machine Learning Models Applied to Solar and Wind Forecasting in Brazil and Spain. Appl. Energy 2022, 314, 118936. [Google Scholar] [CrossRef]
- Marinho, F.P.; Rocha, P.A.C.; Neto, A.R.R.; Bezerra, F.D.V. Short-Term Solar Irradiance Forecasting Using CNN-1D, LSTM, and CNN-LSTM Deep Neural Networks: A Case Study with the Folsom (USA) Dataset. J. Sol. Energy Eng. 2023, 145, 041002. [Google Scholar] [CrossRef]
- Nair, J.P.; Vijaya, M.S. River Water Quality Prediction and Index Classification Using Machine Learning. J. Phys. Conf. Ser. 2022, 2325, 012011. [Google Scholar] [CrossRef]
- Kulisz, M.; Kujawska, J. Application of Artificial Neural Network (ANN) for Water Quality Index (WQI) Prediction for the River Warta, Poland. J. Phys. Conf. Ser. 2021, 2130, 012028. [Google Scholar] [CrossRef]
- Samani, S.; Vadiati, M.; Nejatijahromi, Z.; Etebari, B.; Kisi, O. Groundwater Level Response Identification by Hybrid Wavelet–Machine Learning Conjunction Models Using Meteorological Data. Environ. Sci. Pollut. Res. 2022, 30, 22863–22884. [Google Scholar] [CrossRef]
- El Bilali, A.; Taleb, A. Prediction of Irrigation Water Quality Parameters Using Machine Learning Models in a Semi-Arid Environment. J. Saudi Soc. Agric. Sci. 2020, 19, 439–451. [Google Scholar] [CrossRef]
- El-Jaat, M.; Hulley, M.; Tétreault, M. Evaluation of the Fast Orthogonal Search Method for Forecasting Chloride Levels in the Deltona Groundwater Supply (Florida, USA). Hydrogeol. J. 2018, 26, 1809–1820. [Google Scholar] [CrossRef]
- Poor, C.J.; Ullman, J.L. Using Regression Tree Analysis to Improve Predictions of Low-Flow Nitrate and Chloride in Willamette River Basin Watersheds. Environ. Manag. 2010, 46, 771–780. [Google Scholar] [CrossRef]
- Allen, B.; Mandrak, N.E. Historical Changes in the Fish Communities of the Credit River Watershed. Aquat. Ecosyst. Health Manag. 2019, 22, 316–328. [Google Scholar] [CrossRef]
- McGovarin, S.; Nishikawa, J.; Metcalfe, C.D. Vitellogenin Induction in Mucus from Brook Trout (Salvelinus Fontinalis). Bull. Environ. Contam. Toxicol. 2022, 108, 878–883. [Google Scholar] [CrossRef]
- Rosenfield, M.F.; Miedema Brown, L.; Anand, M. Increasing Cover of Natural Areas at Smaller Scales Can Improve the Provision of Biodiversity and Ecosystem Services in Agroecological Mosaic Landscapes. J. Environ. Manag. 2022, 303, 114248. [Google Scholar] [CrossRef]
- Singh, A.; Murison, L.; McBean, E. Characteristics of Nearshore Water Quality of Lake Ontario Coast under Credit Valley Conservation Jurisdiction, Ontario, Canada. J. Gt. Lakes Res. 2022, 48, 326–335. [Google Scholar] [CrossRef]
- Socio-Demographic Profile of the Credit River Watershed. Available online: https://cvc.ca/document/socio-demographic-profile-of-the-credit-river-watershed/ (accessed on 27 July 2023).
- Chu, C.; Minns, C.K.; Lester, N.P.; Mandrak, N.E. An Updated Assessment of Human Activities, the Environment, and Freshwater Fish Biodiversity in Canada. Can. J. Fish. Aquat. Sci. 2015, 72, 135–148. [Google Scholar] [CrossRef]
- Wilson, T.; Tan, P.-N.; Luo, L. A Low Rank Weighted Graph Convolutional Approach to Weather Prediction. In Proceedings of the 2018 IEEE International Conference on Data Mining (ICDM), Singapore, 17–20 November 2018; pp. 627–636. [Google Scholar]
- Zhang, S.; Tong, H.; Xu, J.; Maciejewski, R. Graph Convolutional Networks: A Comprehensive Review. Comput. Soc. Netw. 2019, 6, 11. [Google Scholar] [CrossRef]
- Dawoud, I.; Abonazel, M.R. Robust Dawoud–Kibria Estimator for Handling Multicollinearity and Outliers in the Linear Regression Model. J. Stat. Comput. Simul. 2021, 91, 3678–3692. [Google Scholar] [CrossRef]
- Chan, J.Y.-L.; Leow, S.M.H.; Bea, K.T.; Cheng, W.K.; Phoong, S.W.; Hong, Z.-W.; Chen, Y.-L. Mitigating the Multicollinearity Problem and Its Machine Learning Approach: A Review. Mathematics 2022, 10, 1283. [Google Scholar] [CrossRef]
- Yang, D.; Kleissl, J.; Gueymard, C.A.; Pedro, H.T.C.; Coimbra, C.F.M. History and Trends in Solar Irradiance and PV Power Forecasting: A Preliminary Assessment and Review Using Text Mining. Sol. Energy 2018, 168, 60–101. [Google Scholar] [CrossRef]
- Oliveira Santos, V.; Costa Rocha, P.A.; Scott, J.; Van Griensven Thé, J.; Gharabaghi, B. Spatiotemporal Analysis of Bidimensional Wind Speed Forecasting: Development and Thorough Assessment of LSTM and Ensemble Graph Neural Networks on the Dutch Database. Energy 2023, 278, 127852. [Google Scholar] [CrossRef]
- Oliveira Santos, V.; Costa Rocha, P.A.; Scott, J.; Van Griensven Thé, J.; Gharabaghi, B. A New Graph-Based Deep Learning Model to Predict Flooding with Validation on a Case Study on the Humber River. Water 2023, 15, 1827. [Google Scholar] [CrossRef]
- Oliveira Santos, V.; Costa Rocha, P.A.; Scott, J.; Van Griensven Thé, J.; Gharabaghi, B. Spatiotemporal Air Pollution Forecasting in Houston-TX: A Case Study for Ozone Using Deep Graph Neural Networks. Atmosphere 2023, 14, 308. [Google Scholar] [CrossRef]
- Vaswani, A.; Shazeer, N.; Parmar, N.; Uszkoreit, J.; Jones, L.; Gomez, A.N.; Kaiser, Ł.; Polosukhin, I. Attention is all you need. In Proceedings of the Advances in Neural Information Processing Systems, Long Beach, CA, USA, 4–9 December 2017; pp. 5998–6008. [Google Scholar]
- Dong, L.; Xu, S.; Xu, B. Speech-Transformer: A No-Recurrence Sequence-to-Sequence Model for Speech Recognition. In Proceedings of the 2018 IEEE International Conference on Acoustics, Speech and Signal Processing (ICASSP), Calgary, AB, Canada, 15–20 April 2018; pp. 5884–5888. [Google Scholar]
- Bi, J.; Zhu, Z.; Meng, Q. Transformer in Computer Vision. In Proceedings of the 2021 IEEE International Conference on Computer Science, Electronic Information Engineering and Intelligent Control Technology (CEI), Fuzhou, China, 24–26 September 2021; pp. 178–188. [Google Scholar]
- Parvaiz, A.; Khalid, M.A.; Zafar, R.; Ameer, H.; Ali, M.; Fraz, M.M. Vision Transformers in Medical Computer Vision—A Contemplative Retrospection. Eng. Appl. Artif. Intell. 2023, 122, 106126. [Google Scholar] [CrossRef]
- Wu, S.; Xiao, X.; Ding, Q.; Zhao, P.; Wei, Y.; Huang, J. Adversarial Sparse Transformer for Time Series Forecasting. In Advances in Neural Information Processing Systems; Curran Associates, Inc.: Red Hook, NY, USA, 2020; Volume 33, pp. 17105–17115. [Google Scholar]
- Paszke, A.; Gross, S.; Massa, F.; Lerer, A.; Bradbury, J.; Chanan, G.; Killeen, T.; Lin, Z.; Gimelshein, N.; Antiga, L.; et al. PyTorch: An Imperative Style, High-Performance Deep Learning Library. In Advances in Neural Information Processing Systems; Curran Associates, Inc.: Red Hook, NY, USA, 2019; Volume 32. [Google Scholar]
- Pedregosa, F.; Varoquaux, G.; Gramfort, A.; Michel, V.; Thirion, B.; Grisel, O.; Blondel, M.; Prettenhofer, P.; Weiss, R.; Dubourg, V.; et al. Scikit-Learn: Machine Learning in Python. J. Mach. Learn. Res. 2011, 12, 2825–2830. [Google Scholar]
- Liew, S.S.; Khalil-Hani, M.; Bakhteri, R. Bounded Activation Functions for Enhanced Training Stability of Deep Neural Networks on Visual Pattern Recognition Problems. Neurocomputing 2016, 216, 718–734. [Google Scholar] [CrossRef]
- Hamilton, W.; Ying, Z.; Leskovec, J. Inductive Representation Learning on Large Graphs. In Advances in Neural Information Processing Systems; Curran Associates, Inc.: Red Hook, NY, USA, 2017; Volume 30. [Google Scholar]
- Zhou, J.; Cui, G.; Hu, S.; Zhang, Z.; Yang, C.; Liu, Z.; Wang, L.; Li, C.; Sun, M. Graph Neural Networks: A Review of Methods and Applications. AI Open 2020, 1, 57–81. [Google Scholar] [CrossRef]
- Labonne, M. Hands-On Graph Neural Networks Using Python; Packt Publishing: Birmingham, UK, 2023. [Google Scholar]
- Lundberg, S.M.; Lee, S.-I. A Unified Approach to Interpreting Model Predictions. In Advances in Neural Information Processing Systems; Curran Associates, Inc.: Red Hook, NY, USA, 2017; Volume 30. [Google Scholar]
- Akbar, S.; Ali, F.; Hayat, M.; Ahmad, A.; Khan, S.; Gul, S. Prediction of Antiviral Peptides Using Transform Evolutionary & SHAP Analysis Based Descriptors by Incorporation with Ensemble Learning Strategy. Chemom. Intell. Lab. Syst. 2022, 230, 104682. [Google Scholar] [CrossRef]
- Abdulalim Alabdullah, A.; Iqbal, M.; Zahid, M.; Khan, K.; Nasir Amin, M.; Jalal, F.E. Prediction of Rapid Chloride Penetration Resistance of Metakaolin Based High Strength Concrete Using Light GBM and XGBoost Models by Incorporating SHAP Analysis. Constr. Build. Mater. 2022, 345, 128296. [Google Scholar] [CrossRef]
- Bai, R.; Lam, J.C.K.; Li, V.O.K. What Dictates Income in New York City? SHAP Analysis of Income Estimation Based on Socio-Economic and Spatial Information Gaussian Processes (SSIG). Humanit. Soc. Sci. Commun. 2023, 10, 60. [Google Scholar] [CrossRef]
- Ding, Y.; Zhu, Y.; Feng, J.; Zhang, P.; Cheng, Z. Interpretable Spatio-Temporal Attention LSTM Model for Flood Forecasting. Neurocomputing 2020, 403, 348–359. [Google Scholar] [CrossRef]
- Dazzi, S.; Vacondio, R.; Mignosa, P. Flood Stage Forecasting Using Machine-Learning Methods: A Case Study on the Parma River (Italy). Water 2021, 13, 1612. [Google Scholar] [CrossRef]
- Wu, H.; Xu, J.; Wang, J.; Long, M. Autoformer: Decomposition Transformers with Auto-Correlation for Long-Term Series Forecasting. In Advances in Neural Information Processing Systems; Curran Associates, Inc.: Red Hook, NY, USA, 2021; Volume 34, pp. 22419–22430. [Google Scholar]
- Baïle, R.; Muzy, J.-F. Leveraging Data from Nearby Stations to Improve Short-Term Wind Speed Forecasts. Energy 2023, 263, 125644. [Google Scholar] [CrossRef]
- Poor, C.J.; McDonnell, J.J.; Bolte, J. Testing the Hydrological Landscape Unit Classification System and Other Terrain Analysis Measures for Predicting Low-Flow Nitrate and Chloride in Watersheds. Environ. Manag. 2008, 42, 877–893. [Google Scholar] [CrossRef]
- Jin, L.; Whitehead, P.G.; Bussi, G.; Hirpa, F.; Taye, M.T.; Abebe, Y.; Charles, K. Natural and Anthropogenic Sources of Salinity in the Awash River and Lake Beseka (Ethiopia): Modelling Impacts of Climate Change and Lake-River Interactions. J. Hydrol. Reg. Stud. 2021, 36, 100865. [Google Scholar] [CrossRef]
- Jin, L.; Whitehead, P.; Siegel, D.I.; Findlay, S. Salting Our Landscape: An Integrated Catchment Model Using Readily Accessible Data to Assess Emerging Road Salt Contamination to Streams. Environ. Pollut. 2011, 159, 1257–1265. [Google Scholar] [CrossRef] [PubMed]
- Gutchess, K.; Jin, L.; Ledesma, J.L.J.; Crossman, J.; Kelleher, C.; Lautz, L.; Lu, Z. Long-Term Climatic and Anthropogenic Impacts on Streamwater Salinity in New York State: INCA Simulations Offer Cautious Optimism. Environ. Sci. Technol. 2018, 52, 1339–1347. [Google Scholar] [CrossRef] [PubMed]















| Metric | 6 h Ahead |
|---|---|
| RMSE (m) | 51.16 ppb |
| R2 | 0.88 |
| MBE | −0.64 ppb |
| Forecast Skill | 0.24 |
| Model | Metric Value | Author |
|---|---|---|
| SCA-MLP | RMSE (R2) 11.58 mg/L (0.90) for 1 h forecasting horizon | Zhang et al. [21] |
| FOS | RMSE (R2) 28.00 mg/L (0.90) | El-Jaat et al. [28] |
| Regression tree | R2 0.85 | Poor and Ullman [29] |
| Multiple regression analysis | R2 0.64 | Poor et al. [63] |
| Integrated catchment for Cl− simulation (INCA-Cl) | R2 0.45 average for monthly simulated Cl− concentration | Jin et al. [64] |
Disclaimer/Publisher’s Note: The statements, opinions and data contained in all publications are solely those of the individual author(s) and contributor(s) and not of MDPI and/or the editor(s). MDPI and/or the editor(s) disclaim responsibility for any injury to people or property resulting from any ideas, methods, instructions or products referred to in the content. |
© 2023 by the authors. Licensee MDPI, Basel, Switzerland. This article is an open access article distributed under the terms and conditions of the Creative Commons Attribution (CC BY) license (https://creativecommons.org/licenses/by/4.0/).
Share and Cite
Oliveira Santos, V.; Costa Rocha, P.A.; Thé, J.V.G.; Gharabaghi, B. Graph-Based Deep Learning Model for Forecasting Chloride Concentration in Urban Streams to Protect Salt-Vulnerable Areas. Environments 2023, 10, 157. https://doi.org/10.3390/environments10090157
Oliveira Santos V, Costa Rocha PA, Thé JVG, Gharabaghi B. Graph-Based Deep Learning Model for Forecasting Chloride Concentration in Urban Streams to Protect Salt-Vulnerable Areas. Environments. 2023; 10(9):157. https://doi.org/10.3390/environments10090157
Chicago/Turabian StyleOliveira Santos, Victor, Paulo Alexandre Costa Rocha, Jesse Van Griensven Thé, and Bahram Gharabaghi. 2023. "Graph-Based Deep Learning Model for Forecasting Chloride Concentration in Urban Streams to Protect Salt-Vulnerable Areas" Environments 10, no. 9: 157. https://doi.org/10.3390/environments10090157
APA StyleOliveira Santos, V., Costa Rocha, P. A., Thé, J. V. G., & Gharabaghi, B. (2023). Graph-Based Deep Learning Model for Forecasting Chloride Concentration in Urban Streams to Protect Salt-Vulnerable Areas. Environments, 10(9), 157. https://doi.org/10.3390/environments10090157

