Initial Development and Psychometric Validation of the Self-Efficacy Scale for Informational Reading Strategies in Teacher Candidates
Abstract
1. Introduction
2. Theoretical Framework
Bandura’s Theory of Self-Efficacy in the Context of Reading Strategies
- What are teacher candidates’ self-efficacy perceptions regarding their use of informational reading strategies across different reading phases (pre-, during-, and post-reading)?
- To what extent is the newly developed scale valid and reliable for capturing teacher candidates’ self-efficacy perceptions and related behaviors regarding informational reading strategies?
3. Method
3.1. Participants
3.1.1. Qualitative Phase
3.1.2. Quantitative Phase
3.2. Data Analysis
3.2.1. Qualitative Analysis
3.2.2. Quantitative Analysis
4. Results
4.1. Qualitative Results
4.2. Quantitative Results
4.2.1. Construct Validity
Exploratory Factor Analysis: Identifying the Factor Structure of the Scale
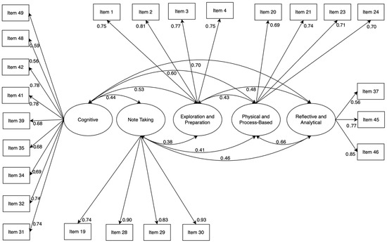
Confirmatory Factor Analysis
4.2.2. Reliability
Cronbach’s Alpha Values
Item and Factor Discrimination: Independent-Sample t-Test Results
Inter-Factor Relationships: Correlation Analysis
4.2.3. Convergent and Discriminant Validity
4.2.4. Criterion-Related Validity
5. Discussion
6. Conclusions
7. Limitations, Implications, and Future Research
Supplementary Materials
Author Contributions
Funding
Institutional Review Board Statement
Informed Consent Statement
Data Availability Statement
Acknowledgments
Conflicts of Interest
References
- Adeoye-Olatunde, O. A., & Olenik, N. L. (2021). Research and scholarly methods: Semi-structured interviews. Journal of the American College of Clinical Pharmacy, 4(10), 1358–1367. [Google Scholar] [CrossRef]
- AERA, APA & NCME. (2014). Standards for educational and psychological testing. American Educational Research Association. [Google Scholar]
- Afflerbach, P., Hurt, M., & Cho, B.-Y. (2020). Reading comprehension strategy instruction. In D. L. Dinsmore, L. K. Fryer, & M. M. Parkinson (Eds.), Handbook of strategies and strategic processing (pp. 99–118). Routledge. [Google Scholar] [CrossRef]
- Akkaya, N., & Demirel, M. V. (2012). Teacher candidates’ use of questioning skills in during-reading and post-reading strategies. Procedia—Social and Behavioral Sciences, 46, 4301–4305. [Google Scholar] [CrossRef]
- Arıcı, A. F. (2018). Okuma eğitimi. Pegem Akademi. [Google Scholar]
- Aşıkcan, M., Pilten, G., & Kuralbayeva, A. (2018). Investigation of reflecting reading comprehension strategies on teaching environment among pre-service classroom teachers. International Electronic Journal of Elementary Education, 10(4), 397–405. [Google Scholar] [CrossRef]
- Baki, Y. (2024). The impact of close reading strategies on individual innovativeness and life skills: Preservice teachers. Behavioral Sciences, 14(9), 816. [Google Scholar] [CrossRef] [PubMed]
- Bandura, A. (1997). Self-efficacy: The exercise of control. W.H. Freeman and Company. [Google Scholar]
- Bandura, A. (2006). Guide for constructing self-efficacy scales. Self-Efficacy Beliefs of Adolescents, 5(1), 307–337. [Google Scholar]
- Bandura, A. (2023). Cultivate self-efficacy for personal and organizational effectiveness. In E. Locke, & C. Pearce (Eds.), Principles of organizational behavior (pp. 113–135). Wiley. [Google Scholar] [CrossRef]
- Boateng, G. O., Neilands, T. B., Frongillo, E. A., Melgar-Quiñonez, H. R., & Young, S. L. (2018). Best practices for developing and validating scales for health, social, and hehavioral research: A primer. Frontiers in Public Health, 6, 149. [Google Scholar] [CrossRef] [PubMed]
- Braun, V., & Clarke, V. (2006). Using thematic analysis in psychology. Qualitative Research in Psychology, 3(2), 77–101. [Google Scholar] [CrossRef]
- Braun, V., & Clarke, V. (2024). Thematic analysis. In A. C. Michalos (Ed.), Encyclopedia of quality of life and well-being research (pp. 7187–7193). Springer. [Google Scholar] [CrossRef]
- Brown, R., & Pressley, M. (2023). Self-regulated reading and getting meaning from text. In D. H. Schunk, & B. J. Zimmerman (Eds.), Self-regulation of learning and performance (pp. 155–180). Routledge. [Google Scholar] [CrossRef]
- Brown, T. A. (2015). Confirmatory factor analysis for applied research. Guilford Publications. [Google Scholar]
- Brown, T. A. (2023). Confirmatory factors analysis. In R. H. Hoyle (Ed.), Handbook of structural equation modeling (2nd ed.). The Guilford Pres. [Google Scholar]
- Brutus, S., Aguinis, H., & Wassmer, U. (2013). Self-reported limitations and future directions in scholarly reports: Analysis and recommendations. Journal of Management, 39(1), 48–75. [Google Scholar] [CrossRef]
- Bulut, O. (2020). Okan Bulut: Testing for measurement invariance in R. Available online: https://okan.cloud/posts/2020-12-21-testing-for-measurement-invariance-in-r/ (accessed on 15 May 2025).
- Chang, Y.-C., & Bangsri, A. (2020). Thai students’ perceived teacher support on their reading ability: Mediating effects of self-efficacy and sense of school belonging. International Journal of Educational Methodology, 6(2), 435–445. [Google Scholar] [CrossRef]
- Chen, C., Shen, Y., Zhu, Y., Xiao, F., Zhang, J., & Ni, J. (2023). The effect of academic adaptability on learning burnout among college students: The mediating effect of self-esteem and the moderating effect of self-efficacy. Psychology Research and Behavior Management, 16, 1615–1629. [Google Scholar] [CrossRef] [PubMed]
- Chen, Y., Li, X., & Zhang, S. (2019). Joint maximum likelihood estimation for high-dimensional exploratory item factor analysis. Psychometrika, 84(1), 124–146. [Google Scholar] [CrossRef] [PubMed]
- Ciampa, K., Gallagher, T. L., Hong, H., McKee, L., & Scheffel, T.-L. (2024). An examination of Canadian and American pre-service teachers’ self-efficacy beliefs for 21st century literacy instruction. Reading Psychology, 45(3), 311–336. [Google Scholar] [CrossRef]
- Clark, D. A., & Bowles, R. P. (2018). Model fit and item factor analysis: Overfactoring, underfactoring, and a program to guide interpretation. Multivariate Behavioral Research, 53(4), 544–558. [Google Scholar] [CrossRef] [PubMed]
- Clark, L. A., & Watson, D. (2016). Constructing validity: Basic issues in objective scale development. In A. E. Kazdin (Ed.), Methodological issues and strategies in clinical research (4th ed., pp. 187–203). American Psychological Association. [Google Scholar] [CrossRef]
- Connell, J., Carlton, J., Grundy, A., Taylor Buck, E., Keetharuth, A. D., Ricketts, T., Barkham, M., Robotham, D., Rose, D., & Brazier, J. (2018). The importance of content and face validity in instrument development: Lessons learnt from service users when developing the Recovering Quality of Life measure (ReQoL). Quality of Life Research, 27(7), 1893–1902. [Google Scholar] [CrossRef] [PubMed]
- Crabtree-Groff, K. (2010). Evidence-based decision-making in teacher preparation. Academic Leadership: The Online Journal, 8(4), 1–8. [Google Scholar] [CrossRef]
- Creswell, J. W. (2009). Research design: Qualitative, quantitative, and mixed methods approaches (3rd ed.). Sage Publications. [Google Scholar]
- Creswell, J. W. (2012). Educational research planning, conducting and evaluating quantitative and qualitative research (4th ed.). Pearson. [Google Scholar]
- Creswell, J. W. (2016). 30 essential skills for the qualitative researcher. Sage Publications. [Google Scholar]
- Creswell, J. W., & Poth, C. N. (2016). Qualitative inquiry and research design: Choosing among five approaches. Sage publications. [Google Scholar]
- Deane, P., & Traga Philippakos, Z. A. (2024). Writing and reading connections: A before, during, and after experience for critical thinkers. The Reading Teacher, 77(5), 770–780. [Google Scholar] [CrossRef]
- De Lisle, J. (2011). The benefits and challenges of mixing methods and methodologies: Lessons learnt from implementing qualitatively led mixed methods research designs in Trinidad and Tobago. Caribbean Curriculum, 18, 87–120. [Google Scholar]
- Dembereldorj, Z., Gompil, B., & Davaadorj, T. (2023). Contributing factors to perceived educational quality in Mongolia: Developing instruments using principal component analysis. Cogent Education, 10(2), 1–18. [Google Scholar] [CrossRef]
- Demir, İ. (2020). SPSS ile istatistik rehberi. Efe Akademi. [Google Scholar]
- Dennis, L., Eldridge, J., Hammons, N. C., Robbins, A., & Wade, T. (2024). The effects of practice-based coaching on paraprofessional implementation of shared book reading strategies. Preventing School Failure: Alternative Education for Children and Youth, 68(1), 70–80. [Google Scholar] [CrossRef]
- DeVellis, R. F., & Thorpe, C. T. (2021). Scale development: Theory and applications (5th ed.). Sage Publications. [Google Scholar]
- de Winter, J. C. F., & Dodou, D. (2012). Factor recovery by principal axis factoring and maximum likelihood factor analysis as a function of factor pattern and sample size. Journal of Applied Statistics, 39(4), 695–710. [Google Scholar] [CrossRef]
- Dixon, M., & Oakhill, J. (2024). Exploring teachers teaching reading comprehension: Knowledge, behaviours and attitudes. Education 3-13, 52(7), 963–978. [Google Scholar] [CrossRef]
- el-Abd, M., & Chaaban, Y. (2021). The role of vicarious experiences in the development of pre-service teachers’ classroom management self-efficacy beliefs. International Journal of Early Years Education, 29(3), 282–297. [Google Scholar] [CrossRef]
- Erkuş, A. (2016). Psikolojide ölçme ve ölçek geliştirme-I temel kavramlar ve işlemler (3rd ed.). Pegem Akademi. [Google Scholar]
- Fenty, N., & Uliassi, C. (2018). Special educator teacher candidate preparation in teading: A statewide examination. Learning Disabilities: A Multidisciplinary Journal, 23(1), 1–9. [Google Scholar] [CrossRef]
- Finch, W. H. (2020). Using fit statistic differences to determine the optimal number of factors to retain in an exploratory factor analysis. Educational and Psychological Measurement, 80(2), 217–241. [Google Scholar] [CrossRef] [PubMed]
- Fraenkel, J. R., Wallen, N. E., & Hyun, H. H. (2012). How to design and evaluate research in education (7th ed.). McGraw-Hill. [Google Scholar]
- Gale, J., Alemdar, M., Cappelli, C., & Morris, D. (2021). A mixed methods study of self-efficacy, the sources of self-efficacy, and teaching experience. Frontiers in Education, 6, 750599. [Google Scholar] [CrossRef]
- George, D., & Mallery, P. (2011). SPSS for windows step by step: A simple study guide and reference, 17.0 update, 10/e. Pearson. [Google Scholar]
- Gilbride, N. (2025). Bandura’s self-efficacy theory in action. Hachette UK. Available online: https://books.google.com/books?hl=tr&lr=&id=aGI3EQAAQBAJ&oi=fnd&pg=PT15&dq=bandura+self+efficacy&ots=oq7nxgHdPY&sig=VbLLEscFj-x_6aMjaEdwh9acfT0 (accessed on 10 May 2025).
- Gill, S. L. (2020). Qualitative sampling methods. Journal of Human Lactation, 36(4), 579–581. [Google Scholar] [CrossRef] [PubMed]
- González Ramírez, C., & Pescara Vásquez, E. (2023). Dimensions of reading: A study of the beliefs of language and literature preservice teachers. Frontiers in Psychology, 14, 1284539. [Google Scholar] [CrossRef] [PubMed]
- Gorsuch, R. L. (2003). Factor analysis. In J. A. Schinka, & W. F. Velicer (Eds.), Handbook of psychology: Research methods in psychology (Vol. 2, pp. 143–164). John Wiley & Sons, Inc. [Google Scholar]
- Gorsuch, R. L. (2014). Factor analysis: Classic edition (2nd ed.). Routledge. [Google Scholar] [CrossRef]
- Göktentürk, T. (2021). DIF analysis of the PISA reading test according to the ecological model: The example of Turkey [Doctoral Dissertation, Yıldız Technical University]. [Google Scholar]
- Gómez, G., & Rivas, M. (2022). Reading achievement, resilience, and motivation in contexts of vulnerability: A study of perceived self-efficacy, intrinsic motivation, and family support in Chile. Reading Psychology, 43(5–6), 357–379. [Google Scholar] [CrossRef]
- Graham, S., Woore, R., Porter, A., Courtney, L., & Savory, C. (2020). Navigating the challenges of L2 reading: Self-efficacy, self-regulatory reading strategies, and learner profiles. The Modern Language Journal, 104(4), 693–714. [Google Scholar] [CrossRef]
- Habók, A., Oo, T. Z., & Magyar, A. (2024). The effect of reading strategy use on online reading comprehension. Heliyon, 10(2), e24281. [Google Scholar] [CrossRef] [PubMed]
- Hennink, M., & Kaiser, B. N. (2022). Sample sizes for saturation in qualitative research: A systematic review of empirical tests. Social Science & Medicine, 292, 114523. [Google Scholar] [CrossRef] [PubMed]
- Hoel, T., Stangeland, E. B., & Schulz-Heidorf, K. (2020). What happens before book reading starts? An analysis of teacher–child behaviours with print and digital books. Frontiers in Psychology, 11, 570652. [Google Scholar] [CrossRef] [PubMed]
- Howard, M. C. (2016). A review of exploratory factor analysis decisions and overview of current practices: What we are doing and how can we improve? International Journal of Human-Computer Interaction, 32(1), 51–62. [Google Scholar] [CrossRef]
- Howard, M. C., & O’Sullivan, R. (2024). A systematic review of exploratory factor analysis in marketing: Providing recommended guidelines and evaluating current practices. Journal of Marketing Theory and Practice, 1–22. [Google Scholar] [CrossRef]
- IBM. (2021). IBM SPSS statistics 29 brief guide. IBM. [Google Scholar]
- Jolliffe, I. T., & Cadima, J. (2016). Principal component analysis: A review and recent developments. Philosophical Transactions of the Royal Society A: Mathematical, Physical and Engineering Sciences, 374(2065), 1–16. [Google Scholar] [CrossRef] [PubMed]
- Kallio, H., Pietilä, A., Johnson, M., & Kangasniemi, M. (2016). Systematic methodological review: Developing a framework for a qualitative semi-structured interview guide. Journal of Advanced Nursing, 72(12), 2954–2965. [Google Scholar] [CrossRef] [PubMed]
- Karadağ, R. (2014). Primary school teacher candidates’ views towards critical reading skills and perceptions of their competence. Procedia—Social and Behavioral Sciences, 152, 889–896. [Google Scholar] [CrossRef]
- Karatay, H. (2023). Okuma eğitimi kuram ve uygulama (2nd ed.). Pegem Akademi. [Google Scholar]
- Kelley, M., & Zygouris-Coe, V. (2006). Increasing self-efficacy and teacher candidates’ knowledge of reading assessments. Florida Association of Teacher Educators Journal, 1(6), 45–70. [Google Scholar]
- Kerr, C., Nixon, A., & Wild, D. (2010). Assessing and demonstrating data saturation in qualitative inquiry supporting patient-reported outcomes research. Expert Review of Pharmacoeconomics & Outcomes Research, 10(3), 269–281. [Google Scholar] [CrossRef] [PubMed]
- Khanshan, S. K., & Yousefi, M. H. (2020). The relationship between self-efficacy and instructional practice of in-service soft disciplines, hard disciplines and EFL teachers. Asian-Pacific Journal of Second and Foreign Language Education, 5(1), 1. [Google Scholar] [CrossRef]
- Kılıç, S. (2016). Cronbach’s alpha reliability coefficient. Journal of Mood Disorders, 6(1), 47–48. [Google Scholar] [CrossRef]
- Koponen, T., Aro, T., Peura, P., Leskinen, M., Viholainen, H., & Aro, M. (2021). Benefits of integrating an explicit self-efficacy intervention with calculation strategy training for low-performing elementary students. Frontiers in Psychology, 12, 714379. [Google Scholar] [CrossRef] [PubMed]
- Kurudayıoğlu, M., Yazıcı, E., & Göktentürk, T. (2021). Turkish teacher candidates’ self-efficacies to use listening strategies scale: A validity and reliability study. SAGE Open, 11(2), 1–18. [Google Scholar] [CrossRef]
- Kyriazos, T. A. (2018). Applied psychometrics: Sample size and sample power considerations in factor analysis (EFA, CFA) and SEM in general. Psychology, 9(8), 2207–2230. [Google Scholar] [CrossRef]
- Lawrent, G. (2024). Sources of teacher efficacy related attributes alongside Bandura’s perspectives. Journal of Education, 204(1), 3–12. [Google Scholar] [CrossRef]
- Lawshe, C. H. (1975). A quantitative approach to content validity. Personel Psychology, 28, 563–575. [Google Scholar] [CrossRef]
- Li, H., Gan, Z., Leung, S. O., & An, Z. (2022). The impact of reading strategy instruction on reading comprehension, strategy use, motivation, and self-efficacy in Chinese university EFL students. Sage Open, 12(1), 1–14. [Google Scholar] [CrossRef]
- Li, S. (2023). The effect of teacher self-efficacy, teacher resilience, and emotion regulation on teacher burnout: A mediation model. Frontiers in Psychology, 14, 1185079. [Google Scholar] [CrossRef] [PubMed]
- Lindström, E. R., & Roberts, G. J. (2023). Preparing teachers to facilitate engagement in reading intervention through embedded behavioral supports. Intervention in School and Clinic, 59(1), 29–39. [Google Scholar] [CrossRef]
- Loewen, S., & Gonulal, T. (2015). Exploratory factor analysis and principal component analysis. In L. Plonsky (Ed.), Advancing quantitative methods in second language research (pp. 182–212). Routledge. [Google Scholar] [CrossRef]
- Lorenzo-Seva, U. (2021). SOLOMON: A method for splitting a sample into equivalent subsamples in factor analysis. Behavior Research Methods, 54(6), 2665–2677. [Google Scholar] [CrossRef] [PubMed]
- McCarthy, W. J., & Newcomb, M. D. (2014). Two dimensions of perceived self-efficacy: Cognitive control and behavioral coping ability. In R. Schwarzer (Ed.), Self-efficacy thought control of action (pp. 39–64). Taylor & Francis. [Google Scholar] [CrossRef]
- Miles, M. B., Huberman, A. M., & Saldana, J. (2014). Qualitative data analysis: A methods sourcebook (3rd ed.). Sage Publications. [Google Scholar]
- Mokhtari, K., & Sheorey, R. (2008). Reading strategies of first and second-language learners: See how they read. Rowan & Littefield. [Google Scholar]
- Moss, J., Schunn, C. D., Schneider, W., & McNamara, D. S. (2013). The nature of mind wandering during reading varies with the cognitive control demands of the reading strategy. Brain Research, 1539, 48–60. [Google Scholar] [CrossRef] [PubMed]
- Muche, T., Simegn, B., & Shiferie, K. (2024). Self-efficacy and metacognitive strategy use in reading comprehension: EFL learners’ perspectives. The Asia-Pacific Education Researcher, 33(1), 219–227. [Google Scholar] [CrossRef]
- Nordin, N. M., Rashid, S. M., Zubir, S. I. S. S., & Sadjirin, R. (2013). Differences in reading strategies: How ESL learners really read. Procedia-Social and Behavioral Sciences, 90, 468–477. [Google Scholar] [CrossRef]
- Nosko, A. (2021). Development of reading skills in teaching English. Pedagogy and Psychology, 47(2), 204–211. [Google Scholar] [CrossRef]
- Noy, C. (2008). Sampling knowledge: The hermeneutics of snowball sampling in qualitative research. International Journal of Social Research Methodology, 11(4), 327–344. [Google Scholar] [CrossRef]
- OECD. (2018). PISA 2018 technical report. OECD Publishing. Available online: https://www.oecd.org/pisa/data/pisa2018technicalreport/PISA2018%20TecReport-Ch-04-Sample-Design.pdf (accessed on 12 May 2025).
- OECD. (2019). PISA 2018 results (Volume II): Where all students can succeed. OECD Publishing. [Google Scholar] [CrossRef]
- OECD. (2024). PISA 2022 results (Volume V): Learning strategies and attitudes for life. OECD. [Google Scholar] [CrossRef]
- Omidire, F., & Morgan, L. (2023). The teaching of pre-reading skills in multilingual classrooms: What can we learn? In R. M. Joshi, C. A. McBride, B. Kaani, & G. Elbeheri (Eds.), Handbook of literacy in Africa (Vol. 24, pp. 529–555). Springer International Publishing. [Google Scholar] [CrossRef]
- Orellana, P., Silva, M., & Iglesias, V. (2024). Students’ reading comprehension level and reading demands in teacher education programs: The elephant in the room? Frontiers in Psychology, 15, 1324055. [Google Scholar] [CrossRef] [PubMed]
- Ortlieb, E., & Schatz, S. (2020). Student’s self-efficacy in reading—Connecting theory to practice. Reading Psychology, 41(7), 735–751. [Google Scholar] [CrossRef]
- ÖSYM. (2021). 2021-KPSS Lisans: Genel Yetenek—Genel Kültür Soruları Kitapçığı. Ölçme, Seçme ve Yerleştirme Merkezi Başkanlığı. Available online: https://www.osym.gov.tr/TR,15071/kpss-cikmis-sorular.html (accessed on 18 May 2025).
- Özbay, M. (2011). Anlama Teknikleri: I Okuma Eğitimi (2nd ed.). Öncü Kitap. [Google Scholar]
- Özdemir, H. F., Toraman, Ç., & Kutlu, Ö. (2019). The use of polychoric and Pearson correlation matrices in the determination of construct validity of Likert type scales. Turkish Journal of Education, 8(3), 180–195. [Google Scholar] [CrossRef]
- Özdemir, S. (2018). The levels of using reading strategies of the prospective teachers. Bartın University Journal of Faculty of Education, 7(1), 296–315. [Google Scholar] [CrossRef]
- Pei, D., & Bao, D. (2020). Constructing a future development model for China’s basic education. Springer. [Google Scholar]
- Pellicer-Sánchez, A., Conklin, K., & Vilkaitė-Lozdienė, L. (2021). The effect of pre-reading instruction on vocabulary learning: An investigation of L1 and L2 readers’ eye movements. Language Learning, 71(1), 162–203. [Google Scholar] [CrossRef]
- Peura, P., Aro, T., Räikkönen, E., Viholainen, H., Koponen, T., Usher, E. L., & Aro, M. (2021). Trajectories of change in reading self-efficacy: A longitudinal analysis of self-efficacy and its sources. Contemporary Educational Psychology, 64, 101947. [Google Scholar] [CrossRef]
- Poluektova, O., Kappas, A., & Smith, C. A. (2023). Using Bandura’s self-efficacy theory to explain individual differences in the appraisal of problem-focused coping potential. Emotion Review, 15(4), 302–312. [Google Scholar] [CrossRef]
- QSR. (2008). NVivo 8 getting started. QSR International. [Google Scholar]
- Quinn, A. M., & Paulick, J. H. (2022). First-year teachers’ Informational reading instruction: Prevalence, quality, and characteristics. Reading Research Quarterly, 57(1), 227–253. [Google Scholar] [CrossRef]
- Reio, T. G., & Shuck, B. (2015). Exploratory factor analysis: Implications for theory, research, and practice. Advances in Developing Human Resources, 17(1), 12–25. [Google Scholar] [CrossRef]
- Reis, S. M., & Eckert, R. D. (2023). Introduction to an enriched & differentiated model in reading. In R. D. Eckert, E. A. Fogarty, S. M. Reis, & L. M. Muller (Eds.), Schoolwide enrichment model reading framework (1st ed., pp. 1–9). Routledge. [Google Scholar] [CrossRef]
- Revilla, M. (2023). Reciprocal Causation. In F. Maggino (Ed.), Encyclopedia of quality of life and well-being research (pp. 5831–5833). Springer International Publishing. [Google Scholar] [CrossRef]
- Rosseel, Y. (2012). lavaan: An R package for structural equation modeling. Journal of Statistical Software, 48(2), 1–36. [Google Scholar] [CrossRef]
- Rouquette, A., & Falissard, B. (2011). Sample size requirements for the internal validation of psychiatric scales. International Journal of Methods in Psychiatric Research, 20(4), 235–249. [Google Scholar] [CrossRef] [PubMed]
- Ryan, M., & Hendry, G. D. (2023). Sources of teacher efficacy in teaching reading: Success, sharing, and support. The Australian Journal of Language and Literacy, 46(1), 1–14. [Google Scholar] [CrossRef]
- Saglam, M. H., & Goktenturk, T. (2024). Mathematically high and low performances tell us different stories: Uncovering motivation-related factors via the ecological model. Learning and Individual Differences, 114, 102513. [Google Scholar] [CrossRef]
- Sağlam, M. H., Göktentürk, T., & Lo, C. O. (2023). The factors explaining reading success of academically gifted readers through the ecological model. Gifted Education International, 40, 42–66. [Google Scholar] [CrossRef]
- Sass, D. A., & Schmitt, T. A. (2010). A comparative investigation of rotation criteria within exploratory factor analysis. Multivariate Behavioral Research, 45(1), 73–103. [Google Scholar] [CrossRef] [PubMed]
- Sato, T., & Ikeda, N. (2015). Test-taker perception of what test items measure: A potential impact of face validity on student learning. Language Testing in Asia, 5(1), 10. [Google Scholar] [CrossRef]
- Schunk, D. H., & DiBenedetto, M. K. (2021). Self-efficacy and human motivation. In A. J. Elliot (Ed.), Advances in motivation science (Vol. 8, pp. 153–179). Elsevier. [Google Scholar] [CrossRef]
- Sermier Dessemontet, R., Geyer, M., Linder, A.-L., Atzemian, M., Martinet, C., Meuli, N., Audrin, C., & De Chambrier, A.-F. (2024). Effects of shared text reading for students with intellectual disability: A meta-analytical review of instructional strategies. Educational Research Review, 44, 100615. [Google Scholar] [CrossRef]
- Serravallo, J. (2015). The reading strategies book. Heinemann. Available online: https://tinyurl.com/4f3mrpe3 (accessed on 2 May 2025).
- Shehzad, M. W., Lashari, T. A., Lashari, S. A., & Hasan, M. K. (2020). The interplay of self-efficacy sources and reading self-efficacy beliefs in metacognitive reading strategies. International Journal of Instruction, 13(4), 523–554. [Google Scholar] [CrossRef]
- Shengyao, Y., Salarzadeh Jenatabadi, H., Mengshi, Y., Minqin, C., Xuefen, L., & Mustafa, Z. (2024). Academic resilience, self-efficacy, and motivation: The role of parenting style. Scientific Reports, 14(1), 5571. [Google Scholar] [CrossRef] [PubMed]
- Sinaga, Y. (2024). Using pre-reading activities in reading class at the seventh grade students of SMPN 4 Muara Kaman. Intelegensia: Jurnal Pendidikan Dan Pembelajaran, 9(1), 1–14. [Google Scholar]
- Slade, M. L., Burnham, T., Catalana, S. M., & Waters, T. (2019). The impact of reflective practice on teacher candidates’ learning. International Journal for the Scholarship of Teaching and Learning, 13(2), 15. [Google Scholar] [CrossRef]
- Starks, T. R. (2024). Developing teacher efficacy to improve reading comprehension [Doctoral Dissertation, Wilmington University]. Available online: https://www.proquest.com/dissertations-theses/developing-teacher-efficacy-improve-reading/docview/3083475005/se-2?accountid=17384 (accessed on 4 May 2025).
- Streiner, D. L. (2003). Starting at the beginning: An introduction to coefficient alpha and internal consistency. Journal of Personality Assessment, 80(1), 99–103. [Google Scholar] [CrossRef] [PubMed]
- Tonks, S. M., Magliano, J. P., Schwartz, J., & Kopatich, R. D. (2021). How situational competence beliefs and task value relate to inference strategies and comprehension during reading. Learning and Individual Differences, 90, 102036. [Google Scholar] [CrossRef]
- Warner, L. M., & French, D. P. (2020). Self-efficacy interventions. In M. S. Hagger, L. D. Cameron, K. Hamilton, N. Hankonen, & T. Lintunen (Eds.), The Handbook of behavior change (pp. 461–478). Cambridge University Press. [Google Scholar] [CrossRef]
- Woodcock, S., & Tournaki, N. (2023). Bandura’s Triadic Reciprocal Determinism model and teacher self-efficacy scales: A revisit. Teacher Development, 27(1), 75–91. [Google Scholar] [CrossRef]
- Wyatt, M. (2022). Self-efficacy. In S. Li, P. Hiver, & M. Papi (Eds.), The Routledge handbook of second language acquisition and individual differences (pp. 207–219). Routledge. [Google Scholar]
- Xia, Y., & Yang, Y. (2019). RMSEA, CFI, and TLI in structural equation modeling with ordered categorical data: The story they tell depends on the estimation methods. Behavior Research Methods, 51(1), 409–428. [Google Scholar] [CrossRef] [PubMed]
- Zaccoletti, S., Raccanello, D., Burro, R., & Mason, L. (2023). Reading with induced worry: The role of physiological self-regulation and working memory updating in text comprehension. British Journal of Educational Psychology, 93(1), 26–47. [Google Scholar] [CrossRef] [PubMed]
- Zarrinabadi, N., Mohammadzadeh Mohammadabadi, A., & Abbasi, Z. (2023). My language ability could have been better or worse: Examining how upward and downward counterfactual thinking predict self-efficacy and language performance. Learning and Motivation, 82, 101893. [Google Scholar] [CrossRef]
- Zhang, L. (2018). Metacognitive and cognitive strategy use in reading comprehension. Springer Singapore. [Google Scholar] [CrossRef]


| Variable | n = 496 (%) |
|---|---|
| Sex | |
| Man | 104 (20.97%) |
| Woman | 392 (79.03%) |
| Undergraduate program | |
| Computer Education and Instructional Technology | 6 (1.22%) |
| English Language Teaching | 15 (3.04%) |
| Geography Education | 1 (0.2%) |
| Elementary Mathematics Education | 27 (5.48%) |
| Physical Education Teaching | 4 (0.81%) |
| Preschool Education | 37 (7.51%) |
| Primary Teacher Education | 62 (12.58%) |
| Psychological Counseling and Guidance | 24 (4.87%) |
| Science Education | 35 (7.1%) |
| Social Studies Education | 16 (3.25%) |
| Special Education | 17 (3.45%) |
| Teaching of Religious Culture and Ethics | 4 (0.81%) |
| Turkish Language and Literature Education | 3 (0.61%) |
| Turkish Education | 242 (49.09%) |
| Age (mean ± SD) | 21.39 (2.99) |
| Items | Factor 1 | Factor 2 | Factor 3 | Factor 4 | Factor 5 |
|---|---|---|---|---|---|
| I can draw inferences about the text I read. (Item 31) | 0.783 | ||||
| I can determine what the text I read has contributed to me. (Item 32) | 0.737 | ||||
| I can analyze the text in my mind. (Item 34) | 0.750 | ||||
| I can explain the text I read to others. (Item 35) | 0.703 | ||||
| I can discuss the text I read with others. (Item 39) | 0.723 | ||||
| I can shape my future readings based on the text I read. (Item 41) | 0.607 | ||||
| I can connect the text I read with texts I have read previously. (Item 42) | 0.652 | ||||
| I can apply the information I learned from the text to my life. (Item 48) | 0.633 | ||||
| I can interpret how the author’s opinions influenced the text I read. (Item 49) | 0.574 | ||||
| I can underline the parts of the text that catch my attention. (Item 19) | 0.845 | ||||
| I can review the parts I have underlined while reading. (Item 28) | 0.919 | ||||
| I can review the notes I took about the text. (Item 29) | 0.703 | ||||
| I can review the sections I have underlined in the text. (Item 30) | 0.920 | ||||
| I can take precautions to protect my physical health while reading (e.g., resting eyes, sitting upright). (Item 20) | 0.781 | ||||
| I can adjust my reading speed. (Item 21) | 0.631 | ||||
| I can adjust my reading position (e.g., sitting posture, how I hold the book). (Item 23) | 0.790 | ||||
| I can determine the duration of my reading. (Item 24) | 0.742 | ||||
| I can research the creators of the text I am going to read (e.g., author, publisher, translator). (Item 1) | 0.764 | ||||
| I can research the time period in which the text I am going to read was written. (Item 2) | 0.795 | ||||
| I can research the content of the text I am going to read. (Item 3) | 0.715 | ||||
| I can research the purpose for which the text I am going to read was written. (Item 4) | 0.687 | ||||
| I can share my review of the text I read with others. (Item 37) | 0.500 | ||||
| I can research the reviews written about the text after reading. (Item 45) | 0.768 | ||||
| I can research the comments made about the text after reading. (Item 46) | 0.825 |
| Component | Initial Eigenvalues | Rotation Sums of Squared Loadings | ||||
|---|---|---|---|---|---|---|
| Eigenvalue | % of Variance | Cumulative % | Eigenvalue | % of Variance | Cumulative % | |
| Factor 1 | 7.90 | 36.93 | 32.93 | 4.82 | 20.10 | 20.10 |
| Factor 2 | 2.49 | 10.38 | 43.31 | 3.16 | 13.16 | 33.26 |
| Factor 3 | 1.94 | 8.07 | 51.36 | 2.58 | 10.76 | 44.02 |
| Factor 4 | 1.68 | 7.01 | 58.39 | 2.55 | 10.64 | 54.66 |
| Factor 5 | 1.28 | 5.32 | 63.71 | 2.17 | 2.17 | 63.71 |
| Factors | Cronbach’s α |
|---|---|
| Cognitive Strategies | 0.895 |
| Note-Taking Strategies | 0.906 |
| Exploration and Preparation Strategies | 0.775 |
| Physical and Process-Based Strategies | 0.791 |
| Reflective and Analytical Strategies | 0.708 |
| Total Scale | 0.899 |
| Factor 1 | Factor 2 | Factor 3 | Factor4 | Factor 5 | Total | |
|---|---|---|---|---|---|---|
| Factor 1 | 1 | |||||
| Factor 2 | 0.345 * | 1 | ||||
| Factor 3 | 0.445 * | 0.271 * | 1 | |||
| Factor 4 | 0.418 * | 0.347 * | 0.234 * | 1 | ||
| Factor 5 | 0.532 * | 0.322 * | 0.303 * | 0.419 * | 1 | |
| Total | 0.814 * | 0.683 * | 0.635 * | 0.660 * | 0.691 * | 1 |
Disclaimer/Publisher’s Note: The statements, opinions and data contained in all publications are solely those of the individual author(s) and contributor(s) and not of MDPI and/or the editor(s). MDPI and/or the editor(s) disclaim responsibility for any injury to people or property resulting from any ideas, methods, instructions or products referred to in the content. |
© 2025 by the authors. Licensee MDPI, Basel, Switzerland. This article is an open access article distributed under the terms and conditions of the Creative Commons Attribution (CC BY) license (https://creativecommons.org/licenses/by/4.0/).
Share and Cite
Göktentürk, T.; Omay, Y.; Arıcı, A.F.; Yazıcı, E.; Özbaşı, S. Initial Development and Psychometric Validation of the Self-Efficacy Scale for Informational Reading Strategies in Teacher Candidates. Behav. Sci. 2025, 15, 1002. https://doi.org/10.3390/bs15081002
Göktentürk T, Omay Y, Arıcı AF, Yazıcı E, Özbaşı S. Initial Development and Psychometric Validation of the Self-Efficacy Scale for Informational Reading Strategies in Teacher Candidates. Behavioral Sciences. 2025; 15(8):1002. https://doi.org/10.3390/bs15081002
Chicago/Turabian StyleGöktentürk, Talha, Yiğit Omay, Ali Fuat Arıcı, Emre Yazıcı, and Sevgen Özbaşı. 2025. "Initial Development and Psychometric Validation of the Self-Efficacy Scale for Informational Reading Strategies in Teacher Candidates" Behavioral Sciences 15, no. 8: 1002. https://doi.org/10.3390/bs15081002
APA StyleGöktentürk, T., Omay, Y., Arıcı, A. F., Yazıcı, E., & Özbaşı, S. (2025). Initial Development and Psychometric Validation of the Self-Efficacy Scale for Informational Reading Strategies in Teacher Candidates. Behavioral Sciences, 15(8), 1002. https://doi.org/10.3390/bs15081002

