Quality of Life Among Latino/a Adults: Examining the Serial Mediation of Network Acculturation, Psychological Acculturation, Social Capital, and Helping-Seeking
Abstract
1. Introduction
1.1. Quality of Life (QoL)
1.2. Acculturation
1.3. Social Capital
1.4. Help-Seeking
1.5. The Present Study
2. Materials and Methods
2.1. Sample and Data Collection Procedures
2.2. Measures
2.2.1. Generational Status
2.2.2. Quality of Life
2.2.3. Acculturation
Network Acculturation
Enculturation and White American Acculturation
Social Capital
Help-Seeking
2.3. Analytic Plan
3. Results
3.1. Univariate Analysis
3.2. Bivariate Analyses
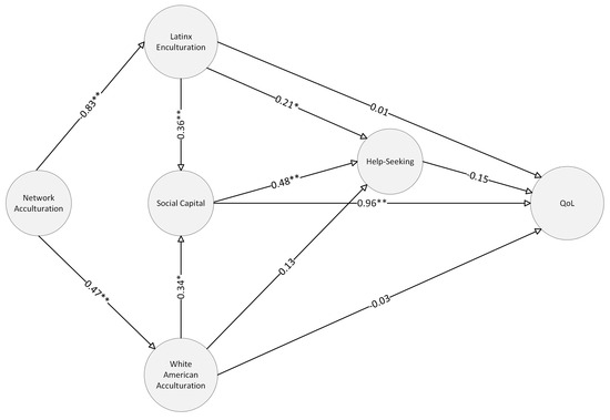
3.3. Structural Equation Modeling
4. Discussion
5. Conclusions
Author Contributions
Funding
Institutional Review Board Statement
Informed Consent Statement
Data Availability Statement
Conflicts of Interest
References
- Abell, N., Springer, D. W., & Kamata, A. (2009). Developing and validating rapid assessment instruments. Oxford University Press. [Google Scholar]
- Ahmad, S., Zulkurnain, N., & Khairushalimi, F. (2016). Assessing the validity and reliability of a measurement model in Structural Equation Modeling (SEM). British Journal of Mathematics & Computer Science, 15(3), 1–8. [Google Scholar] [CrossRef]
- Alegria, M. (2009). The challenge of acculturation measures: What are we missing? A commentary on Thomson & Hoffman-Goetz. Social Science & Medicine, 69, 996–998. [Google Scholar] [CrossRef]
- Allen, J. D., Caspi, C., Yang, M., Leyva, B., Stoddard, A. M., Tamers, S., Tucker-Seeley, R. D., & Sorensen, G. C. (2014). Pathways between acculturation and health behaviors among residents of low-income housing: The mediating role of social and contextual factors. Social Science and Medicine, 123, 26–36. [Google Scholar] [CrossRef]
- Andersen, R. (1995). Revisiting the behavioral model and access to medical care: Does it matter? Journal of Health and Social Behavior, 36(1), 1–10. [Google Scholar] [CrossRef] [PubMed]
- Arachchi, J., & Managi, S. (2023). The role of social capital in subjective quality of life. Nature: Humanities & Social Sciences. Communications, 10, 31. [Google Scholar] [CrossRef]
- Archuleta, A. J., & Dajani, M. A. (2021). Exploring network derived indicators of acculturation among college enrolled Latinxs: Examining language use and homophily in support network. Journal of Community Psychology, 49(7), 2403–2423. [Google Scholar] [CrossRef] [PubMed]
- Archuleta, A. J., & Dajani, M. A. (2024). The Latinx Acculturation Index (LAI): Reexamining the factor structure and convergent validity of an updated acculturation scale. Journal of Latinx Psychology, 13(1), 35–54. [Google Scholar] [CrossRef]
- Archuleta, A. J., & Nuñez, S. C. (2023). It’s mostly relative: Social capital characteristics in negative social exchange and support networks among college-enrolled Latino/a young adults. SN Social Science, 3, 52. [Google Scholar] [CrossRef]
- Archuleta, A. J., & Perry, A. R. (2016). Family capital: Examining social capital, family commitment, and acculturation among college-enrolled Mexican-American men and women in the Southwestern United States. Journal of Family Social Work, 19(2), 132–154. [Google Scholar] [CrossRef]
- Archuleta, A. J., Prost, S. G., & Dajani, M. A. (2021). Examining the World Health Organization’s WHOQOL-BREF: Assessing the structural and convergent validity in a general U.S. sample. Journal of Human Behavior in the Social Environment, 33(1), 64–79. [Google Scholar] [CrossRef]
- Archuleta, A. J., Prost, S. G., & Dajani, M. A. (2024). Acculturation and negative relationships as determinants of well-being: Using the convoy model for understanding the influence of social relationships among Latinx young adults. Journal of Latinx Psychology, 12(1), 48–62. [Google Scholar] [CrossRef]
- Ayón, C., Ellis, B. D., Hagan, M. J., Enriquez, L. E., & Offidani-Bertrand, C. (2024). Mental health help-seeking among Latina/o/x undocumented college students. Cultural Diversity and Ethnic Minority Psychology, 30(3), 434–446. [Google Scholar] [CrossRef] [PubMed]
- Ayón, C., & Naddy, M. B. G. (2013). Latino immigrant families’ social support networks: Strengths and limitations during a time of stringent immigration legislation and economic insecurity. Journal of Community Psychology, 41(3), 359–377. [Google Scholar] [CrossRef]
- Basch, E. (2014). New frontiers in patient-reported outcomes: Adverse event reporting, comparative effectiveness, and quality assessment. Annual Review of Medicine, 65, 307–317. [Google Scholar] [CrossRef] [PubMed]
- Berry, J. W. (2003). Conceptual approaches to acculturation. In Acculturation: Advances in theory, measurement, and applied research. American Psychological Association. [Google Scholar]
- Berry, J. W. (2006). Contexts of acculturation. In D. L. Sam, & J. W. Berry (Eds.), The cambridge handbook of acculturation psychology (pp. 27–44). Cambridge University Press. [Google Scholar]
- Berry, J. W., & Sam, D. L. (2016). Theoretical perspective. In D. L. Sam, & J. W. Berry (Eds.), The Cambridge handbook of acculturation psychology (2nd ed., pp. 11–29). Cambridge University Press. [Google Scholar]
- Bhattacharya, G. (2011). Global contexts, social capital, and acculturative stress: Experiences of Indian immigrant men in New York city. Journal of Immigrant and Minority Health, 13, 756–765. [Google Scholar] [CrossRef]
- Bourdieu, P. (1986). Forms of capital. In J. Richardson (Ed.), The Handbook of theory and research for the sociology of education (pp. 241–258). Greenwood Press. [Google Scholar]
- Brown, R. L., & Ciciurkaite, G. (2017). Understanding the connection between social support and mental health. In T. L. Scheid, & E. R. Wright (Eds.), A handbook for the study of mental health: Social contexts, theories, and systems (3rd ed., pp. 207–222). Cambridge University Press. [Google Scholar]
- Brown, T. A. (2006). Confirmatory factor analysis for applied research. Guilford Press. [Google Scholar]
- Buijs, T., Maes, L., Salonna, F., Damme, J. V., Hublet, A., Kebza, V., Costongs, C., Currie, C., & De Clercq, B. (2016). The role of community social capital in the relationship between socioeconomic status and adolescent life satisfaction: Mediating or moderating? Evidence from Czech data. International Journal of Equity Health, 15, 203. [Google Scholar] [CrossRef] [PubMed]
- Byrne, B. M. (2001). Structural equation modeling with Amos: Basic concepts, applications, and programming. Lawrence Erlbaum Associates. [Google Scholar]
- Carroll, K. M., & Rounsaville, B. J. (2010). Computer-assisted therapy in psychiatry: Be brave—It’s a new world. Current Psychiatry Reports, 12(5), 426–432. [Google Scholar] [CrossRef]
- Chen, X., Wang, P., Wegner, R., Gong, J., Fang, X., & Kaljee, L. (2015). Measuring social capital investment: Scale development and examination of link to social capital and perceived stress. Social Indicators of Research, 120, 669–687. [Google Scholar] [CrossRef]
- Choy, B., Arunachalam, K., Gupta, S., Taylor, M., & Lee, A. (2021). Systematic review: Acculturation strategies and their impact on the mental health of migrant populations. Public Health in Practice, 2, 100069. [Google Scholar] [CrossRef]
- Clement, S., Schauman, O., Graham, T., Maggioni, F., Evans-Lacko, S., Bezborodovs, N., Morgan, C., Rüsch, N., Brown, J. S. L., & Thornicroft, G. (2015). What is the impact of mental health-related stigma on help seeking? A systematic review of quantitative and qualitative studies. Psychological Medicine, 45(1), 11–27. [Google Scholar] [CrossRef]
- Concha, M., Sanchez, M., De la Rosa, M., & Villar, M. E. (2014). A longitudinal study of social capital and acculturation related stress among recent Latino immigrants in South Florida. Hispanic Journal of Behavioral Sciences, 35(4), 469–485. [Google Scholar] [CrossRef] [PubMed]
- Coulter, A., & Ellins, J. (2007). Effectiveness of strategies for informing, educating, and involving patients. British Medical Journal, 335(7609), 24–27. [Google Scholar] [CrossRef]
- Deane, F. P., Wilson, C. J., & Ciarrochi, J. (2001). Suicidal ideation and help-negation: Not just hopelessness or prior help. Journal of Clinical Psychology, 57(7), 901–914. [Google Scholar] [CrossRef] [PubMed]
- Derr, A. S. (2016). Mental health service use among immigrants in the United States: A systematic review. Psychiatric Services, 67(3), 265–274. [Google Scholar] [CrossRef]
- Dillman, D. A., Smyth, J. D., & Christian, L. M. (2014). Internet, phone, mail and mixed-mode surveys: The tailored design method (4th ed.). John Wiley & Sons, Inc. [Google Scholar]
- Doyle, D. M., & Link, B. G. (2024). On social health: History, conceptualization, and population patterning. Health Psychology Review, 18(3), 619–648. [Google Scholar] [CrossRef]
- Eriksson, M. (2011). Social capital and health—Implications for health promotion. Global Health Action, 4, 5611. [Google Scholar] [CrossRef] [PubMed]
- Ferguson, G. M., & Birman, D. (2016). Acculturation in the United States. In D. L. Sam, & J. W. Berry (Eds.), The Cambridge handbook of acculturation psychology (pp. 396–416). Cambridge University Press. [Google Scholar]
- Fornell, C., & Larcker, D. F. (1981). Evaluating structural equation models with unobservable variables and measurement error. Journal of Marketing Research, 18(1), 39–50. [Google Scholar] [CrossRef]
- Fung, K. (2015). Psychological acculturation. Encyclopedia of Immigrant Health. In S. Loue, & M. Sajatovic (Eds.), Encyclopedia of immigrant health (pp. 1233–1234). Springer. [Google Scholar] [CrossRef]
- Funk, C., & Lopez, M. H. (2022). Hispanic Americans’ trust in and engagement with science. A brief statistical portrait of US Hispanics. Pew Research Center. Available online: https://www.pewresearch.org/science/2022/06/14/hispanic-americans-trust-in-and-engagement-with-science/ (accessed on 14 June 2022).
- Gao, B., Yang, S., Lui, X., Ren, X., Liu, D., & Li, N. (2018). Association between social capital and quality of life among urban residents in less developed cities of western China. Medicine, 97(4), e9656. [Google Scholar] [CrossRef]
- Gómez, E., Urzúa, A., & Glass, C. R. (2014). International student adjustment to college: Social networks, acculturation, and leisure. Journal of Park and Recreation Administration Spring, 32(1), 7–25. [Google Scholar]
- Gordon, M. M. (1964). Assimilation in American Life: The role of race, religion, and national origins. Oxford University Press. [Google Scholar]
- Gruenberg, E. M. (1977). The failures of success. The Milbank Memorial Fund Quarterly, 83(4), 779–800. [Google Scholar] [CrossRef]
- Gulliver, A., Griffiths, K. M., & Christensen, H. (2010). Perceived barriers and facilitators to mental health help-seeking in young people: A systematic review. BMC Psychiatry, 10, 113. [Google Scholar] [CrossRef]
- Haraldstad, K., Wahl, A., Andenæ, R., Anderson, M. H., Beisland, E., Borge, C. R., & Engebretsen, E. (2019). A systematic review of quality of life research in medicine and health sciences. Quality of Life, 28, 2641–2650. [Google Scholar] [CrossRef]
- Harrington, D. (2009). Confirmatory factor analysis. Oxford University Press. [Google Scholar]
- Hu, L., & Bentler, P. M. (1999). Cutoff criteria for fit indexes in covariances structure analysis: Conventional criteria versus new alternatives. Structural Equation Modeling, 6, 1–55. [Google Scholar] [CrossRef]
- Jöreskog, K. G., & Sörbom, D. (1993). LISREL 8: Structural equation modeling with the SIMPLIS command language. Scientific Software International. [Google Scholar]
- Kawachi, I., & Berkman, L. (2014). Social cohesion, social capital, and health. In L. F. Berkman, I. Kawachi, & M. M. Glymour (Eds.), Social epidemiology (2nd ed.). Oxford University Press. [Google Scholar]
- Keefe, S. E. (1984). Real and ideal extended familism among Mexican Americans and Anglo Americans: On the meaning of “close” family ties. Human Organization, 43(1), 65–70. [Google Scholar] [CrossRef]
- Keyes, C. L. M. (2017). The Dual Continua Model: The Foundation of the Sociology of Mental Health and Mental Illness. In T. L. Scheid, & E. R. Wright (Eds.), A handbook for the study of mental health: Social contexts, theories, and systems (3rd ed., pp. 66–81). Cambridge University Press. [Google Scholar]
- Kline, R. B. (2005). Principles and practice of structural equation modeling (2nd ed.). The Guilford Press. [Google Scholar]
- Kline, R. B. (2015). Principles and practice of structural equation modeling. Guilford Publications. [Google Scholar]
- Kochhar, R., Suro, R., & Tafoya, S. (2005). The New Latino South: The context and consequences of rapid population growth. Pew Research Center. [Google Scholar]
- Lin, N. (2001). Social capital: A theory of social structure and action. Cambridge University Press. [Google Scholar]
- MacCallum, R. C., Browne, M. W., & Sugawara, H. M. (1996). Power analysis and determination of sample size for covariance structure modeling. Psychological Methods, 1, 130–149. [Google Scholar] [CrossRef]
- Marín, G. (1992). Issues in the measurement of acculturation among Hispanics. In K. F. Geisinger (Ed.), Psychological testing of Hispanics (pp. 235–251). American Psychological Association. [Google Scholar] [CrossRef]
- Markova, V., Sandal, G. M., & Pallesen, S. (2020). Immigration, acculturation, and preferred help-seeking sources for depression: Comparison of five ethnic groups. BMC Health Services Research, 20, 648. [Google Scholar] [CrossRef] [PubMed]
- Marsden, P. V. (2011). Survey Methods for Network Data. In J. Scott, & P. J. Carrington (Eds.), The sage handbook of social network analysis (pp. 370–388). Sage Publications. [Google Scholar]
- Masgoret, A., & Ward, C. (2006). Cultural learning approach to acculturation. In D. L. Sam, & J. W. Berry (Eds.), The cambridge handbook of acculturation psychology (pp. 58–77). Cambridge University Press. [Google Scholar]
- Maupome, G., McConnell, W. R., Perry, B. L., Marion, R., & Wright, E. R. (2016). Psychological and behavioral acculturation in social network of Mexican Americans in the United States and use of dental services. Community Dental Oral Epidemiology, 44, 540–548. [Google Scholar] [CrossRef] [PubMed]
- McDermott, R. C., Cheng, H., Wong, J., Booth, N., Jones, Z., & Sevig, T. (2017). Hope for help-seeking: A positive psychology perspective of psychological help-seeking intentions. The Counseling Psychology, 45(2), 237–265. [Google Scholar] [CrossRef]
- McPherson, M., Smith-Lovin, L., & Cook, J. M. (2001). Birds of a feather: Homophily in social networks. Annual Review of Sociology, 27, 415–444. [Google Scholar] [CrossRef]
- Memon, M. A., Thurasamy, R., Ting, H., Cheah, J., & Chuah, F. (2024). Control variables: A review and proposed guidelines. Journal of Applied Structural Equation Model, 8(2), 1–18. [Google Scholar] [CrossRef]
- Mohammadifirouzeh, M., Oh, K. M., Basnyat, I., & Gimm, G. (2023). Factors associated with professional mental help-seeking among U.S. immigrants: A systematic review. Journal of Immigrant and Minority Health, 25(5), 1118–1136. [Google Scholar] [CrossRef] [PubMed]
- Mokkink, L. B., Eekhout, I., Boers, M., Van der Vleuten, C. P. M., & de Vet, H. C. W. (2023). Studies on reliability and measurement error of measurements in medicine—From design to statistics explained for medical researchers. Patient Related Outcome Measurement, 14, 193–212. [Google Scholar] [CrossRef]
- Moore, S., & Kawachi, I. (2017). Twenty years of social capital and health research: A glossary. Journal of Epidemiology and Community Health, 17, 513–517. [Google Scholar] [CrossRef]
- Nugraha, A. T., Prayitno, G., Azizi, F. A., Sari, N., Hidayana, I. I., Auliah, A., & Siankwilimba, E. (2023). Structural Equation Model (SEM) of social capital with landowner intention. Economies, 11, 127. [Google Scholar] [CrossRef]
- Nutakor, J. A., Zhou, L., Larnyo, E., Addai-Danso, S., & Tripura, D. (2023). Socioeconomic status and quality of life: As assessment of the mediating effect of social capital. Healthcare, 11(5), 749. [Google Scholar] [CrossRef]
- Olshansky, S. J., Rudberg, M. A., Carnes, B. A., Cassel, C. K., & Brody, J. A. (1991). Trading off longer life for worsening health: The expansion of morbidity hypothesis. Journal of Aging and Health, 3(2), 194–216. [Google Scholar] [CrossRef]
- Palan, S., & Schitter, C. (2018). Prolific. ac—A subject pool for online experiments. Journal of Behavioral and Experimental Finance, 17, 22–27. [Google Scholar] [CrossRef]
- Park, J., Aranda, M. P., Choi, Y. J., & Jang, Y. (2023). The role of ethnic community social capital in the association between acculturation and psychological distress among older Korean Americans. Journal of Immigrant and Minority Health, 25, 608–615. [Google Scholar] [CrossRef] [PubMed]
- Phinney, J. S. (2003). Ethnic identity and acculturation. In K. M. Chun, P. B. Organista, & G. Marín (Eds.), Acculturation: Advances in theory, measurement, and applied research (pp. 63–82). American Psychological Association. [Google Scholar]
- Piachaud, D., Bennett, F., Nazroo, J., & Popay, J. (2009). Social inclusion and social mobility. UCL Institute of Health Equity. [Google Scholar]
- Rechel, B., Jagger, C., & Mckee, M. (2020). Living longer, but in better or worse health? (J. Cylus, C. Normand, J. Figueras, J. North, & C. White, Eds.) European Observatory on Health Systems and Policies. [Google Scholar] [PubMed]
- Redfield, R., Linton, R., & Herskovits, M. (1936). Memorandum for the study of acculturation. American Anthropologist, 38(1), 149–152. [Google Scholar] [CrossRef]
- Rodionov, G. Y. (2021). The relationship between social capital and acculturation expectations of Estonians in Estonia: Perceived threat as a mediator. Культурнo-Истoрическая Психoлoгия, 17(4), 74–82. [Google Scholar] [CrossRef]
- Rodriguez-Alcalá, M. E., Qin, H., & Jeanetta, S. (2019). The role of acculturation and social capital in access to health care: A meta-study on Hispanics in the US. Journal of Community Health, 44, 1224–1252. [Google Scholar] [CrossRef] [PubMed]
- Roos, J. M., & Bauldry, S. (2022). Confirmatory factor analysis. Quantitative applications in the social sciences. Sage Publications, Inc. [Google Scholar]
- Saint Arnault, D. (2009). Cultural determinants of help seeking: A model for research and practice. Research and Theory for Nursing Practice, 23(4), 259–278. [Google Scholar] [CrossRef]
- Salaheddin, K., & Mason, B. (2016). Identifying barriers to mental health help-seeking among young adults in the U.K.: A cross-sectional survey. British Journal of General Practice, 66(651), e686–e692. [Google Scholar] [CrossRef] [PubMed]
- Seeman, T. E. (1996). Social ties and health: The benefits of social integration. Annals of Epidemiology, 6(5), 442–451. [Google Scholar] [CrossRef] [PubMed]
- Skevington, S. M., Lofty, M., & O’Connell, K. A. (2004). The World Health Organization’s WHOQOL-BREF quality of life assessment: Psychometric properties and results of the international field trial: A report from the WHOQOL Group. Quality of Life Research, 13, 299–310. [Google Scholar] [CrossRef]
- Soper, D. S. (2024). Structural equation model sample size calculator [Online Software]. Available online: https://www.analyticscalculators.com (accessed on 1 March 2025).
- Stone, W., & Hughes, J. (2002, 30 October–1 November). Measuring social capital: Towards a standardised approach. Australasian Evaluation Society International Conferences, Wollongong, Australia. [Google Scholar]
- Teramoto, P. J., & Edwards, L. M. (2014). Perspectives on the intersection of multiculturalism and positive psychology. Springer. [Google Scholar]
- Thoman, L. V., & Surís, A. (2004). Acculturation and acculturative stress as predictors of psychological distress and Quality-of-Life functioning in Hispanic psychiatric patients. Hispanic Journal of Behavioral Sciences, 26(3), 293–311. [Google Scholar] [CrossRef]
- Thomson, M. D., & Hoffman-Goetz, L. (2009). Defining and measuring acculturation: A systematic review of public health studies with Hispanic populations in the United States. Social Science & Medicine, 69, 983–991. [Google Scholar] [CrossRef]
- U.S. Census Bureau. (2024). U.S. census bureau quick facts: United States. U.S. Census Bureau QuickFacts.
- Vacca, R., Solano, G., Lubbers, M. J., Molina, J. L., & McCarty, C. (2018). A personal network approach to the study of immigrant structural assimilation and transnationalism. Social Networks, 53, 72–89. [Google Scholar] [CrossRef]
- Valencia-Garcia, D., Simoni, J. M., Alegria, M., & Takeuchi, D. T. (2012). Social capital, acculturation, mental health, and perceived access to services among Mexican American Women. Journal of Consult and Clinical Psychology, 80(2), 177–185. [Google Scholar] [CrossRef]
- Wang, M. (2023). The influence of acculturation on students’ language proficiency. Curriculum and Teaching Methodology, 6(18), 94–99. [Google Scholar] [CrossRef]
- Ward, C., & Geeraert, N. (2016). Advancing acculturation theory and research: The acculturation process in its ecological context. Current Opinion in Psychology, 8, 98–104. [Google Scholar] [CrossRef] [PubMed]
- Weinreich, P. (2009). “Enculturation” not “acculturation”: Conceptualising and assessing identity process in migrant communities. International Journal of Intercultural Relations, 33, 124–139. [Google Scholar] [CrossRef]
- Williams, J. A., Jr., & Ortega, S. T. (1990). Dimensions of ethnic assimilation: An empirical appraisal of Gordon’s typology. Social Science Quarterly, 71(4), 697–710. [Google Scholar]
- Wilson, C. J., Deane, F. P., Ciarrochi, J., & Rickwood, D. (2005). Measuring help-seeking intentions: Properties of the general help-seeking questionnaire. Canadian Journal of Counselling, 39(1), 15–28. [Google Scholar]
- World Health Organization. (1998). Well-being measures in primary healthcare/The depcare project. WHO Regional Office for Europe. [Google Scholar]
- World Health Organization. (2004). Promoting mental health: Concepts, emerging evidence, practice: Summary report. WHO. Available online: https://www.who.int/publications/i/item/9241562943 (accessed on 1 March 2025).
- World Health Organization. (2012). WHOQOL user manual. The World Health Organization quality of life (WHOQOL). Available online: https://www.who.int/publications/i/item/WHO-HIS-HSI-Rev.2012-3 (accessed on 1 March 2025).
- Xia, Y., & Yang, Y. (2019). RMSEA, CFI, and TLI in structural equation modeling with ordered categorical data: The story they tell depends on the estimation methods. Behavioral Research Methods, 51(1), 409–428. [Google Scholar] [CrossRef] [PubMed]
- Zhang, Z. (2016). Multiple imputation with multivariate imputation by chained equation (MICE) package. Annals of Translational Medicine, 4(2), 30. [Google Scholar] [CrossRef]
- Zubaran, C., Emerson, J., Sud, R., Zolfaghari, E., & Foresti, K. (2012). The application of the drug user quality of life scale (DUQOL) in Australia. Health Quality of Life Outcomes, 10, 31–42. [Google Scholar] [CrossRef]



| M/% | |
|---|---|
| Age | |
| Gender | |
| Men | 43.3% |
| Women | 56.7% |
| 100.00% | |
| Generational Status | |
| 1st | 8.3% |
| 2nd | 55.0% |
| 3rd | 23.0% |
| 4th | 13.3% |
| Missing | 0.4% |
| 100% | |
| Relationship Status | |
| Single | 47.7% |
| Married | 26.3% |
| Divorced | 1.0% |
| Living with Partner | 11.7% |
| In a Committed Relationship | 13.3% |
| 100.00% | |
| Highest Level of Education | |
| Less than High School | 1.7% |
| High School Diploma | 16.7% |
| Vocational Training | 3.7% |
| Associate’s degree | 10.7% |
| Some College | 20.0% |
| Bachelor’s Degree | 34.3% |
| Master’s Degree | 10.3% |
| PhD, MD, JD. Or other doctorate | 1.7% |
| Missing | 0.90% |
| 100% |
| 1 | 2 | 3 | 4 | 5 | 6 | |
|---|---|---|---|---|---|---|
| 1 | |||||
| −0.47 *** | 1 | ||||
| 0.25 *** | −0.17 ** | 1 | |||
| −0.04 | 0.12 * | 0.21 *** | 1 | ||
| −0.04 | 0.25 *** | 0.18 ** | 0.36 *** | 1 | |
| −0.04 | 0.16 ** | 0.14 ** | 0.53 *** | 0.34 *** | 1 |
| M | 4.013 | 31.93 | 25.80 | 11.15 | 62.67 | 10.10 |
| SD | 1.02 | 11.76 | 6.78 | 2.55 | 23.27 | 2.51 |
| Standardized Estimate | S.E. | Critical Ratio | p Value | |
|---|---|---|---|---|
| NA→Latino/a Enculturation | −0.83 | 0.69 | −3.38 | 0.002 ** |
| NA→WA Acculturation | 0.47 | 0.18 | 2.71 | 0.003 ** |
| Latino/a Enculturation→Social Capital | 0.36 | 0.04 | 3.21 | 0.002 ** |
| WA Acculturation→Social Capital | 0.35 | 0.15 | 2.28 | 0.003 * |
| Social capital→Help-Seeking | 0.48 | 0.26 | 3.98 | 0.004 ** |
| Latino/a Enculturation→Help-Seeking | 0.21 | 0.05 | 2.67 | 0.029 ** |
| WA Acculturation→Help-Seeking | 0.13 | 0.16 | 1.42 | 0.226 |
| Social Capital→QoL | 0.96 | 0.35 | 4.07 | 0.003 ** |
| Help-Seeking→QoL | −0.15 | 0.12 | −0.70 | 0.277 |
| Latino/a Enculturation→QoL | 0.01 | 0.05 | −0.03 | 0.923 |
| WA Acculturation→QoL | −0.04 | 0.15 | −0.32 | 0.821 |
| Indirect Paths/Serial Mediation | Standardized Estimate | S.E. | p Value |
|---|---|---|---|
| NA→Latino/a Enculturation→Social Capital | −0.29 | 0.15 | 0.001 ** |
| NA→Latino/a Enculturation→Help-Seeking | −0.29 | 0.21 | 0.019 * |
| NA→Latino/a Enculturation→Social Capital→Help-Seeking | −0.23 | 0.16 | 0.001 ** |
| NA→Latino/a Enculturation→Social Capital→QoL | −0.43 | 0.31 | 0.002 ** |
| NA→Latino/a Enculturation→QoL | −0.01 | 0.17 | 0.911 |
| NA→Latino/a Enculturation→Help-Seeking→QoL | 0.04 | 0.05 | 0.143 |
| NA→Latino/a Enculturation→Social Capital→Help-seeking→QoL | 0.03 | 0.10 | 0.203 |
| NA→WA Acculturation→QoL | −0.02 | 0.09 | 0.836 |
| NA→WA Acculturation→Social Capital | 0.16 | 0.07 | 0.002 ** |
| NA→WA Acculturation→Social Capital→Help-Seeking | 0.13 | 0.08 | 0.001 ** |
| NA→WA Acculturation→Help-Seeking | 0.10 | 0.08 | 0.161 |
| NA→WA Acculturation→Social Capital→QoL | 0.24 | 0.13 | 0.003 ** |
| NA→WA Acculturation→Help-Seeking→QoL | −0.01 | 0.02 | 0.288 |
| NA→WA Acculturation→Social Capital→Help-Seeking→QoL | −0.02 | 0.04 | 0.398 |
| Latino/a Enculturation→Social Capital→Help-Seeking | 0.10 | 0.05 | 0.001 ** |
| Latino/a Enculturation→Social Capital→QoL | 0.19 | 0.09 | 0.003 ** |
| Latino/a Enculturation→Help-Seeking→QoL | −0.02 | 0.02 | 0.192 |
| Latino/a Enculturation→Social Capital→Help-Seeking→QoL | −0.02 | 0.03 | 0.212 |
| WA Acculturation→Social Capital→Help-Seeking | 0.27 | 0.23 | 0.003 ** |
| WA Acculturation→Social Capital→QoL | 0.50 | 0.39 | 0.004 ** |
| WA Acculturation→Help-Seeking→QoL | −0.01 | 0.05 | 0.327 |
| WA Acculturation→Social Capital→Help-Seeking→QoL | −0.02 | 0.10 | 0.398 |
| Social Capital→Help-Seeking→QoL | −0.10 | 0.27 | 0.249 |
Disclaimer/Publisher’s Note: The statements, opinions and data contained in all publications are solely those of the individual author(s) and contributor(s) and not of MDPI and/or the editor(s). MDPI and/or the editor(s) disclaim responsibility for any injury to people or property resulting from any ideas, methods, instructions or products referred to in the content. |
© 2025 by the authors. Licensee MDPI, Basel, Switzerland. This article is an open access article distributed under the terms and conditions of the Creative Commons Attribution (CC BY) license (https://creativecommons.org/licenses/by/4.0/).
Share and Cite
Archuleta, A.J.; Prost, S.G.; Dajani, M.A. Quality of Life Among Latino/a Adults: Examining the Serial Mediation of Network Acculturation, Psychological Acculturation, Social Capital, and Helping-Seeking. Behav. Sci. 2025, 15, 388. https://doi.org/10.3390/bs15030388
Archuleta AJ, Prost SG, Dajani MA. Quality of Life Among Latino/a Adults: Examining the Serial Mediation of Network Acculturation, Psychological Acculturation, Social Capital, and Helping-Seeking. Behavioral Sciences. 2025; 15(3):388. https://doi.org/10.3390/bs15030388
Chicago/Turabian StyleArchuleta, Adrian J., Stephanie Grace Prost, and Mona A. Dajani. 2025. "Quality of Life Among Latino/a Adults: Examining the Serial Mediation of Network Acculturation, Psychological Acculturation, Social Capital, and Helping-Seeking" Behavioral Sciences 15, no. 3: 388. https://doi.org/10.3390/bs15030388
APA StyleArchuleta, A. J., Prost, S. G., & Dajani, M. A. (2025). Quality of Life Among Latino/a Adults: Examining the Serial Mediation of Network Acculturation, Psychological Acculturation, Social Capital, and Helping-Seeking. Behavioral Sciences, 15(3), 388. https://doi.org/10.3390/bs15030388

