Do Early Childhood Educators Benefit from a Playful Working Environment? A Study on Workplace Fun and Work Engagement
Abstract
1. Introduction
2. Materials and Methods
2.1. Participants and Procedure
2.2. Instruments
2.3. Data Analyses
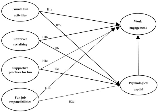
3. Results
3.1. Assessment of the Measurement Model
3.2. Descriptive Analyses
3.3. Assessment of the Structural Model
4. Discussion
4.1. The Positive Effect of Fun Job Responsibilities on Work Engagement
4.2. The Indirect Effect of Supportive Practices for Fun on Work Engagement
4.3. Conclusions and Limitations
4.4. Implications
Author Contributions
Funding
Institutional Review Board Statement
Informed Consent Statement
Data Availability Statement
Acknowledgments
Conflicts of Interest
References
- Abbas, M., Raja, U., Darr, W., & Bouckenooghe, D. (2014). Combined effects of perceived politics and psychological capital on job satisfaction, turnover intentions, and performance. Journal of Management, 40(7), 1813–1830. [Google Scholar] [CrossRef]
- Abu Taleb, T. F. (2013). Job satisfaction among Jordan’s kindergarten teachers: Effects of workplace conditions and demographic characteristics. Early Childhood Education Journal, 41, 143–152. [Google Scholar] [CrossRef]
- Ackfeldt, A. L., & Wong, V. (2006). The antecedents of prosocial service behaviours: An empirical investigation. The Service Industries Journal, 26(7), 727–745. [Google Scholar] [CrossRef]
- Anderson, J. C., & Gerbing, D. W. (1988). Structural equation modeling in practice: A review and recommended two-step approach. Psychological Bulletin, 103(3), 411–423. [Google Scholar] [CrossRef]
- Angelini, G., Mamprin, C., Borrelli, I., Santoro, P. E., Gualano, M. R., Moscato, U., & Fiorilli, C. (2024). Engaged teachers and well-being: The mediating role of burnout dimensions. Health Psychology and Behavioral Medicine, 12(1), 2404507. [Google Scholar] [CrossRef]
- Avey, J. B., Avolio, B. J., & Luthans, F. (2011). Experimentally analyzing the impact of leader positivity on follower positivity and performance. Leadership Quarterly, 22(2), 282–294. [Google Scholar] [CrossRef]
- Avey, J. B., Luthans, F., & Jensen, S. M. (2009). Psychological capital: A positive resource for combating employee stress and turnover. Human Resource Management, 48(5), 677–693. [Google Scholar] [CrossRef]
- Bakker, A. B., Albrecht, S. L., & Leiter, M. P. (2011). Work engagement: Further reflections on the state of play. European Journal of Work and Organizational Psychology, 20(1), 74–88. [Google Scholar] [CrossRef]
- Bakker, A. B., & Demerouti, E. (2007). The job demands-resources model: State of the art. Journal of Managerial Psychology, 22(3), 309–328. [Google Scholar] [CrossRef]
- Bakker, A. B., Hakanen, J. J., Demerouti, E., & Xanthopoulou, D. (2007). Job resources boost work engagement, particularly when job demands are high. Journal of Educational Psychology, 99(2), 274–284. [Google Scholar] [CrossRef]
- Barclay, D., Higgins, C., & Thompson, R. (1995). The partial least squares (pls) approach to casual modeling: Personal computer adoption ans use as an illustration. Technology Studies, 2, 285–309. [Google Scholar]
- Becker, F. W., & Tews, M. J. (2016). Fun activities at work: Do they matter to hospitality employees? Journal of Human Resources in Hospitality & Tourism, 15(3), 279–296. [Google Scholar] [CrossRef]
- Björklund, C., & Elofsson, J. (2024). The appearance of playfulness in swedish preschool class mathematics teaching. In H. Palmér, C. Björklund, E. Reikerås, & J. Elofsson (Eds.), Teaching mathematics as to be meaningful–foregrounding play and children’s perspectives (pp. 233–243). Springer. [Google Scholar] [CrossRef]
- Boyd, M. (2013). ‘I love my work but…’ The professionalization of early childhood education. The Qualitative Report, 18(36), 1–20. Available online: https://nsuworks.nova.edu/tqr/vol18/iss36/1/ (accessed on 14 June 2022). [CrossRef]
- Carlson, D. S., Kacmar, K. M., & Williams, L. J. (2000). Construction and initial validation of a multidimensional measure of work–family conflict. Journal of Vocational Behavior, 56(2), 249–276. [Google Scholar] [CrossRef]
- Chiaburu, D. S., & Harrison, D. A. (2008). Do peers make the place? Conceptual synthesis and meta-analysis of coworker effects on perceptions, attitudes, OCBs, and performance. Journal of Applied Psychology, 93(5), 1082. [Google Scholar] [CrossRef] [PubMed]
- Chin, W. W. (1998). The partial least squares approach for structural equation modeling. In G. A. Marcoulides (Ed.), Modern methods for business research (pp. 295–336). Lawrence Erlbaum Associates Publishers. [Google Scholar]
- Deal, T. E., & Kennedy, A. A. (1983). Corporate cultures: The rites and rituals of corporate life. Business Horizons, 26(2), 82–85. [Google Scholar] [CrossRef]
- Demerouti, E., Bakker, A. B., Nachreiner, F., & Schaufeli, W. B. (2001). The job demands-resources model of burnout. Journal of Applied Psychology, 86(3), 499–512. [Google Scholar] [CrossRef] [PubMed]
- Everett, A. (2011). Benefits and challenges of fun in the workplace. Library Leadership & Management, 25(1), 1–10. Available online: https://llm.corejournals.org/llm/article/view/1982 (accessed on 29 November 2024).
- Fan, X., & Li, M. (2018). How do we perceive the preschool teacher: From substitute mothers to professionals then to researchers. Teacher Education Research, 30(4), 92–98. (In Chinese) [Google Scholar] [CrossRef]
- Faulkner, M., Gerstenblatt, P., Lee, A., Vallejo, V., & Travis, D. (2016). Childcare providers: Work stress and personal well-being. Journal of Early Childhood Research, 14(3), 280–293. [Google Scholar] [CrossRef]
- Fineman, S. (2006). On being positive: Concerns and counterpoints. Academy of Management Review, 31(2), 270–291. [Google Scholar] [CrossRef]
- Fluegge, E. R. (2008). Who put the fun in functional? Fun at work and its effects on job performance [Doctoral dissertation, University of Florida]. ProQuest/3322919. Available online: https://www.proquest.com/openview/810e75093fae11c82b1d4f01b7687676/1?pq-origsite=gscholar&cbl=18750 (accessed on 20 May 2022).
- Ford, R. C., McLaughlin, F. S., & Newstrom, J. W. (2003). Questions and answers about fun at work. Human Resource Planning, 26(4), 18–33. Available online: https://homepages.se.edu/cvonbergen/files/2012/12/Questions-and-Answers-about-Fun-at-Work1.pdf (accessed on 9 December 2012).
- Fornell, C., & Larcker, D. F. (1981). Evaluating structural equation models with unobservable variables and measurement error. Journal of Marketing Research, 18(1), 39–50. [Google Scholar] [CrossRef]
- Fu, X. (2015). Study on teachers’ workplace fun in Shihezi university [Master’s thesis, Shihezi University]. CNKI. Available online: https://kns.cnki.net/KCMS/detail/detail.aspx?dbname=CMFD201601&filename=1015993774.nh (accessed on 4 March 2023). (In Chinese).
- Gao, Y., Yue, Y., & Li, X. (2023). The relationship between psychological capital and work engagement of kindergarten teachers: A latent profile analysis. Frontiers in Psychology, 14, 1084836. Available online: https://www.frontiersin.org/journals/psychology/articles/10.3389/fpsyg.2023.1084836/full (accessed on 29 November 2024). [CrossRef] [PubMed]
- Georganta, K. (2012). Fun in the workplace: A matter for health psychologists? European Health Psychologist, 14(2), 41–45. [Google Scholar] [CrossRef]
- Hair, J. F., Jr., Hult, G. T. M., Ringle, C. M., & Sarstedt, M. (2017). A primer on partial least squares structural equation modeling (pls-sem). Sage publications. [Google Scholar]
- Hakanen, J. J., Bakker, A. B., & Schaufeli, W. B. (2006). Burnout and work engagement among teachers. Journal of School Psychology, 43(6), 495–513. [Google Scholar] [CrossRef]
- Henseler, J., Dijkstra, T. K., Sarstedt, M., Ringle, C. M., Diamantopoulos, A., Straub, D. W., Ketchen, D. J., Jr., Hair, J. F., Hult, G. T. M., & Calantone, R. J. (2014). Common beliefs and reality about pls: Comments on rönkkö and evermann (2013). Organizational Research Methods, 17(2), 182–209. [Google Scholar] [CrossRef]
- Hobfoll, S. E. (1989). Conservation of resources: A new attempt at conceptualizing stress. American Psychologist, 44(3), 513–524. [Google Scholar] [CrossRef]
- Hur, E., Jeon, L., & Buettner, C. K. (2016). Preschool teachers’ child-centred beliefs: Direct and indirect associations with work climate and job-related wellbeing. Child Youth Care Forum, 45(3), 451–465. [Google Scholar] [CrossRef]
- Hurme, T.-R., Siklander, S., Kangas, M., & Melasalmi, A. (2023). Pre-service early childhood teachers’ perceptions of their playfulness and inquisitiveness. Frontiers in Education, 8, 1102926. [Google Scholar] [CrossRef]
- Karatepe, O. M., & Karadas, G. (2014). The effect of psychological capital on conflicts in the work–family interface, turnover and absence intentions. International Journal of Hospitality Management, 43, 132–143. [Google Scholar] [CrossRef]
- Karl, K. A., & Peluchette, J. V. (2006). Does workplace fun buffer the impact of emotional exhaustion on job dissatisfaction?: A study of health care workers. Journal of Behavioral and Applied Management, 7(2), 128–142. [Google Scholar] [CrossRef]
- Kemph, J. P. (1969). Erik H. Erikson. Identity, youth and crisis. New York: W. W. Norton Company, 1968. Behavioral Science, 14(2), 154–159. [Google Scholar] [CrossRef]
- Kupers, E., Mouw, J. M., & Fokkens-Bruinsma, M. (2022). Teaching in times of COVID-19: A mixed-method study into teachers’ teaching practices, psychological needs, stress, and well-being. Teaching and Teacher Education, 115, 103724. [Google Scholar] [CrossRef]
- Lu, C., & Luo, S. (2021). The Relationship between work-family Facilitation and job satisfaction of kindergarten teachers: Multiple mediating effects of psychological capital and work engagement. Studies in Early Childhood Education, 5, 59–74. (In Chinese) [Google Scholar] [CrossRef]
- Luthans, F., Avolio, B. J., Avey, J. B., & Norman, S. M. (2007). Positive psychological capital: Measurement and relationship with performance and satisfaction. Personnel Psychology, 60(3), 541–572. [Google Scholar] [CrossRef]
- Luthans, F., Youssef, C. M., & Avolio, B. J. (2015). Psychological capital and beyond. Oxford University Press. [Google Scholar]
- McDowell, T. (2004). Fun at work: Scale development, confirmatory factor analysis, and links to organizational outcomes [Ph.D. thesis, Alliant International University]. ProQuest/3155834. Available online: https://www.proquest.com/openview/f95de9451163bd22650cfab2e507b9f2/1?cbl=18750&diss=y&pq-origsite=gscholar&login=true (accessed on 21 January 2023).
- Michel, J. W., Tews, M. J., & Allen, D. G. (2019). Fun in the workplace: A review and expanded theoretical perspective. Human Resource Management Review, 29(1), 98–110. [Google Scholar] [CrossRef]
- Nislin, M. A., Sajaniemi, N. K., Sims, M., Suhonen, E., Maldonado Montero, E. F., Hirvonen, A., & Hyttinen, S. (2016). Pedagogical work, stress regulation and work-related well-being among early childhood professionals in integrated special day-care groups. European Journal of Special Needs Education, 31(1), 27–43. [Google Scholar] [CrossRef]
- Pierce, J. L., Gardner, D. G., Cummings, L. L., & Dunham, R. B. (1989). Organization-based self-esteem: Construct definition, measurement, and validation. Academy of Management Journal, 32(3), 622–648. [Google Scholar] [CrossRef]
- Plester, B. (2009). Crossing the line: Boundaries of workplace humour and fun. Employee Relations, 31(6), 584–599. [Google Scholar] [CrossRef]
- Plester, B., Cooper-Thomas, H., & Winquist, J. (2015). The fun paradox. Employee Relations, 37(3), 380–398. [Google Scholar] [CrossRef]
- Plester, B., & Hutchison, A. (2016). Fun times: The relationship between fun and workplace engagement. Employee Relations, 38(3), 332–350. [Google Scholar] [CrossRef]
- Redman, T., & Mathews, B. P. (2002). Managing services: Should we be having fun? Service Industries Journal, 22(3), 51–62. [Google Scholar] [CrossRef]
- Reinartz, W., Haenlein, M., & Henseler, J. (2009). An empirical comparison of the efficacy of covariance-based and variance-based SEM. International Journal of Research in Marketing, 26(4), 332–344. [Google Scholar] [CrossRef]
- Saks, A. M. (2006). Antecedents and consequences of employee engagement. Journal of Managerial Psychology, 21(7), 600–619. [Google Scholar] [CrossRef]
- Schaufeli, W. B., Bakker, A. B., & Salanova, M. (2006). The measurement of work engagement with a short questionnaire: A cross-national study. Educational and Psychological Measurement, 66(4), 701–716. [Google Scholar] [CrossRef]
- Schreyer, I., & Krause, M. (2016). Pedagogical staff in children’s day care centres in Germany—Links between working conditions, job satisfaction, commitment and work-related stress. Early Years An International Research Journal, 36(2), 132–147. [Google Scholar] [CrossRef]
- Shi, G., & Yao, B. (2019). Can workplace fun promote employees’ creativity? the role of feedback seeking behavior and person-organization fit. Human Resources Development of China, 36(2), 63–73. (In Chinese) [Google Scholar] [CrossRef]
- Tews, M. J., Michel, J., Xu, S., & Drost, A. J. (2015). Workplace fun matters … but what else? Employee Relations, 37(2), 248–267. [Google Scholar] [CrossRef]
- Tews, M. J., Michel, J. W., & Allen, D. G. (2014). Fun and friends: The impact of workplace fun and constituent attachment on turnover in a hospitality context. Human Relations, 67(8), 923–946. [Google Scholar] [CrossRef]
- Tews, M. J., Michel, J. W., & Bartlett, A. (2012). The fun damental role of workplace fun in applicant attraction. Journal of Leadership & Organizational Studies, 19(1), 105–114. [Google Scholar] [CrossRef]
- Tims, M., Bakker, A. B., & Derks, D. (2012). Development and validation of the job crafting scale. Journal of Vocational Behavior, 80(1), 173–186. [Google Scholar] [CrossRef]
- Tsaur, S.-H., Hsu, F.-S., & Lin, H. (2019). Workplace fun and work engagement in tourism and hospitality: The role of psychological capital. International Journal of Hospitality Management, 81, 131–140. [Google Scholar] [CrossRef]
- Wan, C., & Shen, G. Q. (2015). Encouraging the use of urban green space: The mediating role of attitude, perceived usefulness and perceived behavioral control. Habitat International, 50, 130–139. [Google Scholar] [CrossRef]
- Wen, Z., Wu, X., Fu, A., & Wang, K. (2019). Antecedent variables and subsequent variables of workplace fun. Journal of South China Normal University (Social Science Edition), 1, 51–58+190. Available online: https://kns.cnki.net/kcms2/article/abstract?v=_bj0XFJq-74LsCYXvj92j_Rzw6vvtqrKAL-8QH5pB6PAXJPyR747kME3YMyfz1xmCiHPQqTB7_pGtrJzrB9RAtNQ7D0_Can_ezflhnAERoe339rnUYBR3fxQbEF0Jsr2&uniplatform=NZKPT (accessed on 29 November 2024). (In Chinese).
- Wetzels, M., Odekerken-Schröder, G., & Van Oppen, C. (2009). Using pls path modeling for assessing hierarchical construct models: Guidelines and empirical illustration. MIS Quarterly, 33(1), 177–195. [Google Scholar] [CrossRef]
- Wey Smola, K., & Sutton, C. D. (2002). Generational differences: Revisiting generational work values for the new millennium. Journal of Organizational Behavior: The International Journal of Industrial, Occupational and Organizational Psychology and Behavior, 23(4), 363–382. [Google Scholar] [CrossRef]
- Xanthopoulou, D., Bakker, A. B., Demerouti, E., & Schaufeli, W. B. (2009). Reciprocal relationships between job resources, personal resources, and work engagement. Journal of Vocational Behavior, 74(3), 235–244. [Google Scholar] [CrossRef]
- Yang, J., Chang, M., & Zhang, L. (2019). Study on the mechanism of workplace fun on employees’ innovative behavior. Journal of Management Science, 32(3), 28–41. (In Chinese) [Google Scholar] [CrossRef]
- Zang, L., & Feng, Y. (2023). Relationship between job satisfaction and work engagement in Chinese kindergarten teachers: Vocational delay of gratification as a mediator. Frontiers in Psychology, 14, 1114519. [Google Scholar] [CrossRef] [PubMed]
- Zhang, L., Yu, S., & Jiang, L. (2020). Chinese preschool teachers’ emotional labour and regulation strategies. Teaching and Teacher Education, 92, 103024. [Google Scholar] [CrossRef]


| Range/Frequency | Percent (%) | Mean | Standard Deviation | |
|---|---|---|---|---|
| Age | 17–56 | 31.11 | 8.72 | |
| Teaching experience (months) | 2–372 | 9.47 | 9.06 | |
| Education levels: | ||||
| High school or below | 46 | 23.47 | ||
| Junior college degree | 39 | 19.90 | ||
| Bachelor’s degree or above | 111 | 56.63 | ||
| Monthly salary (CNY) | 1800–8000 (about USD 248.28–USD 1103.46) | 3168.92 (about USD 455) | 1148.20 | |
| ECE centers’ quality | ||||
| Provincial model level | 66 | 33.67 | ||
| Municipal model level | 35 | 17.86 | ||
| District model level | 42 | 21.43 | ||
| Non-model level | 53 | 27.04 |
| LV | Fornell–Larcker Criterion a | OV | IL b | α | CR | AVE | |||||
|---|---|---|---|---|---|---|---|---|---|---|---|
| FFA | CS | SPFF | FJR | PC | WE | ||||||
| FFA | 0.802 | a1 | 0.790 | 0.891 | 0.915 | 0.643 | |||||
| a2 | 0.861 | ||||||||||
| a3 | 0.699 | ||||||||||
| a4 | 0.826 | ||||||||||
| a5 | 0.826 | ||||||||||
| a6 | 0.799 | ||||||||||
| CS | 0.584 | 0.840 | b1 | 0.810 | 0.863 | 0.906 | 0.706 | ||||
| b2 | 0.851 | ||||||||||
| b3 | 0.888 | ||||||||||
| b4 | 0.809 | ||||||||||
| SPFF | 0.647 | 0.532 | 0.862 | c1 | 0.873 | 0.942 | 0.953 | 0.743 | |||
| c2 | 0.899 | ||||||||||
| c3 | 0.917 | ||||||||||
| c4 | 0.920 | ||||||||||
| c5 | 0.865 | ||||||||||
| c6 | 0.718 | ||||||||||
| c7 | 0.827 | ||||||||||
| FJR | 0.438 | 0.390 | 0.673 | 0.915 | d1 | 0.917 | 0.903 | 0.939 | 0.837 | ||
| d2 | 0.898 | ||||||||||
| d3 | 0.930 | ||||||||||
| PC | 0.461 | 0.404 | 0.646 | 0.654 | 0.819 | hp1 | 0.838 | 0.955 | 0.961 | 0.671 | |
| hp2 | 0.820 | ||||||||||
| hp3 | 0.805 | ||||||||||
| hp4 | 0.841 | ||||||||||
| op1 | 0.805 | ||||||||||
| op2 | 0.826 | ||||||||||
| r1 | 0.703 | ||||||||||
| r2 | 0.853 | ||||||||||
| r3 | 0.764 | ||||||||||
| s1 | 0.852 | ||||||||||
| s2 | 0.851 | ||||||||||
| s3 | 0.863 | ||||||||||
| WE | 0.361 | 0.341 | 0.631 | 0.817 | 0.747 | 0.889 | f1 | 0.906 | 0.966 | 0.971 | 0.790 |
| f2 | 0.770 | ||||||||||
| f3 | 0.771 | ||||||||||
| de1 | 0.951 | ||||||||||
| de2 | 0.951 | ||||||||||
| de3 | 0.903 | ||||||||||
| v1 | 0.856 | ||||||||||
| v2 | 0.930 | ||||||||||
| v3 | 0.936 | ||||||||||
| Variables | Mean | S. D. | Min | Max | 1 | 2 | 3 | 4 | 5 | 6 | 7 | 8 | 9 | 10 |
|---|---|---|---|---|---|---|---|---|---|---|---|---|---|---|
| 1 FFA | 2.566 | 1.101 | 1 | 5 | ||||||||||
| 2 SPFF | 3.340 | 1.082 | 1 | 5 | 0.626 ** | |||||||||
| 3 CS | 3.200 | 0.983 | 1 | 5 | 0.575 ** | 0.528 ** | ||||||||
| 4 FJR | 3.684 | 0.990 | 1 | 5 | 0.419 ** | 0.674 ** | 0.377 ** | |||||||
| 5 PC | 3.561 | 0.822 | 1 | 5 | 0.428 ** | 0.635 ** | 0.380 ** | 0.646 ** | ||||||
| 6 WE | 5.033 | 1.418 | 1 | 7 | 0.345 ** | 0.628 ** | 0.332 ** | 0.814 ** | 0.742 ** | |||||
| 7 Teaching experience (months) | 9.473 | 9.060 | 2 | 372 | 0.160 * | 0.174 * | 0.112 | 0.085 | 0.259 ** | 0.067 | ||||
| 8 Education level | 14.747 | 1.843 | 9 | 16 | 0.149 * | 0.024 | 0.138 | −0.039 | 0.003 | −0.190 ** | 0.338 ** | |||
| 9 ECE centers’ quality | 2.420 | 1.533 | 1 | 4 | −0.234 ** | −0.169 * | −0.085 | −0.038 | −0.042 | 0.068 | −0.246 ** | −0.549 ** | ||
| 10 Job satisfaction | 3.532 | 0.980 | 1 | 5 | 0.351 ** | 0.663 ** | 0.361 ** | 0.769 ** | 0.704 ** | 0.767 ** | 0.077 | −0.127 | 0.013 | |
| 11 Work–family time conflicts | 3.257 | 1.071 | 1 | 5 | −0.169 * | −0.288 ** | −0.104 | −0.261 ** | −0.193 ** | −0.248 ** | 0.162 * | 0.211 ** | −0.238 ** | −0.328 ** |
| Variables | PC | WE | |
|---|---|---|---|
| f2 | FFA | 0.008 | 0.005 |
| CS | 0.000 | 0.001 | |
| SPFF | 0.032 | 0.001 | |
| FJR | 0.014 | 0.407 | |
| PC | 0.191 | ||
| R2 | 0.656 | 0.791 | |
| Q2 | 0.421 | 0.604 |
| Hypothesis | Path | Coeff. | S.D. | t | 95% CI | Inference | |
|---|---|---|---|---|---|---|---|
| H1a | FFA→WE | −0.045 | 0.051 | 0.884 | −0.149 | 0.050 | Not supported |
| H2a | FFA→PC→WE | 0.026 | 0.023 | 1.155 | −0.011 | 0.078 | Not supported |
| H1b | CS→WE | 0.014 | 0.044 | 0.323 | −0.068 | 0.101 | Not supported |
| H2b | CS→PC→WE | 0.004 | 0.021 | 0.204 | −0.035 | 0.051 | Not supported |
| H1c | SPFF→WE | 0.021 | 0.058 | 0.356 | −0.089 | 0.141 | Not supported |
| H2c | SPFF→PC→WE | 0.063 | 0.030 | 2.110 * | 0.014 | 0.133 | Supported |
| H1d | FJR→WE | 0.491 | 0.058 | 8.454 *** | 0.370 | 0.599 | Supported |
| H2d | FJR→PC→WE | 0.040 | 0.032 | 1.230 | −0.022 | 0.107 | Not supported |
Disclaimer/Publisher’s Note: The statements, opinions and data contained in all publications are solely those of the individual author(s) and contributor(s) and not of MDPI and/or the editor(s). MDPI and/or the editor(s) disclaim responsibility for any injury to people or property resulting from any ideas, methods, instructions or products referred to in the content. |
© 2025 by the authors. Licensee MDPI, Basel, Switzerland. This article is an open access article distributed under the terms and conditions of the Creative Commons Attribution (CC BY) license (https://creativecommons.org/licenses/by/4.0/).
Share and Cite
Yang, J.; Wang, X.; Hong, H. Do Early Childhood Educators Benefit from a Playful Working Environment? A Study on Workplace Fun and Work Engagement. Behav. Sci. 2025, 15, 149. https://doi.org/10.3390/bs15020149
Yang J, Wang X, Hong H. Do Early Childhood Educators Benefit from a Playful Working Environment? A Study on Workplace Fun and Work Engagement. Behavioral Sciences. 2025; 15(2):149. https://doi.org/10.3390/bs15020149
Chicago/Turabian StyleYang, Jialing, Xinghua Wang, and Huifang Hong. 2025. "Do Early Childhood Educators Benefit from a Playful Working Environment? A Study on Workplace Fun and Work Engagement" Behavioral Sciences 15, no. 2: 149. https://doi.org/10.3390/bs15020149
APA StyleYang, J., Wang, X., & Hong, H. (2025). Do Early Childhood Educators Benefit from a Playful Working Environment? A Study on Workplace Fun and Work Engagement. Behavioral Sciences, 15(2), 149. https://doi.org/10.3390/bs15020149

