The Roles of Psychological Inflexibility and Mindful Awareness on Distress in a Convenience Sample of Black American Adults in the United States
Abstract
1. Introduction
1.1. Psychological Inflexibility
1.2. Mindful Awareness
1.3. Psychological Inflexibility and Low Mindful Awareness as Unique Pathways to Distress
1.4. The Present Study
2. Methods
2.1. Participants
2.2. Measures and Procedures
2.2.1. Mindful Awareness
2.2.2. Psychological Inflexibility
2.2.3. Depression, Anxiety, and Somatic Symptoms
2.2.4. General Distress
2.3. Analytic Plan
3. Results
3.1. Descriptive Statistics
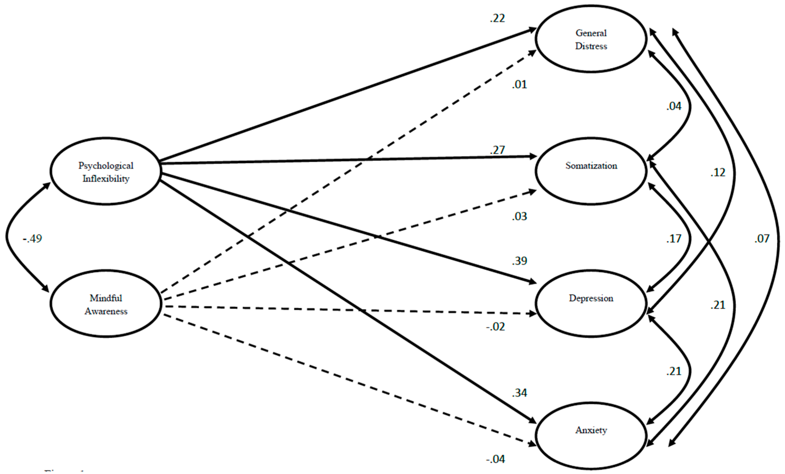
3.2. Path Analysis
4. Discussion
Future Studies
5. Limitations
6. Conclusions
Author Contributions
Funding
Institutional Review Board Statement
Informed Consent Statement
Data Availability Statement
Conflicts of Interest
References
- Agyemang, C., Bhopal, R., & Bruijnzeels, M. (2005). Negro, Black, Black African, African Caribbean, African American or what? Labelling African origin populations in the health arena in the 21st century. Journal of Epidemiology & Community Health, 59(12), 1014–1018. [Google Scholar] [CrossRef]
- Anderson, P., Lewis, K., Johnson, S., Morgan, J., & Street, J. (2014). Supporting multicultural competence within acceptance-based treatments: Chess pieces in context. In A. Masuda (Ed.), Mindfulness acceptance in multicultural competency: A contextual approach to sociocultural diversity in theory and practice (pp. 57–74). New Harbinger. [Google Scholar]
- Arauz, J., Danitz, S. B., Orsillo, S. M., & Coyne, L. W. (2017). A preliminary exploration of education values, distress, and acceptance among self-identified white and non-white incoming college freshmen at a private university. Journal of Contextual Behavioral Science, 6(3), 288–292. [Google Scholar] [CrossRef]
- Baer, R. A., Smith, G. T., Hopkins, J., Krietemeyer, J., & Toney, L. (2006). Using self-report assessment methods to explore facets of mindfulness. Assessment, 13(1), 27–45. [Google Scholar] [CrossRef] [PubMed]
- Baer, R. A., Smith, G. T., Lykins, E., Button, D., Krietemeyer, J., Sauer, S., Walsh, E., Duggan, D., & Williams, J. M. G. (2008). Construct validity of the five facet mindfulness questionnaire in meditating and nonmeditating samples. Assessment, 15(3), 329–342. [Google Scholar] [CrossRef] [PubMed]
- Baker, C. N. (2013). Social support and success in higher education: The influence of on-campus support on African American and Latino college students. The Urban Review, 45(5), 632–650. [Google Scholar] [CrossRef]
- Bond, F. W., Hayes, S. C., Baer, R. A., Carpenter, K. M., Guenole, N., Orcutt, H. K., Waltz, T., & Zettle, R. D. (2011). Preliminary psychometric properties of the acceptance and action questionnaire-II: A revised measure of psychological inflexibility and experiential avoidance. Behavior Therapy, 42(4), 676–688. [Google Scholar] [CrossRef]
- Borgogna, N. C., McDermott, R. C., Berry, A., Lathan, E. C., & Gonzales, J. (2020). A multicultural examination of experiential avoidance: AAQ-II measurement comparisons across Asian American, Black, Latinx, Middle Eastern, and White college students. Journal of Contextual Behavioral Science, 16, 1–8. [Google Scholar] [CrossRef]
- Brown, K. W., & Ryan, R. M. (2003). The benefits of being present: Mindfulness and its role in psychological well-being. Journal of Personality and Social Psychology, 84(4), 822–848. [Google Scholar] [CrossRef] [PubMed]
- Brown, K. W., Ryan, R. M., & Creswell, J. D. (2007). Mindfulness: Theoretical foundations and evidence for its salutary effects. Psychological Inquiry, 18(4), 211–237. [Google Scholar] [CrossRef]
- Cheng, J. K. Y., & Sue, S. (2014). Addressing cultural and ethnic minority issues in the acceptance and mindfulness movement. In A. Masuda, & A. Masuda (Eds.), Mindfulness and acceptance in multicultural competency: A contextual approach to sociocultural diversity in theory and practice (pp. 21–37). Context Press/New Harbinger Publications. [Google Scholar]
- Cherry, K. M., Hoeven, E. V., Patterson, T. S., & Lumley, M. N. (2021). Defining and measuring “psychological flexibility”: A narrative scoping review of diverse flexibility and rigidity constructs and perspectives. Clinical Psychology Review, 84, 101973. [Google Scholar] [CrossRef] [PubMed]
- Derogatis, L. R. (2001). Brief Symptom Inventory-18 (BSI-18) administration, scoring, and procedure manuals (3rd ed.). NCS Pearson. [Google Scholar]
- Goldberg, D. P., Gater, R., Sartorius, N., & Ustun, T. B. (1997). The validity of two versions of the GHQ in the WHO study of mental illness in general health care. Psychological Medicine: A Journal of Research in Psychiatry and the Allied Sciences, 27(1), 191–197. [Google Scholar] [CrossRef] [PubMed]
- Graham, J. R., West, L. M., & Roemer, L. (2013). The experience of racism and anxiety symptoms in an African-American sample: Moderating effects of trait mindfulness. Mindfulness, 4(4), 332–341. [Google Scholar] [CrossRef]
- Greer, T. M. (2007). Measuring coping strategies among African Americans: An exploration of the latent structure of the COPE Inventory. Journal of Black Psychology, 33(3), 260–277. [Google Scholar] [CrossRef]
- Grossman, P. (2011). Defining mindfulness by how poorly I think I pay attention during everyday awareness and other intractable problems for psychology’s (re)invention of mindfulness: Comment on Brown et al. (2011). Psychological Assessment, 23(4), 1034–1040. [Google Scholar] [CrossRef]
- Hall, G. C. N., Yip, T., & Zárate, M. A. (2016). On becoming multicultural in a monocultural research world: A conceptual approach to studying ethnocultural diversity. American Psychologist, 71(1), 40–51. [Google Scholar] [CrossRef] [PubMed]
- Hayes, S. C. (2019). Acceptance and commitment therapy: Towards a unified model of behavior change. World Psychiatry, 18(2), 226–227. [Google Scholar] [CrossRef] [PubMed]
- Hayes, S. C., Barnes-Holmes, D., & Wilson, K. G. (2012a). Contextual Behavioral Science: Creating a science more adequate to the challenge of the human condition. Journal of Contextual Behavioral Science, 1(1–2), 1–16. [Google Scholar] [CrossRef]
- Hayes, S. C., Levin, M. E., Plumb-Vilardaga, J., Villatte, J. L., & Pistorello, J. (2013a). Acceptance and commitment therapy and contextual behavioral science: Examining the progress of a distinctive model of behavioral and cognitive therapy. Behavior Therapy, 44(2), 180–198. [Google Scholar] [CrossRef]
- Hayes, S. C., Long, D. M., Levin, M. E., & Follette, W. C. (2013b). Treatment development: Can we find a better way? Clinical Psychology Review, 33(7), 870–882. [Google Scholar] [CrossRef]
- Hayes, S. C., Merwin, R. M., McHugh, L., Sandoz, E. K., A-Tjak, J. G. L., Ruiz, F. J., Barnes-Holmes, D., Bricker, J. B., Ciarrochi, J., Dixon, M. R., Fung, K. P.-L., Gloster, A. T., Gobin, R. L., Gould, E. R., Hofmann, S. G., Kasujja, R., Karekla, M., Luciano, C., & McCracken, L. M. (2021). Report of the ACBS Task Force on the strategies and tactics of contextual behavioral science research. Journal of Contextual Behavioral Science, 20, 172–183. [Google Scholar] [CrossRef]
- Hayes, S. C., Strosahl, K. D., & Wilson, K. G. (2012b). Acceptance and commitment therapy: The process and practice of mindful change (2nd ed.). Guilford Press. [Google Scholar]
- Hayes, S. C., Villatte, M., Levin, M., & Hildebrandt, M. (2011). Open, aware, and active: Contextual approaches as an emerging trend in the behavioral and cognitive therapies. Annual Review of Clinical Psychology, 7, 141–168. [Google Scholar] [CrossRef]
- Haynes, S. N., Kaholokula, J. K. A., & Tanaka-Matsumi, J. (2018). Psychometric foundations of psychological assessment with diverse cultures: What are the concepts, methods, and evidence? In Cultural competence in applied psychology (pp. 441–472). Springer. [Google Scholar]
- Haynes, S. N., Smith, G. T., & Hunsley, J. D. (2019). Scientific foundations of clinical assessment (2nd ed.). Taylor & Francis. [Google Scholar]
- Kim, G., Dautovich, N., Ford, K.-L., Jimenez, D. E., Cook, B., Allman, R. M., & Parmelee, P. (2017). Geographic variation in mental health care disparities among racially/ethnically diverse adults with psychiatric disorders. Social Psychiatry and Psychiatric Epidemiology, 52(8), 939–948. [Google Scholar] [CrossRef]
- Lam, A. G., & Zane, N. W. S. (2004). Ethnic differences in coping with interpersonal stressors: A test of self-construals as cultural mediators. Journal of Cross-Cultural Psychology, 35(4), 446–459. [Google Scholar] [CrossRef]
- Latzman, R. D., & Masuda, A. (2013). Examining mindfulness and psychological inflexibility within the framework of Big Five personality. Personality and Individual Differences, 55(2), 129–134. [Google Scholar] [CrossRef]
- Lee, D. L., & Ahn, S. (2013). The relation of racial identity, ethnic identity, and racial socialization to discrimination–distress: A meta-analysis of Black Americans. Journal of Counseling Psychology, 60(1), 1–14. [Google Scholar] [CrossRef] [PubMed]
- Masuda, A. (2020). Adapting acceptance and commitment therapy to diverse cultures. In M. E. Levin, M. P. Twohig, & J. Krafft (Eds.), Recent Innovation in ACT (pp. 239–251). New Harbinger Publication. [Google Scholar]
- Masuda, A., & Rizvi, S. L. (2019). Third wave cognitive behavioraly based therapies. In S. B. Messer, & N. J. Kaslow (Eds.), Essential psychotherapies: Theory and practice (4th ed., pp. 183–217). Guilford Press. [Google Scholar]
- Masuda, A., & Rizvi, S. L. (2020). Third-wave cognitive-behaviorally based therapies. In S. B. Messer, & N. J. Kaskow (Eds.), Essential Psychotherapies: Theory and practice (4th ed., pp. 183–219). The Guilford Press. [Google Scholar]
- Masuda, A., & Tully, E. C. (2012). The role of mindfulness and psychological flexibility in somatization, depression, anxiety, and general psychological distress in a nonclinical college sample. Journal of Evidence-Based Complementary Alternative Medicine, 17(1), 66–71. [Google Scholar] [CrossRef]
- Masuda, A., Allen, G. E. K., Liu, C., & Tully, E. C. (2021). The roles of self-concealment and perceived racial and ethnic discrimination in general psychological distress among racial and ethnic minority college students in the United States. International Journal for the Advancement of Counselling, 43(4), 472–488. [Google Scholar] [CrossRef]
- Masuda, A., Anderson, P. L., & Sheehan, S. T. (2009). Mindfulness and mental health among African American college students. Complementary Health Practice Review, 14(3), 115–127. [Google Scholar] [CrossRef]
- Masuda, A., Anderson, P. L., Wendell, J. W., Chou, Y. Y., Price, M., & Feinstein, A. B. (2011). Psychological flexibility mediates the relations between self-concealment and negative psychological outcomes. Personality and Individual Differences, 50(2), 243–247. [Google Scholar] [CrossRef]
- Masuda, A., Barile, J. P., Spencer, S. D., Juberg, M., Martin, T. J., & Vibell, J. (2022). Mindful awareness moderates the association between psychological inflexibility and distress variables: A cross-sectional investigation. Journal of American College Health, 70(2), 607–614. [Google Scholar] [CrossRef]
- Masuda, A., Mandavia, A., & Tully, E. C. (2014). The Role of Psychological Inflexibility and Mindfulness in Somatization, Depression, and Anxiety Among Asian Americans in the United States. Asian American Journal of Psychology, 5(3), 230–236. [Google Scholar] [CrossRef]
- Masuda, A., Morgan, L., Spencer, S. D., Qinaʻau, J., & Jo, D. (2023). Cultural adaptations of acceptance and commitment therapy. In M. P. Twohig, M. E. Levin, & J. M. Petersen (Eds.), The Oxford handbook of acceptance and commitment therapy (pp. 662–679). Oxford University Press. [Google Scholar] [CrossRef]
- Masuda, A., Tully, E., Drake, C., Tarantino, N., Ames, A., & Larson, D. (2017). Examining self-concealment within the framework of psychological inflexibility and mindfulness: A preliminary cross-sectional investigation. Current Psychology, 36(1), 184–191. [Google Scholar] [CrossRef]
- Mendoza, H., Goodnight, B. L., Caporino, N. E., & Masuda, A. (2017). Psychological Distress among Latina/o College Students: The Roles of Self-Concealment and Psychological Inflexibility. Current Psychology. Advance online publication. [Google Scholar] [CrossRef]
- Mendoza, H., Tully, E. C., Goodnight, B., Gray, J., & Masuda, A. (2018). The indirect effect of self-concealment on distress through psychological inflexibility in Asian American, Black American, and White American college students. Personality and Individual Differences, 126, 93–98. [Google Scholar] [CrossRef]
- Morgan, J. R., Masuda, A., & Anderson, P. L. (2014). A preliminary analysis of the psychometric properties of the mindful attention awareness scale among african american college students. Mindfulness, 5(6), 639–645. [Google Scholar] [CrossRef]
- Okafor, G. N., Ford, B. Q., Antonoplis, S., Reina, A. M., Lutfeali, S., & Shallcross, A. J. (2023). Measuring mindfulness in Black Americans: A psychometric validation of the five facet mindfulness questionnaire. Mindfulness, 14(3), 565–581. [Google Scholar] [CrossRef]
- R Core Team. (2013). R: A language and environment for statistical computing. Foundation for Statistical Computing. [Google Scholar]
- Ritschel, L. A., Tone, E. B., Schoemann, A. M., & Lim, N. E. (2015). Psychometric properties of the difficulties in emotion regulation scale across demographic groups. Psychological Assessment, 27(3), 944–954. [Google Scholar] [CrossRef]
- Rochefort, C., Baldwin, A. S., & Chmielewski, M. (2017). Experiential avoidance: An examination of the construct validity of the AAQ-II and MEAQ. Behavior Therapy, 49(3), 435–449. [Google Scholar] [CrossRef]
- Rolffs, J. L., Rogge, R. D., & Wilson, K. G. (2018). Disentangling components of flexibility via the Hexaflex model: Development and validation of the multidimensional psychological flexibility inventory (MPFI). Assessment, 25(4), 458–482. [Google Scholar] [CrossRef] [PubMed]
- Shallcross, A. J., & Spruill, T. M. (2018). The protective role of mindfulness in the relationship b0etween perceived discrimination and depression. Mindfulness, 9(4), 1100–1109. [Google Scholar] [CrossRef]
- Sue, S. (1999). Science, ethnicity, and bias: Where have we gone wrong? American Psychologist, 54(12), 1070–1077. [Google Scholar] [CrossRef] [PubMed]
- Tyndall, I., Waldeck, D., Pancani, L., Whelan, R., Roche, B., & Dawson, D. L. (2019). The acceptance and action questionnaire-II (AAQ-II) as a measure of experiential avoidance: Concerns over discriminant validity. Journal of Contextual Behavioral Science, 12, 278–284. [Google Scholar] [CrossRef]
- Utsey, S. O., Adams, E. P., & Bolden, M. (2000). Development and initial validation of the africultural coping systems inventory. Journal of Black Psychology, 26(2), 194–215. [Google Scholar] [CrossRef]
- Van Dam, N. T., Earleywine, M., & Borders, A. (2010). Measuring mindfulness? An item response theory analysis of the mindful attention awareness scale. Personality and Individual Differences, 49(7), 805–810. [Google Scholar] [CrossRef]
- Wicksell, R. K., Törneke, N., McCracken, L. M., Bricker, J. B., Murrell, A. R., Masuda, A., & Biglan, A. (2023). Future directions of contextual behavioral science. In M. P. Twohig, M. E. Levin, & J. M. Petersen (Eds.), The Oxford handbook of acceptance and commitment therapy (pp. 711–732). Oxford University Press. [Google Scholar] [CrossRef]
- Wolgast, M. (2014). What does the acceptance and action questionnaire (AAQ-II) really measure? Behavior Therapy, 45(6), 831–839. [Google Scholar] [CrossRef] [PubMed]

| Characteristic | Total (n = 359) | |
|---|---|---|
| M | SD | |
| Age | 20.73 | 5.17 |
| Percent | n | |
| Gender | ||
| Man | 15.1 | 54 |
| Woman | 84.9 | 305 |
| Sexual Identity/Orientation | ||
| Straight | 94.2 | 338 |
| Gay/Lesbian | 1.9 | 7 |
| Bisexual | 3.9 | 14 |
| Family Background | ||
| Poor | 7.8 | 28 |
| Working class | 29.8 | 107 |
| Middle class | 52.9 | 190 |
| Upper-middle class | 9.2 | 33 |
| Wealthy | 0.3 | 1 |
| Variables | 1 | 2 | 3 | 4 | 5 | 6 | 7 |
|---|---|---|---|---|---|---|---|
| 1. General Distress (GHQ) | -- | ||||||
| 2. Somatization (BSI-18 Somatization) | 0.44 ** | -- | |||||
| 3. Depression (BSI-18 Depression) | 0.67 ** | 0.65 ** | -- | ||||
| 4. Anxiety (BSI-18 Anxiety) | 0.57 ** | 0.75 ** | 0.78 ** | -- | |||
| 5. Psychological Inflexibility (AAQ-II) | 0.59 ** | 0.55 ** | 0.66 ** | 0.64 ** | -- | ||
| 6. Acting with Awareness (MAAS) | −0.22 ** | −0.28 ** | −0.29 ** | −0.30 ** | −0.41 ** | -- | |
| 7. Age | −0.09 | −0.13 * | −0.13 * | −0.10 | −0.13 * | 0.13 * | -- |
| M | 11.53 | 3.38 | 4.59 | 3.72 | 19.08 | 59.16 | 20.73 |
| SD | 6.19 | 4.29 | 4.94 | 4.49 | 9.47 | 13.64 | 5.17 |
| Covariates Only | Outcome | |||||||||||||||
|---|---|---|---|---|---|---|---|---|---|---|---|---|---|---|---|---|
| General Distress | Depression | Somatization | Anxiety | |||||||||||||
| B | SE | β | p | B | SE | β | p | B | SE | β | p | B | SE | β | p | |
| Age | −0.01 | 0.01 | −0.09 | 0.08 | −0.02 | 0.01 | −0.14 | 0.01 | −0.02 | 0.01 | −0.13 | 0.01 | −0.02 | 0.01 | −0.10 | 0.05 |
| Gender | 0.07 | 0.08 | 0.05 | 0.39 | 0.11 | 0.11 | 0.06 | 0.29 | 0.13 | 0.12 | 0.06 | 0.29 | 0.11 | 0.11 | 0.05 | 0.31 |
| Sexual Identity/Orientation | 0.21 | 0.12 | 0.10 | 0.07 | 0.21 | 0.16 | 0.07 | 0.20 | 0.46 | 0.18 | 0.13 | 0.01 | 0.40 | 0.17 | 0.13 | 0.02 |
| R2 | 0.74 | 0.50 | 0.35 | 0.46 | ||||||||||||
| All Variables | ||||||||||||||||
| Age | 0.00 | 0.00 | −0.02 | 0.73 | −0.01 | 0.01 | −0.04 | 0.32 | −0.01 | 0.01 | −0.06 | 0.19 | 0.00 | 0.01 | −0.01 | 0.73 |
| Gender | 0.01 | 0.06 | 0.00 | 0.93 | 0.03 | 0.09 | 0.01 | 0.73 | 0.05 | 0.09 | 0.03 | 0.56 | 0.03 | 0.09 | 0.02 | 0.71 |
| Sexual Identity/Orientation | 0.16 | 0.09 | 0.07 | 0.09 | 0.37 | 0.14 | 0.11 | 0.01 | 0.14 | 0.13 | 0.05 | 0.31 | 0.31 | 0.13 | 0.10 | 0.01 |
| Psychological Inflexibility | 0.22 | 0.02 | 0.59 | 0.00 | 0.39 | 0.03 | 0.64 | 0.00 | 0.27 | 0.03 | 0.51 | 0.00 | 0.34 | 0.02 | 0.62 | 0.00 |
| Mindful Awareness | 0.01 | 0.03 | 0.02 | 0.63 | −0.02 | 0.04 | −0.02 | 0.62 | −0.05 | 0.04 | −0.07 | 0.16 | −0.04 | 0.04 | −0.05 | 0.24 |
| R2 | 0.83 | 0.50 | 0.35 | 0.46 | ||||||||||||
| ΔR2 | 0.09 | 0.15 | 0.28 | 0.22 | ||||||||||||
Disclaimer/Publisher’s Note: The statements, opinions and data contained in all publications are solely those of the individual author(s) and contributor(s) and not of MDPI and/or the editor(s). MDPI and/or the editor(s) disclaim responsibility for any injury to people or property resulting from any ideas, methods, instructions or products referred to in the content. |
© 2025 by the authors. Licensee MDPI, Basel, Switzerland. This article is an open access article distributed under the terms and conditions of the Creative Commons Attribution (CC BY) license (https://creativecommons.org/licenses/by/4.0/).
Share and Cite
Masuda, A.; Goodnight, B.L.; Caporino, N.E.; Rapadas, C.C.; Tully, E.C. The Roles of Psychological Inflexibility and Mindful Awareness on Distress in a Convenience Sample of Black American Adults in the United States. Behav. Sci. 2025, 15, 112. https://doi.org/10.3390/bs15020112
Masuda A, Goodnight BL, Caporino NE, Rapadas CC, Tully EC. The Roles of Psychological Inflexibility and Mindful Awareness on Distress in a Convenience Sample of Black American Adults in the United States. Behavioral Sciences. 2025; 15(2):112. https://doi.org/10.3390/bs15020112
Chicago/Turabian StyleMasuda, Akihiko, Bradley L. Goodnight, Nicole E. Caporino, Cerila C. Rapadas, and Erin C. Tully. 2025. "The Roles of Psychological Inflexibility and Mindful Awareness on Distress in a Convenience Sample of Black American Adults in the United States" Behavioral Sciences 15, no. 2: 112. https://doi.org/10.3390/bs15020112
APA StyleMasuda, A., Goodnight, B. L., Caporino, N. E., Rapadas, C. C., & Tully, E. C. (2025). The Roles of Psychological Inflexibility and Mindful Awareness on Distress in a Convenience Sample of Black American Adults in the United States. Behavioral Sciences, 15(2), 112. https://doi.org/10.3390/bs15020112

