Australian Students’ Perceptions of Their Teachers’ Self-Regulated Learning Strategy Instruction
Abstract
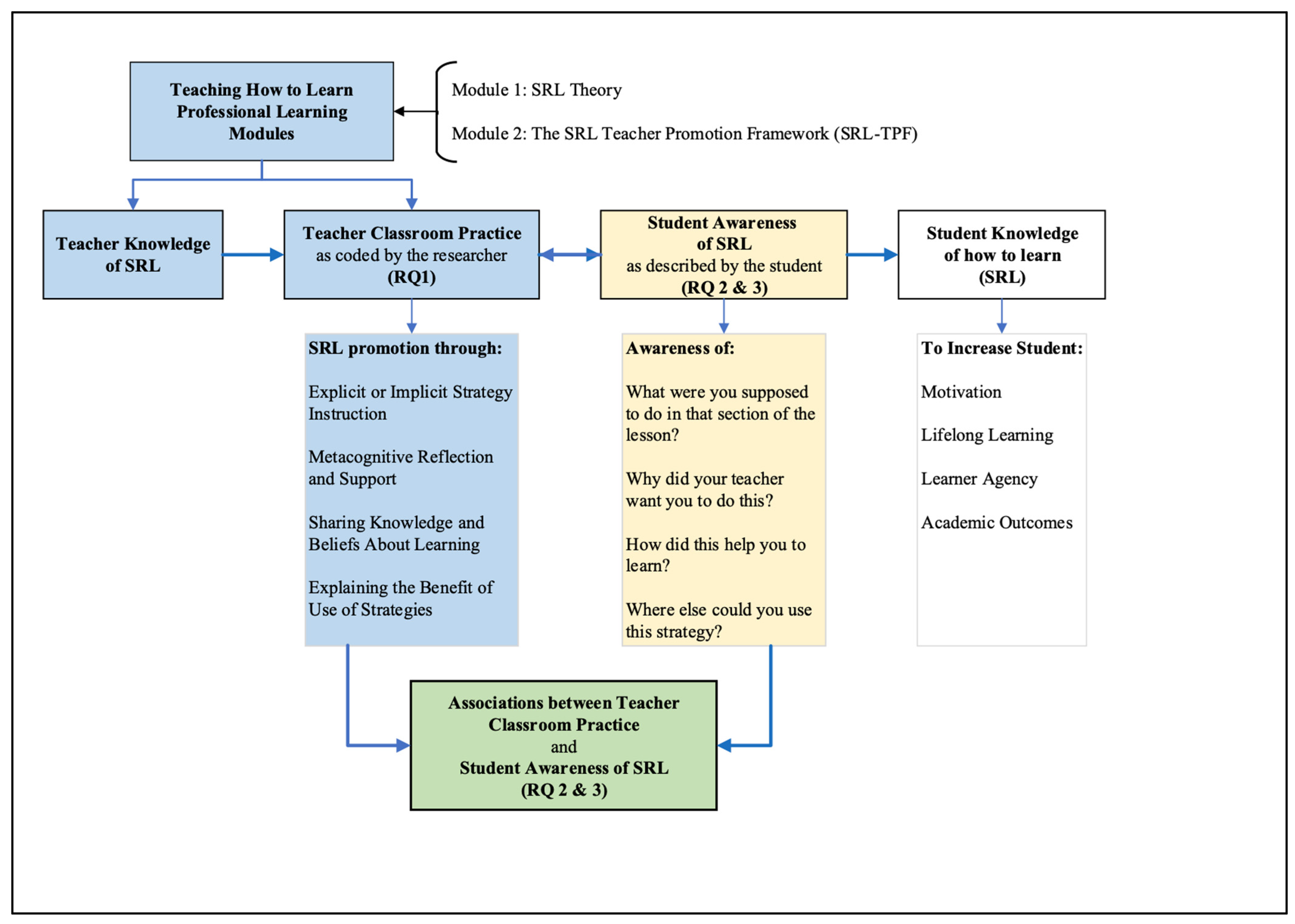
1. Introduction
- RQ 1: How are teachers promoting SRL in secondary classrooms?
- RQ 2: To what extent are the students able to describe the SRL strategy being promoted by their teacher?
- RQ 3: Which SRL strategy instruction and promotion types may increase students’ recognition of SRL strategies?
2. Materials and Methods
2.1. Contexts and Participants
2.2. Research Procedure and Data Collection
2.2.1. Research Procedure and Data Collection to Investigate Research Question 1
- Categorising instruction as explicit or implicit
- Identifying types of promotion used (metacognitive reflection and support, knowledge and beliefs about learning, or benefit of use)
- Coding the manner of promotion (direct verbal, modelling, or prompting)
- Categorising the purpose of the strategy (cognitive, metacognitive, motivational, or affective)
- Determining the domain of each strategy (domain-general or domain-specific)
2.2.2. Research Procedure and Data Collection to Investigate Research Questions 2 and 3
- “What were you supposed to do in this section of the lesson?”
- “What did your teacher do, say, make or write to let you know this was expected?”
- “Why did your teacher want you to do this?”
- “How would this help you to learn?”
- “Where else could you use this learning strategy?”
3. Results
3.1. Teachers’ SRL Instruction
3.2. Student Description of the SRL Strategies
3.3. SRL Strategy Instruction Associated with Detailed Student Descriptions
4. Discussion
- RQ 1: How are teachers promoting SRL in secondary classrooms?
- RQ 2: To what extent are the students able to describe the SRL strategy being promoted by their teacher?
- RQ 3: Which SRL strategy instruction and promotion types may increase students’ recognition of SRL strategies?
If students are both induced to employ a certain strategy and provided with explicit information about the significance of that strategy, the result should be an improvement in performance and the development of the ability to employ the strategy again when faced with a similar problem.(p. 131)
5. Conclusions
Author Contributions
Funding
Institutional Review Board Statement
Informed Consent Statement
Data Availability Statement
Acknowledgments
Conflicts of Interest
Abbreviations
| THtL | Teaching How to Learn |
| SRL | Self-regulated learning |
| SRL-TPF | Self-regulated Learning Teacher Promotion Framework |
| WWW&H | What to do, When, Why and How Rule |
Appendix A
| SRL Promotion Types | SRL Strategy Types | Manner of Promotion | Benefit of Use | Domain |
|---|---|---|---|---|
| Explicit Instruction: a strategy taught using the word ‘strategy’ or naming the strategy. | Cognitive: strategy used to acquire, organise or use information. | Direct Verbal: teacher tells the students something directly. | Benefit of strategy to support students’ understanding of subject content. | General: related to several subject areas. |
| Implicit Instruction: a strategy taught without using the word strategy or naming it. | Metacognitive: strategy used to plan, monitor or evaluate learning. | Modelling: teacher shows students how to do something (often with verbal instructions as well) | Benefit of strategy in terms of learning gains. | Specific: related to a specific subject area. |
| Knowledge and Beliefs about learning: Information is provided about the nature or processes of learning and/or about personal beliefs and their impact on academic performance. | Motivational: strategy used to manage motivation to achieve a goal. | Prompting: teacher provides a hint, cue or encouragement, or asks a question. | Transfer to other tasks where the student could apply the knowledge or tasks. | |
| Metacognitive Reflection: students are asked to reflect on, monitor or evaluate their own learning. | Affective: strategy used to manage feelings and emotions and their impact on learning | |||
| Metacognitive Support: students are asked to remember and use relevant information or learning strategies. |
Appendix B


References
- Alvi, E., & Gillies, R. M. (2021). Self-regulated learning (SRL) perspectives and strategies of Australian primary school students: A qualitative exploration at different year levels. Educational Review, 75(4), 680–702. [Google Scholar] [CrossRef]
- Anthonysamy, L. (2021). The use of metacognitive strategies for undisrupted online learning: Preparing university students in the age of pandemic. Education and Information Technologies, 26(6), 6881–6899. [Google Scholar] [CrossRef]
- Arianpoor, A., Taylor, S. C., Lucas, C., Webster, C. S., Henning, M. A., Sofija, E., Boyd, M. J., Charrois, T. L., Kellar, J., Perepelkin, J., Smith, L., Mani, R., Mantzourani, E., Marley, C., Shulruf, B., & Huang, P. H. (2025). Development and validation of a tool for evaluating self-regulated and self-directed aptitudes of learning (SELF-ReDiAL). Medical Science Educator, 1–11. [Google Scholar] [CrossRef]
- Ateş, H. (2024). Designing a self-regulated flipped learning approach to promote students’ science learning performance. Educational Technology & Society, 27(1), 65–83. [Google Scholar]
- Biwer, F., de Bruin, A., & Persky, A. (2023). Study smart—Impact of a learning strategy training on students’ study behavior and academic performance. Advances in Health Sciences Education, 28, 147–167. [Google Scholar] [CrossRef] [PubMed]
- Brinkman, S. A., Lam, B., Dawson, S., Marrone, R., Schunk, D., Winkel, K., Hermes, H., Gabriel, F., Fowler, S., & Engelhardt, D. (2025). Pragmatic clustered randomised control trial to evaluate a self-regulated learning intervention to be implemented in South Australian primary schools—Study protocol. Trials, 26(1), 120. [Google Scholar] [CrossRef]
- Cartier, S. C., Butler, D. L., & Bouchard, N. (2010). Teachers working together to foster self-regulated learning through reading by students in an elementary school located in a disadvantaged area. Psychological Test and Assessment Modeling, 52(4), 382–418. [Google Scholar]
- Cook-Sather, A. (2020). Student voice across contexts: Fostering student agency in today’s schools. Theory Into Practice, 59(2), 182–191. [Google Scholar] [CrossRef]
- Dent, A. L., & Koenka, A. C. (2016). The relation between self-regulated learning and academic achievement across childhood and adolescence: A meta-analysis. Educational Psychology Review, 28(3), 425–474. [Google Scholar] [CrossRef]
- Department of Education Victoria. (2025). Victorian teaching and learning model 2.0: Revised Victorian teaching and learning model (VTLM 2.0). Policy and Advisory Library. Available online: https://www2.education.vic.gov.au/pal/victorian-teaching-learning-model/guidance/revised-victorian-teaching-and-learning-model-vtlm-20 (accessed on 5 November 2025).
- Dignath, C., & Büttner, G. (2008). Components of fostering self-regulated learning among students. a meta-analysis on intervention studies at primary and secondary school level. Metacognition and Learning, 3(3), 231–264. [Google Scholar] [CrossRef]
- Dignath, C., & Büttner, G. (2018). Teachers’ direct and indirect promotion of self-regulated learning in primary and secondary school mathematics classes—Insights from video-based classroom observations and teacher interviews. Metacognition and Learning, 13(2), 127–157. [Google Scholar] [CrossRef]
- Dignath, C., & Veenman, M. V. J. (2021). The role of direct strategy instruction and indirect activation of self-regulated learning—Evidence from classroom observation studies. Educational Psychology Review, 33(2), 489–533. [Google Scholar] [CrossRef]
- Dignath-van Ewijk, C., Dickhäuser, O., & Büttner, G. (2013). Assessing how teachers enhance self-regulated learning: A multiperspective approach. Journal of Cognitive Education and Psychology, 12(3), 338–358. [Google Scholar] [CrossRef]
- Eberhart, J., Ingendahl, F., & Bryce, D. (2025). Are metacognition interventions in young children effective? Evidence from a series of meta-analyses. Metacognition and Learning, 20(1), 7. [Google Scholar] [CrossRef]
- Efklides, A. (2011). Interactions of metacognition with motivation and affect in self-regulated learning: The MASRL model. Educational Psychologist, 46(1), 6–25. [Google Scholar] [CrossRef]
- Greene, J. (2021). Teacher support for metacognition and self-regulated learning: A compelling story and a prototypical model. Metacognition and Learning, 16(3), 651–666. [Google Scholar] [CrossRef]
- Harding, S., Nibali, N., English, N., Griffin, P., Graham, L., Alom, B., & Zhang, Z. (2018). Self-regulated learning in the classroom: Realising the potential for Australia’s high capacity students. Assessment Research Centre, Melbourne Graduate School of Education. [Google Scholar]
- Hattie, J. C., & Donoghue, G. M. (2016). Learning strategies: A synthesis and conceptual model. NPJ Science of Learning, 1(1), 16013. [Google Scholar] [CrossRef] [PubMed]
- Heaysman, O., & Kramarski, B. (2022). Enhancing students’ metacognition, achievement and transfer between domains: Effects of the simulative “SRL-AIDE” parallel teacher–student program. International Journal of Educational Research, 116, 102074. [Google Scholar] [CrossRef]
- Higgins, N. L., Rathner, J. A., & Frankland, S. (2021). Development of self-regulated learning: A longitudinal study on academic performance in undergraduate science. Research in Science & Technological Education, 41(4), 1242–1266. [Google Scholar] [CrossRef]
- Ishak, M., Oderinde, I., & Ahmad, S. (2025). The role of metacognitive strategies in enhancing learning outcomes and educational efficiency: A systematic review of quantitative, qualitative and mixed-method studies. International Journal of Academic Research in Business and Social Sciences, 15(4), 81–101. [Google Scholar] [CrossRef] [PubMed]
- Karlen, Y. (2016). Differences in students’ metacognitive strategy knowledge, motivation, and strategy use: A typology of self-regulated learners. The Journal of Educational Research, 109(3), 253–265. [Google Scholar] [CrossRef]
- Karlen, Y., Hertel, S., Grob, U., Jud, J., & Hirt, C. (2025). Teachers matter: Linking teachers and students’ self-regulated learning. Research Papers in Education, 40(3), 414–441. [Google Scholar] [CrossRef]
- Karlen, Y., Hirt, C., Jud, J., Rosenthal, A., & Eberli, T. (2023). Teachers as learners and agents of self-regulated learning: The importance of different teachers competence aspects for promoting metacognition. Teaching and Teacher Education, 125, 104055. [Google Scholar] [CrossRef]
- Kikas, E., Mädamürk, K., Hennok, L., Sigus, H., Talpsep, T., Luptova, O., & Kivi, V. (2022). Evaluating the efficacy of a teacher-guided comprehension-oriented learning strategy intervention among students in Grade 4. European Journal of Psychology of Education, 37(2), 509–530. [Google Scholar] [CrossRef]
- Kirschner, P. A., & van Merriënboer, J. (2017). Ten steps to complex learning: A systematic approach to four-component instructional design (3rd ed.). Taylor & Francis Group. [Google Scholar]
- Kistner, S., Rakoczy, K., Otto, B., Dignath-van Ewijk, C., Büttner, G., & Klieme, E. (2010). Promotion of self-regulated learning in classrooms: Investigating frequency, quality, and consequences for student performance. Metacognition and Learning, 5(2), 157–171. [Google Scholar] [CrossRef]
- Kramarski, B. (2018). Teachers as agents in promoting students’ SRL and performance: Applications for teachers’ dual-role training program. In Handbook of self-regulation of learning and performance (pp. 223–239). Routledge. [Google Scholar] [CrossRef]
- Kramarski, B., & Heaysman, O. (2021). A conceptual framework and a professional development model for supporting teachers’ “triple SRL–SRT processes” and promoting students’ academic outcomes. Educational Psychologist, 56(4), 298–311. [Google Scholar] [CrossRef]
- Kramarski, B., & Michalsky, T. (2009). Investigating preservice teachers’ professional growth in self-regulated learning environments. Journal of Educational Psychology, 101(1), 161–175. [Google Scholar] [CrossRef]
- Lane, R. (2015). Experienced geography teachers’ PCK of students’ ideas and beliefs about learning and teaching. International Research in Geographical and Environmental Education, 24(1), 43–57. [Google Scholar] [CrossRef]
- Lawson, M. J., Vosniadou, S., Van Deur, P., Wyra, M., & Jeffries, D. (2019). Teachers’ and students’ belief systems about the self-regulation of learning. Educational Psychology Review, 31(1), 223–251. [Google Scholar] [CrossRef]
- Longmuir, F., Windsor, S., & Henning Loeb, I. (2021). Disrupted and challenged learning practices: Students’ experiences of 2020 as their final year of secondary schooling. International Journal of Educational Research, 110, 101879. [Google Scholar] [CrossRef]
- Maher, D. (2021). Impact of COVID-19 lockdowns on Australian primary and secondary school students’ online learning experiences. Social Education Research, 2(2), 298–314. [Google Scholar] [CrossRef]
- Michalsky, T. (2021). Preservice and inservice teachers’ noticing of explicit instruction for self-regulated learning strategies. Frontiers in Psychology, 12, 630197. [Google Scholar] [CrossRef]
- Minitab LLC. (2021). Minitab® statistical software (Version 21) [Computer Software]. Available online: https://www.minitab.com/en-us/ (accessed on 5 November 2025).
- New South Wales Department of Education. (2020). Metacognition: A key to unlocking learning. Available online: https://education.nsw.gov.au/content/dam/main-education/teaching-and-learning/education-for-a-changing-world/media/documents/Metacognition_Full_Report_FINAL.pdf (accessed on 5 November 2025).
- Olop, J., Granström, M., & Kikas, E. (2024). Students’ metacognitive knowledge of learning-strategy effectiveness and their recall of teachers’ strategy instructions. Frontiers in Education, 9, 1307485. [Google Scholar] [CrossRef]
- Peel, K. L. (2020). Everyday classroom teaching practices for self-regulated learning. Issues in Educational Research, 30(1), 260–282. Available online: http://www.iier.org.au/iier30/peel.pdf (accessed on 17 September 2025).
- Rosenthal, A., Hirt, C. N., Eberli, T. D., Jud, J., & Karlen, Y. (2024). Video-based classroom insights: Promoting self-regulated learning in the context of teachers’ professional competences and students’ skills in self-regulated learning. Unterrichtswiss 52, 39–63. [Google Scholar] [CrossRef]
- Simón-Grábalos, D., Fonseca, D., Aláez, M., Romero-Yesa, S., & Fresneda-Portillo, C. (2025). Systematic review of the literature on interventions to improve self-regulation of learning in first-year university students. Education Sciences, 15(3), 372. [Google Scholar] [CrossRef]
- Sins, P., de Leeuw, R., de Brouwer, J., & Vrieling-Teunter, E. (2024). Promoting explicit instruction of strategies for self-regulated learning: Evaluating a teacher professional development program in primary education. Metacognition and Learning, 19(1), 215–247. [Google Scholar] [CrossRef]
- Stephenson, H., Lawson, M. J., Nguyen-Khoa, L.-A., Kang, S. K., Vosniadou, S., Murdoch, C., Graham, L., & White, E. (2024). Helping teacher education students’ understanding of self-regulated learning and how to promote self-regulated learning in the classroom. Frontiers in Education, 9, 1451314. [Google Scholar] [CrossRef]
- Theobald, M. (2021). Self-regulated learning training programs enhance university students’ academic performance, self-regulated learning strategies, and motivation: A meta-analysis. Contemporary Educational Psychology, 66, 101976. [Google Scholar] [CrossRef]
- Țepordei, A., Labăr, A. V., Leonte, R. E., Frumos, F. V., & Curelaru, V. (2025). Achievement goals, academic engagement and performance: The mediating role of self-regulated learning strategies. British Educational Research Journal. [Google Scholar] [CrossRef]
- van Loon, M. H., Bayard, N. S., Steiner, M., & Roebers, C. M. (2021). Connecting teachers’ classroom instructions with children’s metacognition and learning in elementary school. Metacognition and Learning, 16(3), 623–650. [Google Scholar] [CrossRef]
- Veenman, M. V. J., Van Hout-Wolters, B. M., & Afflerbach, P. (2006). Metacognition and learning: Conceptual and methodological considerations. Metacognition and Learning, 1(1), 3–14. [Google Scholar] [CrossRef]
- Vosniadou, S., Bodner, E., Stephenson, H., Jeffries, D., Lawson, M. J., Darmawan, I., Kang, S., Graham, L., & Dignath, C. (2024). The promotion of self-regulated learning in the classroom: A theoretical framework and an observation study. Metacognition and Learning, 19(1), 381–419. [Google Scholar] [CrossRef]
- Vosniadou, S., Darmawan, I., Lawson, M. J., Van Deur, P., Jeffries, D., & Wyra, M. (2021). Beliefs about the self-regulation of learning predict cognitive and metacognitive strategies and academic performance in pre-service teachers. Metacognition and Learning, 16(3), 523–554. [Google Scholar] [CrossRef]
- Zepeda, C. D., Hlutkowsky, C. O., Partika, A. C., & Nokes-Malach, T. J. (2019). Identifying teachers’ supports of metacognition through classroom talk and its relation to growth in conceptual learning. Journal of Educational Psychology, 111(3), 522–541. [Google Scholar] [CrossRef]

| Cognitive Strategies (25) | Metacognitive Strategies (13) | Motivational/Affective Strategies (4) |
|---|---|---|
| Highlighting key words (3) Connecting to previous experience (3) Sharing ideas (3) Notetaking (3) Rehearsal (2) Oral Presentation (2) Acronyms (2) Using step-by-step equations (2) Brainstorming (1) Annotating writing/ideas (1) Build a model (1) Summary sheets (1) | Goal setting (4) Activating prior knowledge (3) Copy learning intention and success criteria (3) Checking work (2) Rate understanding (1) Using rubrics (1) | Using rewards (2) Silent writing (1) Word count goal (1) |
| Teach Action/Strategy Type | Frequency Used by Teachers (n = 42) |
|---|---|
| Teacher Action | |
| Initial instruction | |
| Explicit | 28 (66.6%) |
| Implicit | 14 (33.3%) |
| Promotion Types | |
| Metacognitive reflection and support | 30 (71%) |
| Knowledge and beliefs about learning | 22 (52%) |
| Benefit of use | 17 (40%) |
| Number of Promotion Types | |
| 3 promotions | 9 (21%) |
| 2&3 Promotions | 24 (57%) |
| 0&1 Promotions | 18 (43%) |
| 0 Promotions | 6 (14%) |
| Manner of Promotion | |
| Direct verbal | 22 (52%) |
| Prompting | 13 (31%) |
| Modelling | 7 (17%) |
| Type of Strategy | |
| Purpose of Strategy | |
| Cognitive | 25 (60%) |
| Metacognitive | 13 (31%) |
| Motivational/affective | 4 (9%) |
| Domain of Strategy | |
| General | 36 (86%) |
| Specific | 6 (14%) |
| Student Measures Weighted Average Probability | ||||
|---|---|---|---|---|
| Frequency Used by Teachers (n = 42) | Accurate Reporting of Purpose (%) | Near Transfer (%) | Far Transfer (%) | |
| Teacher action | ||||
| Initial instruction | ||||
| Explicit | 28 (66.6%) | 64.6 | 62.2 | 32.9 |
| Implicit | 14 (33.3%) | 72.7 | 85.4 | 38.2 |
| Promotion types | ||||
| Metacognitive reflection and support | 30 (71%) | 71.7 | 76.8 | 40.4 |
| Knowledge and beliefs about learning | 22 (52%) | 81.4 | 83.0 | 47.4 |
| Benefit of use | 17 (40%) | 73.3 | 75.5 | 37.8 |
| Number of promotion types | ||||
| 2 and 3 promotions | 24 (57%) | 80.0 | 81.5 | 47.7 |
| 0 and 1 promotions | 18 (43%) | 56.9 | 62.5 | 23.6 |
| 0 promotions | 6 (14%) | 40.9 | 40.9 | 18.2 |
| Manner of promotion | ||||
| Direct verbal | 22 (52%) | 64.1 | 57.8 | 23.4 |
| Prompting | 13 (31%) | 73.1 | 89.3 | 46.4 |
| Modelling | 7 (17%) | 70.6 | 64.7 | 41.2 |
| Type of strategy | ||||
| Purpose of strategy | ||||
| Cognitive | 25 (60%) | 83.3 | 79.2 | 38.9 |
| Metacognitive | 13 (31%) | 55.2 | 68.1 | 31.9 |
| Motivational/affective | 4 (9%) | 44.4 | 50 | 27.8 |
| Domain of strategy | ||||
| General | 36 (86%) | 67.5 | 72.2 | 36.5 |
| Specific | 6 (14%) | 72.7 | 63.6 | 18.2 |
| Statistically Significant Odds Ratios | |||
|---|---|---|---|
| Accurate Describing of the Purpose of the Strategy a | Near Transfer b | Far Transfer c | |
| Teacher action | |||
| Initial instruction | |||
| Explicit | ns | 0.280 | ns |
| Implicit | ns | 3.570 | ns |
| Promotion types | |||
| Knowledge and beliefs about learning | 3.200 | 2.900 | 2.620 |
| Metacognitive reflection and support | ns | 2.403 | 2.540 |
| Benefit of use | ns | ns | ns |
| Number of additional promotions | |||
| 2 and 3 promotions | 3.020 | 2.649 | 2.095 |
| 0 and 1 promotions | 0.331 | 0.378 | 0.339 |
| 0 promotions | 0.255 | 0.202 | ns |
| Manner of promotion | |||
| Prompting | ns | 5.729 | 2.324 |
| Direct verbal | ns | 0.270 | 0.371 |
| Modelling | ns | ns | ns |
| Strategy type | |||
| Purpose of strategy | |||
| Cognitive | 4.847 | 2.225 | ns |
| Metacognitive | 0.368 | ns | ns |
| Motivational/affective | 0.320 | 0.337 | ns |
| Domain of strategy | |||
| General | ns | ns | ns |
| Specific | ns | ns | ns |
Disclaimer/Publisher’s Note: The statements, opinions and data contained in all publications are solely those of the individual author(s) and contributor(s) and not of MDPI and/or the editor(s). MDPI and/or the editor(s) disclaim responsibility for any injury to people or property resulting from any ideas, methods, instructions or products referred to in the content. |
© 2025 by the authors. Licensee MDPI, Basel, Switzerland. This article is an open access article distributed under the terms and conditions of the Creative Commons Attribution (CC BY) license (https://creativecommons.org/licenses/by/4.0/).
Share and Cite
Murdoch, C.; Kang, S.H.K.; White, E.; Graham, L. Australian Students’ Perceptions of Their Teachers’ Self-Regulated Learning Strategy Instruction. Behav. Sci. 2025, 15, 1643. https://doi.org/10.3390/bs15121643
Murdoch C, Kang SHK, White E, Graham L. Australian Students’ Perceptions of Their Teachers’ Self-Regulated Learning Strategy Instruction. Behavioral Sciences. 2025; 15(12):1643. https://doi.org/10.3390/bs15121643
Chicago/Turabian StyleMurdoch, Carolyn, Sean H. K. Kang, Emily White, and Lorraine Graham. 2025. "Australian Students’ Perceptions of Their Teachers’ Self-Regulated Learning Strategy Instruction" Behavioral Sciences 15, no. 12: 1643. https://doi.org/10.3390/bs15121643
APA StyleMurdoch, C., Kang, S. H. K., White, E., & Graham, L. (2025). Australian Students’ Perceptions of Their Teachers’ Self-Regulated Learning Strategy Instruction. Behavioral Sciences, 15(12), 1643. https://doi.org/10.3390/bs15121643

