Energizing Workplace Dynamics: Exploring the Nexus of Relational Energy, Humor, and PsyCap for Enhanced Engagement and Performance
Abstract
:1. Introduction
- Is there a presence of relational energy within the interpersonal communication between employees of a unit or organization?
- Are there means available for enhancing relational energy and its associated benefits in organizational settings?
- Are there substantial benefits from relational energy that deem it of strategic importance for the organization’s management to consider?
2. Literature Review and Research Hypotheses
2.1. Relational Energy
2.2. Relational Energy and Psychological Capital
2.3. Relational Energy and Humor
2.4. Relational Energy as a Source for Employee and Organizational Wellbeing and Performance
3. Research Method
3.1. Research Model
3.2. Research Sample and Measurement Instruments
4. Results
4.1. Analytical Approach
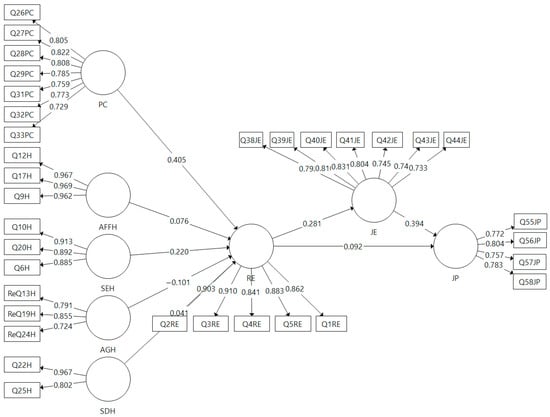
4.2. Descriptive Statistics, Reliability, Validity, Model Fit, and Hypotheses Testing
5. Discussion
6. Conclusions
7. Practical Implications
Author Contributions
Funding
Institutional Review Board Statement
Informed Consent Statement
Data Availability Statement
Conflicts of Interest
References
- Dutton, J.E. Energize Your Workplace: How to Create and Sustain High-Quality Connections at Work; Jossey-Bass: San Francisco, CA, USA, 2003. [Google Scholar]
- Owens, B.P.; Baker, W.E.; Sumpter, D.M.; Cameron, K.S. Relational Energy at Work: Implications for Job Engagement and Job Performance. J. Appl. Psychol. 2016, 101, 35–49. [Google Scholar] [CrossRef] [PubMed]
- Cameron, K.S. Practicing Positive Leadership: Tools and Techniques That Create Extraordinary Results; Berrett-Koehler: San Francisco, CA, USA, 2013. [Google Scholar]
- Cameron, K.S.; Dutton, J.E.; Quinn, R.E. (Eds.) Positive Organizational Scholarship: Foundations of a New Discipline; Berrett-Koehler: San Francisco, CA, USA, 2003. [Google Scholar]
- Luthans, F. The Need for and Meaning of Positive Organizational Behavior. J. Organ. Behav. 2002, 23, 695–706. [Google Scholar] [CrossRef]
- Christakis, N.A.; Fowler, J.H. Social Contagion Theory: Examining Dynamic Social Networks and Human Behavior. Stat. Med. 2013, 32, 556–577. [Google Scholar] [CrossRef] [PubMed]
- Collins, R. Emotional Energy as the Common Denominator of Rational Action. Ration. Soc. 1993, 5, 203–230. [Google Scholar] [CrossRef]
- Collins, R. Interaction Ritual Chains; Princeton University Press: Princeton, NJ, USA, 2004. [Google Scholar]
- Hobfoll, S.E. Conservation of Resources. A New Attempt at Conceptualizing Stress. Am. Psychol. 1989, 44, 513–524. [Google Scholar] [CrossRef] [PubMed]
- Braha, M. Effect of Psychological Capital and Humor on Relational Energy and Its Impact on Job Engagement and Job Performance. Ph.D. Thesis, Istanbul Commerce University, Istanbul, Turkey, 2021. [Google Scholar]
- Braha, M. Fueling Relational Energy? Proposing PsyCap and Humor as Potential Antescendents. J. Int. Trade Logist. Law 2021, 7, 44–52. [Google Scholar]
- Seligman, M.; Csikszentmihalyi, M. Positive Psychology: An Introduction. Am. Psychol. 2000, 55, 5–14. [Google Scholar] [CrossRef]
- Cameron, K.S. Positively Energizing Leadership: Virtuous Actions and Relationships That Create High Performance; Berrett-Koehler: San Francisco, CA, USA, 2021. [Google Scholar]
- Baker, W.; Cross, R.; Wooten, M. Positive Organizational Network Analysis and Energizing Relationships. In Positive Organizational Scholarship: Foundations of a New Discipline; Cameron, K.S., Dutton, J.E., Quinn, R.E., Eds.; Berrett-Koehler: San Francisco, CA, USA, 2003; pp. 328–342. [Google Scholar]
- Cross, R.; Baker, W.; Parker, A. What Creates Energy in Organizations? MIT Sloan Manag. Rev. 2003, 44, 51–56. [Google Scholar]
- McDaniel, D.M. Energy at Work: A Multinational, Crosssituational Investigation of Relational Energy. Ph.D. Thesis, University of California, Irvine, CA, USA, 2011. [Google Scholar]
- Avey, J.B.; Avolio, B.J.; Luthans, F. Experimentally Analyzing the Impact of Leader Positivity on Follower Positivity and Performance. Leadersh. Q. 2011, 22, 282–294. [Google Scholar] [CrossRef]
- Luthans, F.; Youssef-Morgan, C.M. Psychological Capital: An Evidence-Based Positive Approach. Annu. Rev. Organ. Psychol. 2017, 4, 339–366. [Google Scholar] [CrossRef]
- Bockorny, K.; Youssef-Morgan, C.M. Entrepreneurs’ courage, psychological capital, and life satisfaction. Front. Psychol. 2019, 10, 789. [Google Scholar] [CrossRef] [PubMed]
- Elbers, A.; Kolominski, S.; Aledo, P.S.B. Coping with Dark Leadership: Examination of the Impact of Psychological Capital on the Relationship between Dark Leaders and Employees’ Basic Need Satisfaction in the Workplace. Adm. Sci. 2023, 13, 96. [Google Scholar] [CrossRef]
- Novitasari, D.; Siswanto, E.; Purwanto, A.; Fahmi, K. Authentic Leadership and Innovation: What Is the Role of Psychological Capital? Int. J. Soc. Manag. Stud. 2020, 1, 1–21. [Google Scholar] [CrossRef]
- Yu, X.; Li, D.; Tsai, C.H.; Wang, C. The Role of Psychological Capital in Employee Creativity. Career Dev. Int. 2019, 24, 420–437. [Google Scholar] [CrossRef]
- Avey, J.B.; Reichard, R.J.; Luthans, F.; Mhatre, K.H. Meta-analysis of the Impact of Positive Psychological Capital on Employee Attitudes, Behaviors, and Performance. Hum. Resour. Dev. Q. 2011, 22, 127–152. [Google Scholar] [CrossRef]
- Siu, O.L.; Cheung, F.; Lui, S. Linking Positive Emotions to Work Well-Being and Turnover Intention among Hong Kong Police Officers: The Role of Psychological Capital. J. Happiness Stud. 2015, 16, 367–380. [Google Scholar] [CrossRef]
- Pathak, D.; Joshi, G. Impact of Psychological Capital and Life Satisfaction on Organizational Resilience during COVID-19: Indian Tourism Insights. Curr. Issues Tour. 2021, 24, 2398–2415. [Google Scholar] [CrossRef]
- Alat, P.; Das, S.S.; Arora, A.; Jha, A.K. Mental Health during COVID-19 Lockdown in India: Role of Psychological Capital and Internal Locus of Control. Curr. Psychol. 2023, 42, 1923–1935. [Google Scholar] [CrossRef]
- Daraba, D.; Wirawan, H.; Salam, R.; Faisal, M. Working from Home during the Corona Pandemic: Investigating the Role of Authentic Leadership, Psychological Capital, and Gender on Employee Performance. Cogent Bus. Manag. 2021, 8, 1885573. [Google Scholar] [CrossRef]
- Harahsheh, A.A.; Houssien, A.M.A.; Alshurideh, M.T.; Mohammad, A. The Effect of Transformational Leadership on Achieving Effective Decisions in the Presence of Psychological Capital as an Intermediate Variable in Private Jordanian Universities in Light of the Corona Pandemic. In The Effect of Coronavirus Disease (COVID-19) on Business Intelligence. Studies in Systems, Decision and Control; Alshurideh, M., Hassanien, A.E., Masa’deh, R., Eds.; Springer: Cham, Switzerland, 2021; Volume 334. [Google Scholar]
- Maykrantz, S.A.; Langlinais, L.A.; Houghton, J.D.; Neck, C.P. Self-Leadership and Psychological Capital as Key Cognitive Resources for Shaping Health-Protective Behaviors during the COVID-19 Pandemic. Adm. Sci. 2021, 11, 41. [Google Scholar] [CrossRef]
- Turliuc, M.N.; Candel, O.S. The Relationship between Psychological Capital and Mental Health during the Covid-19 Pandemic: A Longitudinal Mediation Model. J. Health Psychol. 2021, 27, 1913–1925. [Google Scholar] [CrossRef] [PubMed]
- Zyberaj, J.; Bakaç, C. Insecure yet Resourceful: Psychological Capital Mitigates the Negative Effects of Employees’ Career Insecurity on Their Career Satisfaction. Behav. Sci. 2022, 12, 473. [Google Scholar] [CrossRef] [PubMed]
- Margheritti, S.; Negrini, A.; Miglioretti, M. Can Psychological Capital Promote Safety Behaviours? A Systematic Review. Int. J. Occup. Saf. Ergon. 2022, 29, 1451–1459. [Google Scholar] [CrossRef] [PubMed]
- Newman, A.; Ucbasaran, D.; Zhu, F.E.I.; Hirst, G. Psychological Capital: A Review and Synthesis. J. Organ. Behav. 2014, 35, S120–S138. [Google Scholar] [CrossRef]
- Wu, C.M.; Chen, T.J. Collective Psychological Capital: Linking Shared Leadership, Organizational Commitment, and Creativity. Int. J. Hosp. Manag. 2018, 74, 75–84. [Google Scholar] [CrossRef]
- Cameron, K.S. Positive Leadership: Strategies for Extraordinary Performance; Berrett-Koehler: San Francisco, CA, USA, 2008. [Google Scholar]
- Story, J.S.P.; Youseff, C.M.; Luthans, F.; Barbuto, J.E.; Bovaird, J. Contagion Effect of Global Leaders’ Positive Psychological Capital on Followers: Does Distance and Quality of Relationship Matter? Int. J. Hum. Resour. Manag. 2013, 24, 2534–2553. [Google Scholar] [CrossRef]
- Martin, R.A.; Kuiper, N.A.; Olinger, L.J.; Dance, K.A. Humor, Coping with Stress and Psychological Well-Being. Humor 1993, 6, 89–104. [Google Scholar] [CrossRef]
- Martin, R.A.; Lefcourt, H.M. Sense of Humor as a Moderator of the Relation between Stressors and Moods. J. Pers. Soc. Psychol. 1983, 45, 1313–1324. [Google Scholar] [CrossRef]
- Gostik, A.; Christopher, S. The Levity Effect: Why It Pays to Lighten Up; John Wiley & Sons: Hoboken, NJ, USA, 2008. [Google Scholar]
- Romero, E.; Pescosolido, A. Humor and Group Effectiveness. Hum. Relat. 2008, 61, 395–418. [Google Scholar] [CrossRef]
- Holmes, J.; Marra, M. Humor and Leadership Style. Humor 2006, 19, 119–138. [Google Scholar] [CrossRef]
- Johari, A.B.; Wahat, N.W.A.; Zaremohzzabieh, Z. Innovative Work Behavior among Teachers in Malaysia: The Effects of Teamwork, Principal Support, and Humor. Asian J. Univ. Educ. 2021, 7, 72–84. [Google Scholar] [CrossRef]
- Lynch, O.H. Humorous Communication: Finding a Place for Humor in Communication Research. Commun. Theory 2002, 12, 423–445. [Google Scholar] [CrossRef]
- Mesmer-Magnus, J.; Glew, D.J.; Viswesvaran, C. A Meta-Analysis of Positive Humor in the Workplace. J. Manag. Psychol. 2012, 27, 155–190. [Google Scholar] [CrossRef]
- Cheng, D.; Wang, L. Examining the Energizing Effects of Humor: The Influence of Humor on Persistence Behavior. J. Bus. Psychol. 2015, 30, 759–772. [Google Scholar] [CrossRef]
- Mesmer-Magnus, J.; Guidice, R.; Andrews, M.; Oechslin, R. The Effects of Supervisor Humour on Employee Attitudes. J. Manag. Dev. 2018, 37, 697–710. [Google Scholar] [CrossRef]
- Guenter, H.; Schreurs, B.; van Emmerik, I.J.H.; Gijsbers, W.; van Iterson, A. How Adaptive and Maladaptive Humor Influence Well-Being at Work: A Diary Study. Humor 2013, 26, 573–594. [Google Scholar] [CrossRef]
- Sathyanarayana, K. The Power of Humor at the Workplace; SAGE: Thousand Oaks, CA, USA, 2007. [Google Scholar]
- Andrew, R.O.; Thomas, E.F. Humor Styles Predict Emotional and Behavioral Responses to COVID-19. Humor 2021, 34, 177–199. [Google Scholar] [CrossRef]
- Canestrari, C.; Bongelli, R.; Fermani, A.; Riccioni, I.; Bertolazzi, A.; Muzi, M.; Burro, R. Coronavirus Disease Stress among Italian Healthcare Workers: The Role of Coping Humor. Front. Psychol. 2021, 11, 601574. [Google Scholar] [CrossRef]
- Hu, L.; Ye, L.; Guo, M.; Liu, Y. The Impact of Leader Humor on Employee Creativity during the COVID-19 Period: The Roles of Perceived Workload and Occupational Coping Self-Efficacy. Behav. Sci. 2023, 13, 303. [Google Scholar] [CrossRef]
- Cooper, C.D.; Sosik, J.J. The Laughter Advantage: Cultivating High-Quality Connections and Workplace Outcomes through Humor. In The Oxford Handbook of Positive Organizational Scholarship; Cameron, K.S., Spreitzer, G.M., Eds.; Oxford University Press: Oxford, UK, 2012; pp. 474–489. [Google Scholar]
- Cooper, C.D. Elucidating the Bonds of Workplace Humor: A Relational Process Model. Hum. Relat. 2008, 61, 1087–1115. [Google Scholar] [CrossRef]
- Duncan, W.J.; Smeltzer, L.R.; Leap, T.L. Humor and Work: Applications of Joking Behavior to Management. J. Manag. 1990, 16, 255–278. [Google Scholar] [CrossRef]
- Simione, L.; Gnagnarella, C. Humor Coping Reduces the Positive Relationship between Avoidance Coping Strategies and Perceived Stress: A Moderation Analysis. Behav. Sci. 2023, 13, 179. [Google Scholar] [CrossRef] [PubMed]
- Martin, R.A.; Puhlik-Doris, P.; Larsen, G.; Gray, J.; Weir, K. Individual Differences in Uses of Humor and Their Relation to Psychological Well-Being: Development of the Humor Styles Questionnaire. J. Res. Pers. 2003, 37, 48–75. [Google Scholar] [CrossRef]
- Kuiper, N.A. Humor Styles Questionnaire. In Encyclopedia of Personality and Individual Differences; Zeigler-Hill, V., Shackelford, T., Eds.; Springer: Berlin/Heidelberg, Germany, 2020; pp. 2087–2090. [Google Scholar]
- Spreitzer, G.M.; Lam, C.F.; Quinn, R.W. Human Energy in Organizations: Implications for POS from Six Interdisciplinary Streams. In The Oxford Handbook of Positive Organizational Scholarship; Cameron, K.S., Spreitzer, G.M., Eds.; Oxford University Press: Oxford, UK, 2012; pp. 155–167. [Google Scholar]
- Bruch, H.; Kunz, J.J. Organisational Energy as the Engine of Success: Managing Energy Effectively with Strategic HR Development. In Strategic Human Resource Development; Management for Professionals; Meifert, M.T., Ed.; Springer: Berlin/Heidelberg, Germany, 2013; pp. 329–338. [Google Scholar]
- Fritz, C.; Lam, C.F.; Spreitzer, G.M. It’s the Little Things That Matter: An Examination of Knowledge Workers’ Energy Management. Acad. Manag. Perspect. 2011, 25, 28–39. [Google Scholar] [CrossRef]
- Seppälä, E.; Cameron, K.S. Proof That Positive Work Cultures Are More Productive. Harv. Bus. Rev. 2015, 12, 44–50. [Google Scholar]
- Heaphy, E.D.; Dutton, J.E. Positive Social Interactions and the Human Body at Work: Linking Organizations and Physiology. Acad. Manag. Rev. 2008, 33, 137–162. [Google Scholar] [CrossRef]
- Casciaro, T.; Lobo, M.S. When Competence Is Irrelevant: The Role of Interpersonal Affect in Task-Related Ties. Adm. Sci. Q. 2008, 53, 655–684. [Google Scholar] [CrossRef]
- Brown, S.L.; Nesse, R.M.; Vinokur, A.D.; Smith, D.M. Providing Social Support May Be Better than Receiving It: Results from a Prospective Study. Psychol. Sci. 2003, 14, 320–327. [Google Scholar] [CrossRef]
- Brown, S.L.; Brown, R.M. Selective Investment Theory: Recasting the Functional Significance of Close Relationships. Psychol. Inq. 2006, 17, 1–29. [Google Scholar] [CrossRef]
- Grant, A.M.; Dutton, J.E.; Russo, B.D. Giving commitment: Employee support programs and the prosocial sensemaking process. Acad. Manag. J. 2008, 51, 898–918. [Google Scholar] [CrossRef]
- Yang, F.; Liu, J.; Wang, Z.; Zhang, Y. Feeling Energized: A Multilevel Model of Spiritual Leadership, Leader Integrity, Relational Energy, and Job Performance. J. Bus. Ethics 2019, 158, 983–997. [Google Scholar] [CrossRef]
- Amah, O.E.; Sese, E. Relational energy and employee engagement: Role of employee voice and organisational support. Indian J. Ind. Relat. 2018, 53, 475–487. [Google Scholar]
- Wang, L.; Owens, B.P.; Li, J.; Shi, L. Exploring the Affective Impact, Boundary Conditions, and Antecedents of Leader Humility. Am. Psychol. Assoc. 2018, 103, 1019–1038. [Google Scholar] [CrossRef] [PubMed]
- Weng, Q.; Butt, H.P.; Almeida, S.; Ahmed, B.; Obaid, A.; Burhan, M.; Tariq, H. Where Energy Flows, Passion Grows: Testing a Moderated Mediation Model of Work Passion through a Cross-Cultural Lens. Curr. Psychol. 2022, 41, 5817–5831. [Google Scholar] [CrossRef]
- Xiao, J.; Mao, J.Y.; Quan, J.; Qing, T. Workplace Friendship Facilitates Employee Interpersonal Citizenship. Front. Psychol. 2020, 11, 190. [Google Scholar] [CrossRef]
- Amah, O.E. Leadership Styles and Relational Energy in High Quality Mentoring Relationship. Indian J. Ind. Relat. 2017, 53, 59–71. [Google Scholar]
- Wang, Z.; Xie, Y. Authentic Leadership and Employees’ Emotional Labour in the Hospitality Industry. Int. J. Contemp. Hosp. Manag. 2020, 32, 797–814. [Google Scholar] [CrossRef]
- Liang, H.Y.; Chu, C.Y.; Lin, J.S.C. Engaging Customers with Employees in Service Encounters: Linking Employee and Customer Service Engagement Behaviors through Relational Energy and Interaction Cohesion. J. Serv. Manag. 2020, 31, 1071–1105. [Google Scholar] [CrossRef]
- Liebhart, U.; Faullant, R. Relational Energy as a Booster for High Quality Relationships in Mentoring; European Academy of Management: Valencia, Spain, 2014. [Google Scholar]
- Boyatzis, R.E.; Rochford, K. Rlational Climate in the Workplace: Dimensions, Measurement, and Validation. Front. Psychol. 2020, 11, 85. [Google Scholar] [CrossRef]
- Amah, O.E. Employee Engagement and Work-Family Conflict Relationship: The Role of Personal and Organizational Resources. S. Afr. J. Labour Relat. 2016, 40, 118–138. [Google Scholar] [CrossRef]
- Baruah, R.; Reddy, K.J. Implication of Emotional Labor, Cognitive Flexibility, and Relational Energy among Cabin Crew: A Review. Indian J. Occup. Environ. Med. 2018, 22, 2–4. [Google Scholar] [CrossRef] [PubMed]
- Chadee, D.; Ren, S.; Tang, G. Is Digital Technology the Magic Bullet for Performing Work at Home? Lessons Learned for Post COVID-19 Recovery in Hospitality Management. Int. J. Hosp. Manag. 2021, 92, 102718. [Google Scholar] [CrossRef] [PubMed]
- Halbesleben, J.R.B.; Wheeler, A.R. The Relative Roles of Engagement and Embeddedness in Predicting Job Performance and Intention to Leave. Work. Stress 2008, 22, 242–256. [Google Scholar] [CrossRef]
- Rich, B.L.; Lepine, J.A.; Crawford, E.R. Job Engagement: Antecedents and Effects on Job Performance. Acad. Manag. J. 2010, 53, 617–635. [Google Scholar] [CrossRef]
- Agjencia e Statistikave të Kosovës. Repertori Statistikor mbi Ndërmarrjet në Kosovë TM4 2016; Agjencia e Statistikave të Kosovës: Prishtina, Kosovo, 2016. [Google Scholar]
- Agjencia e Statistikave të Kosovës. Klasifikimi i Veprimtarive Ekonomike-NACE Rev.2; Agjencia e Statistikave të Kosovës: Prishtina, Kosovo, 2014. [Google Scholar]
- United Nations. International Standard Industrial Classification of All Economic Activities-Rev. 4; United Nations: San Francisco, CA, USA, 2008. [Google Scholar]
- Eurostat. Statistical Classification of Economic Activities in the European Community-NACE Rev.2; Office for Official Publications of the European Communities: Luxembourg, 2008. [Google Scholar]
- Luthans, F.; Youssef, C.; Avolio, B. Psychological Capital: Developing the Human Edge; Oxford University Press: Oxford, UK, 2007. [Google Scholar]
- Schaufeli, W.B.; Bakker, A.B.; Salanova, M. The Measurement of Work Engagement with a Short Questionnaire: A Cross-National Study. Educ. Psychol. Meas. 2006, 66, 701–716. [Google Scholar] [CrossRef]
- Koopmans, L.; Bernaards, C.M.; Hildebrandt, V.; van Buuren, S.; van der Beek, A.J.; de Vet, H.C.W. Development of an Individual Work Performance Questionnaire. Int. J. Product. Perform. Manag. 2013, 62, 6–28. [Google Scholar] [CrossRef]
- Koopmans, L.; Bernaards, C.M.; Hildebrandt, V.H.; de Vet, H.C.W.; van der Beek, A.J. Construct validity of the individual work performance questionnaire. J. Occup. Environ. Med. 2014, 56, 331–337. [Google Scholar] [CrossRef]
- Hwang, S.O. The Relationships among Perceived Effectiveness of Network-Building Training Approaches, Extent of Advice Networks, and Perceived Individual Job Performance among Employees in a Semiconductor Manufacturing Company in Korea. Ph.D. Thesis, The Ohio State University, Columbus, OH, USA, 2010. [Google Scholar]
- Tsui, A.S.; Pearce, J.L.; Porter, L.W.; Tripoli, A.M. Alternative Approaches to the Employee-Organization Relationship: Does Investment in Employees Pay Off? Acad. Manag. J. 1997, 40, 1089–1121. [Google Scholar] [CrossRef]
- Kline, R. Principles and Practice of Structural Equation Modeling, 4th ed.; Gulford Press: New York, NY, USA, 2016. [Google Scholar]
- Nunnally, J.C. Psychometric Theory, 2nd ed.; McGraw-Hill: New York, NY, USA, 1978. [Google Scholar]
- Hair, J.F.; Hult, G.T.M.; Ringle, C.M.; Sarstedt, M.; Thiele, K.O. Mirror, Mirror on the Wall: A Comparative Evaluation of Composite-Based Structural Equation Modeling Methods. J. Acad. Mark. Sci. 2017, 45, 616–632. [Google Scholar] [CrossRef]
- Henseler, J.; Dijkstra, T.K.; Sarstedt, M.; Ringle, C.M.; Diamantopoulos, A.; Straub, D.W.; Ketchen, D.J.; Hair, J.F.; Tomas, G.; Hult, M.; et al. Common Beliefs and Reality about PLS: Comments on Rönkkö and Evermann. Organ. Res. Methods 2013, 17, 182–209. [Google Scholar] [CrossRef]
- Hu, L.T.; Bentler, P.M. Cutoff Criteria for Fit Indexes in Covariance Structure Analysis: Conventional Criteria versus New Alternatives. Struct. Equ. Model. 1999, 6, 1–55. [Google Scholar] [CrossRef]
- Baron, R.M.; Kenny, D.A. The Moderator-Mediator Variable Distinction in Social Psychological Research: Conceptual, Strategic, and Statistical Considerations. J. Pers. Soc. Psychol. 1986, 51, 1173–1182. [Google Scholar] [CrossRef] [PubMed]
- Hair, J.F.; Sarstedt, M.; Hopkins, L.; Kuppelwieser, V.G. Partial Least Squares Structural Equation Modeling (PLS-SEM): An Emerging Tool in Business Research. Eur. Bus. Rev. 2014, 26, 106–121. [Google Scholar] [CrossRef]
- Avey, J.B.; Wernsing, T.S.; Luthans, F. Can Positive Employees Help Positive Organizational Change? Impact of Psychological Capital and Emotions on Relevant Attitudes and Behaviors. J. Appl. Behav. Sci. 2008, 44, 48–70. [Google Scholar] [CrossRef]
- Yang, C.; Yang, F.; Ding, C. Linking Leader Humor to Employee Creativity: The Roles of Relational Energy and Traditionality. J. Manag. Psychol. 2021, 36, 548–561. [Google Scholar] [CrossRef]
- Cheng, B.; Dong, Y.; Kong, Y.; Shaalan, A.; Tourky, M. When and How Does Leader Humor Promote Customer-Oriented Organizational Citizenship Behavior in Hotel Employees? Tour. Manag. 2023, 96, 104693. [Google Scholar] [CrossRef]
- Zhang, L.; Qin, G.; Yang, F.; Jiang, P. Linking Leader Humor to Employee Bootlegging: A Resource-Based Perspective. J. Bus. Psychol. 2023, 38, 1233–1244. [Google Scholar] [CrossRef]
- Huang, M.; Ju, D.; Yam, K.C.; Liu, S.; Qin, X.; Tian, G. Employee Humor Can Shield Them from Abusive Supervision. J. Bus. Ethics 2023, 186, 407–424. [Google Scholar] [CrossRef]
- Cann, A.; Zapata, C.L.; Davis, H.B. Positive and Negative Styles of Humor in Communication: Evidence for the Importance of Considering Both Styles. Commun. Q. 2009, 57, 452–468. [Google Scholar] [CrossRef]
- Silva, A.J.; Caetano, A.; Lopes, R.R. Humor Daily Events and Well-Being: The Role of Gelotophobia and Psychological Work Climate. In The Science of Emotional Intelligence; Taukeni, S.G., Ed.; IntechOpen: Rijeka, Croatia, 2021. [Google Scholar]
- Liao, Y.H.; Luo, S.Y.; Tsai, M.H.; Chen, H.C. An Exploration of the Relationships between Elementary School Teachers’ Humor Styles and Their Emotional Labor. Teach. Teach. Educ. 2020, 87, 102950. [Google Scholar] [CrossRef]
- Miczo, N.; Welter, R.E. Aggressive and Affiliative Humor: Relationships to Aspects of Intercultural Communication. J. Intercult. Commun. Res. 2006, 35, 61–77. [Google Scholar] [CrossRef]
- Miczo, N.; Averbeck, J.M.; Mariani, T. Affiliative and Aggressive Humor, Attachment Dimensions, and Interaction Goals. Commun. Stud. 2009, 60, 443–459. [Google Scholar] [CrossRef]
- Yaprak, P.; Güçlü, M.; Durhan, T.A. The Happiness, Hardiness, and Humor Styles of Students with a Bachelor’s Degree in Sport Sciences. Behav. Sci. 2018, 8, 82. [Google Scholar] [CrossRef] [PubMed]
- Cullen-Lester, K.L.; Leroy, H.; Gerbasi, A.; Nishii, L. Energy’s Role in the Extraversion (Dis) Advantage: How Energy Ties and Task Conflict Help Clarify the Relationship between Extraversion and Proactive Performance. J. Organ. Behav. 2016, 37, 1003–1022. [Google Scholar] [CrossRef]
- Bozgeyikli, H. Big Five Personality Traits as the Predictor of Teachers’ Organizational Psychological Capital. J. Educ. Pract. 2017, 8, 125–135. [Google Scholar]
- Dewal, K.; Kumar, S. The Mediating Role of Psychological Capital in the Relationship between Big Five Personality Traits and Psychological Well-Being: A Study of Indian Entrepreneurs. Indian J. Posit. Psychol. 2017, 8, 500–506. [Google Scholar]
- Tho, N.D.; Phong, N.D.; Quan, T.H.M. Marketers’ Psychological Capital and Performance. Asia-Pac. J. Bus. Adm. 2014, 6, 36–48. [Google Scholar] [CrossRef]


| Construct | Mean | Standard Deviation |
|---|---|---|
| Psychological Capital | 4.89 | 0.88 |
| Affiliated humor | 5.17 | 1.41 |
| Self-enhancing humor | 4.89 | 1.32 |
| Aggressive humor | 3.12 | 1.46 |
| Self-defeating humor | 3.72 | 1.66 |
| Relational energy | 5.30 | 1.22 |
| Job engagement | 5.02 | 0.84 |
| Job performance | 4.27 | 0.63 |
| n (481) |
| PC | AFH | SEH | AGH | SDH | RE | JE | JP | ||
|---|---|---|---|---|---|---|---|---|---|
| PC | Pearson Correlation | 1 | |||||||
| Sig. (2-tailed) | |||||||||
| AFH | Pearson Correlation | 0.291 ** | 1 | ||||||
| Sig. (2-tailed) | 0.000 | ||||||||
| SEH | Pearson Correlation | 0.371 ** | 0.458 ** | 1 | |||||
| Sig. (2-tailed) | 0.000 | 0.000 | |||||||
| AGH | Pearson Correlation | −0.424 ** | −0.268 ** | −0.380 ** | 1 | ||||
| Sig. (2-tailed) | 0.000 | 0.000 | 0.000 | ||||||
| SDH | Pearson Correlation | 0.004 | 0.179 ** | 0.121 ** | −0.001 | 1 | |||
| Sig. (2-tailed) | 0.931 | 0.000 | 0.008 | 0.974 | |||||
| RE | Pearson Correlation | 0.551 ** | 0.332 ** | 0.452 ** | −0.378 ** | 0.080 | 1 | ||
| Sig. (2-tailed) | 0.000 | 0.000 | 0.000 | 0.000 | 0.080 | ||||
| JE | Pearson Correlation | 0.300 ** | 0.116 * | 0.157 ** | −0.199 ** | 0.063 | 0.282 ** | 1 | |
| Sig. (2-tailed) | 0.000 | 0.011 | 0.001 | 0.000 | 0.167 | 0.000 | |||
| JP | Pearson Correlation | 0.249 ** | 0.258 ** | 0.188 ** | −0.085 | 0.025 | 0.194 ** | 0.411 ** | 1 |
| Sig. (2-tailed) | 0.000 | 0.000 | 0.000 | 0.063 | 0.592 | 0.000 | 0.000 |
| Construct | No. of Items | Cronbach α |
|---|---|---|
| Psychological capital | 7 | 0.895 |
| Affiliated humor | 3 | 0.964 |
| Self-enhancing humor | 3 | 0.879 |
| Aggressive humor | 3 | 0.700 |
| Self-defeating humor | 2 | 0.768 |
| Relational energy | 5 | 0.927 |
| Job engagement | 7 | 0.892 |
| Job performance | 4 | 0.785 |
| Construct | CR | AVE |
|---|---|---|
| Psychological capital | 0.917 | 0.614 |
| Affiliated humor | 0.977 | 0.933 |
| Self-enhancing humor | 0.925 | 0.805 |
| Aggressive humor | 0.834 | 0.627 |
| Self-defeating humor | 0.881 | 0.789 |
| Relational energy | 0.945 | 0.775 |
| Job engagement | 0.916 | 0.608 |
| Job performance | 0.861 | 0.607 |
| PC | AFH | SEH | AGH | SDH | RE | JE | |
|---|---|---|---|---|---|---|---|
| FH | 0.319 | ||||||
| SEH | 0.421 | 0.497 | |||||
| AGH | 0.539 | 0.322 | 0.485 | ||||
| SDH | 0.037 | 0.211 | 0.141 | 0.150 | |||
| RE | 0.608 | 0.351 | 0.500 | 0.470 | 0.096 | ||
| JE | 0.330 | 0.125 | 0.178 | 0.253 | 0.079 | 0.308 | |
| JP | 0.300 | 0.289 | 0.229 | 0.126 | 0.064 | 0.233 | 0.496 |
| Effects | Path | Path Coefficient | Indirect Effect | Total Effect | VAF | t-Value | p-Value |
|---|---|---|---|---|---|---|---|
| Mediator | RE→JE | 0.281 | Not applicable | ||||
| JE→JP | 0.394 | Not applicable | |||||
| RE→JP | 0.092 | 0.110 | 0.203 | 54.18% | 4.583 | 0.000 |
Disclaimer/Publisher’s Note: The statements, opinions and data contained in all publications are solely those of the individual author(s) and contributor(s) and not of MDPI and/or the editor(s). MDPI and/or the editor(s) disclaim responsibility for any injury to people or property resulting from any ideas, methods, instructions or products referred to in the content. |
© 2023 by the authors. Licensee MDPI, Basel, Switzerland. This article is an open access article distributed under the terms and conditions of the Creative Commons Attribution (CC BY) license (https://creativecommons.org/licenses/by/4.0/).
Share and Cite
Braha, M.; Karabulut, A.T. Energizing Workplace Dynamics: Exploring the Nexus of Relational Energy, Humor, and PsyCap for Enhanced Engagement and Performance. Behav. Sci. 2024, 14, 23. https://doi.org/10.3390/bs14010023
Braha M, Karabulut AT. Energizing Workplace Dynamics: Exploring the Nexus of Relational Energy, Humor, and PsyCap for Enhanced Engagement and Performance. Behavioral Sciences. 2024; 14(1):23. https://doi.org/10.3390/bs14010023
Chicago/Turabian StyleBraha, Medina, and Ahu Tuğba Karabulut. 2024. "Energizing Workplace Dynamics: Exploring the Nexus of Relational Energy, Humor, and PsyCap for Enhanced Engagement and Performance" Behavioral Sciences 14, no. 1: 23. https://doi.org/10.3390/bs14010023
APA StyleBraha, M., & Karabulut, A. T. (2024). Energizing Workplace Dynamics: Exploring the Nexus of Relational Energy, Humor, and PsyCap for Enhanced Engagement and Performance. Behavioral Sciences, 14(1), 23. https://doi.org/10.3390/bs14010023

