Structural Relationships between Counselors’ Sense of Calling, Meaning of Work, Living a Calling, and Psychological Burnout
Abstract
1. Introduction
1.1. Meaning of Work: Antidote to Psychological Burnout
1.2. Living a Calling: A Mitigating Factor for Psychological Burnout
1.3. Research Model and Hypotheses
2. Materials and Methods
2.1. Participants and Procedure
2.2. Measurement
2.2.1. Korean Version of the Working as Meaning Inventory (WAMI)
2.2.2. Brief Calling Scale (BCS)
2.2.3. Living Calling Scale (LCS)
2.2.4. Maslach Burnout Inventory (MBI)
2.3. Data Analysis
3. Results
3.1. Descriptive Statistical Analysis
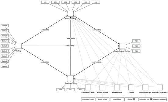
3.2. Structural Model and Direct Effects
3.3. Mediation Model
4. Discussion
Author Contributions
Funding
Institutional Review Board Statement
Informed Consent Statement
Data Availability Statement
Acknowledgments
Conflicts of Interest
References
- Duffy, R.D.; Dik, B.J.; Douglass, R.P.; England, J.W.; Velez, B.L. Work as a calling: A theoretical model. J. Couns. Psychol. 2018, 65, 423–439. [Google Scholar] [CrossRef] [PubMed]
- Dollard, M.F.; Bakker, A.B. Psychosocial safety climate as a precursor to conducive work environments, psychological health problems, and employee engagement. J. Occup. Organ. Psychol. 2010, 83, 579–599. [Google Scholar] [CrossRef]
- Lam, C.F.; Liang, J.; Ashford, S.J.; Lee, C. Job insecurity and organizational citizenship behavior: Exploring curvilinear and moderated relationships. J. Appl. Psychol. 2015, 100, 499–510. [Google Scholar] [CrossRef] [PubMed]
- Burkley, E.; Burkley, M. Motivation Science; Pearson Education: New York, NY, USA, 2017. [Google Scholar]
- Nam, H.-J.; Song, Y.-J. A Qualitative Study on Corporate Counselor Burnout: Focusing on the Internal Model of Corporate Counseling. Korean J. Couns. Psychother. 2016, 28, 915–942. [Google Scholar] [CrossRef]
- Kim, H.-K.; Jo, H.-I. A Meta-Analysis on Work-Engagement and Job-Related Variables: Focusing on Corporate Counseling. Korean J. Couns. Psychother. 2017, 29, 1–31. [Google Scholar] [CrossRef]
- Choi, H.-Y.; Kim, E.-H.; Baek, H.-J.; Cha, J.-S. A Qualitative Study on the Experience of Psychological Burnout Recovery of Counselors at University Counseling Centers. Korean J. Couns. Psychother. 2015, 27, 825–848. [Google Scholar] [CrossRef]
- Duffy, R.D.; Allan, B.A.; Bott, E.M. Calling and life satisfaction among undergraduate students: Investigating mediators and moderators. J. Happiness Stud. 2012, 13, 469–479. [Google Scholar] [CrossRef]
- Van Gordon, W.; Shonin, E.; Dunn, T.J.; Garcia-Campayo, J.; Demarzo, M.M.; Griffiths, M.D. Meditation awareness training for the treatment of workaholism: A controlled trial. J. Behav. Addict. 2017, 6, 212–220. [Google Scholar] [CrossRef]
- James, L.R.; Choi, C.C.; Ko, C.H.E.; McNeil, P.K.; Minton, M.K.; Wright, M.A.; Kim, K.I. Organizational and psychological climate: A review of theory and research. Eur. J. Work Organ. Psychol. 2008, 17, 5–32. [Google Scholar] [CrossRef]
- Seol, K.O.; Lim, J.I. A study on the mediating effects of group self-esteem and sense of vocation in the relationship between job environment stress and psychological burnout of adolescent companions. Korean J. Couns. Psychother. 2013, 25, 187–201. [Google Scholar]
- Lee, M.A.; Kim, M.; Lee, B.G.; Tak, J.G. The effect of the work meaning on organizational commitment: The moderating effect of transformational leadership. Korean J. Ind. Organ. Psychol. 2018, 31, 221–248. [Google Scholar] [CrossRef]
- Steger, M.F.; Dik, B.J.; Duffy, R.D. Measuring meaningful work: The work and meaning inventory (WAMI). J. Career Assess. 2012, 20, 322–337. [Google Scholar] [CrossRef]
- Weiss, H.M.; Cropanzano, R. Affective events theory. Res. Organ. Behav. 1996, 18, 1–74. [Google Scholar]
- Duffy, R.D.; Bott, E.M.; Allan, B.A.; Torrey, C.L.; Dik, B.J. Perceiving a calling, living a calling, and job satisfaction: Testing a moderated, multiple mediator model. J. Couns. Psychol. 2012, 59, 50–59. [Google Scholar] [CrossRef] [PubMed]
- Duffy, R.D.; Dik, B.J. Research on calling: What have we learned and where are we going? J. Vocat. Behav. 2013, 83, 428–436. [Google Scholar] [CrossRef]
- Duffy, R.D.; Allan, B.A.; England, J.W.; Blustein, D.L.; Autin, K.L.; Douglass, R.P.; Ferreira, J.; Santos, E.J.R. The development and initial validation of the Decent Work Scale. J. Couns. Psychol. 2017, 64, 206–221. [Google Scholar] [CrossRef]
- Correia, I.; Almeida, A.E. Organizational justice, professional identification, empathy, and meaningful work during COVID-19 pandemic: Are they burnout protectors in physicians and nurses? Front. Psychol. 2020, 11, 566139. [Google Scholar] [CrossRef]
- Hamama-Raz, Y.; Hamama, L.; Pat-Horenczyk, R.; Stokar, Y.N.; Zilberstein, T.; Bron-Harlev, E. Posttraumatic growth and burnout in pediatric nurses: The mediating role of secondary traumatization and the moderating role of meaning in work. Stress. Health 2021, 37, 442–453. [Google Scholar] [CrossRef]
- Douglass, R.P.; Duffy, R.D.; Autin, K.L. Living a calling, nationality, and life satisfaction: A moderated, multiple mediator model. J. Career Assess. 2016, 24, 253–269. [Google Scholar] [CrossRef]
- Duffy, R.D.; Douglass, R.P.; Gensmer, N.P.; England, J.W.; Kim, H.J. An initial examination of the work as calling theory. J. Couns. Psychol. 2019, 66, 328–340. [Google Scholar] [CrossRef]
- Rawat, A.; Nadavulakere, S. Examining the outcomes of having a calling: Does context matter? J. Bus. Psychol. 2015, 30, 499–512. [Google Scholar] [CrossRef]
- Hirschi, A.; Keller, A.C.; Spurk, D. Calling as a double-edged sword for work-nonwork enrichment and conflict among older workers. J. Vocat. Behav. 2019, 114, 100–111. [Google Scholar] [CrossRef]
- Ehrhardt, K.; Ensher, E. Perceiving a calling, living a calling, and calling outcomes: How mentoring matters. J. Couns. Psychol. 2021, 68, 168–181. [Google Scholar] [CrossRef]
- Herman, A.N.; Dearth-Wesley, T.; Whitaker, R.C. The association between work as a calling and turnover among early childhood education professionals. Early Child. Educ. J. 2023, 51, 1–11. [Google Scholar] [CrossRef] [PubMed]
- Duffy, R.D.; Allan, B.A.; Autin, K.L.; Douglass, R.P. Living a calling and work well-being: A longitudinal study. J. Couns. Psychol. 2014, 61, 605–615. [Google Scholar] [CrossRef] [PubMed]
- Dik, B.J.; Steger, M.F. Randomized trial of a calling-infused career workshop incorporating counselor self-disclosure. J. Vocat. Behav. 2008, 73, 203–211. [Google Scholar] [CrossRef]
- Duffy, R.D.; Allan, B.A.; Autin, K.L.; Bott, E.M. Calling and life satisfaction: It’s not about having it, it’s about living it. J. Couns. Psychol. 2013, 60, 42–52. [Google Scholar] [CrossRef]
- Adams, C.M. Calling and career counseling with college students: Finding meaning in work and life. J. Coll. Couns. 2012, 15, 65–80. [Google Scholar] [CrossRef]
- Duffy, R.D.; Autin, K.L. Disentangling the link between perceiving a calling and living a calling. J. Couns. Psychol. 2013, 60, 219–227. [Google Scholar] [CrossRef]
- Faul, F.; Erdfelder, E.; Lang, A.G.; Buchner, A. G* Power 3: A flexible statistical power analysis program for the social, behavioral, and biomedical sciences. Behav. Res. Methods 2007, 39, 175–191. [Google Scholar] [CrossRef]
- Choi, H.-K.; Lee, J.-M. A Validation Study of the Korean Version of the Work and Meaning Inventory (K-WAMI). Korean J. Soc. Personal. Psychol. 2017, 31, 1–25. [Google Scholar]
- Kim, S. A Validation Study of the Korean Version of the Working as Meaning Inventory with a Korean Worker Sample. Doctoral Dissertation, EWHA Womans University, Seoul, Republic of Korea, 2014. [Google Scholar]
- Kim, Y.-A. The Effect of Reality Therapy on Post-Traumatic Growth in Trauma Survivors. Korean J. Clin. Psychol. 2017, 36, 550–564. [Google Scholar] [CrossRef][Green Version]
- Jang, J.I.; Lee, J.Y. The effect of teachers’ sense of calling on life satisfaction: Focusing on the mediating effects of work meaning, living a calling, life meaning, and job satisfaction. Korean J. Couns. Psychother. 2014, 26, 123–146. [Google Scholar]
- Dik, B.J.; Eldridge, B.M.; Steger, M.F.; Duffy, R.D. Development and validation of the calling and vocation questionnaire (CVQ) and brief calling scale (BCS). J. Career Assess. 2012, 20, 242–263. [Google Scholar] [CrossRef]
- Kim, S.-B. The Mediating Effect of Teacher Efficacy on the Relationship between Job Stress and Psychological Burnout of Regular Teachers Educating ADHD Children in Inclusive Settings. J. Spec. Educ. Rehabil. Sci. 2020, 59, 131–146. [Google Scholar]
- Kang, H.G. An Analysis of the Relationship between the Characteristics and Factors of Job Stress in Special Education School Teachers and General Education School Teachers. Ph.D. Thesis, Daegu University, Gyeongsan, Republic of Korea, 1996. [Google Scholar]
- Yu, S.-K.; Park, S.-H. The Effects of Counseling Environment Risk Factors and Perceived Social Support on Counselor’s Psychological Burnout. Korean J. Couns. Psychother. 2002, 14, 389–400. [Google Scholar]
- Maslach, C.; Jackson, S.E. The measurement of experienced burnout. J. Organ. Behav. 1981, 2, 99–113. [Google Scholar] [CrossRef]
- Jang, H.-I.; Kim, D.-Y. A Study on the Differences in Emotional Labor and Psychological Burnout among Elementary, Middle, and High School Teachers, Special Education Teachers, and Professional Counselors: Focusing on Gender and Experience. J. Learn.-Centered Curric. Instr. 2020, 20, 1197–1219. [Google Scholar] [CrossRef]
- Fornell, C.; Larcker, D.F. Evaluating structural equation models with unobservable variables and measurement error. J. Mark. Res. 1981, 18, 39–50. [Google Scholar] [CrossRef]
- Hayes, A.F. Partial, conditional, and moderated moderated mediation: Quantification, inference, and interpretation. Commun. Monogr. 2018, 85, 4–40. [Google Scholar] [CrossRef]
- Hair, J.F.; Hult, G.T.M.; Ringle, C.M.; Sarstedt, M. A Primer on Partial Least Squares Structural Equation Modeling (PLS-SEM), 3rd ed.; Sage: Thousand Oaks, CA, USA, 2022. [Google Scholar]
- Darlington, R.B.; Hayes, A.F. Regression Analysis and Linear Models: Concepts, Applications, and Implementation; Guilford Publications: New York, NY, USA, 2016. [Google Scholar]
- Hayes, A.F.; Montoya, A.K.; Rockwood, N.J. The analysis of mechanisms and their contingencies: PROCESS versus structural equation modeling. Australas. Mark. J. 2017, 25, 76–81. [Google Scholar] [CrossRef]
- West, S.G.; Finch, J.F.; Curran, P.J. Structural equation models with nonnormal variables: Problems and remedies. In Structural Equation Modeling: Concepts, Issues, and Applications; Hoyle, R.H., Ed.; Sage Publications, Inc.: New York, NY, USA, 1995; pp. 56–75. [Google Scholar]
- Finch, J.F.; West, S.G.; MacKinnon, D.P. Effects of sample size and nonnormality on the estimation of mediated effects in latent variable models. Struct. Equ. Model. Multidiscip. J. 1997, 4, 87–107. [Google Scholar] [CrossRef]
- Podsakoff, P.M.; Organ, D.W. Self-reports in organizational research: Problems and prospects. J. Manag. 1986, 12, 531–544. [Google Scholar] [CrossRef]
- Martens, M.P. Future directions of structural equation modeling in counseling psychology. Couns. Psychol. 2005, 33, 375–382. [Google Scholar] [CrossRef]
- Hair, J.F., Jr.; Hult GT, M.; Ringle, C.M.; Sarstedt, M.; Danks, N.P.; Ray, S. Partial Least Squares Structural Equation Modeling (PLS-SEM) Using R: A Workbook; Springer Nature: Cham, Switzerland, 2021; p. 197. [Google Scholar]
- Dash, G.; Paul, J. CB-SEM vs. PLS-SEM methods for research in social sciences and technology forecasting. Technol. Forecast. Soc. Chang. 2021, 173, 121092. [Google Scholar] [CrossRef]
- Tedeschi, R.G.; Park, C.L.; Calhoun, L.G. (Eds.) Posttraumatic Growth: Positive Changes in the Aftermath of Crisis; Routledge: London, UK, 1998. [Google Scholar]


| Characteristics | Frequency | Ratio (%) | |
|---|---|---|---|
| Gender | female | 394 | 93.8 |
| male | 26 | 6.2 | |
| Age | 20s | 29 | 6.9 |
| 30s | 207 | 49.3 | |
| 40s | 138 | 32.9 | |
| 50s | 46 | 11.0 | |
| Educational background | bachelor’s degree | 2 | 0.5 |
| master’s degree | 330 | 78.6 | |
| doctoral coursework | 73 | 17.4 | |
| doctoral degree | 15 | 3.6 | |
| Type of institution | youth counseling and welfare centers | 68 | 16.2 |
| Wee Centers * and classes | 41 | 9.8 | |
| university counseling centers | 109 | 26.0 | |
| private counseling institutions | 117 | 27.9 | |
| corporate counseling institutions | 41 | 9.8 | |
| medical institutions | 21 | 5.0 | |
| research institutions | 12 | 2.9 | |
| religious institutions | 11 | 2.6 | |
| Working areas | Seoul City | 182 | 43.3 |
| small- to medium-sized cities | 226 | 53.8 | |
| rural areas | 12 | 2.9 | |
| Employment type | regular employees | 126 | 30.0 |
| non-regular employees | 294 | 70.0 | |
| Variance | (1) | (2) | (3) | (4) | M | SD | Skewness | Kurtosis |
|---|---|---|---|---|---|---|---|---|
| Sense of Calling | (0.710) | 4.50 | 0.700 | −0.461 | 0.261 | |||
| Meaning of Work | 0.645 ** | (0.724) | 3.96 | 0.432 | −0.684 | 1.860 | ||
| Living a Calling | 0.781 ** | 0.642 ** | (0.793) | 5.09 | 1.100 | −0.424 | −0.082 | |
| Psychological Burnout | −0.549 ** | −0.447 ** | −0.559 ** | (0.643) | 2.15 | 0.730 | 0.268 | 0.078 |
| Path | β | SD | T | P | 95% CI (LB-UB) | |
|---|---|---|---|---|---|---|
| Sense of Calling → Meaning of Work → Psychological Burnout | −0.052 | 0.033 | 1.564 | 0.118 | −0.116 | 0.016 |
| Sense of Calling → Living a Calling → Psychological Burnout | −0.186 | 0.042 | 4.458 | 0.000 | −0.270 | −0.105 |
| Sense of Calling → Meaning of Work → Living a Calling → Psychological Burnout | −0.046 | 0.015 | 3.189 | 0.001 | −0.080 | −0.023 |
Disclaimer/Publisher’s Note: The statements, opinions and data contained in all publications are solely those of the individual author(s) and contributor(s) and not of MDPI and/or the editor(s). MDPI and/or the editor(s) disclaim responsibility for any injury to people or property resulting from any ideas, methods, instructions or products referred to in the content. |
© 2023 by the authors. Licensee MDPI, Basel, Switzerland. This article is an open access article distributed under the terms and conditions of the Creative Commons Attribution (CC BY) license (https://creativecommons.org/licenses/by/4.0/).
Share and Cite
He, S.; Kang, H.; Ren, L.; Li, Y. Structural Relationships between Counselors’ Sense of Calling, Meaning of Work, Living a Calling, and Psychological Burnout. Behav. Sci. 2024, 14, 24. https://doi.org/10.3390/bs14010024
He S, Kang H, Ren L, Li Y. Structural Relationships between Counselors’ Sense of Calling, Meaning of Work, Living a Calling, and Psychological Burnout. Behavioral Sciences. 2024; 14(1):24. https://doi.org/10.3390/bs14010024
Chicago/Turabian StyleHe, Shanshu, Hyesun Kang, Linan Ren, and Yiran Li. 2024. "Structural Relationships between Counselors’ Sense of Calling, Meaning of Work, Living a Calling, and Psychological Burnout" Behavioral Sciences 14, no. 1: 24. https://doi.org/10.3390/bs14010024
APA StyleHe, S., Kang, H., Ren, L., & Li, Y. (2024). Structural Relationships between Counselors’ Sense of Calling, Meaning of Work, Living a Calling, and Psychological Burnout. Behavioral Sciences, 14(1), 24. https://doi.org/10.3390/bs14010024

