The Influence of Individual and Contextual Factors on the Vocational Choices of Adolescents and Their Impact on Well-Being
Abstract
1. Introduction
1.1. Italian Context
1.2. Aim
2. Materials and Methods
Measures
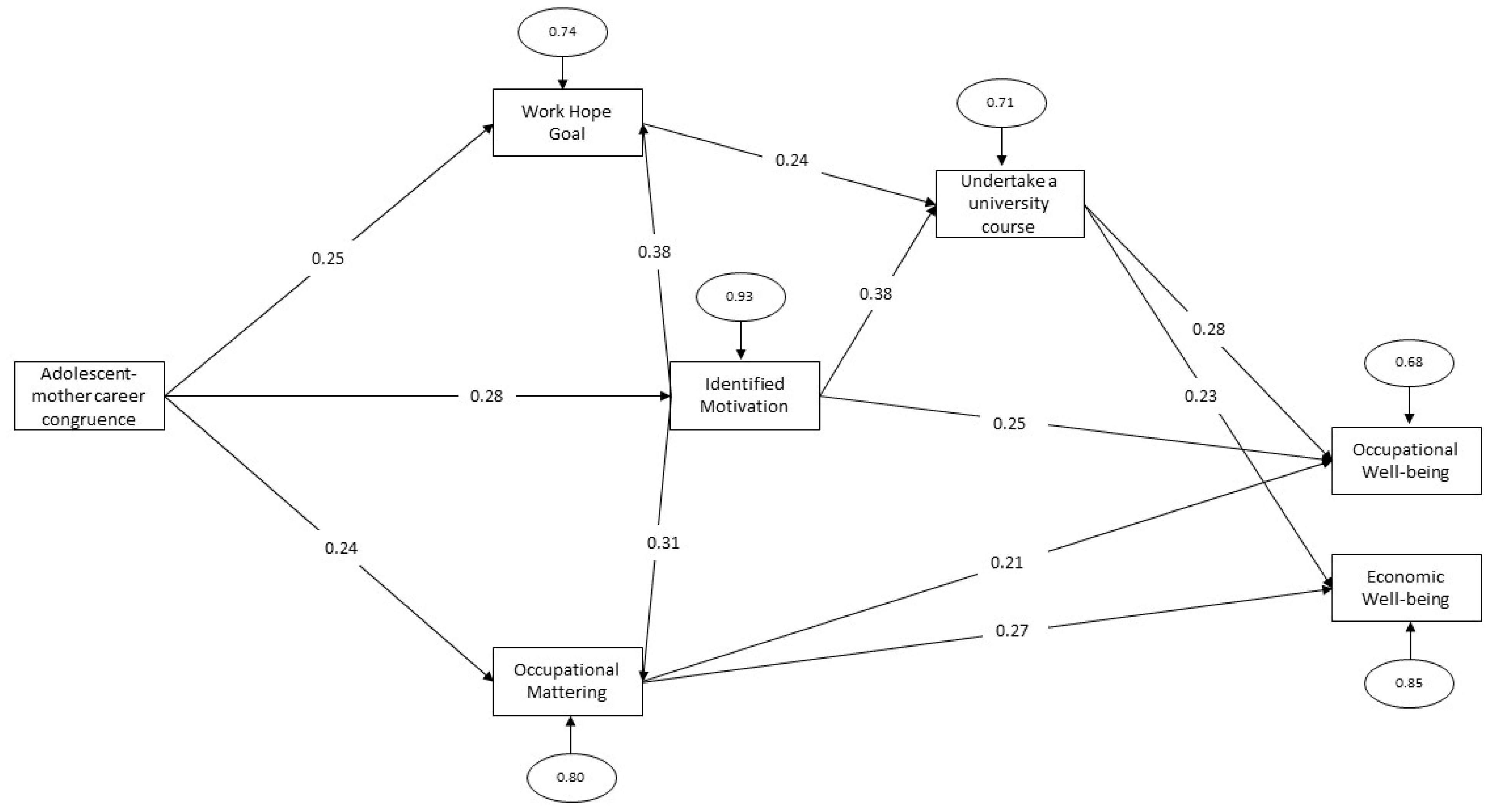
3. Results
4. Discussion
4.1. Theoretical Contribution
4.2. Practical Contribution
5. Conclusions
Supplementary Materials
Author Contributions
Funding
Institutional Review Board Statement
Informed Consent Statement
Data Availability Statement
Conflicts of Interest
References
- Erikson, E.H. Dimensions of a New Identity; WW Norton & Company: New York, NY, USA, 1979. [Google Scholar]
- Musetti, A.; Giammarresi, G.; Goth, K.; Petralia, A.; Barone, R.; Rizzo, R.; Concas, I.; Terrinoni, A.; Basile, C.; Di Maggio, C. Psychometric properties of the italian version of the assessment of identity development in adolescence (AIDA). Identity 2021, 21, 255–269. [Google Scholar] [CrossRef]
- Halpern-Felsher, B.L. Adolescent Decision-Making. In Encyclopedia of Adolescence; Brown, B.B., Prinstein, M., Eds.; Elsevier: Amsterdam, The Netherlands, 2011; Volume 1, pp. 30–37. [Google Scholar]
- Loureiro, R.J. Decision making in adolescents: A multifaceted construct. J. Hum. Growth Dev. 2020, 30, 160–163. [Google Scholar] [CrossRef]
- Lent, R.W.; Brown, S.D.; Hackett, G. Toward a unifying social cognitive theory of career and academic interest, choice, and performance. J. Vocat. Behav. 1994, 45, 79–122. [Google Scholar] [CrossRef]
- Duffy, R.D.; Bott, E.M.; Allan, B.A.; Torrey, C.L.; Dik, B.J. Perceiving a calling, living a calling, and job satisfaction: Testing a moderated, multiple mediator model. J. Couns. Psychol. 2012, 59, 50–59. [Google Scholar] [CrossRef]
- Leontiev, D.A.; Osin, E.N.; Fam, A.K.; Ovchinnikova, E.Y. How you choose is as important as what you choose: Subjective quality of choice predicts well-being and academic performance. Curr. Psychol. 2020, 41, 6439–6451. [Google Scholar] [CrossRef]
- Parola, A.; Marcionetti, J. Career decision-making difficulties and life satisfaction: The role of career-related parental behaviors and career adaptability. J. Career Dev. 2022, 49, 831–845. [Google Scholar] [CrossRef]
- Sawitri, D.R.; Creed, P.A.; Zimmer-Gembeck, M.J. The adolescent–parent career congruence scale: Development and initial validation. J. Career Assess. 2013, 21, 210–226. [Google Scholar] [CrossRef]
- Bronfenbrenner, U. Ecology of the family as a context for human development: Research perspectives. Dev. Psychol. 1986, 22, 723. [Google Scholar] [CrossRef]
- Kristof-Brown, A.L.; Zimmerman, R.D.; Johnson, E.C. Consequences of individuals’ fit at work: A meta-analysis OF person–job, person–organization, person–group, and person–supervisor fit. Pers. Psychol. 2005, 58, 281–342. [Google Scholar] [CrossRef]
- Lent, R.W.; Brown, S.D. Social cognitive career theory at 25: Empirical status of the interest, choice, and performance models. J. Vocat. Behav. 2019, 115, 103316. [Google Scholar] [CrossRef]
- Hoover-Dempsey, K.V.; Sandler, H.M. Final Performance Report for OERI Grant# R305T010673: The Social Context of Parental Involvement: A Path to Enhanced Achievement. 2005. Available online: http://hdl.handle.net/1803/7595 (accessed on 9 January 2023).
- Mansour, M.; Martin, A.J. Home, parents, and achievement motivation: A study of key home and parental factors that predict student motivation and engagement. Educ. Dev. Psychol. 2009, 26, 111–126. [Google Scholar] [CrossRef]
- Tang, J.; Li, N.; Sandoval, J.R.; Liu, Y. Parenting styles and academic motivation: A sample from Chinese high schools. J. Child Fam. Stud. 2018, 27, 3395–3401. [Google Scholar] [CrossRef]
- Kriegbaum, K.; Villarreal, B.; Wu, V.C.; Heckhausen, J. Parents still matter: Patterns of shared agency with parents predict college students’ academic motivation and achievement. Motiv. Sci. 2016, 2, 97. [Google Scholar] [CrossRef]
- Sawitri, D.R.; Creed, P.A. Adolescent–parent career congruence as a predictor of job search preparatory behaviors: The role of proactivity. J. Career Dev. 2022, 49, 60–75. [Google Scholar] [CrossRef]
- Emadpoor, L.; Lavasani, M.G.; Shahcheraghi, S.M. Relationship between perceived social support and psychological well-being among students based on mediating role of academic motivation. Int. J. Ment. Health Addict. 2016, 14, 284–290. [Google Scholar] [CrossRef]
- Duineveld, J.J.; Parker, P.D.; Ryan, R.M.; Ciarrochi, J.; Salmela-Aro, K. The link between perceived maternal and paternal autonomy support and adolescent well-being across three major educational transitions. Dev. Psychol. 2017, 53, 1978. [Google Scholar] [CrossRef] [PubMed]
- Otis, N.; Grouzet, F.M.; Pelletier, L.G. Latent motivational change in an academic setting: A 3-year longitudinal study. J. Educ. Psychol. 2005, 97, 170. [Google Scholar] [CrossRef]
- Ryan, R.M.; Deci, E.L. Intrinsic and extrinsic motivation from a self-determination theory perspective: Definitions, theory, practices, and future directions. Contemp. Educ. Psychol. 2020, 61, 101860. [Google Scholar] [CrossRef]
- Juntunen, C.L.; Wettersten, K.B. Work hope: Development and initial validation of a measure. J. Couns. Psychol. 2006, 53, 94. [Google Scholar] [CrossRef]
- Li, P.J.; Wong, Y.J.; McDermott, R.C.; Cheng, H.-L.; Ruser, J.B. US college students’ lay beliefs about hope: A mixed-methods study. J. Posit. Psychol. 2021, 16, 249–262. [Google Scholar] [CrossRef]
- Snyder, C.; Tran, T.; Schroeder, L.; Pulvers, K.; Adams, J.; Laub, L. Teaching the Hope Recipe: Setting Goals, Finding Pathways to Those Goals, and Getting Motivated. Natl. Educ. Serv. 2000, 4, 46–50. Available online: https://cyc-net.org/cyc-online/cycol-0308-snyderetal.html (accessed on 9 January 2023).
- Bareket-Bojmel, L.; Chernyak-Hai, L.; Margalit, M. Out of sight but not out of mind: The role of loneliness and hope in remote work and in job engagement. Pers. Individ. Diff. 2023, 202, 111955. [Google Scholar] [CrossRef]
- Kenny, M.E.; Walsh-Blair, L.Y.; Blustein, D.L.; Bempechat, J.; Seltzer, J. Achievement motivation among urban adolescents: Work hope, autonomy support, and achievement-related beliefs. J. Voc. Behav. 2010, 77, 205–212. [Google Scholar] [CrossRef]
- Atanásio, P.; Paixão, M.P.; da Silva, J.T. The Influence of Future Time Perspective in Career Decision-Making: The Mediating Role of Work Hope. In International Studies in Time Perspective; Paixão, M.P., da Silva, J.T., Ortuño, V., Corderio, P., Eds.; Coimbra University Press: Coimbra, Portugal, 2013; pp. 83–191. Available online: http://hdl.handle.net/10316.2/38624 (accessed on 9 January 2023).
- Scarpa, M.P.; Zopluoglu, C.; Prilleltensky, I. Assessing multidimensional mattering: Development and exploratory validation of the Mattering in Domains of Life Scale (MIDLS). J. Community Psychol. 2022, 50, 1430–1453. [Google Scholar] [CrossRef] [PubMed]
- Prilleltensky, I. Meaning-making, mattering, and thriving in community psychology: From co-optation to amelioration and transformation. Interv. Psicosoc. 2014, 23, 151. [Google Scholar] [CrossRef]
- Prilleltensky, I. Mattering at the intersection of psychology, philosophy, and politics. Am. J. Community Psychol. 2020, 65, 16–34. [Google Scholar] [CrossRef]
- Taylor, J.; Turner, R.J. A longitudinal study of the role and significance of mattering to others for depressive symptoms. J. Health Soc. Behav. 2001, 42, 310–325. [Google Scholar] [CrossRef]
- Dixon, A.L.; Scheidegger, C.; McWhirter, J.J. The adolescent mattering experience: Gender variations in perceived mattering, anxiety, and depression. J. Couns. Dev. 2009, 87, 302–310. [Google Scholar] [CrossRef]
- Rayle, A.D. Adolescent gender differences in mattering and wellness. J. Adolesc. 2005, 28, 753–763. [Google Scholar] [CrossRef]
- Flett, G.; Khan, A.; Su, C. Mattering and psychological well-being in college and university students: Review and recommendations for campus-based initiatives. Int. J. Ment. Health Addict. 2019, 17, 667–680. [Google Scholar] [CrossRef]
- Shine, D.; Britton, A.; Dos Santos, W.; Hellkamp, K.; Britton, Z.; Moore, K. The Role of Mattering and Institutional Resources on College Student Well-Being. Coll. Stud. J. 2021, 55, 281–292. Available online: https://link.gale.com/apps/doc/A681132858/AONE?u=anon~5e1917aa&sid=googleScholar&xid=8b1cafff (accessed on 9 January 2023).
- Matera, C.; Bosco, N.; Meringolo, P. Perceived mattering to family and friends, self-esteem, and well-being. Psychol. Health Med. 2020, 25, 550–558. [Google Scholar] [CrossRef] [PubMed]
- Elliott, G.C. Family Matters: The Importance of Mattering to Family in Adolescence; John Wiley & Sons: Hoboken, NJ, USA, 2009. [Google Scholar]
- Tucker, C.; Dixon, A.; Griddine, K.S. Academically successful African American male urban high school students’ experiences of mattering to others at school. Prof. Sch. Couns. 2010, 14, 2156759X1001400202. [Google Scholar] [CrossRef]
- Swanson, E.; Cole, D. The Role of Academic Validation in Developing Mattering and Academic Success. Res. High Educ. 2022, 63, 1368–1393. [Google Scholar] [CrossRef]
- Wood, R.; Bandura, A. Social cognitive theory of organizational management. Acad. Manag. Rev. 1989, 14, 361–384. [Google Scholar] [CrossRef]
- Lent, R.W.; Brown, S.D.; Hackett, G. Social cognitive career theory. Career Choice Dev. 2002, 4, 255–311. [Google Scholar]
- Giustinelli, P.; Pavoni, N. The evolution of awareness and belief ambiguity in the process of high school track choice. Rev. Econ. Dyn. 2017, 25, 93–120. [Google Scholar] [CrossRef]
- Marcionetti, J.; Parola, A. (Eds.) EU Framework of Career Development in Teacher Education; Zenodo: Genève, Switzerland, 2022. [Google Scholar] [CrossRef]
- Delvecchio, E.; Di Riso, D.; Salcuni, S. Self-perception of parental role, family functioning, and familistic beliefs in Italian parents: Early evidence. Front. Psychol. 2016, 6, 1983. [Google Scholar] [CrossRef]
- McBride, B.A.; Dyer, W.J.; Liu, Y.; Brown, G.L.; Hong, S. The differential impact of early father and mother involvement on later student achievement. J. Educ. Psychol. 2009, 101, 498. [Google Scholar] [CrossRef]
- Vallerand, R.J.; Pelletier, L.G.; Blais, M.R.; Briere, N.M.; Senecal, C.; Vallieres, E.F. The Academic Motivation Scale: A measure of intrinsic, extrinsic, and amotivation in education. Educ. Psychol. Meas. 1992, 52, 1003–1017. [Google Scholar] [CrossRef]
- Alivernini, F.; Lucidi, F. The Academic Motivation Scale (AMS): Factorial structure, invariance and validity in the Italian context. TPM 2008, 15, 211–220. [Google Scholar]
- Di Napoli, I.; Di Martino, S.; Arcidiacono, C.; Prilleltensky, I.; Esposito, C. Measuring mattering from a multidimensional and temporal perspective: Italian adaptation of the MIDLS scale. Self Identity 2023. under review. [Google Scholar]
- Prilleltensky, I.; Dietz, S.; Prilleltensky, O.; Myers, N.D.; Rubenstein, C.L.; Jin, Y.; McMahon, A. Assessing multidimensional well-being: Development and validation of the I COPPE scale. J. Community Psychol. 2015, 43, 199–226. [Google Scholar] [CrossRef]
- Di Martino, S.; Di Napoli, I.; Esposito, C.; Prilleltensky, I.; Arcidiacono, C. Measuring subjective well-being from a multidimensional and temporal perspective: Italian adaptation of the I COPPE scale. Health Qual. Life Outcomes 2018, 16, 88. [Google Scholar] [CrossRef]
- Esposito, C.; Di Napoli, I.; Di Martino, S.; Prilleltensky, I.; Arcidiacono, C. The I COPPE Scale Short Form for measuring multidimensional well-being: Construct validity and reliability from US, Argentinian, and Italian large samples. J. Community Psychol. 2022, 50, 696–711. [Google Scholar] [CrossRef]
- Joreskog, K.G.; Sorbom, D. LISREL for Windows; Scientific Software International: Lincolnwood, IL, USA, 2006. [Google Scholar]
- Schermelleh-Engel, K.; Moosbrugger, H.; Müller, H. Evaluating the Fit of Structural Equation Models: Tests of Significance and Descriptive Goodness-of-Fit Measures. MPR-Online 2003, 8, 23–74. Available online: https://www.stats.ox.ac.uk/~snijders/mpr_Schermelleh.pdf (accessed on 9 January 2023).
- Kim, H.-Y. Statistical notes for clinical researchers: Assessing normal distribution (2) using skewness and kurtosis. Restor. Dent. Endod. 2013, 38, 52–54. [Google Scholar] [CrossRef] [PubMed]
- Sawitri, D.R. Career Congruence with Parents from the Perspective of Gender. In Proceedings of the 1st Annual International Conference on Social Sciences and Humanities (AICOSH 2019), Yogyakarta, Indonesia, 25–27 June 2019; pp. 244–248. [Google Scholar] [CrossRef]
- Dietrich, J.; Kracke, B. Career-specific parental behaviors in adolescents’ development. J. Vocat. Behav. 2009, 75, 109–119. [Google Scholar] [CrossRef]
- Valero, D.; Hirschi, A.; Strauss, K. Hope in adolescent careers: Mediating effects of work motivation on career outcomes in Swiss apprentices. J. Career Dev. 2015, 42, 381–395. [Google Scholar] [CrossRef]
- Ozer, S.; Schwartz, S.J. Academic motivation, life exploration, and psychological well-being among emerging adults in Denmark. Nord. Psychol. 2020, 72, 199–221. [Google Scholar] [CrossRef]
- Anderman, E.M.; Gray, D.L.; Chang, Y. Motivation and Classroom Learning. In Handbook of Psychology, 2nd ed.; John Wiley & Sons: Hoboken, NJ, USA, 2012; p. 7. [Google Scholar]
- Dijkstra, P.; Kuyper, H.; Van der Werf, G.; Buunk, A.P.; van der Zee, Y.G. Social comparison in the classroom: A review. Rev. Educ. Res. 2008, 78, 828–879. [Google Scholar] [CrossRef]
- Cantarero, K.; Van Tilburg, W.A.; Smoktunowicz, E. Affirming basic psychological needs promotes mental well-being during the COVID-19 outbreak. Soc. Psychol. Personal. Sci. 2021, 12, 821–828. [Google Scholar] [CrossRef]
- Nalipay, M.J.N.; King, R.B.; Mordeno, I.G.; Wang, H. Are good teachers born or made? Teachers who hold a growth mindset about their teaching ability have better well-being. Educ. Psychol. 2022, 42, 23–41. [Google Scholar] [CrossRef]
- Vallerand, R.J. From motivation to passion: In search of the motivational processes involved in a meaningful life. Can. Psychol./Psychol. Can. 2012, 53, 42. [Google Scholar] [CrossRef]
- Vallerand, R.J. On passion for Life Activities: The Dualistic Model of Passion. In Advances in Experimental Social Psychology; Elsevier: Amsterdam, The Netherlands, 2010; Volume 42, pp. 97–193. [Google Scholar] [CrossRef]
- MacCallum, R.C.; Roznowski, M.; Necowitz, L.B. Model modifications in covariance structure analysis: The problem of capitalization on chance. Psychol. Bull. 1992, 111, 490. [Google Scholar] [CrossRef]
- Donnelly, K.; Twenge, J.M. Masculine and feminine traits on the Bem Sex-Role Inventory, 1993–2012: A cross-temporal meta-analysis. Sex Roles 2017, 76, 556–565. [Google Scholar] [CrossRef]
- Korlat, S.; Foerst, N.M.; Schultes, M.-T.; Schober, B.; Spiel, C.; Kollmayer, M. Gender role identity and gender intensification: Agency and communion in adolescents’ spontaneous self-descriptions. Eur. J. Dev. Psychol. 2022, 19, 64–88. [Google Scholar] [CrossRef]
- Constantine, M.G.; Miville, M.L.; Warren, A.K.; Gainor, K.A.; Lewis-Coles, M.A.E. Religion, spirituality, and career development in African American college students: A qualitative inquiry. Career Dev. Q. 2006, 54, 227–241. [Google Scholar] [CrossRef]

| M ± DS | |
|---|---|
| Age Range | 17.9 ± 1.0 16–20 |
| N (%) | |
| Sex | |
| Female Male | 112 (76%) 35 (24%) |
| Father’s degree | |
| Primary school diploma Middle School diploma High school licence Bachelor’s degree Postgraduate specialisation Missing | 8 (5%) 46 (31%) 61 (42%) 23 (16%) 8 (5%) 1 (1%) |
| Mother’s degree | |
| Primary school diploma Middle School diploma High school licence Bachelor’s degree Postgraduate specialisation Missing | 7 (5%) 33 (22%) 62 (42%) 33 (22%) 11 (8%) 1 (1%) |
| Father’s employment status | |
| Unemployed Public employee Private employee Self-employed worker Retired Household Missing | 3 (2%) 34 (23%) 50 (34%) 46 (31%) 4 (3%) --- 10 (7%) |
| Mother’s employment status | |
| Unemployed Public employee Private employee Self-employed worker Retired Household Missing | 5 (4%) 46 (31%) 22 (15%) 15 (10%) --- 51 (35%) 8 (5%) |
| Variable | INT-UN | I WB | C WB | O WB | PH WB | PS WB | E WB | OV WB | ||
|---|---|---|---|---|---|---|---|---|---|---|
| α | -- | 0.81 | 0.86 | 0.83 | 0.84 | 0.69 | 0.87 | 0.76 | ||
| M ± DS | 5.20 ± 1.18 | 7.95 ± 1.82 | 6.20 ± 2.30 | 8.03 ± 1.92 | 7.66 ± 2.02 | 6.73 ± 2.45 | 7.10 ± 2.09 | 7.54 ± 1.93 | ||
| MCC-C | 0.88 | 4.72 ± 1.53 | 0.23 ** | 0.37 ** | 0.27 ** | 0.29 ** | 0.31 ** | 0.33 ** | 0.17 * | 0.39 ** |
| PCC-C | 0.84 | 3.75 ± 1.72 | 0.17 * | 0.32 ** | 0.19 * | 0.24 ** | 0.21 ** | 0.24 ** | 0.21 ** | 0.39 ** |
| MCC-S | 0.90 | 4.43 ± 1.67 | 0.19 * | 0.30 ** | 0.32 ** | 0.26 ** | 0.28 ** | 0.31 ** | 0.14 | 0.34 ** |
| PCC-S | 0.83 | 3.56 ± 1.74 | 0.09 | 0.33 ** | 0.25 ** | 0.22 ** | 0.23 ** | 0.24 ** | 0.17 * | 0.36 ** |
| WH-A | 0.81 | 5.06 ± 1.52 | 0.37 ** | 0.38 ** | 0.31 ** | 0.37 ** | 0.31 ** | 0.44 ** | 0.27 ** | 0.40 ** |
| WH-P | 0.65 | 4.74 ± 1.73 | 0.19 * | 0.26 ** | 0.33 ** | 0.22 ** | 0.33 ** | 0.41 ** | 0.22 ** | 0.30 ** |
| WH-G | 0.77 | 5.01 ± 1.65 | 0.41 ** | 0.36 ** | 0.26 ** | 0.36 ** | 0.28 ** | 0.33 ** | 0.27 ** | 0.35 ** |
| AM-A | 0.89 | 1.43 ± 0.79 | −0.20 * | −0.18 * | −0.06 | −0.45 ** | −0.31 ** | −0.28 ** | −0.17 * | −0.26 ** |
| AM-E | 0.79 | 2.80 ± 1.04 | 0.19 * | 0.23 ** | 0.11 | 0.13 | 0.08 | 0.18 * | 0.19 * | 0.26 ** |
| AM-IO | 0.78 | 2.22 ± 1.10 | 0.11 | 0.07 | 0.10 | −0.07 | −0.04 | 0.04 | −0.10 | 0.07 |
| AM-ID | 0.79 | 3.53 ± 0.71 | 0.49 ** | 0.25 ** | 0.20 ** | 0.47 ** | 0.24 ** | 0.20 ** | 0.20 ** | 0.29 ** |
| AM-II | 0.85 | 3.06 ± 0.86 | 0.40 ** | 0.22 ** | 0.15 | 0.38 ** | 0.21 | 0.30 ** | 0.12 | 0.31 ** |
| SM-FV | 0.83 | 6.75 ± 2.15 | 0.18 * | 0.51 ** | 0.45 ** | 0.38 ** | 0.46 ** | 0.57 ** | 0.37 ** | 0.59 ** |
| IM-FV | 0.88 | 7.30 ± 2.28 | 0.15 | 0.51 ** | 0.26 ** | 0.35 ** | 0.41 ** | 0.49 ** | 0.26 ** | 0.54 ** |
| OM-FV | 0.85 | 6.79 ± 2.43 | 0.06 | 0.30 ** | 0.32 ** | 0.35 ** | 0.36 ** | 0.55 ** | 0.39 ** | 0.43 ** |
| CM-FV | 0.94 | 5.86 ± 2.84 | 0.12 | 0.35 ** | 0.53 ** | 0.13 | 0.44 ** | 0.52 ** | 0.43 ** | 0.46 ** |
| SM-AV | 0.89 | 7.59 ± 2.27 | 0.13 | 0.56 ** | 0.43 ** | 0.42 ** | 0.49 ** | 0.62 ** | 0.34 ** | 0.63 ** |
| IM-AV | 0.93 | 8.37 ± 1.84 | 0.17 * | 0.45 ** | 0.32 ** | 0.29 ** | 0.38 ** | 0.41 ** | 0.23 ** | 0.36 ** |
| OM-AV | 0.95 | 6.69 ± 2.70 | 0.23 ** | 0.32 ** | 0.20 * | 0.37 ** | 0.37 ** | 0.49 ** | 0.32 ** | 0.45 ** |
| CM-AV | 0.93 | 5.98 ± 2.65 | 0.10 | 0.35 ** | 0.53 ** | 0.20 * | 0.36 ** | 0.43 ** | 0.43 ** | 0.39 ** |
Disclaimer/Publisher’s Note: The statements, opinions and data contained in all publications are solely those of the individual author(s) and contributor(s) and not of MDPI and/or the editor(s). MDPI and/or the editor(s) disclaim responsibility for any injury to people or property resulting from any ideas, methods, instructions or products referred to in the content. |
© 2023 by the authors. Licensee MDPI, Basel, Switzerland. This article is an open access article distributed under the terms and conditions of the Creative Commons Attribution (CC BY) license (https://creativecommons.org/licenses/by/4.0/).
Share and Cite
Fantinelli, S.; Esposito, C.; Carlucci, L.; Limone, P.; Sulla, F. The Influence of Individual and Contextual Factors on the Vocational Choices of Adolescents and Their Impact on Well-Being. Behav. Sci. 2023, 13, 233. https://doi.org/10.3390/bs13030233
Fantinelli S, Esposito C, Carlucci L, Limone P, Sulla F. The Influence of Individual and Contextual Factors on the Vocational Choices of Adolescents and Their Impact on Well-Being. Behavioral Sciences. 2023; 13(3):233. https://doi.org/10.3390/bs13030233
Chicago/Turabian StyleFantinelli, Stefania, Ciro Esposito, Leonardo Carlucci, Pierpaolo Limone, and Francesco Sulla. 2023. "The Influence of Individual and Contextual Factors on the Vocational Choices of Adolescents and Their Impact on Well-Being" Behavioral Sciences 13, no. 3: 233. https://doi.org/10.3390/bs13030233
APA StyleFantinelli, S., Esposito, C., Carlucci, L., Limone, P., & Sulla, F. (2023). The Influence of Individual and Contextual Factors on the Vocational Choices of Adolescents and Their Impact on Well-Being. Behavioral Sciences, 13(3), 233. https://doi.org/10.3390/bs13030233

