Bacillus licheniformis-Fermented Products Reduce Diarrhea Incidence and Alter the Fecal Microbiota Community in Weaning Piglets
Simple Summary
Abstract
1. Introduction
2. Materials and Methods
2.1. Preparation of B. licheniformis-Fermented Products
2.2. Animal Study
2.3. Diarrhea Incidence Analysis
d/(10 pigs × 28 d)] × 100.
2.4. 16S rRNA Sequencing and Data Processing
2.5. Statistical Analysis
3. Results
3.1. Effect of B. licheniformis-Fermented Products on Diarrhea Incidence in Weaning Piglets
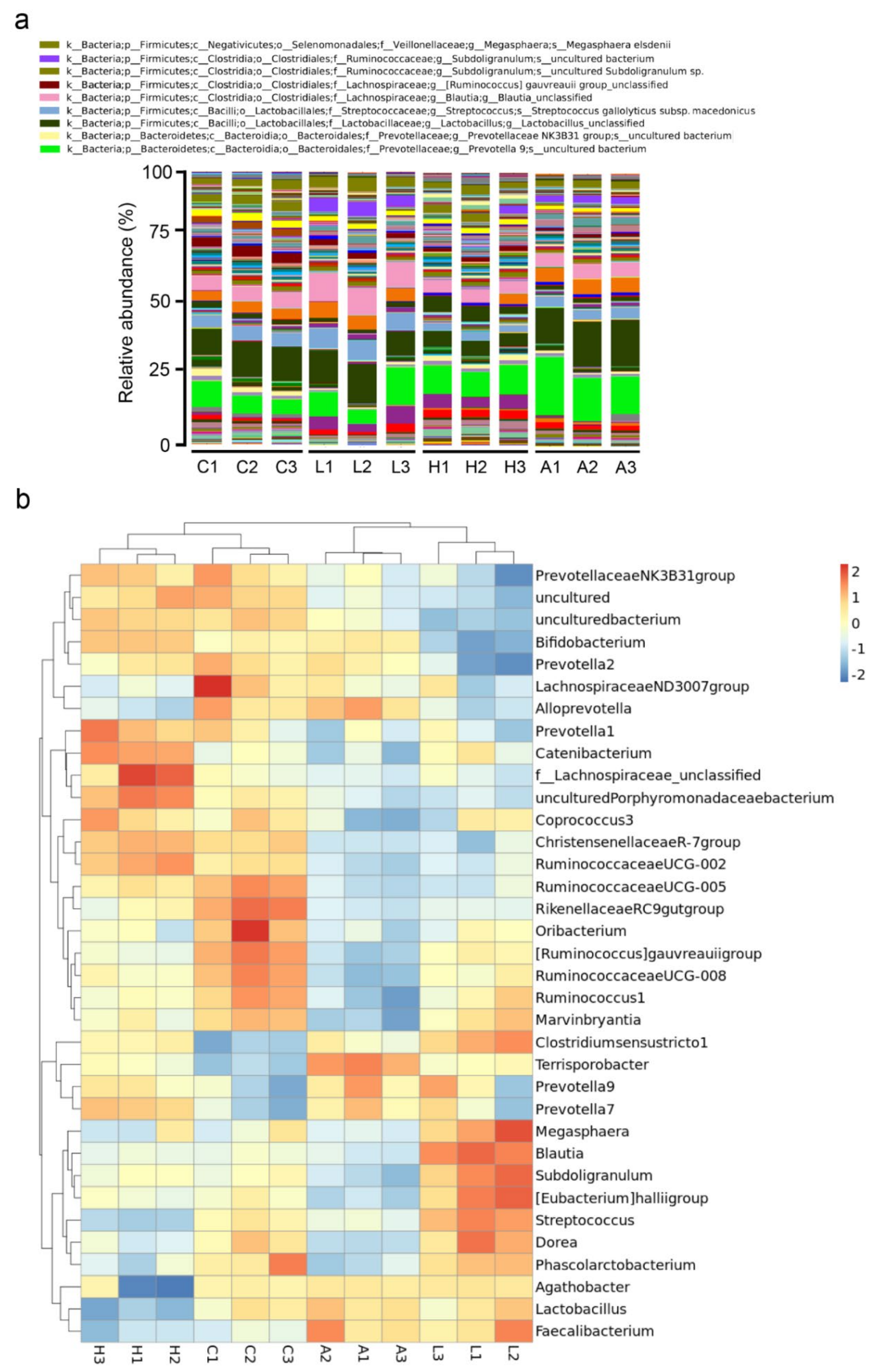
3.2. Effect of B. licheniformis-Fermented Products on the Fecal Bacterial Microbiota of Weaning Piglets
3.3. Effects of B. licheniformis-Fermented Products on the Fecal Bacterial Taxonomic Composition
3.4. Association between the Concentration of B. licheniformis-Fermented Products, Diarrhea Incidence, Growth Performance, and Average Abundance of the Genera
4. Discussion
5. Conclusions
Author Contributions
Funding
Conflicts of Interest
References
- Vondruskova, H.; Slamova, R.; Trckova, M.; Zraly, Z.; Pavlik, I. Alternatives to antibiotic growth promoters in prevention of diarrhoea in weaned piglets: A review. Vet. Med.-Czech. 2010, 55, 199–224. [Google Scholar] [CrossRef]
- Rhouma, M.; Fairbrother, J.M.; Beaudry, F.; Letellier, A. Post weaning diarrhea in pigs: Risk factors and non-colistin-based control strategies. Acta Vet. Scand. 2017, 59, 31. [Google Scholar] [CrossRef] [PubMed]
- Pickard, J.M.; Zeng, M.Y.; Caruso, R.; Núñez, G. Gut microbiota: Role in pathogen colonization, immune responses, and inflammatory disease. Immunol. Rev. 2017, 279, 70–89. [Google Scholar] [CrossRef] [PubMed]
- Nowland, T.L.; Plush, K.J.; Barton, M.; Kirkwood, R.N. Development and function of the intestinal microbiome and potential implications for pig production. Animals 2019, 9, 76. [Google Scholar] [CrossRef] [PubMed]
- Radostits, O.M.; Leslie, K.E.; Fetrow, J. Planned animal health and production in swine herds. In Herd Health: Food Animal Production Medicine, 2nd ed.; W.B. Saunders Co.: London, UK, 1994; pp. 435–526. [Google Scholar]
- Khan, R.U.; Naz, S. The applications of probiotics in poultry production. Worlds Poult. Sci. J. 2013, 69, 621–632. [Google Scholar] [CrossRef]
- Ahmed, S.T.; Hoon, J.; Mun, H.S.; Yang, C.J. Evaluation of Lactobacillus and Bacillus-based probiotics as alternatives to antibiotics in enteric microbial challenged weaned piglets. Afr. J. Microbiol. Res. 2014, 8, 96–104. [Google Scholar]
- Abudabos, A.M.; Al-Batshan, H.A.; Murshed, M.A. Effects of prebiotics and probiotics on the performance and bacterial colonization of broiler chickens. S. Afr. J. Anim. Sci. 2015, 45, 419–428. [Google Scholar] [CrossRef]
- Abudabos, A.M.; Alyemni, A.H.; Dafalla, Y.M.; Khan, R.U. Effect of organic acid blend and Bacillus subtilis alone or in combination on growth traits, blood biochemical and antioxidant status in broilers exposed to Salmonella typhimurium challenge during the starter phase. J. Appl. Anim. Res. 2017, 45, 538–542. [Google Scholar] [CrossRef]
- Patterson, J.A.; Burkholder, K.M. Application of prebiotics and probiotics in poultry production. Poult. Sci. 2003, 82, 627–631. [Google Scholar] [CrossRef]
- Lutful Kabir, S.M. The role of probiotics in the poultry industry. Int. J. Mol. Sci. 2009, 10, 3531–3546. [Google Scholar] [CrossRef]
- Cheng, Y.H.; Zhang, N.; Han, J.C.; Chang, C.W.; Hsiao, F.S.H.; Yu, Y.H. Optimization of surfactin production from Bacillus subtilis in fermentation and its effects on Clostridium perfringens-induced necrotic enteritis and growth performance in broilers. J. Anim. Physiol. Anim. Nutr. 2018, 102, 1232–1244. [Google Scholar] [CrossRef] [PubMed]
- Cheng, Y.H.; Hsiao, F.S.H.; Wen, C.M.; Wu, C.Y.; Dybus, A.; Yu, Y.H. Mixed fermentation of soybean meal by protease and probiotics and its effects on growth performance and immune response in broilers. J. Appl. Anim. Res. 2019, 47, 339–348. [Google Scholar] [CrossRef]
- Cheng, Y.H.; Su, L.W.; Horng, Y.B.; Yu, Y.H. Effects of soybean meal fermented by Lactobacillus species and Clostridium butyricum on growth performance, diarrhea incidence and fecal bacteria in weaning piglets. Ann. Anim. Sci. 2019. [Google Scholar] [CrossRef]
- Lan, R.; Kim, I.H. Effects of Bacillus licheniformis and Bacillus subtilis complex on growth performance and faecal noxious gas emissions in growing-finishing pigs. J. Sci. Food Agric. 2019, 99, 1554–1560. [Google Scholar] [CrossRef] [PubMed]
- Poulsen, A.R.; Jonge, N.; Nielsen, J.L.; Højberg, O.; Lauridsen, C.; Cutting, S.M.; Canibe, N. Impact of Bacillus spp. spores and gentamicin on the gastrointestinal microbiota of suckling and newly weaned piglets. PLoS ONE 2018, 13, e0207382. [Google Scholar] [CrossRef] [PubMed]
- Thaniyavarn, J.; Roongsawang, N.; Kameyama, T.; Haruki, M.; Imanaka, T.; Morikawa, M.; Kanaya, S. Production and characterization of biosurfactants from Bacillus licheniformis F2.2. Biosci. Biotechnol. Biochem. 2003, 67, 1239–1244. [Google Scholar] [CrossRef] [PubMed]
- Lin, E.R.; Cheng, Y.H.; Hsiao, F.S.H.; Proskura, W.S.; Dybus, A.; Yu, Y.H. Optimization of solid-state fermentation conditions of Bacillus licheniformis and its effects on Clostridium perfringens-induced necrotic enteritis in broilers. R. Bras. Zootec. 2019, 48, e20170298. [Google Scholar] [CrossRef]
- Chen, Y.C.; Yu, Y.H. Bacillus licheniformis–fermented products improve growth performance and the fecal microbiota community in broilers. Poult. Sci. 2019. Accepted. [Google Scholar] [CrossRef]
- Cappai, M.G.; Wolf, P.; Rust, P.; Pinna, W.; Kamphues, J. Raw hulled shredded acorns from Downy Oak (Quercus pubescens) in the diet of pigs: Effects on digestibility and faeces characteristics. J. Anim. Physiol. Anim. Nutr. 2013, 1, 1–5. [Google Scholar] [CrossRef]
- Balasubramanian, B.; Li, T.; Kim, I.H. Effects of supplementing growing-finishing pig diets with Bacillus spp. probiotic on growth performance and meat-carcass grade quality traits. R. Bras. Zootec. 2016, 45, 93–100. [Google Scholar] [CrossRef]
- Alexopoulos, C.; Georgoulakis, I.E.; Tzivara, A.; Kyriakis, C.S.; Govaris, A.; Kyriakis, S.C. Field evaluation of the effect of a probiotic-containing Bacillus licheniformis and Bacillus subtilis spores on the health status, performance, and carcass quality of grower and finisher pigs. J. Vet. Med. A Physiol. Pathol. Clin. Med. 2004, 51, 306–312. [Google Scholar] [CrossRef] [PubMed]
- Zong, X.; Wang, T.H.; Lu, Z.Q.; Song, D.G.; Zhao, J.; Wang, Y.Z. Effects of Clostridium butyricum or in combination with Bacillus licheniformis on the growth performance, blood indexes, and intestinal barrier function of weanling piglets. Livest. Sci. 2019, 220, 137–142. [Google Scholar] [CrossRef]
- Guevarra, R.B.; Lee, J.H.; Lee, S.H.; Seok, M.J.; Kim, D.W.; Kang, B.N.; Johnson, T.J.; Isaacson, R.E.; Kim, H.B. Piglet gut microbial shifts early in life: Causes and effects. J. Anim. Sci. Biotechnol. 2019, 10, 1. [Google Scholar] [CrossRef] [PubMed]
- Takesue, Y.; Yokoyama, T.; Akagi, S.; Ohge, H.; Imamura, Y.; Murakami, Y.; Sueda, T. Changes in the intestinal flora after the administration of prophylactic antibiotics to patients undergoing a gastrectomy. Surg. Today 2002, 32, 581–586. [Google Scholar] [CrossRef]
- Kaewtapee, C.; Burbach, K.; Tomforde, G.; Hartinger, T.; Camarinha-Silva, A.; Heinritz, S.; Seifert, J.; Wiltafsky, M.; Mosenthin, R.; Rosenfelder-Kuon, P. Effect of Bacillus subtilis and Bacillus licheniformis supplementation in diets with low- and high-protein content on ileal crude protein and amino acid digestibility and intestinal microbiota composition of growing pigs. J. Anim. Sci. Biotechnol. 2017, 8, 37. [Google Scholar] [CrossRef]
- Zhang, W.; Zhu, Y.H.; Zhou, D.; Wu, Q.; Song, D.; Dicksved, J.; Wang, J.F. Oral administration of a select mixture of Bacillus probiotics affects the gut microbiota and goblet cell function following Escherichia coli challenge in newly weaned pigs of genotype MUC4 that are supposed to be enterotoxigenic E. coli F4ab/ac receptor negative. Appl. Environ. Microbiol. 2017, 83, e02747-16. [Google Scholar] [CrossRef]
- Yang, F.; Hou, C.; Zeng, X.; Qiao, S. The use of lactic acid bacteria as a probiotic in swine diets. Pathogens 2015, 4, 34–45. [Google Scholar] [CrossRef]
- Flint, H.J.; Bayer, E.A. Plant cell wall breakdown by anaerobic microorganisms from the mammalian digestive tract. Ann. N. Y. Acad. Sci. 2008, 1125, 280–288. [Google Scholar] [CrossRef]
- Ivarsson, E.; Roos, S.; Liu, H.Y.; Lindberg, J.E. Fermentable non-starch polysaccharides increases the abundance of Bacteroides-Prevotella-Porphyromonas in ileal microbial community of growing pigs. Anim. Int. J. Anim. Biosci. 2014, 8, 1777–1787. [Google Scholar] [CrossRef]
- Yang, Q.; Huang, X.; Zhao, S.; Sun, W.; Yan, Z.; Wang, P.; Li, S.; Huang, W.; Zhang, S.; Liu, L.; et al. Structure and function of the fecal microbiota in diarrheic neonatal piglets. Front. Microbiol. 2017, 8, 502. [Google Scholar] [CrossRef]
- Yang, H.; Yang, M.; Fang, S.; Huang, X.; He, M.; Ke, S.; Gao, J.; Wu, J.; Zhou, Y.; Fu, H.; et al. Evaluating the profound effect of gut microbiome on host appetite in pigs. BMC Microbiol. 2018, 18, 215. [Google Scholar] [CrossRef] [PubMed]
- Yang, H.; Huang, X.; Fang, S.; He, M.; Zhao, Y.; Wu, Z.; Yang, M.; Zhang, Z.; Chen, C.; Huang, L. Unraveling the fecal microbiota and metagenomic functional capacity associated with feed efficiency in pigs. Front. Microbiol. 2017, 8, 1555. [Google Scholar] [CrossRef] [PubMed]
- Fang, S.; Chen, X.; Zhou, L.; Wang, C.; Chen, Q.; Lin, R.; Xiao, T.; Gan, Q. Faecal microbiota and functional capacity associated with weaning weight in meat rabbits. Microb Biotechnol. 2019, 12, 1441–1452. [Google Scholar] [CrossRef] [PubMed]
- Mateos, I.; Combes, S.; Pascal, G.; Cauquil, L.; Barilly, C.; Cossalter, A.M.; Laffitte, J.; Botti, S.; Pinton, P.; Oswald, I.P. Fumonisin-exposure impairs age-related ecological succession of bacterial species in weaned pig gut microbiota. Toxins 2018, 10, 230. [Google Scholar] [CrossRef]
- Tang, W.; Yao, X.; Xia, F.; Yang, M.; Chen, Z.; Zhou, B.; Liu, Q. Modulation of the gut microbiota in rats by Hugan Qingzhi tablets during the treatment of high-fat-diet-induced nonalcoholic fatty liver disease. Oxid. Med. Cell Longev. 2018, 2018, 7261619. [Google Scholar] [CrossRef]




| Item | d 1–28 4 |
|---|---|
| Ingredient, g kg−1 | |
| Corn, yellow | 570.0 |
| Soybean meal, 44% CP | 260.0 |
| Fish meal, 60% CP | 30.0 |
| Fermented soybean meal | 0 |
| Dried whey | 85.0 |
| Soybean oil | 35.0 |
| CaCO3, 38% Ca | 5.0 |
| CaHPO4 | 12.0 |
| Salt | 4.0 |
| Choline, 50% | 0.8 |
| L-Lysine, 98% | 3.5 |
| Vitamin, premix 1 | 1.0 |
| Mineral, premix 2 | 1.0 |
| Chemical composition, g kg−1 | |
| Crude protein | 191.2 |
| Analyzed calcium | 8.0 |
| Analyzed total phosphorus | 7.0 |
| Lysine | 14.5 |
| Methionine + Cystine | 6.5 |
| Phenylalanine + Tyrosine | 15.5 |
| ME, kcal/kg 3 | 3567.63 |
| C 1 | L 2 | H 3 | A 4 | SEM | p-Value | |
|---|---|---|---|---|---|---|
| Body weight (kg/head) | ||||||
| 28 d | 26.77 | 27.42 | 27.32 | 27.84 | 0.81 | 0.55 |
| Average daily gain (g/d/head) | ||||||
| 1–14 d | 0.53 | 0.53 | 0.54 | 0.55 | 0.04 | 0.80 |
| 15–28 d | 0.70 | 0.72 | 0.69 | 0.71 | 0.03 | 0.87 |
| 1–28 d | 0.61 | 0.63 | 0.62 | 0.63 | 0.03 | 0.85 |
| Average daily feed intake (g/d/head) | ||||||
| 1–14 d | 0.72 | 0.72 | 0.75 | 0.74 | 0.03 | 0.58 |
| 15–28 d | 1.05 | 1.11 | 1.02 | 1.12 | 0.07 | 0.36 |
| 1–28 d | 0.88 | 0.92 | 0.88 | 0.93 | 0.04 | 0.33 |
| Feed conversion ratio | ||||||
| 1–14 d | 1.38 | 1.36 | 1.38 | 1.35 | 0.04 | 0.69 |
| 15–28 d | 1.50 | 1.54 | 1.49 | 1.58 | 0.06 | 0.42 |
| 1–28 d | 1.45 | 1.47 | 1.44 | 1.48 | 0.03 | 0.61 |
| C 1 | L 2 | H 3 | A 4 | SEM | p-Value | |
|---|---|---|---|---|---|---|
| Diarrhea, % | ||||||
| 1–14 d | 7.62 | 3.81 | 4.29 | 0.95 | 6.55 | 0.59 |
| 15–28 d | 15.98 | 5.24 | 2.86 | 2.43 | 6.80 | 0.08 |
| 1–28 d | 11.80 a | 4.52 a,b | 3.57 b | 1.69 b | 3.65 | 0.02 |
| Effective Reads | Number of OTUs | Chao1 | Fisher Alpha | Shannon | Enspie | |
|---|---|---|---|---|---|---|
| C 1 | 23,934.67 | 4408.33 a,b | 816.00 a,b | 151.72 a,b | 6.89 a | 37.62 b |
| L 2 | 23,597.67 | 3108.33 a,b | 660.67 b | 117.16 b | 6.10 b | 25.07 c |
| H 3 | 24,145.33 | 5135.67 a | 915.00 a | 174.91 a | 7.22 a | 54.19 a |
| A 4 | 21,554.67 | 3085.00 b | 671.67 b | 121.95 b | 6.20 b | 20.47 c |
| SEM | 1675.91 | 705.07 | 66.29 | 14.47 | 0.14 | 3.08 |
| p-value | 0.33 | 0.03 | 0.02 | 0.01 | <0.001 | <0.001 |
| Relative Abundance (%) | ||||||
|---|---|---|---|---|---|---|
| C 1 | L 2 | H 3 | A 4 | SEM | p-Value | |
| Phylum | ||||||
| Firmicutes | 67.15 | 72.20 | 63.51 | 75.87 | 5.34 | 0.11 |
| Bacteroidetes | 30.66 | 24.29 | 31.77 | 22.26 | 5.53 | 0.18 |
| Actinobacteria | 1.22 b | 1.14 b | 1.95 a | 0.78 c | 0.10 | <0.001 |
| Proteobacteria | 0.32 b | 0.35 b | 0.64 a | 0.27 b | 0.07 | <0.001 |
| Class | ||||||
| Clostridia | 47.75 a | 47.83 a | 44.88 a,b | 40.37 b | 2.47 | 0.03 |
| Bacteroidia | 24.29 | 22.26 | 31.77 | 30.66 | 5.53 | 0.18 |
| Bacilli | 17.02 a | 19.62 a | 8.55 b | 20.15 a | 2.23 | <0.01 |
| Negativicutes | 6.35 | 7.23 | 6.24 | 5.91 | 1.14 | 0.62 |
| Erysipelotrichia | 1.07 b | 1.18 b | 3.85 a | 0.72 b | 0.27 | <0.001 |
| Methanobacteria | 1.32 a | 0.35 a,b | 1.21 a,b | 0.14 b | 0.35 | 0.02 |
| Actinobacteria | 0.66 c | 0.14 d | 1.35 a | 0.92 b | 0.05 | <0.001 |
| Order | ||||||
| Clostridiales | 47.75 a | 47.83 a | 44.88 a,b | 40.37 b | 2.47 | 0.03 |
| Bacteroidales | 24.26 | 22.22 | 31.73 | 30.65 | 5.53 | 0.18 |
| Lactobacillales | 17.02 a | 19.62 a | 8.55 b | 20.15 a | 2.23 | <0.01 |
| Selenomonadales | 6.35 | 7.23 | 6.24 | 5.91 | 1.14 | 0.62 |
| Erysipelotrichales | 1.07 b | 1.18 b | 3.85 a | 0.72 b | 0.27 | <0.001 |
| Methanobacteriales | 1.32 a | 0.35 a,b | 1.21 a,b | 0.14 b | 0.35 | 0.02 |
| Bifidobacteriales | 0.66 c | 0.14 d | 1.35 a | 0.92 b | 0.05 | <0.001 |
| Family | ||||||
| Prevotellaceae | 20.00 | 20.50 | 27.66 | 28.60 | 5.67 | 0.20 |
| Lachnospiraceae | 27.28 a,b | 30.18 a | 24.55 b | 24.49 b | 1.15 | <0.01 |
| Ruminococcaceae | 16.55 a | 13.68 a,b | 14.81 a | 10.93 b | 1.56 | 0.01 |
| Lactobacillaceae | 12.23 a | 12.87 a | 5.71 b | 16.13 a | 2.02 | <0.01 |
| Streptococcaceae | 4.79 b | 6.75 a | 2.84 c | 4.01 b | 0.32 | <0.001 |
| Veillonellaceae | 5.40 | 6.27 | 5.66 | 5.33 | 1.02 | 0.71 |
| Muribaculaceae | 2.29 a | 1.02 b | 2.68 a | 1.35 b | 0.20 | <0.001 |
| Rikenellaceae | 1.56 a | 0.52 b | 0.71 b | 0.50 b | 0.10 | <0.001 |
| Christensenellaceae | 1.28 a | 0.39 b | 1.55 a | 0.41 b | 0.11 | <0.001 |
| Clostridiaceae | 1.23 c | 1.77 a,b | 2.07 a | 1.66 b | 0.11 | <0.001 |
| Erysipelotrichaceae | 1.07 b | 1.18 b | 3.85 a | 0.72 b | 0.27 | <0.001 |
| Peptostreptococcaceae | 0.90 c | 1.40 b | 1.26 b,c | 2.45 a | 0.11 | <0.001 |
| Genus | ||||||
| Prevotella 9 | 9.22 | 14.05 | 15.00 | 18.37 | 3.58 | 0.08 |
| Lactobacillus | 12.23 a | 12.87 a | 5.71 b | 16.13 a | 2.02 | <0.01 |
| Blautia | 5.41 b | 10.17 a | 5.27 b | 5.15 b | 0.33 | <0.001 |
| Streptococcus | 4.79 b | 6.75 a | 2.84 c | 4.01 b | 0.32 | <0.001 |
| Prevotellaceae NK3B31 group | 3.46 a | 1.37 b | 3.39 a | 2.07 a,b | 0.57 | <0.01 |
| Agathobacter | 4.08 a,b | 5.46 a | 1.48 b | 5.59 a | 1.03 | 0.02 |
| [Ruminococcus] gauvreauii group | 3.71 a | 2.10 b | 1.65 b,c | 1.23 c | 0.19 | <0.001 |
| Subdoligranulum | 3.17 a | 4.72 b | 3.17 a | 2.58 a | 0.36 a | <0.01 |
| Ruminococcaceae UCG-005 | 2.94 a | 1.06 c | 1.98 b | 1.05 c | 0.19 | <0.001 |
| Ruminococcaceae UCG-008 | 2.74 a | 1.82 b | 1.82 b | 1.30 c | 0.15 | <0.001 |
| Megasphaera | 3.08 | 4.69 | 2.88 | 2.85 | 0.65 | 0.05 |
| Lachnospiraceae unclassified | 1.95 b | 1.56 b | 4.67 a | 1.59 b | 0.85 | 0.02 |
| Prevotella 1 | 1.45 a,b | 0.86 b | 2.37 a | 0.89 b | 0.45 | 0.03 |
| Prevotella 7 | 1.30 b | 2.12 a,b | 3.65 a | 3.25 a,b | 0.67 | 0.02 |
| Lachnospiraceae ND3007 group | 1.25 | 0.82 | 0.81 | 1.00 | 0.18 | 0.15 |
© 2019 by the authors. Licensee MDPI, Basel, Switzerland. This article is an open access article distributed under the terms and conditions of the Creative Commons Attribution (CC BY) license (http://creativecommons.org/licenses/by/4.0/).
Share and Cite
Hung, D.-Y.; Cheng, Y.-H.; Chen, W.-J.; Hua, K.-F.; Pietruszka, A.; Dybus, A.; Lin, C.-S.; Yu, Y.-H. Bacillus licheniformis-Fermented Products Reduce Diarrhea Incidence and Alter the Fecal Microbiota Community in Weaning Piglets. Animals 2019, 9, 1145. https://doi.org/10.3390/ani9121145
Hung D-Y, Cheng Y-H, Chen W-J, Hua K-F, Pietruszka A, Dybus A, Lin C-S, Yu Y-H. Bacillus licheniformis-Fermented Products Reduce Diarrhea Incidence and Alter the Fecal Microbiota Community in Weaning Piglets. Animals. 2019; 9(12):1145. https://doi.org/10.3390/ani9121145
Chicago/Turabian StyleHung, De-Yu, Yeong-Hsiang Cheng, Wei-Jung Chen, Kuo-Feng Hua, Arkadiusz Pietruszka, Andrzej Dybus, Chuan-Shun Lin, and Yu-Hsiang Yu. 2019. "Bacillus licheniformis-Fermented Products Reduce Diarrhea Incidence and Alter the Fecal Microbiota Community in Weaning Piglets" Animals 9, no. 12: 1145. https://doi.org/10.3390/ani9121145
APA StyleHung, D.-Y., Cheng, Y.-H., Chen, W.-J., Hua, K.-F., Pietruszka, A., Dybus, A., Lin, C.-S., & Yu, Y.-H. (2019). Bacillus licheniformis-Fermented Products Reduce Diarrhea Incidence and Alter the Fecal Microbiota Community in Weaning Piglets. Animals, 9(12), 1145. https://doi.org/10.3390/ani9121145

