Resveratrol Attenuates Liver Inflammation in Non-Alcoholic Fatty Liver Disease by Activating PINK1-Mediated Mitophagy
Simple Summary
Abstract
1. Introduction
2. Materials and Methods
2.1. Reagents
2.2. Experimental Animals
2.3. Cell Culture and Treatments
2.4. Cell Transfection
2.5. Hematoxylin and Eosin (H&E) Staining
2.6. Oil Red O (ORO) Staining
2.7. Immunohistochemistry
2.8. Biochemical Assays
2.9. Enzyme-Linked Immunosorbent Assay (ELISA)
2.10. Measurement of Mitochondrial ROS Concentration (mtROS)
2.11. Determination of Mitochondrial Membrane Potential (Δψm)
2.12. Real-Time Quantitative PCR Analysis
2.13. Western Blotting
2.14. Immunofluorescent Staining
2.15. Statistical Analysis
3. Results
3.1. Hepatic Pathological Characteristics in Dairy Cows with Fatty Liver
3.2. Hepatic NLRP3 Inflammasome Activation and Autophagic Impairment in Dairy Cows with Fatty Liver
3.3. Resveratrol Attenuates NLRP3-Mediated Inflammatory Responses in PA-Induced AML-12 Cells
3.4. Resveratrol Ameliorates PA-Induced Mitochondrial Impairment in AML-12 Cells
3.5. Resveratrol Enhances PINK1-Mediated Mitophagy in AML-12 Cells
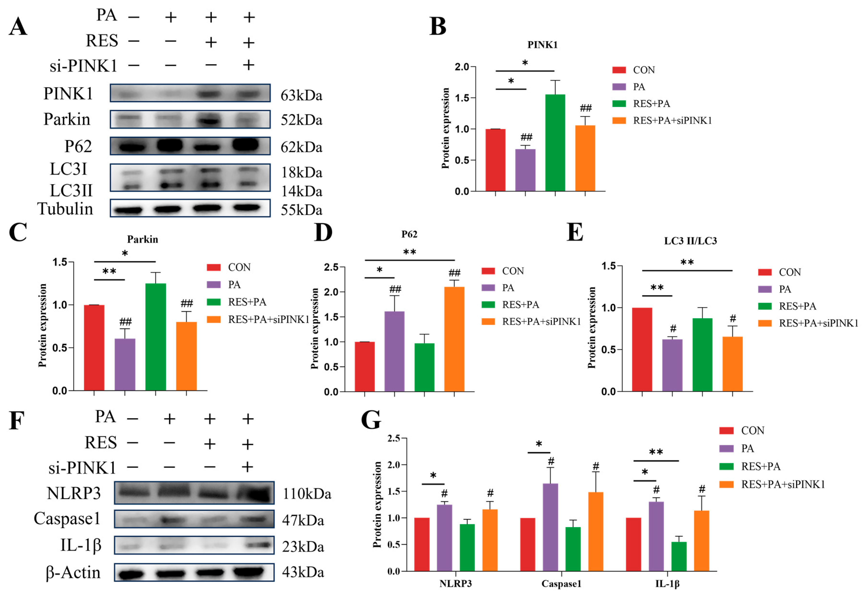
3.6. Suppressing Mitophagy Reversed the Protective Effect of Resveratrol on PA-Induced Mitochondrial Damage in AML-12 Cells
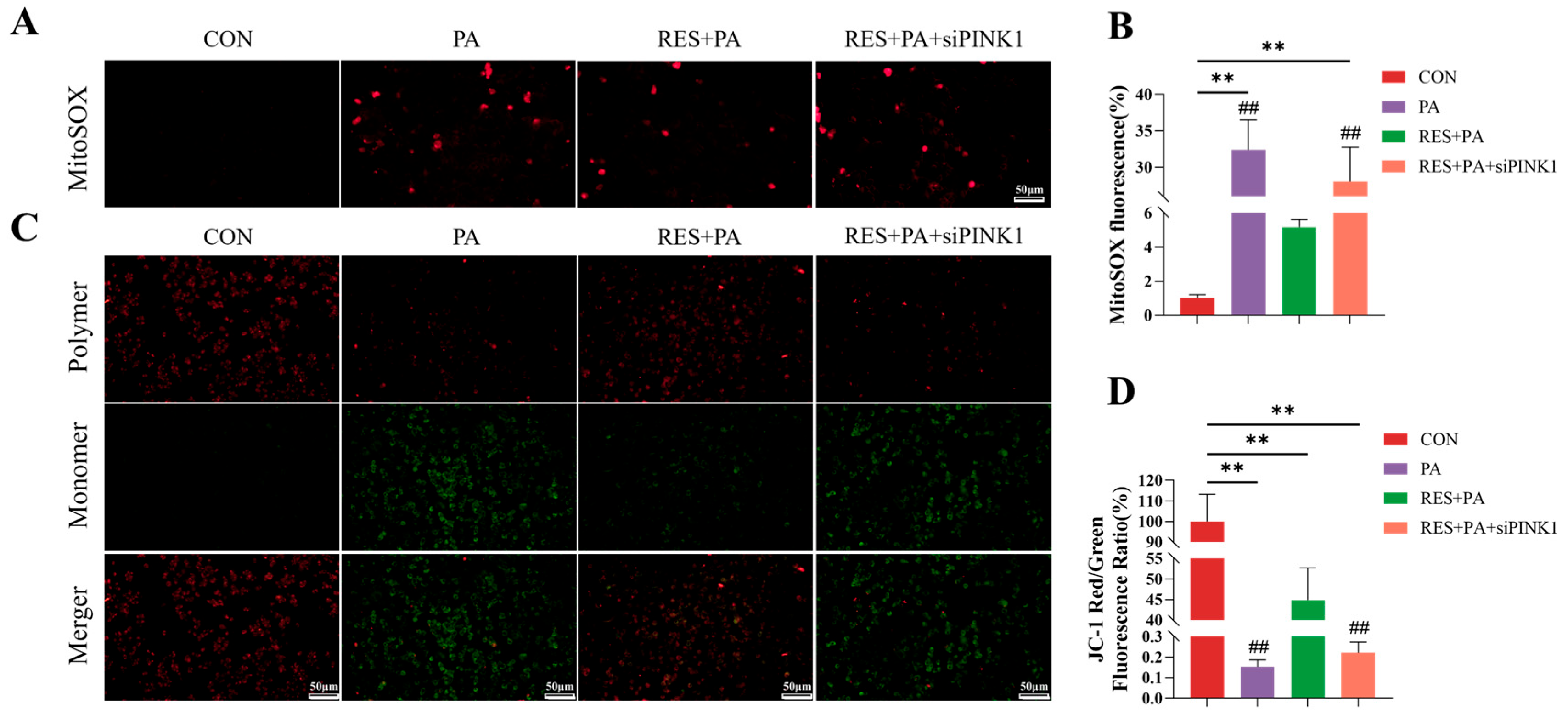
3.7. Supressing Mitophagy Reverses the Effect of Resveratrol on Mitophagy Promotion and NLRP3 Inflammasome Inhibition
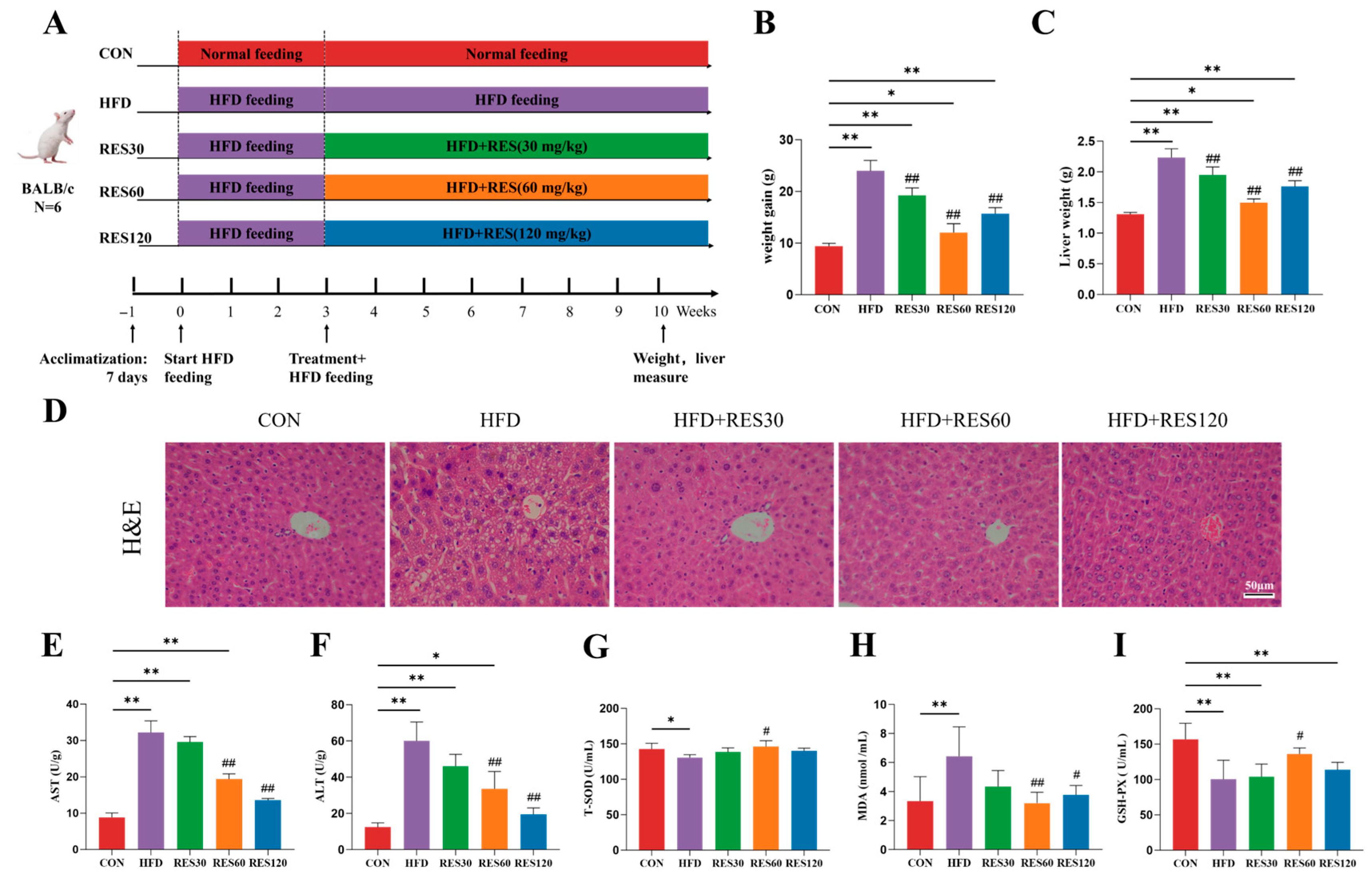
3.8. Resveratrol Improves Hepatic Histology and Serum Biochemical Profiles in HFD-Fed Mice
3.9. Resveratrol Ameliorates HFD-Induced Hepatic Steatosis and Dyslipidemia in Mice
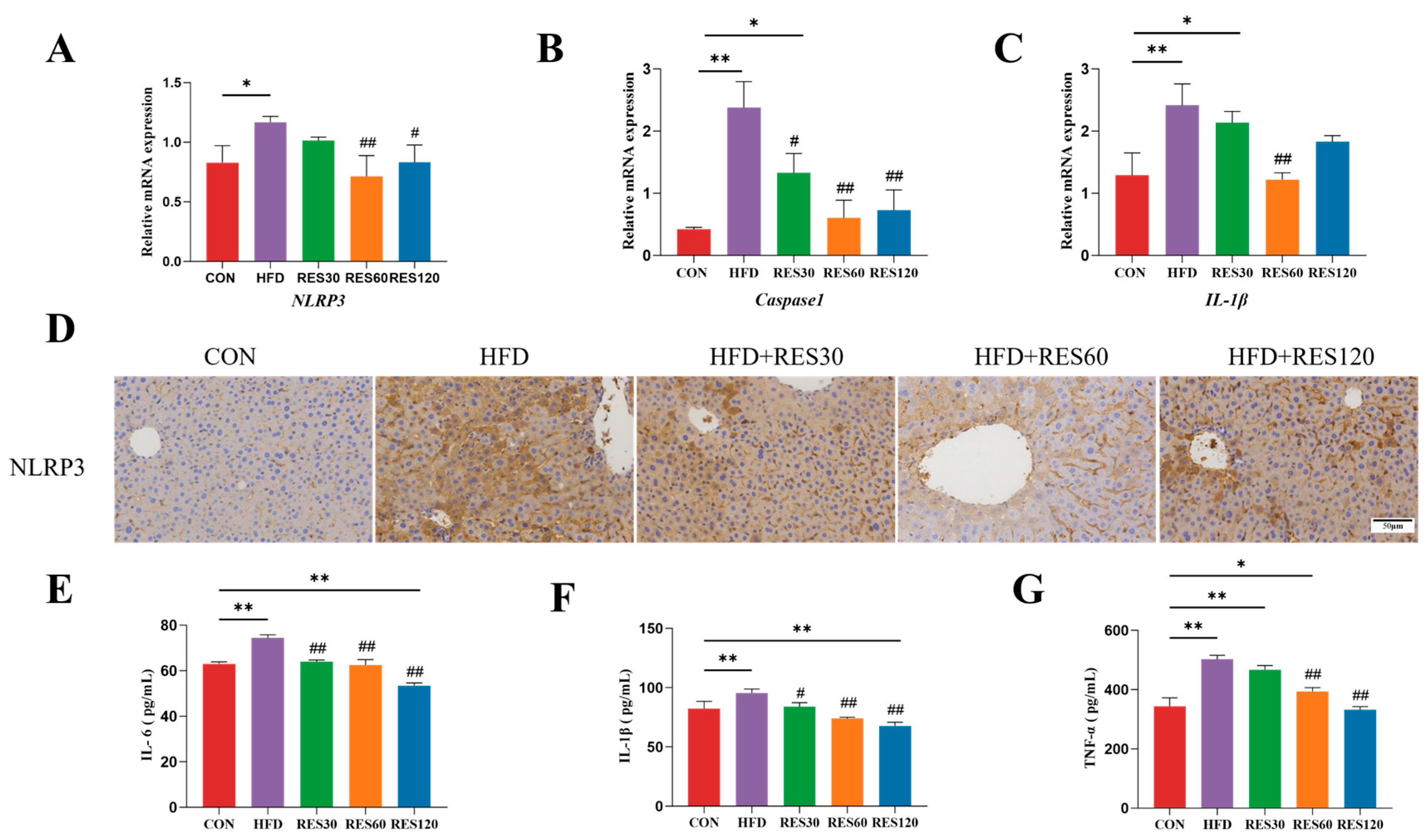
3.10. Resveratrol Suppresses NLRP3 Inflammasome Activation in the Liver of HFD-Fed Mice
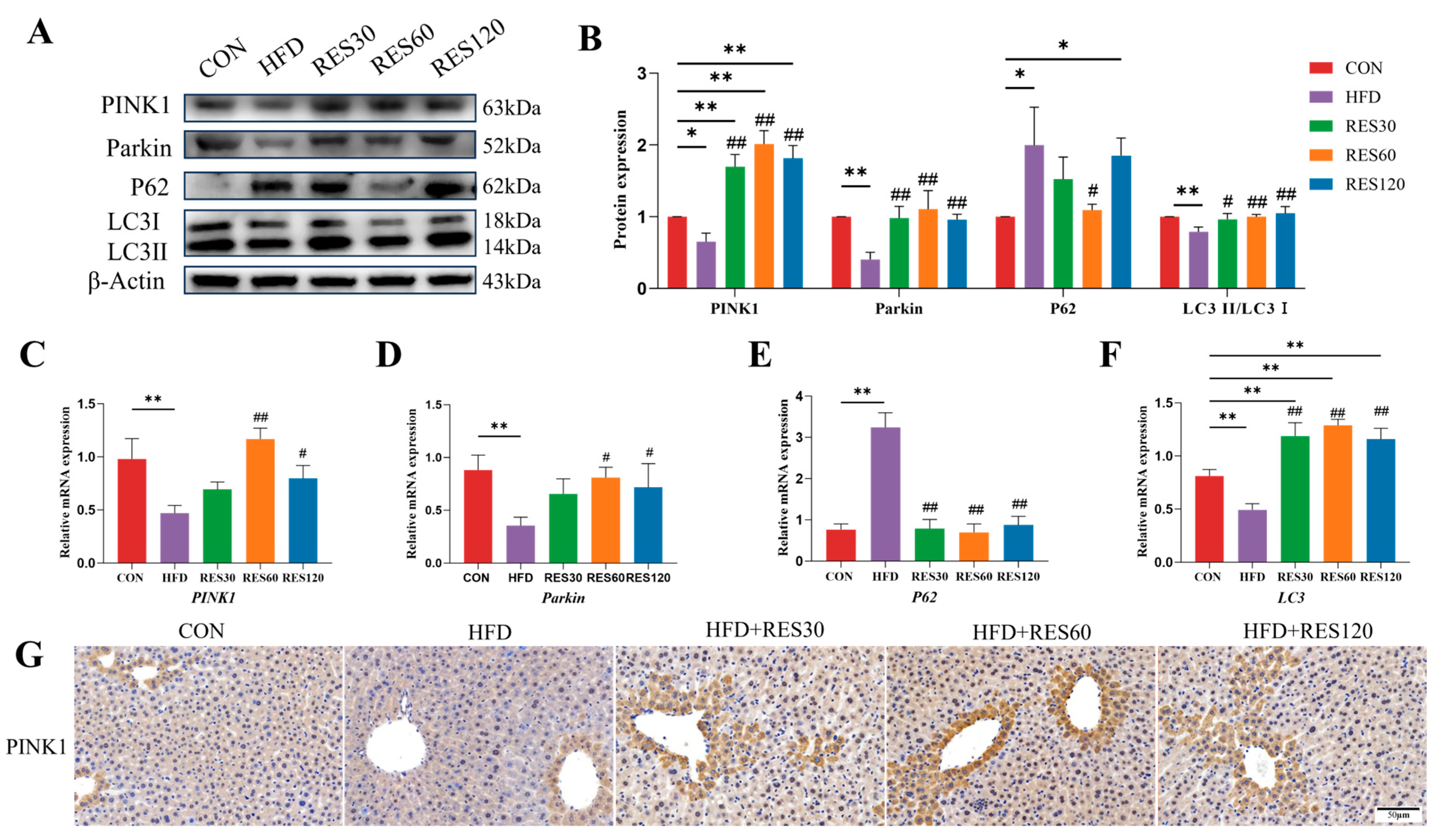
3.11. Resveratrol Activates PINK1-Dependent Mitophagy in the Liver of HFD-Fed Mice
4. Discussion
5. Conclusions
Supplementary Materials
Author Contributions
Funding
Institutional Review Board Statement
Informed Consent Statement
Data Availability Statement
Conflicts of Interest
References
- McFadden, J.W. Review: Lipid biology in the periparturient dairy cow: Contemporary perspectives. Animal 2020, 14, s165–s175. [Google Scholar] [CrossRef]
- Adewuyi, A.A.; Gruys, E.; van Eerdenburg, F.J. Non esterified fatty acids (NEFA) in dairy cattle. A review. Vet. Q. 2005, 27, 117–126. [Google Scholar] [CrossRef]
- Bobe, G.; Young, J.W.; Beitz, D.C. Invited review: Pathology, etiology, prevention, and treatment of fatty liver in dairy cows. J. Dairy. Sci. 2004, 87, 3105–3124. [Google Scholar] [CrossRef]
- Lei, Q.; Fan, M.; Lin, X.; Cai, Z.; Li, H.; Wang, H.; Wang, J.; Yin, R.; Nan, S.; Abouelfetouh, M.M.; et al. Advancing fatty liver research in dairy cows: Development of a bovine liver organoid model. J. Dairy. Sci. 2025, 108, 10248–10262. [Google Scholar] [CrossRef]
- Arshad, U.; Santos, J.E.P. Hepatic triacylglycerol associations with production and health in dairy cows. J. Dairy. Sci. 2022, 105, 5393–5409. [Google Scholar] [CrossRef] [PubMed]
- Du, X.; Liu, G.; Loor, J.J.; Fang, Z.; Bucktrout, R.; Yang, Y.; Ye, Q.; Shi, Z.; Shen, T.; Wang, X.; et al. Impaired hepatic autophagic activity in dairy cows with severe fatty liver is associated with inflammation and reduced liver function. J. Dairy. Sci. 2018, 101, 11175–11185. [Google Scholar] [CrossRef] [PubMed]
- Dong, J.; Bobe, G.; Guan, Y.; Li, G.; Zuo, R.; Shu, X.; Wang, Y.; Sun, X.; Chen, X.; Li, X. Mitochondrial membrane protein mitofusin 2 as a potential therapeutic target for treating free fatty acid-induced hepatic inflammation in dairy cows during early lactation. J. Dairy. Sci. 2020, 103, 5561–5574. [Google Scholar] [CrossRef]
- Chen, Y.; Ye, X.; Escames, G.; Lei, W.; Zhang, X.; Li, M.; Jing, T.; Yao, Y.; Qiu, Z.; Wang, Z.; et al. The Nlrp3 inflammasome: Contributions to inflammation-related diseases. Cell Mol. Biol. Lett. 2023, 28, 51. [Google Scholar] [CrossRef] [PubMed]
- Shen, T.; Li, X.; Loor, J.J.; Zhu, Y.; Du, X.; Wang, X.; Xing, D.; Shi, Z.; Fang, Z.; Li, X.; et al. Hepatic nuclear factor kappa B signaling pathway and NLR family pyrin domain containing 3 inflammasome is over-activated in ketotic dairy cows. J. Dairy. Sci. 2019, 102, 10554–10563. [Google Scholar] [CrossRef]
- Li, J.; Zhao, C.; Qi, D.; Kong, F.; Liu, M.; Gao, J.; Li, E.; Gao, W.; Du, X.; Song, Y.; et al. The role of glutathione S-transferase mu 2 in mitigating fatty acid-induced hepatic inflammation in dairy cows. J. Dairy. Sci. 2025, 108, 4149–4162. [Google Scholar] [CrossRef]
- Zhong, Z.; Umemura, A.; Sanchez-Lopez, E.; Liang, S.; Shalapour, S.; Wong, J.; He, F.; Boassa, D.; Perkins, G.; Ali, S.R.; et al. NF-κB Restricts Inflammasome Activation via Elimination of Damaged Mitochondria. Cell 2016, 164, 896–910. [Google Scholar] [CrossRef]
- Kim, M.J.; Yoon, J.H.; Ryu, J.H. Mitophagy: A balance regulator of Nlrp3 inflammasome activation. BMB Rep. 2016, 49, 529–535. [Google Scholar] [CrossRef]
- Gupta, S.; Cassel, S.L.; Sutterwala, F.S.; Dagvadorj, J. Regulation of the Nlrp3 inflammasome by autophagy and mitophagy. Immunol. Rev. 2025, 329, e13410. [Google Scholar] [CrossRef]
- Fang, Z.; Liu, G.; Zhu, M.; Wang, S.; Jiang, Q.; Loor, J.J.; Yu, H.; Hao, X.; Chen, M.; Gao, W.; et al. Low abundance of mitophagy markers is associated with reactive oxygen species overproduction in cows with fatty liver and causes reactive oxygen species overproduction and lipid accumulation in calf hepatocytes. J. Dairy. Sci. 2022, 105, 7829–7841. [Google Scholar] [CrossRef]
- Gao, W.; Fang, Z.; Lei, L.; Ju, L.; Jin, B.; Loor, J.J.; Liang, Y.; Shi, Z.; Shen, T.; Yu, H.; et al. Propionate alleviates palmitic acid-induced endoplasmic reticulum stress by enhancing autophagy in calf hepatic cells. J. Dairy. Sci. 2021, 104, 9316–9326. [Google Scholar] [CrossRef] [PubMed]
- Shen, T.; Li, X.; Jin, B.; Loor, J.J.; Aboragah, A.; Ju, L.; Fang, Z.; Yu, H.; Chen, M.; Zhu, Y.; et al. Free fatty acids impair autophagic activity and activate nuclear factor kappa B signaling and NLR family pyrin domain containing 3 inflammasome in calf hepatocytes. J. Dairy. Sci. 2021, 104, 11973–11982. [Google Scholar] [CrossRef]
- Baur, J.A.; Sinclair, D.A. Therapeutic potential of resveratrol: The in vivo evidence. Nat. Rev. Drug Discov. 2006, 5, 493–506. [Google Scholar] [CrossRef] [PubMed]
- Galiniak, S.; Aebisher, D.; Bartusik-Aebisher, D. Health benefits of resveratrol administration. Acta Biochim. Pol. 2019, 66, 13–21. [Google Scholar] [CrossRef]
- Tejada, S.; Capó, X.; Mascaró, C.M.; Monserrat-Mesquida, M.; Quetglas-Llabrés, M.M.; Pons, A.; Tur, J.A.; Sureda, A. Hepatoprotective Effects of Resveratrol in Non-Alcoholic Fatty Live Disease. Curr. Pharm. Des. 2021, 27, 2558–2570. [Google Scholar] [CrossRef]
- Ajmo, J.M.; Liang, X.; Rogers, C.Q.; Pennock, B.; You, M. Resveratrol alleviates alcoholic fatty liver in mice. Am. J. Physiol. Gastrointest. Liver Physiol. 2008, 295, G833–G842. [Google Scholar] [CrossRef]
- Hosseini, H.; Teimouri, M.; Shabani, M.; Koushki, M.; Babaei Khorzoughi, R.; Namvarjah, F.; Izadi, P.; Meshkani, R. Resveratrol alleviates non-alcoholic fatty liver disease through epigenetic modification of the Nrf2 signaling pathway. Int. J. Biochem. Cell Biol. 2020, 119, 105667. [Google Scholar] [CrossRef] [PubMed]
- Wu, L.; Chen, Q.; Dong, B.; Geng, H.; Wang, Y.; Han, D.; Zhu, X.; Liu, H.; Zhang, Z.; Yang, Y.; et al. Resveratrol alleviates lipopolysaccharide-induced liver injury by inducing SIRT1/P62-mediated mitophagy in gibel carp (Carassius gibelio). Front. Immunol. 2023, 14, 1177140. [Google Scholar] [CrossRef]
- Wu, D.; Zhang, H.; Li, F.; Liu, S.; Wang, Y.; Zhang, Z.; Wang, J.; Wu, Q. Resveratrol alleviates acute lung injury in mice by promoting Pink1/Parkin-related mitophagy and inhibiting Nlrp3 inflammasome activation. Biochim. Biophys. Acta Gen. Subj. 2024, 1868, 130612. [Google Scholar] [CrossRef]
- Wu, J.; Li, X.; Zhu, G.; Zhang, Y.; He, M.; Zhang, J. The role of Resveratrol-induced mitophagy/autophagy in peritoneal mesothelial cells inflammatory injury via Nlrp3 inflammasome activation triggered by mitochondrial Ros. Exp. Cell Res. 2016, 341, 42–53. [Google Scholar] [CrossRef]
- Cheng, K.; Song, Z.; Chen, Y.; Li, S.; Zhang, Y.; Zhang, H.; Zhang, L.; Wang, C.; Wang, T. Resveratrol Protects Against Renal Damage via Attenuation of Inflammation and Oxidative Stress in High-Fat-Diet-Induced Obese Mice. Inflammation 2019, 42, 937–945. [Google Scholar] [CrossRef]
- Chatam, O.; Chapnik, N.; Froy, O. Resveratrol Induces the Fasting State and Alters Circadian Metabolism in Hepatocytes. Plant Foods Hum. Nutr. 2022, 77, 128–134. [Google Scholar] [CrossRef]
- Sun, R.; Kang, X.; Hu, Y.; Wang, Z.; Tian, X.; Zhao, Y.; Wang, Z.; Wang, R.; Fu, R.; Li, Y. Sirtuin 3-mediated deacetylation of acyl-CoA synthetase family member 3 by protocatechuic acid attenuates non-alcoholic fatty liver disease. Br. J. Pharmacol. 2020, 177, 4166–4180. [Google Scholar] [CrossRef] [PubMed]
- Haitao, H.; Lamei, W.; Rui, Z.; Mei, T.; Shuo, Z.; Hongrui, L.; Chuanjiang, C.; Junhu, Y.; Jianguo, W.; Yangchun, C. An overview of the development of perinatal stress-induced fatty liver and therapeutic options in dairy cows. Stress. Biol. 2025, 5, 14. [Google Scholar] [CrossRef]
- Xiliang, D.; Taiyu, S.; Heyuan, W.; Xia, Q.; Dongmei, X.; Qianqian, Y.; Zhen, S.; Zhiyuan, F.; Yiwei, Z.; Yuchen, Y.; et al. Adaptations of hepatic lipid metabolism and mitochondria in dairy cows with mild fatty liver. J. Dairy. Sci. 2018, 101, 9544–9558. [Google Scholar] [CrossRef]
- Alberto García, P.; Pilar Gómez, R.; Pilar del Hoyo, G.; Carolina Ibarrola de, A.; Javier Salamanca, S.; Elías Rodríguez, C.; Cristina Martín-Arriscado, A.; Jennifer, V.; Ana Martín, A.; Inmaculada, F.; et al. Enzymatic activity dysfunction of the mitochondrial respiratory chain, in the full spectrum of the metabolic associated fatty liver disease. J. Hepatol. 2022, 77, S665–S939. [Google Scholar] [CrossRef]
- Qiongya, Z.; Linghong, G.; Kun, Z.; Haifeng, C.; Xin-Xin, Z.; Yue, Y.; Qing-Lin, D.; Yi, Z.; Huaibin, Z.; Jianxin, L.; et al. Assessment of mitochondrial function in metabolic dysfunction-associated fatty liver disease using obese mouse models. Zool. Res. 2020, 41, 539–551. [Google Scholar] [CrossRef] [PubMed]
- Paola, M.-P.; José Ignacio, R.B.; Fermín, I.M.; Herrero, J.I.; Mariana, E.; Alberto, B.-B.; Ana Luz, T.-R.; Josep, A.T.; Martínéz, J.A.; Itziar, A.; et al. Inflammatory markers as diagnostic and precision nutrition tools for metabolic dysfunction-associated steatotic liver disease: Results from the Fatty Liver in Obesity trial. Clin. Nutr. 2024, 43, 1770–1781. [Google Scholar] [CrossRef]
- Karthickeyan Chella, K.; Zeyneb, K.; Rio, B.C.; Simon, S.; Aditi, D.; Raquel, R.F.; Laurent, V.; Yuqi, Z.; Nam, C.; Sarada, C.; et al. Integration of Multi-omics Data from Mouse Diversity Panel Highlights Mitochondrial Dysfunction in Non-alcoholic Fatty Liver Disease. Cell Syst. 2018, 6, 103–115.e7. [Google Scholar] [CrossRef]
- Rector, R.S.; John, P.T.; Grace, M.U.; Morris, E.M.; Scott, P.N.; Sarah, J.B.; Catherine, R.M.; Matthew, J.L.; Laughlin, M.H.; Frank, W.B.; et al. Mitochondrial dysfunction precedes insulin resistance and hepatic steatosis and contributes to the natural history of non-alcoholic fatty liver disease in an obese rodent model. J. Hepatol. 2010, 52, 727–736. [Google Scholar] [CrossRef]
- Drackley, J.K. Dietary Interventions for Optimal Liver Function in High-Yielding Dairy Cows. Annu. Rev. Anim. Biosci. 2025, 14, 207–228. [Google Scholar] [CrossRef]
- Vargas, J.N.S.; Hamasaki, M.; Kawabata, T.; Youle, R.J.; Yoshimori, T. The mechanisms and roles of selective autophagy in mammals. Nat. Rev. Mol. Cell Biol. 2023, 24, 167–185. [Google Scholar] [CrossRef]
- Peng, H.; Yang, J.; Li, G.; You, Q.; Han, W.; Li, T.; Gao, D.; Xie, X.; Lee, B.H.; Du, J.; et al. Ubiquitylation of p62/sequestosome1 activates its autophagy receptor function and controls selective autophagy upon ubiquitin stress. Cell Res. 2017, 27, 657–674. [Google Scholar] [CrossRef] [PubMed]
- Narendra, D.P.; Youle, R.J. The role of PINK1-Parkin in mitochondrial quality control. Nat. Cell Biol. 2024, 26, 1639–1651. [Google Scholar] [CrossRef]
- Walker, E.M.; Pearson, G.L.; Lawlor, N.; Stendahl, A.M.; Lietzke, A.; Sidarala, V.; Zhu, J.; Stromer, T.; Reck, E.C.; Levi-D’Ancona, E. Retrograde mitochondrial signaling governs the identity and maturity of metabolic tissues. Science 2025, 388, eadf2034. [Google Scholar] [CrossRef]
- Yang, M.; Yi, X.; Jiang, D.-S.; Wei, X. Mitophagy-related regulated cell death: Molecular mechanisms and disease implications. Cell Death Dis. 2024, 15, 505. [Google Scholar] [CrossRef] [PubMed]
- Wang, S.; Du, Q.; Meng, X.; Zhang, Y. Natural polyphenols: A potential prevention and treatment strategy for metabolic syndrome. Food Funct. 2022, 13, 9734–9753. [Google Scholar] [CrossRef]
- Amiot, M.J.; Riva, C.; Vinet, A. Effects of dietary polyphenols on metabolic syndrome features in humans: A systematic review. Obes. Rev. 2016, 17, 573–586. [Google Scholar] [CrossRef]
- Aloo, S.O.; Ofosu, F.K.; Kim, N.H.; Kilonzi, S.M.; Oh, D.H. Insights on Dietary Polyphenols as Agents against Metabolic Disorders: Obesity as a Target Disease. Antioxidants 2023, 12, 416. [Google Scholar] [CrossRef] [PubMed]
- Liu, P.L.; Chong, I.W.; Lee, Y.C.; Tsai, J.R.; Wang, H.M.; Hsieh, C.C.; Kuo, H.F.; Liu, W.L.; Chen, Y.H.; Chen, H.L. Anti-inflammatory Effects of Resveratrol on Hypoxia/Reoxygenation-Induced Alveolar Epithelial Cell Dysfunction. J. Agric. Food Chem. 2015, 63, 9480–9487. [Google Scholar] [CrossRef]
- Xia, N.; Daiber, A.; Förstermann, U.; Li, H. Antioxidant effects of resveratrol in the cardiovascular system. Br. J. Pharmacol. 2017, 174, 1633–1646. [Google Scholar] [CrossRef] [PubMed]
- Zhang, L.; Wang, X.; Si, H. Synergistic anti-inflammatory effects and mechanisms of the combination of resveratrol and curcumin in human vascular endothelial cells and rodent aorta. J. Nutr. Biochem. 2022, 108, 109083. [Google Scholar] [CrossRef] [PubMed]
- Tang, M.; Rong, D.; Gao, X.; Lu, G.; Tang, H.; Wang, P.; Shao, N.Y.; Xia, D.; Feng, X.H.; He, W.F.; et al. A positive feedback loop between SMAD3 and PINK1 in regulation of mitophagy. Cell Discov. 2025, 11, 22. [Google Scholar] [CrossRef]
- Su, M.; Zhao, W.; Xu, S.; Weng, J. Resveratrol in Treating Diabetes and Its Cardiovascular Complications: A Review of Its Mechanisms of Action. Antioxidants 2022, 11, 1085. [Google Scholar] [CrossRef]
- Niazpour, F.; Meshkani, R. Unlocking the Therapeutic Potential of Autophagy Modulation by Natural Products in Tackling Non-Alcoholic Fatty Liver Disease. Phytother. Res. 2025, 39, 2357–2373. [Google Scholar] [CrossRef]
- Zakaria, Z.; Othman, Z.A.; Suleiman, J.B.; Che Jalil, N.A.; Ghazali, W.S.W.; Nna, V.U.; Mohamed, M. Hepatoprotective Effect of Bee Bread in Metabolic Dysfunction-Associated Fatty Liver Disease (Mafld) Rats: Impact on Oxidative Stress and Inflammation. Antioxidants 2021, 10, 2031. [Google Scholar] [CrossRef]
- Yang, J.; Fernández-Galilea, M.; Martínez-Fernández, L.; González-Muniesa, P.; Martínez, J.A.; Moreno-Aliaga, M.J.; Pérez-Chávez, A. Oxidative Stress and Non-Alcoholic Fatty Liver Disease: Effects of Omega-3 Fatty Acid Supplementation. Nutrients 2019, 11, 872. [Google Scholar] [CrossRef]
- Mooli, R.G.R.; Ramakrishnan, S.K.; Mukhi, D. Oxidative Stress and Redox Signaling in the Pathophysiology of Liver Diseases. Compr. Physiol. 2022, 12, 3167–3192. [Google Scholar] [CrossRef]
- Ren, Q.; Sun, Q.; Fu, J. Dysfunction of autophagy in high-fat diet-induced non-alcoholic fatty liver disease. Autophagy 2024, 20, 221–241. [Google Scholar] [CrossRef] [PubMed]
- Galle-Treger, L.; Helou, D.G.; Quach, C.; Howard, E.; Hurrell, B.P.; Muench, G.R.A.; Shafiei-Jahani, P.; Painter, J.D.; Iorga, A.; Dara, L.; et al. Autophagy impairment in liver CD11c + cells promotes non-alcoholic fatty liver disease through production of IL-23. Nat. Commun. 2022, 13, 1440. [Google Scholar] [CrossRef] [PubMed]
- Zhang, Y.; Chen, Q.; Fu, X.; Zhu, S.; Huang, Q.; Li, C. Current Advances in the Regulatory Effects of Bioactive Compounds from Dietary Resources on Nonalcoholic Fatty Liver Disease: Role of Autophagy. J. Agric. Food Chem. 2023, 71, 17554–17569. [Google Scholar] [CrossRef]
- He, Y.; Lin, S.; Chen, T.; Chang, D.; Liu, Y.; Lu, Y.; Song, J.; Xu, W.; Lin, Y.; Zheng, Y. Advanced effect of curcumin and resveratrol on mitigating hepatic steatosis in metabolic associated fatty liver disease via the Pi3k/Akt/Mtor and HIF-1/VEGF cascade. Biomed. Pharmacother. 2023, 165, 115279. [Google Scholar] [CrossRef] [PubMed]












Disclaimer/Publisher’s Note: The statements, opinions and data contained in all publications are solely those of the individual author(s) and contributor(s) and not of MDPI and/or the editor(s). MDPI and/or the editor(s) disclaim responsibility for any injury to people or property resulting from any ideas, methods, instructions or products referred to in the content. |
© 2026 by the authors. Licensee MDPI, Basel, Switzerland. This article is an open access article distributed under the terms and conditions of the Creative Commons Attribution (CC BY) license.
Share and Cite
Tan, S.; Yu, R.; Sun, L.; Shen, M.; Pedroso, J.F.; Chacón, O.C.; Li, C.; Zhao, W. Resveratrol Attenuates Liver Inflammation in Non-Alcoholic Fatty Liver Disease by Activating PINK1-Mediated Mitophagy. Animals 2026, 16, 1022. https://doi.org/10.3390/ani16071022
Tan S, Yu R, Sun L, Shen M, Pedroso JF, Chacón OC, Li C, Zhao W. Resveratrol Attenuates Liver Inflammation in Non-Alcoholic Fatty Liver Disease by Activating PINK1-Mediated Mitophagy. Animals. 2026; 16(7):1022. https://doi.org/10.3390/ani16071022
Chicago/Turabian StyleTan, Shujing, Ran Yu, Longwei Sun, Manman Shen, Juan Framirez Pedroso, Osmani Chacón Chacón, Chengmin Li, and Weiguo Zhao. 2026. "Resveratrol Attenuates Liver Inflammation in Non-Alcoholic Fatty Liver Disease by Activating PINK1-Mediated Mitophagy" Animals 16, no. 7: 1022. https://doi.org/10.3390/ani16071022
APA StyleTan, S., Yu, R., Sun, L., Shen, M., Pedroso, J. F., Chacón, O. C., Li, C., & Zhao, W. (2026). Resveratrol Attenuates Liver Inflammation in Non-Alcoholic Fatty Liver Disease by Activating PINK1-Mediated Mitophagy. Animals, 16(7), 1022. https://doi.org/10.3390/ani16071022

