DIA Proteomics Reveals the Mechanism of cAMP Signaling Pathway-Mediated HPT Axis in Regulating Spermatogenesis of Hu Sheep
Simple Summary
Abstract
1. Introduction
2. Materials and Methods
2.1. Animal Handling and Sample Collection
2.2. Sample Preparation
2.3. Protein Digestion
2.4. High-Resolution LC-MS/MS Mass Spectrometry Detection
2.5. Database Searching
2.6. Spectral Library Construction
2.7. DIA: Nano-HPLC-MS/MS Analysis
2.8. DIA Data Acquisition and Analysis
2.9. Protein Quantitative Normalization Treatment
2.10. Bioinformatics Analyses
2.11. Western Blotting
3. Results
3.1. Histological Observation of Testis
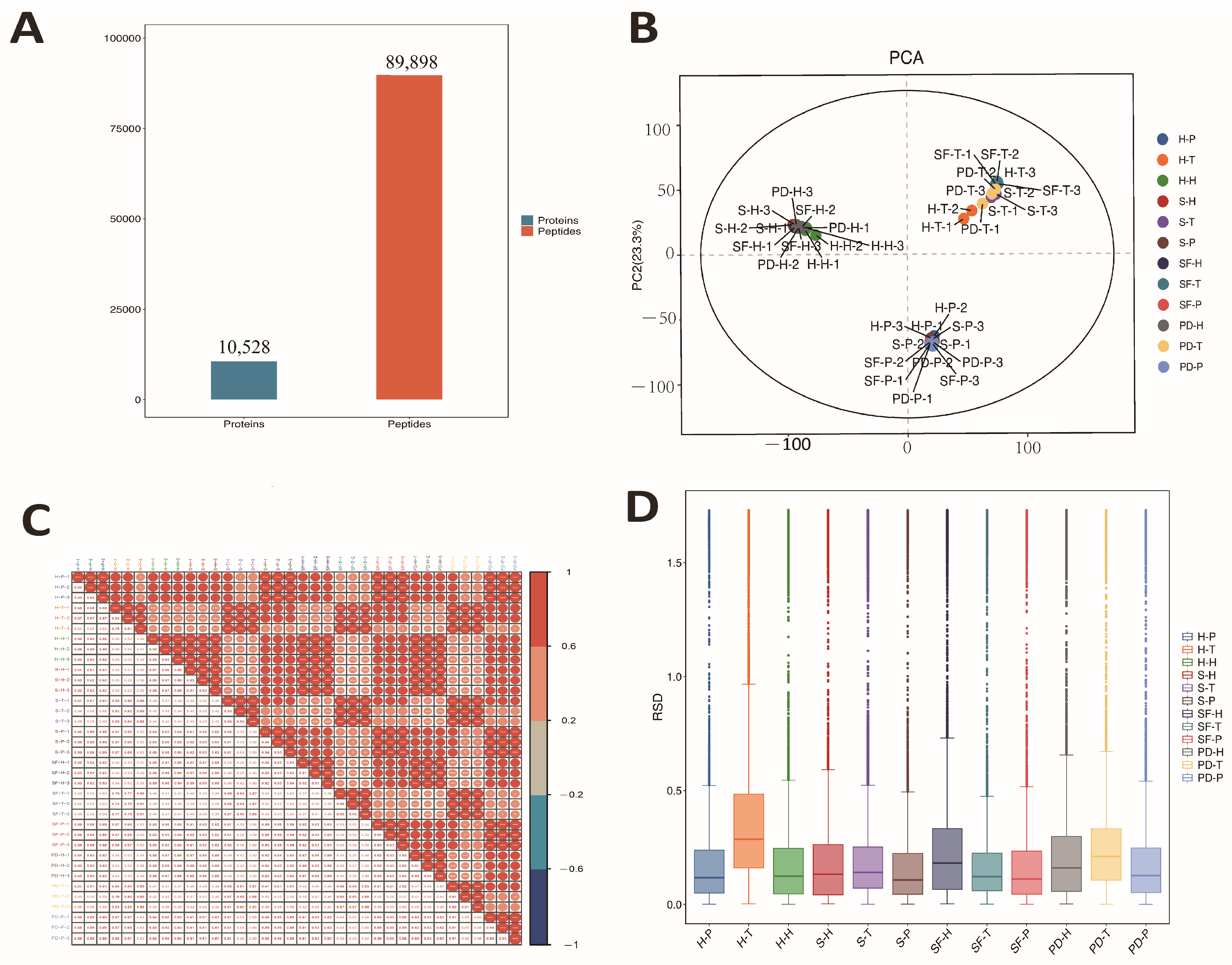
3.2. Qualitative and Quantitative Proteomic Analysis and Sample Correlation Assessment
3.3. Identification and Analysis of DAPs
3.4. GO and KEGG Enrichment Analysis
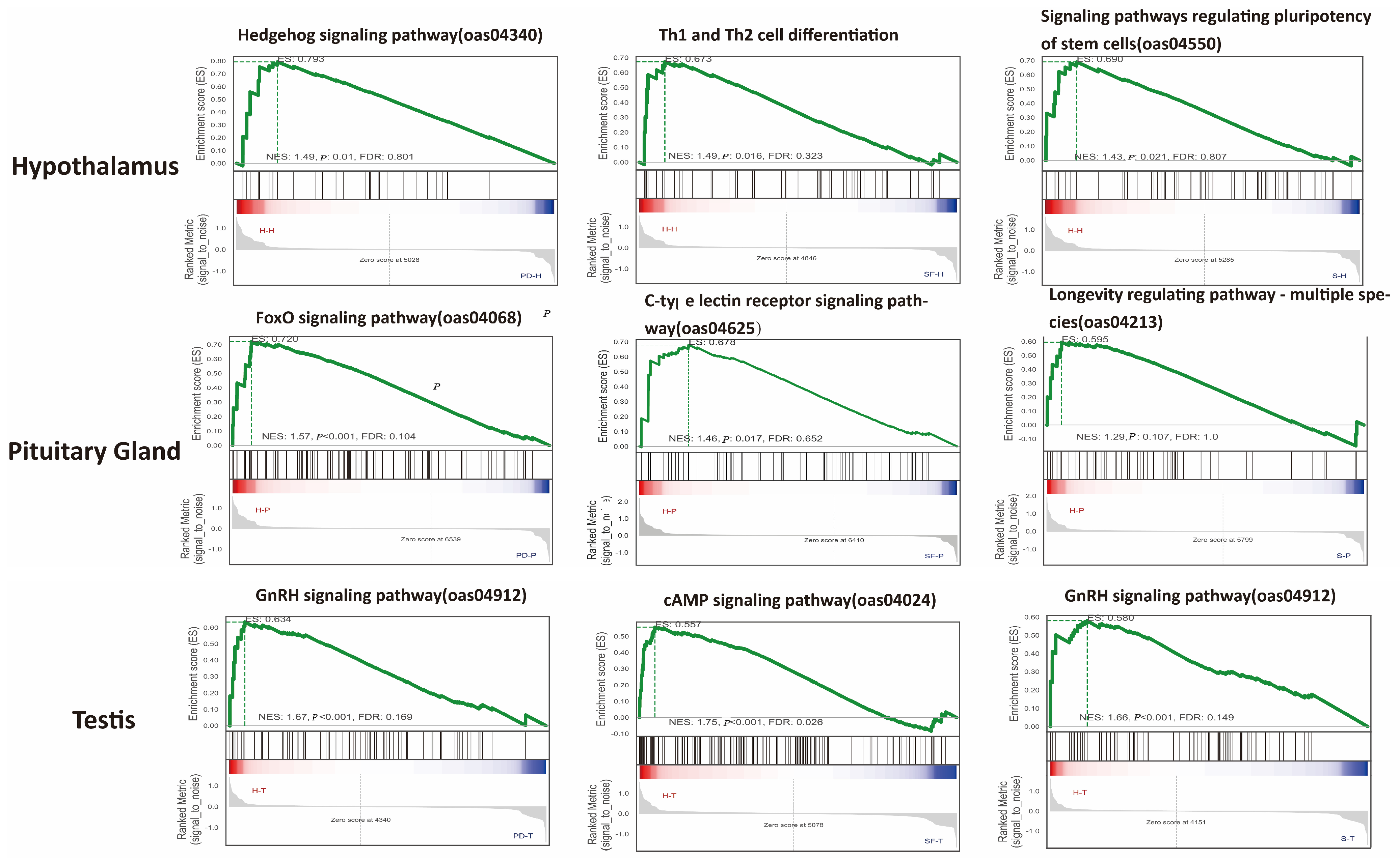
3.5. GSEA-Based Proteomic Enrichment Analysis
3.6. Analysis of the Protein–Protein Interaction Network for Differentially Abundant Proteins
3.7. Validation by Western Blot Analysis
4. Discussion
4.1. Key Proteins Associated with Reproductive Performance
4.2. Key Functional Pathways Associated with Reproductive Performance
4.3. Limitations and Future Perspectives
5. Conclusions
Supplementary Materials
Author Contributions
Funding
Institutional Review Board Statement
Informed Consent Statement
Data Availability Statement
Acknowledgments
Conflicts of Interest
References
- Yao, X.; Gao, X.; Bao, Y.; El-Samahy, M.A.; Yang, J.; Wang, Z.; Li, X.; Zhang, G.; Zhang, Y.; Liu, W.; et al. lncRNA FDNCR promotes apoptosis of granulosa cells by targeting the miR-543-3p/DCN/TGF-β signaling pathway in Hu sheep. Mol. Ther. Nucleic Acids 2021, 24, 223–240. [Google Scholar] [CrossRef] [PubMed]
- Ahmed, S.; Bo, D.; Zhao, J.; Liu, G.; Ding, Y.; Jiang, X.; Wassie, T.; Jing, H. Immunocastration with gene vaccine (KISS1) induces a cell-mediated immune response in ram testis: A transcriptome evaluation. Reprod. Domest. Anim. 2022, 57, 653–664. [Google Scholar] [CrossRef]
- Al-Mamun, H.A.; Clark, S.A.; Kwan, P.; Gondro, C. Genome-wide linkage disequilibrium and genetic diversity in five populations of Australian domestic sheep. Genet. Sel. Evol. 2015, 47, 90. [Google Scholar] [CrossRef] [PubMed]
- Chen, B.; Yue, Y.; Li, J.; Liu, J.; Yuan, C.; Guo, T.; Zhang, D.; Yang, B.; Lu, Z. Transcriptome-metabolome analysis reveals how sires affect meat quality in hybrid sheep populations. Front. Nutr. 2022, 9, 967985. [Google Scholar] [CrossRef]
- Cavalcanti, A.d.S.; Brandão, F.Z.; Nogueira, L.A.G.; Fonseca, J.F.d. Effects of GnRH administration on ovulation and fertility in ewes subjected to estrous synchronization. Rev. Bras. Zootec. 2012, 41, 1412–1418. [Google Scholar] [CrossRef]
- Gong, W.; Pan, L.; Lin, Q.; Zhou, Y.; Xin, C.; Yu, X.; Cui, P.; Hu, S.; Yu, J. Transcriptome profiling of the developing postnatal mouse testis using next-generation sequencing. Sci. China Life Sci. 2013, 56, 1–12. [Google Scholar] [CrossRef]
- Ding, H.; Luo, Y.; Liu, M.; Huang, J.; Xu, D. Histological and transcriptome analyses of testes from Duroc and Meishan boars. Sci. Rep. 2016, 6, 20758. [Google Scholar] [CrossRef]
- Sharma, A.; Jayasena, C.N.; Dhillo, W.S. Regulation of the Hypothalamic-Pituitary-Testicular Axis: Pathophysiology of Hypogonadism. Endocrinol. Metab. Clin. N. Am. 2022, 51, 29–45. [Google Scholar] [CrossRef]
- Mizrahi, N.; Gilon, C.; Atre, I.; Ogawa, S.; Parhar, I.S.; Levavi-Sivan, B. Deciphering Direct and Indirect Effects of Neurokinin B and GnRH in the Brain-Pituitary Axis of Tilapia. Front. Endocrinol. 2019, 10, 469. [Google Scholar] [CrossRef]
- Li, S.; Zhao, B.; Yang, H.; Dai, K.; Cai, Y.; Xu, H.; Chen, P.; Wang, F.; Zhang, Y. Comprehensive transcriptomic analysis revealing the regulatory dynamics and networks of the pituitary-testis axis in sheep across developmental stages. Front. Vet. Sci. 2024, 11, 1367730. [Google Scholar] [CrossRef] [PubMed]
- El-Sayed, K.; Ali, D.A.; Maher, S.A.; Ghareeb, D.; Selim, S.; Albogami, S.; Fayad, E.; Kolieb, E. Prophylactic and Ameliorative Effects of PPAR-γ Agonist Pioglitazone in Improving Oxidative Stress, Germ Cell Apoptosis and Inflammation in Gentamycin-Induced Testicular Damage in Adult Male Albino Rats. Antioxidants 2022, 11, 191. [Google Scholar] [CrossRef]
- Griswold, M.D. 50 years of spermatogenesis: Sertoli cells and their interactions with germ cells. Biol. Reprod. 2018, 99, 87–100. [Google Scholar] [CrossRef] [PubMed]
- Chen, S.R.; Liu, Y.X. Regulation of spermatogonial stem cell self-renewal and spermatocyte meiosis by Sertoli cell signaling. Reproduction 2015, 149, R159–R167. [Google Scholar] [CrossRef]
- Veerkamp, R.F.; Beerda, B. Genetics and genomics to improve fertility in high producing dairy cows. Theriogenology 2007, 68, S266–S273. [Google Scholar] [CrossRef]
- Hitit, M.; Özbek, M.; Ayaz-Guner, S.; Guner, H.; Oztug, M.; Bodu, M.; Kirbas, M.; Bulbul, B.; Bucak, M.N.; Ataman, M.B.; et al. Proteomic fertility markers in ram sperm. Anim. Reprod. Sci. 2021, 235, 106882. [Google Scholar] [CrossRef]
- Pini, T.; Leahy, T.; Soleilhavoup, C.; Tsikis, G.; Labas, V.; Combes-Soia, L.; Harichaux, G.; Rickard, J.P.; Druart, X.; de Graaf, S.P. Proteomic Investigation of Ram Spermatozoa and the Proteins Conferred by Seminal Plasma. J. Proteome Res. 2016, 15, 3700–3711. [Google Scholar] [CrossRef]
- China Feed Industry Association. China Feed Composition and Nutrient Value Table (35th Edition). In China Feed; China Feed Industry Association: Beijing, China, 2024; pp. 182–197. [Google Scholar] [CrossRef]
- Xi, B.; Zhao, S.; Zhang, R.; Lu, Z.; Li, J.; An, X.; Yue, Y. Transcriptomic Study of Different Stages of Development in the Testis of Sheep. Animals 2024, 14, 2767. [Google Scholar] [CrossRef]
- Tu, B.J.; Zheng, M.L.; Wu, M.L.; Lu, X.W.; Guo, H.H.; Lin, J. Study on the Breeding of Core Breeding Flocks of Hu Sheep. Zhejiang J. Anim. Sci. Vet. Med. 2011, 36, 1–3. [Google Scholar]
- Maimaitixin, A.; Balati, M.; Maimaiti, N. Study on the Breed Characteristics and Crossbreeding Utilization of Poll Dorset Sheep. Henan Agric. 2013, 45–46. [Google Scholar]
- Yan, F.M.; Gao, Y.Q. Introduction to Contemporary American Elite Sheep Breeds. Chin. Sheep Goat Farming 1994, 44–45. [Google Scholar]
- Shannon, P.; Markiel, A.; Ozier, O.; Baliga, N.S.; Wang, J.T.; Ramage, D.; Amin, N.; Schwikowski, B.; Ideker, T. Cytoscape: A software environment for integrated models of biomolecular interaction networks. Genome Res. 2003, 13, 2498–2504. [Google Scholar] [CrossRef] [PubMed]
- Ancona, S.; Liker, A.; Carmona-Isunza, M.C.; Székely, T. Sex differences in age-to-maturation relate to sexual selection and adult sex ratios in birds. Evol. Lett. 2020, 4, 44–53. [Google Scholar] [CrossRef]
- Boj, M.; Chauvigné, F.; Zapater, C.; Cerdà, J. Gonadotropin-Activated Androgen-Dependent and Independent Pathways Regulate Aquaporin Expression during Teleost (Sparus aurata) Spermatogenesis. PLoS ONE 2015, 10, e0142512. [Google Scholar] [CrossRef]
- Zhang, J.J.; Yang, W.R.; Wang, Y.; Chen, L.; Jeong, D.K.; Wang, X.Z. Identification of microRNAs for regulating adenosine monophosphate-activated protein kinase expression in immature boar Sertoli cells in vitro. Mol. Reprod. Dev. 2019, 86, 450–464. [Google Scholar] [CrossRef]
- Santos, N.C.; Kim, K.H. Activity of retinoic acid receptor-alpha is directly regulated at its protein kinase A sites in response to follicle-stimulating hormone signaling. Endocrinology 2010, 151, 2361–2372. [Google Scholar] [CrossRef]
- Miller, W.L. MECHANISMS IN ENDOCRINOLOGY: Rare defects in adrenal steroidogenesis. Eur. J. Endocrinol. 2018, 179, R125–R141. [Google Scholar] [CrossRef]
- Baro Graf, C.; Ritagliati, C.; Stival, C.; Luque, G.M.; Gentile, I.; Buffone, M.G.; Krapf, D. Everything you ever wanted to know about PKA regulation and its involvement in mammalian sperm capacitation. Mol. Cell. Endocrinol. 2020, 518, 110992. [Google Scholar] [CrossRef]
- Huang, Q.; Luo, L.; Han, X.; Li, F.; Zhang, X.; Tian, M. Low-dose perfluorooctanoic acid stimulates steroid hormone synthesis in Leydig cells: Integrated proteomics and metabolomics evidence. J. Hazard. Mater. 2022, 424, 127656. [Google Scholar] [CrossRef]
- Ni, F.D.; Hao, S.L.; Yang, W.X. Multiple signaling pathways in Sertoli cells: Recent findings in spermatogenesis. Cell Death Dis. 2019, 10, 541. [Google Scholar] [CrossRef] [PubMed]
- Bangs, F.; Anderson, K.V. Primary Cilia and Mammalian Hedgehog Signaling. Cold Spring Harb. Perspect. Biol. 2017, 9, a028175. [Google Scholar] [CrossRef]
- Mäkelä, J.A.; Saario, V.; Bourguiba-Hachemi, S.; Nurmio, M.; Jahnukainen, K.; Parvinen, M.; Toppari, J. Hedgehog signalling promotes germ cell survival in the rat testis. Reproduction 2011, 142, 711–721. [Google Scholar] [CrossRef]
- Desaulniers, A.T.; Cederberg, R.A.; Lents, C.A.; White, B.R. Expression and Role of Gonadotropin-Releasing Hormone 2 and Its Receptor in Mammals. Front. Endocrinol. 2017, 8, 269. [Google Scholar] [CrossRef]
- Figueroa, Z.I.; Young, H.A.; Meeker, J.D.; Martenies, S.E.; Barr, D.B.; Gray, G.; Perry, M.J. Dialkyl phosphate urinary metabolites and chromosomal abnormalities in human sperm. Environ. Res. 2015, 143, 256–265. [Google Scholar] [CrossRef]
- Mason, A.J.; Hayflick, J.S.; Zoeller, R.T.; Young, W.S., 3rd; Phillips, H.S.; Nikolics, K.; Seeburg, P.H. A deletion truncating the gonadotropin-releasing hormone gene is responsible for hypogonadism in the hpg mouse. Science 1986, 234, 1366–1371. [Google Scholar] [CrossRef]
- Earl, E.R.; Waterston, M.M.; Aughey, E.; Harvey, M.J.; Matschke, C.; Colston, A.; Ferro, V.A. Evaluation of two GnRH-I based vaccine formulations on the testes function of entire Suffolk cross ram lambs. Vaccine 2006, 24, 3172–3183. [Google Scholar] [CrossRef] [PubMed]
- De Toni, L.; Cosci, I.; Sabovic, I.; Di Nisio, A.; Guidolin, D.; Pedrucci, F.; Finocchi, F.; Dall’Acqua, S.; Foresta, C.; Ferlin, A.; et al. Membrane Cholesterol Inhibits Progesterone-Mediated Sperm Function through the Possible Involvement of ABHD2. Int. J. Mol. Sci. 2023, 24, 9254. [Google Scholar] [CrossRef] [PubMed]
- Hitit, M.; Kaya, A.; Memili, E. Sperm long non-coding RNAs as markers for ram fertility. Front. Vet. Sci. 2024, 11, 1337939. [Google Scholar] [CrossRef] [PubMed]
- Jung, K.Y.; Yon, J.M.; Lin, C.; Jung, A.Y.; Lee, J.G.; Baek, I.J.; Lee, B.J.; Yun, Y.W.; Nam, S.Y. Phospholipid hydroperoxide glutathione peroxidase is involved in the maintenance of male fertility under cryptorchidism in mice. Reprod. Toxicol. 2015, 57, 73–80. [Google Scholar] [CrossRef]
- Lacombe, M.L.; Milon, L.; Munier, A.; Mehus, J.G.; Lambeth, D.O. The human Nm23/nucleoside diphosphate kinases. J. Bioenerg. Biomembr. 2000, 32, 247–258. [Google Scholar] [CrossRef]
- Dolebo, A.T.; Khayatzadeh, N.; Melesse, A.; Wragg, D.; Rekik, M.; Haile, A.; Rischkowsky, B.; Rothschild, M.F.; Mwacharo, J.M. Genome-wide scans identify known and novel regions associated with prolificacy and reproduction traits in a sub-Saharan African indigenous sheep (Ovis aries). Mamm. Genome 2019, 30, 339–352. [Google Scholar] [CrossRef]
- Hodge, M.J.; de Las Heras-Saldana, S.; Rindfleish, S.J.; Stephen, C.P.; Pant, S.D. QTLs and Candidate Genes Associated with Semen Traits in Merino Sheep. Animals 2023, 13, 2286. [Google Scholar] [CrossRef] [PubMed]
- Huang, Y.; Hoque, M.T.; Jenabian, M.A.; Vyboh, K.; Whyte, S.K.; Sheehan, N.L.; Brassard, P.; Bélanger, M.; Chomont, N.; Fletcher, C.V.; et al. Antiretroviral drug transporters and metabolic enzymes in human testicular tissue: Potential contribution to HIV-1 sanctuary site. J. Antimicrob. Chemother. 2016, 71, 1954–1965. [Google Scholar] [CrossRef]
- Jorgez, C.J.; Seth, A.; Wilken, N.; Bournat, J.C.; Chen, C.H.; Lamb, D.J. E2F1 regulates testicular descent and controls spermatogenesis by influencing WNT4 signaling. Development 2021, 148, dev191189. [Google Scholar] [CrossRef] [PubMed]
- Liu, Y.; Yang, Z.; Kong, D.; Zhang, Y.; Yu, W.; Zha, W. Metformin Ameliorates Testicular Damage in Male Mice with Streptozotocin-Induced Type 1 Diabetes through the PK2/PKR Pathway. Oxidative Med. Cell. Longev. 2019, 2019, 5681701. [Google Scholar] [CrossRef] [PubMed]









| Breed | Mean Body Weight of Experimental Sheep (kg) | Adult Ram Body Weight (kg) | Percentage (%) |
|---|---|---|---|
| H | 51.13 ± 1.10 | 60 [19] | 85.22 |
| PD | 65.1 ± 1.55 | 130 (Span: 110–150) [20] | 50.08 |
| SF | 74.53 ± 1.00 | 153.22 (Span: 124.84–181.6) [21] | 48.64 |
| S | 57.16 ± 1.04 | 93.07 (Span: 81.72–104.42) [21] | 61.42 |
| Breed | Testis Weight (kg) | Diameter of Seminiferous Tubules (um) | Sperm |
|---|---|---|---|
| H | 0.483 ± 0.008 | 166.7 ± 0.03 | Yes |
| PD | 0.343 ± 0.022 | 58.45 ± 0.01 | no |
| SF | 0.453 ± 0.009 | 75.2 ± 0.001 | no |
| S | 0.407 ± 0.007 | 60.6 ± 0.03 | no |
Disclaimer/Publisher’s Note: The statements, opinions and data contained in all publications are solely those of the individual author(s) and contributor(s) and not of MDPI and/or the editor(s). MDPI and/or the editor(s) disclaim responsibility for any injury to people or property resulting from any ideas, methods, instructions or products referred to in the content. |
© 2026 by the authors. Licensee MDPI, Basel, Switzerland. This article is an open access article distributed under the terms and conditions of the Creative Commons Attribution (CC BY) license.
Share and Cite
Zhu, L.; Shi, S.; Li, Q.; Zhang, R.; Wang, H.; Chen, Z.; Xi, B.; An, X.; Yue, Y. DIA Proteomics Reveals the Mechanism of cAMP Signaling Pathway-Mediated HPT Axis in Regulating Spermatogenesis of Hu Sheep. Animals 2026, 16, 595. https://doi.org/10.3390/ani16040595
Zhu L, Shi S, Li Q, Zhang R, Wang H, Chen Z, Xi B, An X, Yue Y. DIA Proteomics Reveals the Mechanism of cAMP Signaling Pathway-Mediated HPT Axis in Regulating Spermatogenesis of Hu Sheep. Animals. 2026; 16(4):595. https://doi.org/10.3390/ani16040595
Chicago/Turabian StyleZhu, Lina, Shujun Shi, Qiao Li, Rui Zhang, Haifeng Wang, Zhenghan Chen, Binpeng Xi, Xuejiao An, and Yaojing Yue. 2026. "DIA Proteomics Reveals the Mechanism of cAMP Signaling Pathway-Mediated HPT Axis in Regulating Spermatogenesis of Hu Sheep" Animals 16, no. 4: 595. https://doi.org/10.3390/ani16040595
APA StyleZhu, L., Shi, S., Li, Q., Zhang, R., Wang, H., Chen, Z., Xi, B., An, X., & Yue, Y. (2026). DIA Proteomics Reveals the Mechanism of cAMP Signaling Pathway-Mediated HPT Axis in Regulating Spermatogenesis of Hu Sheep. Animals, 16(4), 595. https://doi.org/10.3390/ani16040595

