Synergistic Effects of 25-Hydroxyvitamin D3, Phytase, and Probiotics on Growth, Calcium and Phosphorus Metabolism, and Bone Development in Weaned Piglets Fed Low Ca-P Diets
Simple Summary
Abstract
1. Introduction
2. Materials and Methods
2.1. Animal Use, Care, and Ethical Considerations
2.2. Diets and Experimental Design
2.3. Recording and Sample Collection
2.4. Chemical Analysis and Calculation
2.4.1. Dietary Compositions
2.4.2. Plasma Biochemical Indicators
2.4.3. Intestinal Mucosa Morphology
2.4.4. Quantitative PCR Analysis
2.4.5. Skeletal Performance Measurement
Determination of Defatted Bone Weight
Determination of Bone Mineral Density
Determination of Bone Ash, Calcium and Phosphorus
2.4.6. Western Blotting
2.4.7. Intestinal Microbiota
2.5. Statistical Analysis
3. Results
3.1. Growth Performance and Nutrient Apparent Digestibility
3.2. Organ Index
3.3. Serum Biochemical Indices
3.4. Bone Mass
3.5. Intestinal Mucosal Morphology
3.6. mRNA Expression of Calcium and Phosphorus Metabolism Genes in the Kidney and Jejunal Mucosa
3.7. Protein Expression Related to Calcium and Phosphorus Metabolism in the Kidney
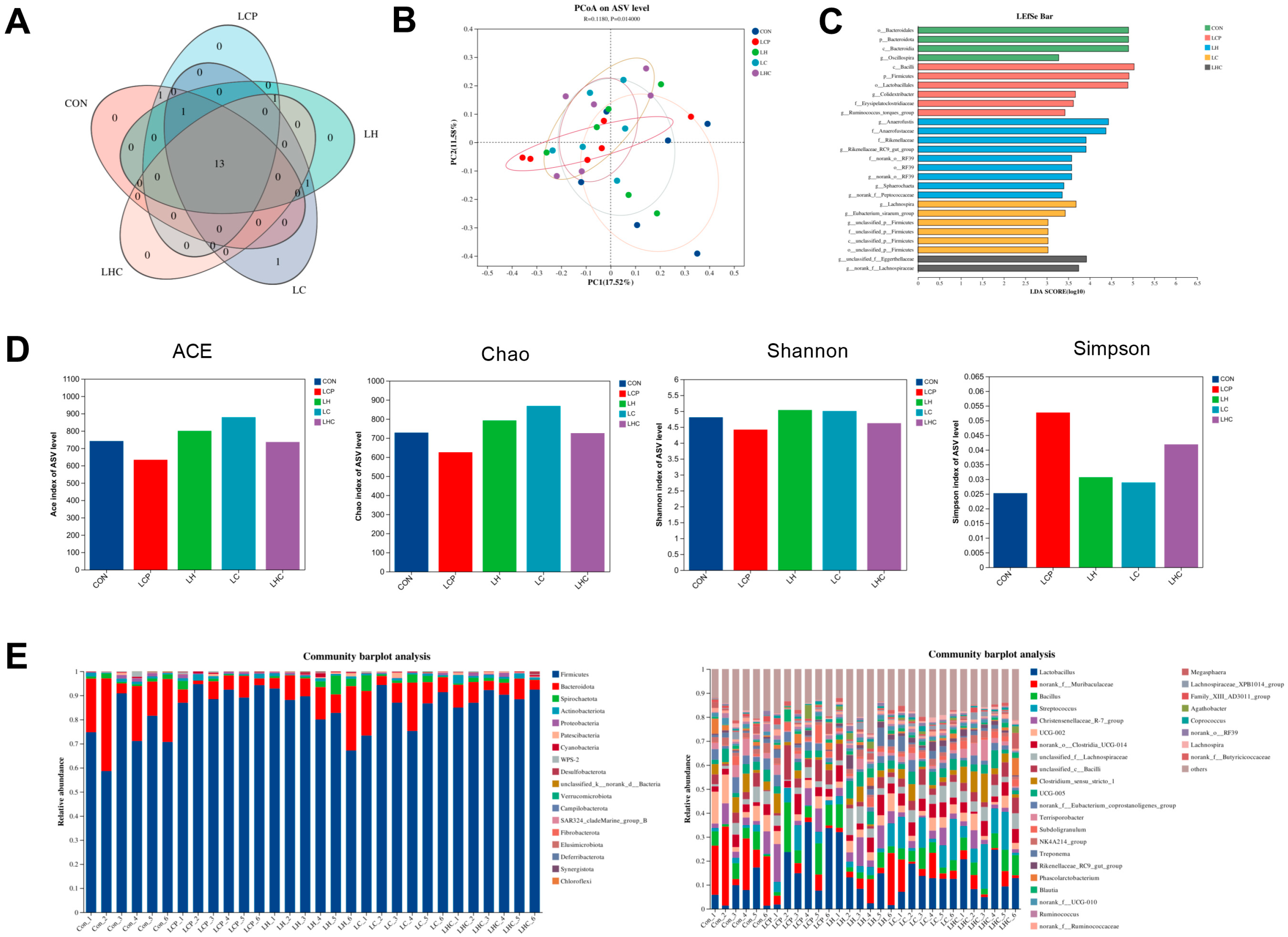
3.8. Colon Microbiota
3.9. Correlation Analysis
4. Discussion
4.1. Growth Performance and Organ Development
4.2. Effects on Serum Biochemical Indices
4.3. Calcium and Phosphorus Metabolism
4.4. Gut Microbiota
4.5. Mechanism of Action
5. Conclusions
Supplementary Materials
Author Contributions
Funding
Institutional Review Board Statement
Informed Consent Statement
Data Availability Statement
Conflicts of Interest
Abbreviations
| ADFI | Average feed intake |
| ADG | Average daily weight gain |
| ASV | Amplicon sequence variant |
| CaBP-D9k | Calcium-binding protein D9k. |
| CaSR | Calcium sensing receptor |
| CYP27B1 | Cytochrome P450 27B1 |
| CP | Crude protein |
| DM | Dry matter |
| F/G | Feed to gain ratio |
| LDA | Linear discriminant analysis |
| SLC34A1 | Solute carrier family 34 (type II sodium/phosphate transporter), member 1 |
| TRPV5 | Transient receptor potential cation channel subfamily V member 5 |
| VDR | Vitamin D receptor |
| 25-OH-VD3 | 25-hydroxyvitamin D3 |
References
- Wu, Y.; Zhao, J.; Xu, C.; Ma, N.; He, T.; Zhao, J.; Ma, X.; Thacker, P.A. Progress towards pig nutrition in the last 27 years. J. Sci. Food Agric. 2020, 100, 5102–5110. [Google Scholar] [CrossRef]
- Lachenmaier-Currle, U.; Harmeyer, J. Placental transport of calcium and phosphorus in pigs. J. Perinat. Med. 1989, 17, 127–136. [Google Scholar] [CrossRef]
- Létourneau-Montminy, M.P.; Lovatto, P.A.; Pomar, C. Apparent total tract digestibility of dietary calcium and phosphorus and their efficiency in bone mineral retention are affected by body mineral status in growing pigs. J. Anim. Sci. 2014, 92, 3914–3924. [Google Scholar] [CrossRef] [PubMed]
- Gerlinger, C.; Oster, M.; Borgelt, L.; Reyer, H.; Muráni, E.; Ponsuksili, S.; Polley, C.; Vollmar, B.; Reichel, M.; Wolf, P.; et al. Physiological and transcriptional responses in weaned piglets fed diets with varying phosphorus and calcium levels. Nutrients 2019, 11, 436. [Google Scholar] [CrossRef] [PubMed]
- Regassa, A.; Adhikari, R.; Nyachoti, C.M.; Kim, W.K. Effects of 25-(OH)-D3 on fecal Ca and P excretion, bone mineralization, Ca and P transporter mRNA expression and performance in growing female pigs. J. Environ. Sci. Health B 2015, 50, 293–299. [Google Scholar] [CrossRef] [PubMed]
- Zhao, L.; Lu, W.; Mao, Z.; Mou, D.; Huang, L.; Yang, M.; Ding, D.; Yan, H.; Fang, Z.; Che, L.; et al. Maternal VD(3) supplementation during gestation improves intestinal health and microbial composition of weaning piglets. Food Funct. 2022, 13, 6830–6842. [Google Scholar] [CrossRef]
- Yang, A.; Wang, K.; Peng, X.; Lv, F.; Wang, Y.; Cui, Y.; Wang, Y.; Qu, D.; Zhou, J.; Si, H. Effects of different sources of calcium in the diet on growth performance, blood metabolic parameters, and intestinal bacterial community and function of weaned piglets. Front. Nutr. 2022, 9, 885497. [Google Scholar] [CrossRef]
- Kumar, R. The metabolism and mechanism of action of 1,25-dihydroxyvitamin D3. Kidney Int. 1986, 30, 793–803. [Google Scholar] [CrossRef]
- Yoon, P.S.; Deluca, H.F. Resolution and reconstitution of soluble components of rat liver microsomal vitamin D3-25-hydroxylase. Arch. Biochem. Biophys. 1980, 203, 529–541. [Google Scholar] [CrossRef]
- Kulda, V. Vitamin D metabolism. Vnitr. Lek. 2012, 58, 400–404. [Google Scholar]
- Dardenne, O.; Prud’homme, J.; Arabian, A.; Glorieux, F.H.; St-Arnaud, R. Targeted inactivation of the 25-hydroxyvitamin D(3)-1(alpha)-hydroxylase gene (CYP27B1) creates an animal model of pseudovitamin D-deficiency rickets. Endocrinology 2001, 142, 3135–3141. [Google Scholar] [CrossRef]
- Bouhtiauy, I.; Lajeunesse, D.; Christakos, S.; Brunette, M.G. Two vitamin D3-dependent calcium binding proteins increase calcium reabsorption by different mechanisms. II. Effect of CaBP 9K. Kidney Int. 1994, 45, 469–474. [Google Scholar] [CrossRef]
- Schröder, B.; Kaune, R.; Schlumbohm, C.; Breves, G.; Harmeyer, J. Evidence for vitamin D-independent active calcium absorption in newborn piglets. Calcif. Tissue Int. 1993, 52, 305–309. [Google Scholar] [CrossRef]
- Zhang, L.; Liu, S.; Piao, X. Dietary 25-hydroxycholecalciferol supplementation improves performance, immunity, antioxidant status, intestinal morphology, and bone quality in weaned piglets. J. Sci. Food Agric. 2021, 101, 2592–2600. [Google Scholar] [CrossRef] [PubMed]
- Yang, P.; Ma, Y. Recent advances of vitamin D in immune, reproduction, performance for pig: A review. Anim. Health Res. Rev. 2021, 22, 85–95. [Google Scholar] [CrossRef]
- Zhang, L.; Hu, J.; Li, M.; Shang, Q.; Liu, S.; Piao, X. Maternal 25-hydroxycholecalciferol during lactation improves intestinal calcium absorption and bone properties in sow-suckling piglet pairs. J. Bone Miner. Metab. 2019, 37, 1083–1094. [Google Scholar] [CrossRef] [PubMed]
- Haussler, M.R.; Whitfield, G.K.; Kaneko, I.; Haussler, C.A.; Hsieh, D.; Hsieh, J.C.; Jurutka, P.W. Molecular mechanisms of vitamin D action. Calcif. Tissue Int. 2013, 92, 77–98. [Google Scholar] [CrossRef]
- Blavi, L.; Muñoz, C.J.; Broomhead, J.N.; Stein, H.H. Effects of a novel corn-expressed E. coli phytase on digestibility of calcium and phosphorous, growth performance, and bone ash in young growing pigs. J. Anim. Sci. 2019, 97, 3390–3398. [Google Scholar] [CrossRef] [PubMed]
- Alessandro, D.; Roberto, D.; Claudio, C.; Fabiana, C.; Walter, W. Role of dietary supplements and probiotics in modulating microbiota and bone health: The gut-bone axis. Cells 2022, 11, 743. [Google Scholar] [CrossRef]
- He, Y.; Chen, Y. The potential mechanism of the microbiota-gut-bone axis in osteoporosis: A review. Osteoporos. Int. 2022, 33, 2495–2506. [Google Scholar] [CrossRef]
- Weaver, C.M. Diet, gut microbiome, and bone health. Curr. Osteoporos. Rep. 2015, 13, 125–130. [Google Scholar] [CrossRef]
- Lucas, S.; Omata, Y.; Hofmann, J.; Böttcher, M.; Iljazovic, A.; Sarter, K.; Albrecht, O.; Schulz, O.; Krishnacoumar, B.; Krönke, G.; et al. Short-chain fatty acids regulate systemic bone mass and protect from pathological bone loss. Nat. Commun. 2018, 9, 55. [Google Scholar] [CrossRef]
- Barone, M.; D’AMico, F.; Brigidi, P.; Turroni, S. Gut microbiome-micronutrient interaction: The key to controlling the bioavailability of minerals and vitamins? Biofactors 2022, 48, 307–314. [Google Scholar] [CrossRef] [PubMed]
- Murdaca, G.; Gerosa, A.; Paladin, F.; Petrocchi, L.; Banchero, S.; Gangemi, S. Vitamin D and Microbiota: Is There a Link with Allergies? Int. J. Mol. Sci. 2021, 22, 4288. [Google Scholar] [CrossRef]
- Lautrou, M.; Narcy, A.; Dourmad, J.Y.; Pomar, C.; Schmidely, P.; Létourneau Montminy, M.P. Dietary phosphorus and calcium utilization in growing pigs: Requirements and improvements. Front. Vet. Sci. 2021, 8, 734365. [Google Scholar] [CrossRef]
- Xi, Y.; Shi, B.; Guo, X.; Li, W.; Tang, Z.; Tang, Q.; Xu, Y.; Peng, X.; Sun, Z. Effects of 25-hydroxyvitamin D3, chondroitin sulfate and glucosamine sulfate on the growth performance, calcium and phosphorus metabolism, and bone development of weaned piglets. Anim. Nutr. 2025, 22, 459–470. [Google Scholar] [CrossRef] [PubMed]
- NRC. Nutrient Requirements of Swine, 11th revised ed.; National Academy Press: Washington, DC, USA, 2012. [Google Scholar]
- AOAC. Official Methods of Analysis, 18th revised ed.; Association of Official Analytical Chemists: Arlington, VA, USA, 2006. [Google Scholar]
- GB/T 6436-2018; Determination of Calcium in Feeds. Standards Press of China: Beijing, China, 2018.
- GB/T 6437-2018; Determination of Phosphorus in Feeds—Spectrophotometry. Standards Press of China: Beijing, China, 2018.
- China Feed Database. Tables of Feed Composition and Nutritive Values in China. China Feed 2024, 21, 182–197. [Google Scholar]
- Wensley, M.R.; Vier, C.M.; Gebhardt, J.T.; Tokach, M.D.; Woodworth, J.C.; Goodband, R.D.; DeRouchey, J.M. Technical Note: Assessment of two methods for estimating bone ash in pigs. J. Anim. Sci. 2020, 98, skaa251. [Google Scholar] [CrossRef]
- Keenan, M.J.; Hegsted, M.; Jones, K.L.; Delany, J.P.; Kime, J.C.; Melancon, L.E.; Tulley, R.T.; Hong, K.D. Comparison of bone density measurement techniques: DXA and Archimedes’ principle. J. Bone Miner. Res. 1997, 12, 1903–1907. [Google Scholar] [CrossRef]
- Keenan, M.J.; Hegsted, M.; Reisenauer, A.M.; Ward, T.L.; Southern, L.L. Effect of increased hydration and removal of bone fat on a method for determination of bone density. J. Bone Miner. Res. 1992, 7, 247–248. [Google Scholar] [CrossRef]
- Shibayama, Y.; Nishimoto, M.; Nakata, K. Microvascular events in bone marrow related to development of and recovery from bone atrophy in thiotepa-treated rats. Exp. Toxicol. Pathol. 1993, 45, 129–133. [Google Scholar] [CrossRef]
- Aspila, K.I.; Agemian, H.; Chau, A.S.Y. A semi-automated method for the determination of inorganic, organic and total phosphate in sediments. Analyst 1976, 101, 187–197. [Google Scholar] [CrossRef] [PubMed]
- Duffy, S.K.; Kelly, A.K.; Rajauria, G.; Clarke, L.C.; Gath, V.; Monahan, F.J.; O’Doherty, J.V. The effect of 25-hydroxyvitamin D3 and phytase inclusion on pig performance, bone parameters and pork quality in finisher pigs. J. Anim. Physiol. Anim. Nutr. 2018, 102, 1296–1305. [Google Scholar] [CrossRef] [PubMed]
- Adhikari, R.; White, D.; House, J.D.; Kim, W.K. Effects of additional dosage of vitamin D(3), vitamin D(2), and 25-hydroxyvitamin D(3) on calcium and phosphorus utilization, egg quality and bone mineralization in laying hens. Poult. Sci. 2020, 99, 364–373. [Google Scholar] [CrossRef] [PubMed]
- Jichen, S.; Debora, M.; Robert, P.; Charles, M. Effects of particle size and phytase supplementation on apparent and standardized total tract digestibility of phosphorus in hybrid rye fed to growing pigs. J. Anim. Sci. 2022, 100, skac198. [Google Scholar] [CrossRef]
- Paul, A.; Age, W.; Zdzislaw, M.; Anton, C. The efficacy of Aspergillus niger phytase in rendering phytate phosphorus available for absorption in pigs is influenced by pig physiological status. J. Anim. Sci. 1997, 75, 2129–2138. [Google Scholar] [CrossRef]
- Eirin, A.; Zhang, X.; Zhu, X.Y.; Tang, H.; Jordan, K.L.; Grande, J.P.; Dietz, A.B.; Lerman, A.; Textor, S.C.; Lerman, L.O. Renal vein cytokine release as an index of renal parenchymal inflammation in chronic experimental renal artery stenosis. Nephrol. Dial. Transplant. 2014, 29, 274–282. [Google Scholar] [CrossRef]
- Kirkpatrick, A.W.; Colistro, R.; Laupland, K.B.; Fox, D.L.; Konkin, D.E.; Kock, V.; Mayo, J.R.; Nicolaou, S. Renal arterial resistive index response to intraabdominal hypertension in a porcine model. Crit. Care Med. 2007, 35, 207–213. [Google Scholar] [CrossRef]
- Upadhaya, S.D.; Chung, T.K.; Jung, Y.J.; Kim, I.H. Dietary 25-(OH)-D3 supplementation to gestating and lactating sows and their progeny affects growth performance, carcass characteristics, blood profiles and myogenic regulatory factor-related gene expression in wean-finish pigs. Anim. Biosci. 2022, 35, 461–474. [Google Scholar] [CrossRef]
- Lan, G.Q.; Abdullah, N.; Jalaludin, S.; Ho, Y.W. Efficacy of supplementation of a phytase-producing bacterial culture on the performance and nutrient use of broiler chickens fed corn-soybean meal diets. Poult. Sci. 2002, 81, 1522–1532. [Google Scholar] [CrossRef]
- Ning, L.; Yingjun, R.; Jianping, W.; Tingsheng, X. Effect of dietary sodium phytate and microbial phytase on the lipase activity and lipid metabolism of broiler chickens. Br. J. Nutr. 2010, 103, 862–868. [Google Scholar]
- Lyu, Z.; Hu, Y.; Guo, Y.; Liu, D. Modulation of bone remodeling by the gut microbiota: A new therapy for osteoporosis. Bone Res. 2023, 11, 31. [Google Scholar] [CrossRef] [PubMed]
- Lautrou, M.; Pomar, C.; Dourmad, J.Y.; Narcy, A.; Schmidely, P.; Létourneau-Montminy, M.P. Phosphorus and calcium requirements for bone mineralisation of growing pigs predicted by mechanistic modelling. Animal 2020, 14, S313–S322. [Google Scholar] [CrossRef]
- Lee, S.A.; Lagos, L.V.; Merriman, L.A.; Stein, H.H. Digestibility of calcium in calcium-containing ingredients and requirements for digestible calcium by growing pigs. J. Anim. Sci. 2023, 101, skad328. [Google Scholar] [CrossRef]
- Santana, A.L.A.; de Oliveira Carvalho, P.L.; Cristofori, E.C.; da Silva Chambo, P.C.; Barbizan, M.; Nunes, R.V.; Gregory, C.R.; Genova, J.L. Supplementation of pig diets in the growth and termination phases with different calcium sources. Trop. Anim. Health Prod. 2018, 50, 477–484. [Google Scholar] [CrossRef] [PubMed]
- Maier, G.W.; Kreis, M.E.; Zittel, T.T.; Becker, H.D. Calcium regulation and bone mass loss after total gastrectomy in pigs. Ann. Surg. 1997, 225, 181–192. [Google Scholar] [CrossRef]
- Kaastad, T.S.; Reikerâs, O.; Madsen, J.E.; Narum, S.; Stromme, J.H.; Obrant, K.J.; Nordsletten, L. Effects of clodronate on cortical and trabecular bone in ovariectomized rats on a low calcium diet. Calcif. Tissue Int. 1997, 61, 158–164. [Google Scholar] [CrossRef]
- Rohacs, T.; Fluck, E.C.; De Jesús-Pérez, J.J.; Moiseenkova-Bell, V.Y. What structures did, and did not, reveal about the function of the epithelial Ca(2+) channels TRPV5 and TRPV6. Cell Calcium 2022, 106, 102620. [Google Scholar] [CrossRef]
- Li, S.H.; Yin, H.B.; Ren, M.R.; Wu, M.J.; Huang, X.L.; Li, J.J.; Luan, Y.P.; Wu, Y.L. TRPV5 and TRPV6 are expressed in placenta and bone tissues during pregnancy in mice. Biotech. Histochem. 2019, 94, 244–251. [Google Scholar] [CrossRef]
- Schoeber, J.P.; Hoenderop, J.G.; Bindels, R.J. Concerted action of associated proteins in the regulation of TRPV5 and TRPV6. Biochem. Soc. Trans. 2007, 35, 115–119. [Google Scholar] [CrossRef]
- Zheng, J.; Liu, G.; Wu, C.; Jia, G.; Zhao, H.; Chen, X.; Wang, J. Effect of calcium-sensing receptor on the migration and proliferation of porcine intestinal epithelial cells. Anim. Biotechnol. 2023, 34, 365–374. [Google Scholar] [CrossRef]
- Houillier, P. Calcium-sensing in the kidney. Curr. Opin. Nephrol. Hypertens. 2013, 22, 566–571. [Google Scholar] [CrossRef] [PubMed]
- Riccardi, D.; Brown, E.M. Physiology and pathophysiology of the calcium-sensing receptor in the kidney. Am. J. Physiol. Renal Physiol. 2010, 298, F485–F499. [Google Scholar] [CrossRef]
- Flint, H.J.; Scott, K.P.; Louis, P.; Duncan, S.H. The role of the gut microbiota in nutrition and health. Nat. Rev. Gastroenterol. Hepatol. 2012, 9, 577–589. [Google Scholar] [CrossRef] [PubMed]
- Varvara, R.A.; Vodnar, D.C. Probiotic-driven advancement: Exploring the intricacies of mineral absorption in the human body. Food Chem. X 2023, 21, 101067. [Google Scholar] [CrossRef]
- D’Amelio, P.; Sassi, F. Gut Microbiota, Immune System, and Bone. Calcif. Tissue Int. 2018, 102, 415–425. [Google Scholar] [CrossRef] [PubMed]
- Bielik, V.; Kolisek, M. Bioaccessibility and Bioavailability of Minerals in Relation to a Healthy Gut Microbiome. Int. J. Mol. Sci. 2021, 22, 6803. [Google Scholar] [CrossRef]
- Raveschot, C.; Coutte, F.; Frémont, M.; Vaeremans, M.; Dugersuren, J.; Demberel, S.; Drider, D.; Dhulster, P.; Flahaut, C.; Cudennec, B. Probiotic Lactobacillus strains from Mongolia improve calcium transport and uptake by intestinal cells in vitro. Food Res Int. 2020, 133, 109201. [Google Scholar] [CrossRef]







| Items | Treatments | ||||
|---|---|---|---|---|---|
| CON | LCP | LH | LC | LHC | |
| Ingredients | |||||
| Corn | 56.82 | 56.49 | 56.49 | 56.49 | 56.49 |
| Soybean meal | 13.50 | 13.18 | 13.18 | 13.18 | 13.18 |
| Extruded full-fat soybean | 13.06 | 13.05 | 13.05 | 13.05 | 13.05 |
| Fish meal | 4.50 | 4.50 | 4.50 | 4.50 | 4.50 |
| Whey powder | 3.00 | 3.00 | 3.00 | 3.00 | 3.00 |
| Wheat shorts | 5.64 | 6.72 | 6.72 | 6.72 | 6.72 |
| L-Lys HCl (78%) | 0.58 | 0.58 | 0.58 | 0.58 | 0.58 |
| DL-Met (99%) | 0.07 | 0.07 | 0.07 | 0.07 | 0.07 |
| L-Thr (98.5%) | 0.14 | 0.15 | 0.15 | 0.15 | 0.15 |
| L-Trp | 0.03 | 0.02 | 0.02 | 0.02 | 0.02 |
| CaHPO4·2H2O | 0.64 | 0.34 | 0.34 | 0.34 | 0.34 |
| CaCO3 | 0.62 | 0.50 | 0.50 | 0.50 | 0.50 |
| NaCl | 0.30 | 0.30 | 0.30 | 0.30 | 0.30 |
| Mold inhibitor | 0.10 | 0.10 | 0.10 | 0.10 | 0.10 |
| Premix 1 | 1.00 | 1.00 | 1.00 | 1.00 | 1.00 |
| Chemical composition | |||||
| ME (MJ/kg) 2 | 13.9 | 13.9 | 13.9 | 13.9 | 13.9 |
| CP 3 | 20.10 | 20.10 | 20.10 | 20.10 | 20.10 |
| Calcium 3 | 0.75 | 0.62 | 0.62 | 0.62 | 0.62 |
| Phosphorus 3 | 0.35 | 0.29 | 0.29 | 0.29 | 0.29 |
| Items | Treatments | SEM | p-Value | ||||
|---|---|---|---|---|---|---|---|
| CON | LCP | LH | LC | LHC | |||
| Growth performance | |||||||
| Initial weight (kg) | 7.19 | 7.23 | 7.21 | 7.18 | 7.24 | 0.175 | 1.000 |
| Final weight (kg) | 16.46 | 17.08 | 16.81 | 16.57 | 17.16 | 0.358 | 0.966 |
| BWG (kg) | 9.27 | 9.85 | 9.61 | 9.39 | 9.93 | 0.254 | 0.912 |
| ADG (g) | 331.1 | 351.9 | 343.1 | 335.2 | 354.6 | 9.081 | 0.912 |
| ADFI (g/d) | 591.4 | 587.0 | 587.9 | 569.2 | 573.9 | 0.014 | 0.984 |
| F/G | 1.78 | 1.67 | 1.71 | 1.69 | 1.62 | 0.023 | 0.201 |
| Apparent nutrient digestibility | |||||||
| DM, % | 87.5 | 87.6 | 87.6 | 87.5 | 87.6 | 0.04 | 0.672 |
| CP, % | 82.6 a | 81.0 ab | 81.6 a | 79.5 b | 79.5 b | 0.34 | 0.007 |
| Calcium, % | 69.7 | 67.4 | 70.4 | 67.9 | 67.7 | 1.72 | 0.979 |
| Phosphorus, % | 52.8 c | 58.3 bc | 68.1 a | 58.9 bc | 65.3 ab | 1.50 | 0.005 |
| Items | Treatments | SEM | p-Value | ||||
|---|---|---|---|---|---|---|---|
| CON | LCP | LH | LC | LHC | |||
| Organ index, g/kg | |||||||
| Heart | 5.16 | 5.60 | 5.24 | 5.59 | 5.06 | 0.211 | 0.953 |
| Liver | 27.79 | 30.31 | 32.59 | 34.18 | 34.24 | 0.953 | 0.168 |
| Spleen | 2.41 | 2.26 | 2.30 | 2.87 | 2.27 | 0.143 | 0.652 |
| Lung | 14.13 | 13.73 | 13.65 | 14.57 | 12.83 | 0.539 | 0.900 |
| kidney | 5.10 | 5.07 | 5.31 | 5.03 | 5.38 | 0.116 | 0.841 |
| Pancreas | 1.80 | 2.51 | 2.31 | 2.69 | 2.25 | 0.120 | 0.176 |
| Stomach | 8.91 | 8.47 | 8.90 | 8.84 | 8.93 | 0.267 | 0.176 |
| Items | Treatments | SEM | p-Value | ||||
|---|---|---|---|---|---|---|---|
| CON | LCP | LH | LC | LHC | |||
| Albumin, g/L | 41.1 | 29.5 | 32.3 | 34.6 | 38.6 | 1.55 | 0.116 |
| Glucose, mmol/L | 9.77 a | 7.22 b | 8.06 ab | 7.10 b | 7.11 b | 0.327 | 0.030 |
| Blood urea nitrogen, mmol/L | 2.74 a | 2.65 a | 1.54 ab | 1.87 ab | 1.20 b | 0.196 | 0.038 |
| Total cholesterol, g/L | 2.02 c | 3.44 a | 2.44 bc | 2.59 b | 2.26 bc | 0.108 | 0.001 |
| Calcium, mmol/L | 2.53 | 2.57 | 2.50 | 2.51 | 2.50 | 0.027 | 0.919 |
| Phosphorus, mmol/L | 3.19 | 3.28 | 3.44 | 2.40 | 3.31 | 0.128 | 0.066 |
| 1,25-(OH)2-D3, ng/L | 831 | 744 | 691 | 760 | 728 | 23.4 | 0.437 |
| 25-OH-VD3, μg/L | 14.0 | 14.1 | 12.6 | 14.7 | 12.1 | 0.51 | 0.481 |
| Anti-tartrate acid phosphatase, (ug/L) | 7.63 | 7.19 | 7.38 | 6.00 | 7.03 | 0.358 | 0.680 |
| Bone Alkaline Phosphatase, ug/L | 7.26 a | 6.30 a | 7.14 a | 5.10 a | 10.93 b | 0.620 | 0.028 |
| Parathyroid hormone, ng/L | 17.0 bc | 29.0 a | 15.1 c | 23.3 ab | 18.8 bc | 1.35 | 0.003 |
| Calcitonin, ng/L | 15.4 | 15.5 | 15.4 | 15.6 | 15.7 | 0.07 | 0.320 |
| Items | Treatments | SEM | p-Values | ||||
|---|---|---|---|---|---|---|---|
| CON | LCP | LH | LC | LHC | |||
| Metacarpal Bone | |||||||
| BMD, g/mL | 0.42 bc | 0.49 b | 0.46 | 0.42 | 0.57 | 0.042 | <0.001 |
| Skimmed bone weight, g | 1.79 | 1.62 | 1.62 | 1.35 | 1.89 | 0.057 | 0.408 |
| Calcium, % | 20.1 | 17.5 | 17.1 | 17.9 | 18.7 | 0.52 | 0.386 |
| Phosphorus, % | 5.71 | 5.47 | 5.41 | 5.63 | 5.86 | 0.087 | 0.529 |
| Ribs bone | |||||||
| BMD, g/mL | 0.58 b | 0.56 b | 0.56 b | 0.57 b | 0.73 a | 0.021 | 0.029 |
| Skimmed bone weight, g | 1.11 b | 1.07 b | 1.13 b | 0.98 b | 1.33 a | 0.034 | 0.012 |
| Calcium, % | 18.9 | 19.83 | 18.8 | 19.1 | 21.1 | 0.32 | 0.126 |
| Phosphorus, % | 6.42 | 6.06 | 5.88 | 6.02 | 6.05 | 0.146 | 0.839 |
| Items | Treatments | SEM | p-Value | ||||
|---|---|---|---|---|---|---|---|
| CON | LCP | LH | LC | LHC | |||
| Villus height, μm | 532 a | 362 c | 465 b | 494 ab | 510 ab | 10.4 | 0.001 |
| Crypt depth, μm | 167 a | 141 b | 144 b | 127 b | 147 ab | 3.38 | 0.004 |
| V/C | 3.30 b | 2.72 c | 3.33 b | 4.01 a | 3.59 ab | 0.08 | 0.001 |
Disclaimer/Publisher’s Note: The statements, opinions and data contained in all publications are solely those of the individual author(s) and contributor(s) and not of MDPI and/or the editor(s). MDPI and/or the editor(s) disclaim responsibility for any injury to people or property resulting from any ideas, methods, instructions or products referred to in the content. |
© 2026 by the authors. Licensee MDPI, Basel, Switzerland. This article is an open access article distributed under the terms and conditions of the Creative Commons Attribution (CC BY) license.
Share and Cite
Shi, B.; Gong, S.; Wang, Z.; Wang, J.; Shui, C.; Tang, Z.; Peng, X.; Xu, Y.; Sun, Z. Synergistic Effects of 25-Hydroxyvitamin D3, Phytase, and Probiotics on Growth, Calcium and Phosphorus Metabolism, and Bone Development in Weaned Piglets Fed Low Ca-P Diets. Animals 2026, 16, 278. https://doi.org/10.3390/ani16020278
Shi B, Gong S, Wang Z, Wang J, Shui C, Tang Z, Peng X, Xu Y, Sun Z. Synergistic Effects of 25-Hydroxyvitamin D3, Phytase, and Probiotics on Growth, Calcium and Phosphorus Metabolism, and Bone Development in Weaned Piglets Fed Low Ca-P Diets. Animals. 2026; 16(2):278. https://doi.org/10.3390/ani16020278
Chicago/Turabian StyleShi, Baoshi, Saiming Gong, Zhenyang Wang, Jingjing Wang, Cunji Shui, Zhiru Tang, Xie Peng, Yetong Xu, and Zhihong Sun. 2026. "Synergistic Effects of 25-Hydroxyvitamin D3, Phytase, and Probiotics on Growth, Calcium and Phosphorus Metabolism, and Bone Development in Weaned Piglets Fed Low Ca-P Diets" Animals 16, no. 2: 278. https://doi.org/10.3390/ani16020278
APA StyleShi, B., Gong, S., Wang, Z., Wang, J., Shui, C., Tang, Z., Peng, X., Xu, Y., & Sun, Z. (2026). Synergistic Effects of 25-Hydroxyvitamin D3, Phytase, and Probiotics on Growth, Calcium and Phosphorus Metabolism, and Bone Development in Weaned Piglets Fed Low Ca-P Diets. Animals, 16(2), 278. https://doi.org/10.3390/ani16020278

