Effect of Replacing Corn with Rice on Growth Performance, Meat Quality, Gut Microbiota and Metabolites in Growing–Finishing Pigs
Simple Summary
Abstract
1. Introduction
2. Materials and Methods
2.1. Experimental Design
2.2. Chemical Analyses of Diet Composition
2.3. Performance Evaluation and Sample Collection
2.4. Nutritional Apparent Digestibility Analysis
- (1)
- Calculation of Digestible Energy, Metabolizable Energy, and Digestibility of Feed
- (2)
- Calculation Method for Apparent Total Tract Digestibility (ATTD) of Nutrients
- (3)
- Calculation of Energy Values of Test Ingredients Using the Difference Method
2.5. Serum Biochemical Index
2.6. Meat Quality
2.7. RNA Extraction and Quantification
2.8. High-Throughput 16S rRNA Sequencing
2.9. Untargeted Metabolomics Analysis
2.10. Measurement of Odor-Active Volatile Compounds Volatile Compound
2.11. Statistical Analysis
3. Results
3.1. Growth Performance
3.2. Apparent Digestibility
3.3. Blood Biochemistry
3.4. Pork Quality
3.5. Expression of Lipid Metabolism-Related Genes
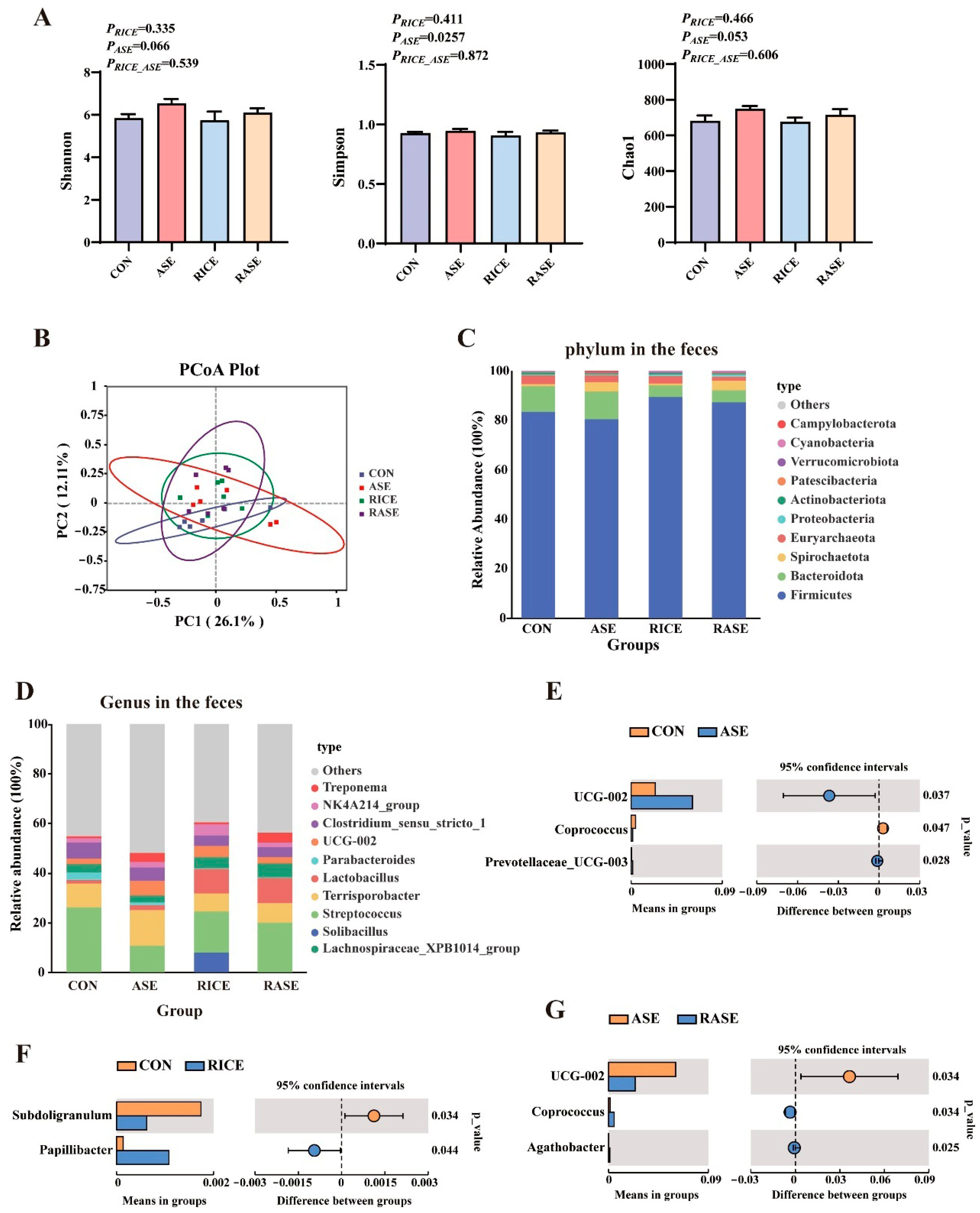
3.6. Intestinal Microbiota Composition
3.7. Metabolite Compositions of Feces
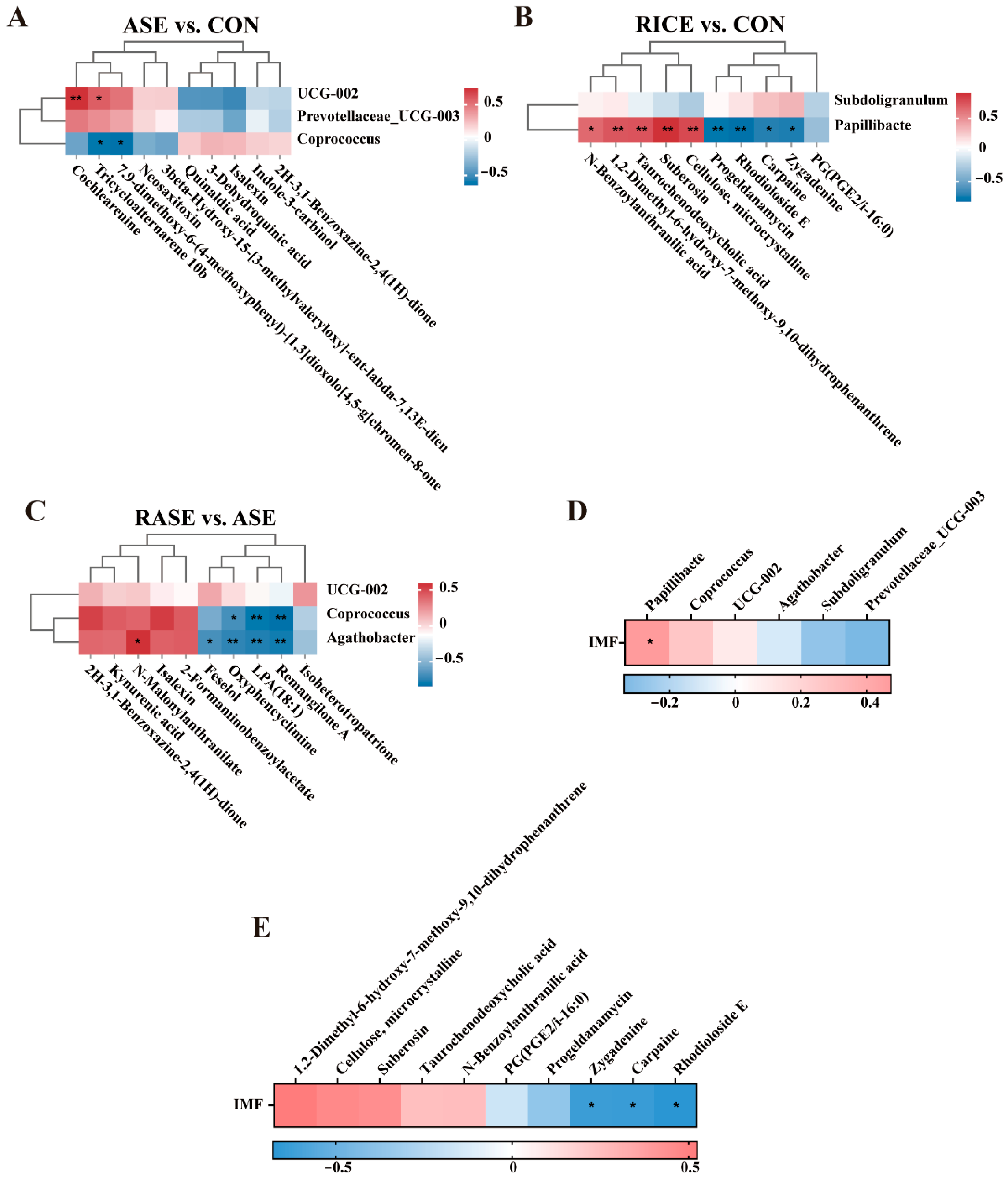
3.8. Correlation Analysis of the Gut Microbiota, Fecal Metabolites and IMF
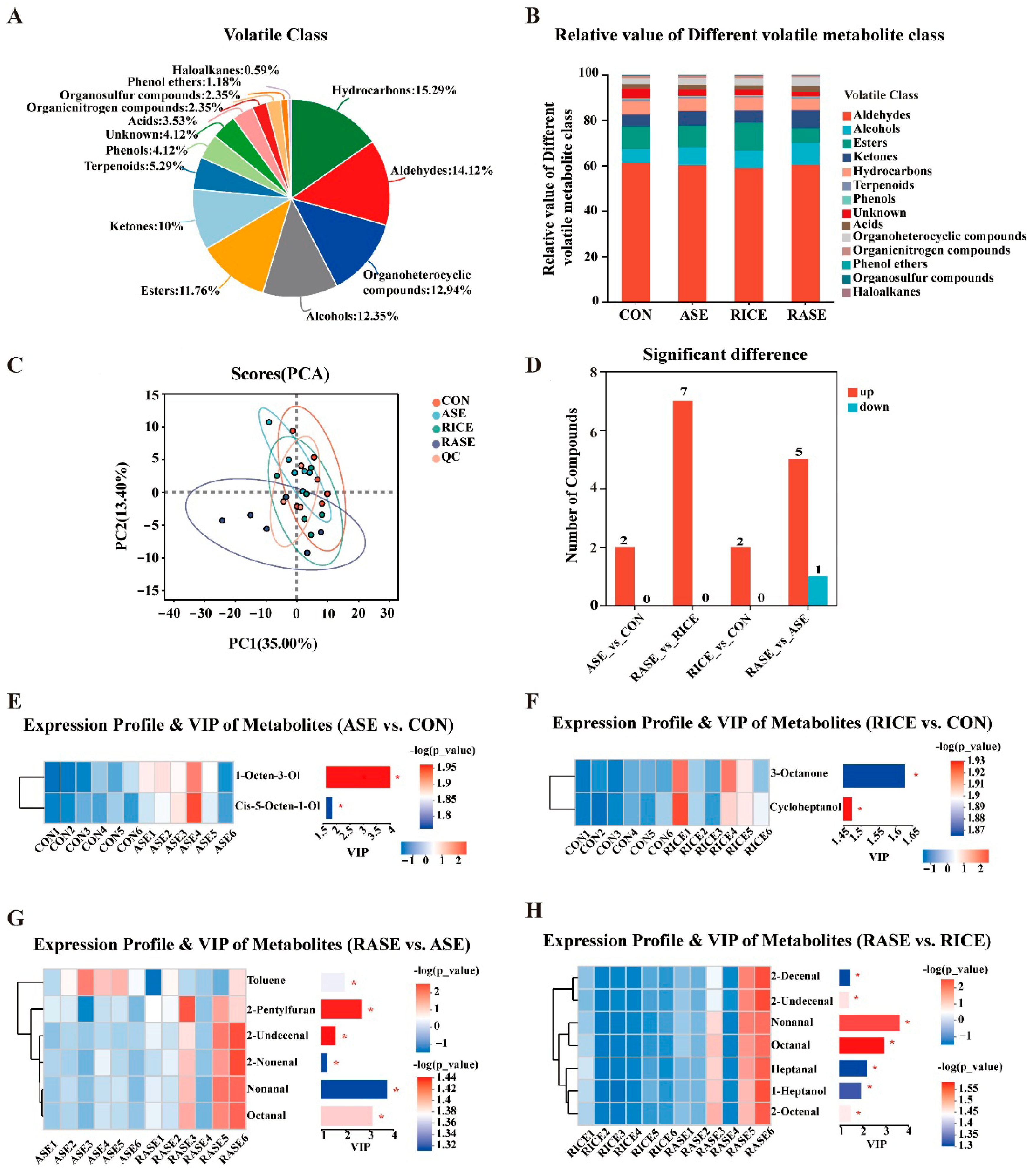
3.9. Volatile Flavor Compounds in the Longissimus Dorsi Muscle
4. Discussion
5. Conclusions
Supplementary Materials
Author Contributions
Funding
Institutional Review Board Statement
Informed Consent Statement
Data Availability Statement
Conflicts of Interest
References
- Che, T.M.; Perez, V.G.; Song, M.; Pettigrew, J.E. Effect of rice and other cereal grains on growth performance, pig removal, and antibiotic treatment of weaned pigs under commercial conditions. J. Anim. Sci. 2012, 90, 4916–4924. [Google Scholar] [CrossRef][Green Version]
- Seck, P.A.; Diagne, A.; Mohanty, S.; Wopereis, M.C.S. Crops that feed the world 7: Rice. Food Secur. 2012, 4, 7–24. [Google Scholar] [CrossRef]
- Soto-Gómez, D.; Pérez-Rodríguez, P. Sustainable agriculture through perennial grains: Wheat, rice, maize, and other species: A review. Agric. Ecosyst. Environ. 2022, 325, 107747. [Google Scholar] [CrossRef]
- Lintas, C.; Mariani-Costantini, A. Cereal Foods: Wheat, Corn, Rice, Barley, and Other Cereals and Their Products. In The Mediterranean Diets in Health and Disease; Spiller, G.A., Ed.; Springer: Boston, MA, USA, 1991; pp. 59–101. [Google Scholar]
- Kim, S.; Cho, J.H.; Kim, H.B.; Song, M. Rice as an alternative feed ingredient in swine diets. J. Anim. Sci. Technol. 2021, 63, 465–474. [Google Scholar] [CrossRef]
- Kim, S.; Cho, J.H.; Kim, Y.; Kim, H.B.; Song, M. Effects of Substitution of Corn with Ground Brown Rice on Growth Performance, Nutrient Digestibility, and Gut Microbiota of Growing-Finishing Pigs. Animals 2021, 11, 375. [Google Scholar] [CrossRef] [PubMed]
- Petry, A.L.; Huntley, N.F.; Bedford, M.R.; Patience, J.F. The influence of xylanase on the fermentability, digestibility, and physicochemical properties of insoluble corn-based fiber along the gastrointestinal tract of growing pigs. J. Anim. Sci. 2021, 99, skab159. [Google Scholar] [CrossRef]
- Samtiya, M.; Aluko, R.E.; Dhewa, T. Plant food anti-nutritional factors and their reduction strategies: An overview. Food Prod. Process. Nutr. 2020, 2, 6. [Google Scholar] [CrossRef]
- Attia, Y.A.; Addeo, N.F.; Al-Hamid, A.; Bovera, F. Effects of Phytase Supplementation to Diets with or without Zinc Addition on Growth Performance and Zinc Utilization of White Pekin Ducks. Animals 2019, 9, 280. [Google Scholar] [CrossRef]
- Taye, D.; Etefa, M. Review on improving nutritive value of forage by applying exogenous enzymes. Int. J. Vet. Sci. Anim. Husb. 2020, 5, 72–79. [Google Scholar]
- Abril, B.; Bou, R.; García-Pérez, J.V.; Benedito, J. Role of Enzymatic Reactions in Meat Processing and Use of Emerging Technologies for Process Intensification. Foods 2023, 12, 1940. [Google Scholar] [CrossRef]
- Lange, C.F.M.D. New NRC (2012) Nutrient Requirements of Swine. Adv. Pork Prod. 2013, 24, 17–28. [Google Scholar]
- Berbert; Queiroz, D.M.; Melo, E.C. Official Methods of Analysis of AOAC International, 18th ed.; AOAC: Washington, DC, USA, 2005. [Google Scholar]
- GB/T 6435-2006; Determination of Moisture and Other Volatile Matter in Feed. Standards Press of China: Beijing, China, 2006.
- GB/T 6432-1994; Method for Crude Protein Determination in Feed. Standards Press of China: Beijing, China, 1994.
- GB/T 6438-2007; Determination of Crude Ash in Fee. Standards Press of China: Beijing, China, 2007.
- GB/T 6434-2006; Determination of crude fiber content-Method with intermediate filtration. Standards Press of China: Beijing, China, 2006.
- GB/T 20806-2006; Determination of neutral detergent fiber in feedstuffs. Standards Press of China: Beijing, China, 2006.
- NY/T 1459-2007; Determination of acid detergentfiber in feedstuff. Standards Press of China: Xi’an, China, 2007.
- GB/T 6433-2006; Determination of crude fat in feeds. Standards Press of China: Beijing, China, 2006.
- GB/T 13088-2006; Determination of chromium in feeds. Standards Press of China: Beijing, China, 2006.
- Yan, J.; Nian, Y.; Zou, B.; Wu, J.; Zhou, G.; Li, C. Acetylation inhibition alleviates energy metabolism in muscles of minipigs varying with the type of muscle fibers. Meat Sci. 2022, 184, 108699. [Google Scholar] [CrossRef] [PubMed]
- Athayde, N.B.; Dalla Costa, O.A.; Roça, R.O.; Guidoni, A.L.; Ludtke, C.B.; Oba, E.; Takahira, R.K.; Lima, G.J. Stress susceptibility in pigs supplemented with ractopamine. J. Anim. Sci. 2013, 91, 4180–4187. [Google Scholar] [CrossRef] [PubMed]
- NY/T 821-2019; Technical regulation for determination of pork quality. Standards Press of China: Beijing, China, 2019.
- NY/T 1180-2006; Determination of meat tenderness Shear force method. Standards Press of China: Beijing, China, 2006.
- Zheng, Y.; Li, Y.; Pan, L.; Guan, M.; Yuan, X.; Li, S.; Ren, D.; Gu, Y.; Liang, M.; Yi, L. Aroma and taste analysis of pickled tea from spontaneous and yeast-enhanced fermentation by mass spectrometry and sensory evaluation. Food Chem. 2024, 442, 138472. [Google Scholar] [CrossRef]
- Kim, S.; Cho, J.H.; Kim, H.B.; Song, M. Evaluation of brown rice to replace corn in weanling pig diet. J. Anim. Sci. Technol. 2021, 63, 1344–1354. [Google Scholar] [CrossRef]
- He, Y.; Hu, H.; Liang, X.; Liang, J.; Li, F.; Zhou, X. Gut microbes-muscle axis in muscle function and meat quality. Sci. China Life Sci. 2025. [Google Scholar] [CrossRef]
- Liang, J.; Zeng, Y.; Hu, H.; Yin, Y.; Zhou, X. Prevotella copri Improves Selenium Deposition and Meat Quality in the Longissimus dorsi Muscle of Fattening Pigs. Probiotics Antimicrob. Proteins 2025, 17, 2086–2096. [Google Scholar] [CrossRef]
- Perler, B.K.; Friedman, E.S.; Wu, G.D. The Role of the Gut Microbiota in the Relationship Between Diet and Human Health. Annu. Rev. Physiol. 2023, 85, 449–468. [Google Scholar] [CrossRef]
- Han, Q.; Huang, X.; Yan, F.; Yin, J.; Xiao, Y. The Role of Gut Microbiota in the Skeletal Muscle Development and Fat Deposition in Pigs. Antibiotics 2022, 11, 793. [Google Scholar] [CrossRef] [PubMed]
- Peng, X.; Zhou, Q.; Wang, C.Q.; Zhang, Z.M.; Luo, Z.; Xu, S.Y.; Feng, B.; Fang, Z.F.; Lin, Y.; Zhuo, Y.; et al. Dietary supplementation of proteases on growth performance, nutrient digestibility, blood characteristics and gut microbiota of growing pigs fed sorghum-based diets. Anim. Int. J. Anim. Biosci. 2024, 18, 101052. [Google Scholar] [CrossRef]
- Long, C.; de Vries, S.; Venema, K. Differently Pre-treated Rapeseed Meals Affect in vitro Swine Gut Microbiota Composition. Front. Microbiol. 2020, 11, 570985. [Google Scholar] [CrossRef]
- Li, Y.; Zhang, Z.; Han, Q.; Liu, G.; Yin, Y.; Yin, J. Lactobacillus johnsonii-derived leucic acid promotes fatty acid absorption and deposition by targeting CD36. Sci. China Life Sci. 2025, 68, 1727–1739. [Google Scholar] [CrossRef]
- Chen, M.; Xie, W.; Zhou, S.; Ma, N.; Wang, Y.; Huang, J.; Shen, X.; Chang, G. A high-concentrate diet induces colonic inflammation and barrier damage in Hu sheep. J. Dairy Sci. 2023, 106, 9644–9662. [Google Scholar] [CrossRef]
- Lee, J.J.; Kim, S.; Cho, J.H.; Kyoung, H.; Lee, S.; Choe, J.; Liu, Y.; Ji, P.; Xiong, X.; Kim, Y.; et al. Potential use of ground brown rice for weanling pigs. J. Anim. Sci. 2021, 99, skab267. [Google Scholar] [CrossRef]
- Wu, Y.; Cheng, B.; Ji, L.; Lv, X.; Feng, Y.; Li, L.; Wu, X. Dietary lysozyme improves growth performance and intestinal barrier function of weaned piglets. Anim. Nutr. (Zhongguo Xu Mu Shou Yi Xue Hui) 2023, 14, 249–258. [Google Scholar] [CrossRef] [PubMed]
- Yin, J.; Li, Y.; Tian, Y.; Zhou, F.; Ma, J.; Xia, S.; Yang, T.; Ma, L.; Zeng, Q.; Liu, G.; et al. Obese Ningxiang pig-derived microbiota rewires carnitine metabolism to promote muscle fatty acid deposition in lean DLY pigs. Innovation 2023, 4, 100486. [Google Scholar] [CrossRef]
- Krautkramer, K.A.; Fan, J.; Bäckhed, F. Gut microbial metabolites as multi-kingdom intermediates. Nat. Rev. Microbiol. 2021, 19, 77–94. [Google Scholar] [CrossRef] [PubMed]
- Zhou, X.; Liu, Y.; Xiong, X.; Chen, J.; Tang, W.; He, L.; Zhang, Z.; Yin, Y.; Li, F. Intestinal accumulation of microbiota-produced succinate caused by loss of microRNAs leads to diarrhea in weanling piglets. Gut Microbes 2022, 14, 2091369. [Google Scholar] [CrossRef]
- Wang, H.; Guo, Y.; Han, W.; Liang, M.; Xiao, X.; Jiang, X.; Yu, W. Tauroursodeoxycholic Acid Improves Nonalcoholic Fatty Liver Disease by Regulating Gut Microbiota and Bile Acid Metabolism. J. Agric. Food Chem. 2024, 72, 20194–20210. [Google Scholar] [CrossRef] [PubMed]
- Guo, H.; Li, B.; Gao, M.; Li, Q.; Gao, Y.; Dong, N.; Liu, G.; Wang, Z.; Gao, W.; Chen, Y.; et al. Dietary Nutritional Level Affects Intestinal Microbiota and Health of Goats. Microorganisms 2022, 10, 2322. [Google Scholar] [CrossRef]
- Nayananjalie, W.A.; Wiles, T.R.; Gerrard, D.E.; McCann, M.A.; Hanigan, M.D. Acetate and glucose incorporation into subcutaneous, intramuscular, and visceral fat of finishing steers. J. Anim. Sci. 2015, 93, 2451–2459. [Google Scholar] [CrossRef]
- Wen, S.Y.; Chen, Y.Y.; Lu, J.X.; Liang, Q.Q.; Shi, H.; Wu, Q.; Yao, Z.H.; Zhu, Y.; Jiang, M.M. Modulation of hepatic lipidome by rhodioloside in high-fat diet fed apolipoprotein E knockout mice. Phytomed. Int. J. Phytother. Phytopharm. 2020, 69, 152690. [Google Scholar] [CrossRef]
- Kosowska, M.; Majcher, M.A.; Fortuna, T. Volatile compounds in meat and meat products. Food Sci. Technol. 2017, 37, 1–7. [Google Scholar] [CrossRef]
- Zhao, L.; Erasmus, S.; Yang, P.; Huang, F.; Zhang, C.; van Ruth, S. Establishing the relations of characteristic aroma precursors and volatile compounds for authenticating Tibetan pork. Food Chem. 2023, 427, 136717. [Google Scholar] [CrossRef]
- Lu, P.; Guo, R.; Zou, C.; Chen, H.; Chen, D.; Yang, L.; Tan, H.; Wu, S.; Lv, Y.; Xiao, Z.; et al. Insight into the chemical composition, antioxidant capacity, meat quality, fatty acid profile, and volatile compounds of yellow-feathered chickens fed with fermented pineapple residue. Food Chem. X 2024, 24, 101874. [Google Scholar] [CrossRef] [PubMed]
- Qi, K.; Ge, K.; Zhang, R.; Wang, B.; Tao, X.; Qin, K.; Men, X.; Xu, Z. Unveiling the impact of muscle fiber composition on taste and aroma compounds in Jinhua pig skeletal muscles. Food Chem. 2025, 493, 145764. [Google Scholar] [CrossRef] [PubMed]
- Sun, X.; Yu, Y.; Saleh, A.S.M.; Yang, X.; Ma, J.; Gao, Z.; Zhang, D.; Li, W.; Wang, Z. Characterization of aroma profiles of Chinese four most famous traditional red-cooked chickens using GC–MS, GC-IMS, and E-nose. Food Res. Int. 2023, 173, 113335. [Google Scholar] [CrossRef]
- Huang, Q.; Dong, K.; Wang, Q.; Huang, X.; Wang, G.; An, F.; Luo, Z.; Luo, P. Changes in volatile flavor of yak meat during oxidation based on multi-omics. Food Chem. 2022, 371, 131103. [Google Scholar] [CrossRef]
- Han, Q.; Huang, X.; He, J.; Zeng, Y.; Yin, J.; Yin, Y. Intramuscular fat deposition in pig: A key target for improving pork quality. J. Integr. Agric. 2025, 24, 4461–4483. [Google Scholar] [CrossRef]
- Yang, W.; Yu, J.; Pei, F.; Mariga, A.M.; Ma, N.; Fang, Y.; Hu, Q. Effect of hot air drying on volatile compounds of Flammulina velutipes detected by HS-SPME–GC–MS and electronic nose. Food Chem. 2016, 196, 860–866. [Google Scholar] [CrossRef]
- Song, S.; Tang, Q.; Fan, L.; Xu, X.; Song, Z.; Hayat, K.; Feng, T.; Wang, Y. Identification of pork flavour precursors from enzyme-treated lard using Maillard model system assessed by GC–MS and partial least squares regression. Meat Sci. 2017, 124, 15–24. [Google Scholar] [CrossRef] [PubMed]




| Ingredients, % | CON | RICE | ASE | RASE |
|---|---|---|---|---|
| Corn | 70.00 | 35.00 | 70.00 | 35.00 |
| Paddy rice | 0.00 | 35.00 | 0.00 | 35.00 |
| Flour | 2.00 | 2.00 | 2.00 | 2.00 |
| Wheat bran | 8.00 | 6.60 | 8.00 | 6.60 |
| Soybean meal | 13.00 | 14.00 | 13.00 | 14.00 |
| Soybean oil | 1.00 | 4.00 | 1.00 | 4.00 |
| Dicalcium phosphate | 0.80 | 0.65 | 0.80 | 0.65 |
| Stone powder | 1.20 | 1.30 | 1.20 | 1.30 |
| Salt | 0.30 | 0.30 | 0.30 | 0.30 |
| L-Lys sulfate 78% | 0.20 | 0.15 | 0.20 | 0.15 |
| Thr | 0.00 | 0.02 | 0.00 | 0.02 |
| Complex multidimensional 1 | 0.03 | 0.03 | 0.03 | 0.03 |
| Trace element premix 2 | 0.10 | 0.10 | 0.10 | 0.10 |
| Antifungal agents | 0.20 | 0.20 | 0.20 | 0.20 |
| Antioxidant | 0.03 | 0.03 | 0.03 | 0.03 |
| Choline chloride 50% | 0.10 | 0.10 | 0.10 | 0.10 |
| Bentonite | 3.04 | 0.52 | 3.02 | 0.50 |
| Cellulase | 0.00 | 0.00 | 0.02 | 0.02 |
| Total | 100.00 | 100.00 | 100.00 | 100.00 |
| Calculated value, % | ||||
| NE, Mcal/kg | 3.16 | 3.17 | 3.16 | 3.17 |
| CP, % | 13.87 | 13.88 | 13.87 | 13.88 |
| Ca, % | 0.73 | 0.73 | 0.73 | 0.73 |
| P, % | 0.61 | 0.58 | 0.61 | 0.58 |
| Available phosphorus, % | 0.26 | 0.26 | 0.26 | 0.26 |
| SID-Lys, % | 0.64 | 0.64 | 0.64 | 0.64 |
| SID-Met, % | 0.20 | 0.21 | 0.20 | 0.21 |
| SID-Thr, % | 0.40 | 0.40 | 0.40 | 0.40 |
| SID-Trp, % | 0.12 | 0.13 | 0.12 | 0.13 |
| Analyzed value, % |
| Item | Corn | Rice | p Value | ||||
|---|---|---|---|---|---|---|---|
| CON | ASE | RICE | RASE | Diet | Enzyme | Interaction | |
| IBW, kg | 68.01 ± 1.24 | 68.09 ± 1.86 | 68.01 ± 1.20 | 68.01 ± 2.28 | 0.949 | 0.957 | 0.957 |
| FBW, kg | 134.0 ± 5.8 | 131.3 ± 3.4 | 134.3 ± 1.7 | 133.4 ± 4.5 | 0.321 | 0.460 | 0.812 |
| ADG, kg | 1.03 ± 0.10 | 1.00 ± 0.06 | 1.05 ± 0.03 | 1.04 ± 0.06 | 0.318 | 0.455 | 0.799 |
| ADFI, kg | 3.10 ± 0.15 | 3.08 ± 0.18 | 3.03 ± 0.45 | 2.99 ± 0.13 | 0.460 | 0.780 | 0.966 |
| F/G | 3.03 ± 0.23 | 3.08 ± 0.26 | 2.88 ± 0.40 | 2.89 ± 0.16 | 0.146 | 0.785 | 0.869 |
| Item | Corn | Rice | p Value | ||||
|---|---|---|---|---|---|---|---|
| CON | ASE | RICE | RASE | Diet | Enzyme | Interaction | |
| CP, % | 83.64 ± 1.46 a | 82.77 ± 3.65 a | 73.08 ± 6.64 b | 76.83 ± 2.02 b | <0.001 | 0.0434 | 0.214 |
| CF, % | 66.57 ± 7.70 a | 62.44 ± 6.80 ab | 59.49 ± 7.74 ab | 56.03 ± 5.46 b | 0.028 | 0.198 | 0.906 |
| GE, % | 85.58 ± 1.69 a | 87.50 ± 1.85 a | 78.96 ± 3.69 b | 79.51 ± 5.00 b | <0.001 | 0.382 | 0.632 |
| Item | Corn | Rice | p Value | ||||
|---|---|---|---|---|---|---|---|
| CON | ASE | RICE | RASE | Diet | Enzyme | Interaction | |
| ALT, U/L | 59.0 ± 22.5 a | 39.8 ± 8.1 c | 47.5 ± 8.8 b | 49.5 ± 17.5 ab | 0.768 | 0.007 | 0.001 |
| AST, U/L | 52.1 ± 18.2 a | 33.0 ± 9.5 b | 42.4 ± 8.9 a | 55.3 ± 44.1 ab | 0.174 | 0.506 | 0.001 |
| CK U/L | 3717 ± 1796 a | 2581 ± 1373 b | 3773 ± 1638 a | 4074 ± 3202 ab | 0.059 | 0.305 | 0.079 |
| LACT, mmol/L | 13.6 ± 3.9 a | 10.7 ± 1.9 b | 14.34 ± 3.4 a | 12.5 ± 2.3 a | 0.031 | 0.000 | 0.414 |
| Item | Corn | Rice | p Value | ||||
|---|---|---|---|---|---|---|---|
| CON | ASE | RICE | RASE | Diet | Enzyme | Interaction | |
| BFT, mm | 27.25 ± 7.27 | 25.04 ± 3.68 | 28.58 ± 4.18 | 26.51 ± 1.53 | 0.469 | 0.273 | 0.971 |
| DL, % | 3.32 ± 0.80 | 3.31 ± 0.07 | 2.38 ± 0.10 | 2.49 ± 0.10 | 0.096 | 0.925 | 0.914 |
| pH45 | 5.92 ± 0.41 | 6.16 ± 0.12 | 6.11 ± 0.11 | 6.09 ± 0.15 | 0.538 | 0.259 | 0.189 |
| pH24 | 5.35 ± 0.14 | 5.31 ± 0.13 | 5.28 ± 0.12 | 5.20 ± 0.07 | 0.065 | 0.227 | 0.727 |
| Color | |||||||
| L | 48.81 ± 2.81 | 53.56 ± 4.43 | 54.27 ± 5.10 | 55.33 ± 4.46 | 0.123 | 0.207 | 0.415 |
| a | 17.84 ± 2.09 | 19.21 ± 3.88 | 19.67 ± 2.07 | 19.34 ± 2.77 | 0.488 | 0.711 | 0.546 |
| b | 4.99 ± 1.51 | 7.10 ± 0.68 | 6.93 ± 2.11 | 6.77 ± 1.19 | 0.311 | 0.226 | 0.161 |
| IMF, % | 2.69 ± 1.07 a | 2.34 ± 0.56 a | 4.25 ± 1.34 b | 3.37 ± 1.02 a,b | 0.006 | 0.162 | 0.536 |
| Item | Corn | Rice | p Value | ||||
|---|---|---|---|---|---|---|---|
| CON | ASE | RICE | RASE | Diet | Enzyme | Interaction | |
| PPARα | 1.12 ± 0.25 a | 0.56 ± 0.27 ab | 0.49 ± 0.10 b | 0.21 ± 0.47 b | 0.024 | 0.051 | 0.628 |
| SREBP1 | 1.02 ± 0.99 | 0.98 ± 0.11 | 0.93 ± 0.15 | 0.72 ± 0.15 | 0.196 | 0.347 | 0.533 |
| SREBP2 | 1.13 ± 0.28 a | 0.70 ± 0.12 ab | 0.84 ± 0.11 ab | 0.49 ± 0.03 b | 0.133 | 0.027 | 0.808 |
| LXRβ | 1.09 ± 0.19 | 1.18 ± 0.15 | 1.03 ± 0.07 | 0.86 ± 0.09 | 0.172 | 0.759 | 0.337 |
| CD36 | 1.02 ± 0.25 | 1.04 ± 0.64 | 1.61 ± 0.37 | 1.06 ± 0.11 | 0.092 | 0.142 | 0.115 |
| DGAT1 | 1.04 ± 0.14 a | 0.69 ± 0.10 ab | 0.96 ± 0.14 a | 0.55 ± 0.38 b | 0.330 | 0.003 | 0.749 |
| DGAT2 | 1.42 ± 0.56 | 1.13 ± 0.37 | 0.97 ± 0.15 | 0.50 ± 0.10 | 0.134 | 0.287 | 0.817 |
Disclaimer/Publisher’s Note: The statements, opinions and data contained in all publications are solely those of the individual author(s) and contributor(s) and not of MDPI and/or the editor(s). MDPI and/or the editor(s) disclaim responsibility for any injury to people or property resulting from any ideas, methods, instructions or products referred to in the content. |
© 2025 by the authors. Licensee MDPI, Basel, Switzerland. This article is an open access article distributed under the terms and conditions of the Creative Commons Attribution (CC BY) license.
Share and Cite
Wu, X.; Jiang, Q.; Hu, H.; Han, Q.; Zhou, X. Effect of Replacing Corn with Rice on Growth Performance, Meat Quality, Gut Microbiota and Metabolites in Growing–Finishing Pigs. Animals 2026, 16, 12. https://doi.org/10.3390/ani16010012
Wu X, Jiang Q, Hu H, Han Q, Zhou X. Effect of Replacing Corn with Rice on Growth Performance, Meat Quality, Gut Microbiota and Metabolites in Growing–Finishing Pigs. Animals. 2026; 16(1):12. https://doi.org/10.3390/ani16010012
Chicago/Turabian StyleWu, Xiaolin, Qinqun Jiang, Hong Hu, Qi Han, and Xihong Zhou. 2026. "Effect of Replacing Corn with Rice on Growth Performance, Meat Quality, Gut Microbiota and Metabolites in Growing–Finishing Pigs" Animals 16, no. 1: 12. https://doi.org/10.3390/ani16010012
APA StyleWu, X., Jiang, Q., Hu, H., Han, Q., & Zhou, X. (2026). Effect of Replacing Corn with Rice on Growth Performance, Meat Quality, Gut Microbiota and Metabolites in Growing–Finishing Pigs. Animals, 16(1), 12. https://doi.org/10.3390/ani16010012

