miR-192-2 Regulates the Proliferation and Apoptosis of Ovarian Granulosa Cells by Targeting IGFBP2 in Zhedong White Geese
Abstract
Simple Summary
Abstract
1. Introduction
2. Materials and Methods
2.1. Experimental Animals
2.2. GC Isolation and Culture
2.3. Transient Transfection, RNA Isolation, and RT-qPCR
2.4. Western Blot Analysis
2.5. Flow Cytometry
2.6. Dual Luciferase Assay
2.7. EdU Assay
2.8. CCK-8 Assay
2.9. Statistical Analysis
3. Result
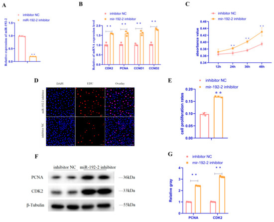
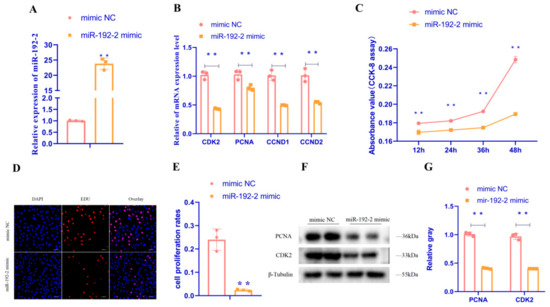
3.1. miR-192-2 Inhibits Proliferation of Ovarian Follicular Cells
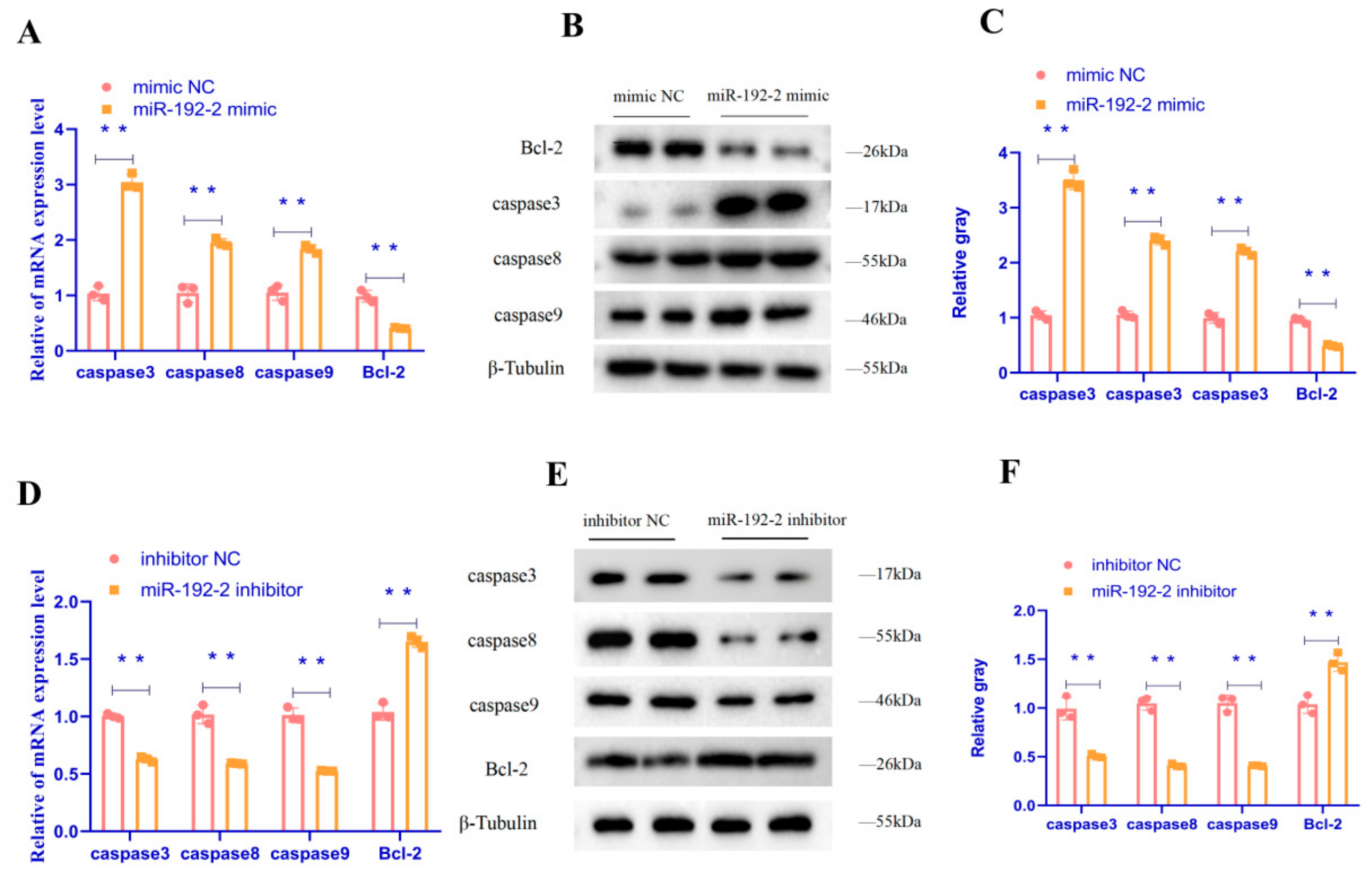
3.2. miR-192-2 Promotes Apoptosis in Primary Granulosa Cells of Ovarian Follicles
3.3. miR192-2 Targets IGFBP2 Gene
3.4. IGFBP2 Promotes the Proliferation of Primary GC in Ovarian Follicles
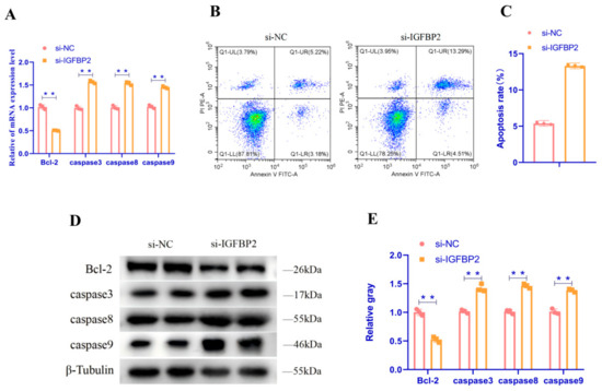
3.5. IGFBP2 Inhibits Apoptosis in Goose Follicular GC
4. Discussion
5. Conclusions
Author Contributions
Funding
Institutional Review Board Statement
Informed Consent Statement
Data Availability Statement
Conflicts of Interest
References
- Perring, T.M.; Elliott, B.; Reed, D.A.; Grodowitz, M.J. Female Reproductive System Morphology and the Development of a Physiological Age-Grading System for Bagrada hilaris (Hemiptera: Pentatomidae). J. Insect Sci. 2019, 19, 15. [Google Scholar] [CrossRef]
- Han, S.; Wang, J.; Cui, C.; Yu, C.; Zhang, Y.; Li, D.; Ma, M.; Du, H.; Jiang, X.; Zhu, Q.; et al. Fibromodulin is involved in autophagy and apoptosis of granulosa cells affecting the follicular atresia in chicken. Poult. Sci. 2022, 101, 101524. [Google Scholar] [CrossRef] [PubMed]
- Li, M.; Liang, W.; Zhu, C.; Qin, S. Smad4 mediates Bmf involvement in sheep granulosa cell apoptosis. Gene 2022, 817, 146231. [Google Scholar] [CrossRef] [PubMed]
- Bezerra, M.É.S.; Gouveia, B.B.; Barberino, R.S.; Menezes, V.G.; Macedo, T.J.; Cavalcante, A.Y.; Monte, A.P.O.; Santos, J.M.S.; Matos, M.H.T. Resveratrol promotes in vitro activation of ovine primordial follicles by reducing DNA damage and enhancing granulosa cell proliferation via phosphatidylinositol 3-kinase pathway. Reprod. Domest. Anim. 2018, 53, 1298–1305. [Google Scholar] [CrossRef] [PubMed]
- Khristi, V.; Chakravarthi, V.P.; Singh, P.; Ghosh, S.; Pramanik, A.; Ratri, A.; Borosha, S.; Roby, K.F.; Wolfe, M.W.; Karim Rumi, M.A. ESR2 regulates granulosa cell genes essential for follicle maturation and ovulation. Mol. Cell. Endocrinol. 2018, 474, 214–226. [Google Scholar] [CrossRef]
- Wang, L.; Chen, Y.; Wu, S.; Wang, L.; Tan, F.; Li, F. PIM2-mediated phosphorylation contributes to granulosa cell survival via resisting apoptosis during folliculogenesis. Clin. Transl. Med. 2021, 11, e359. [Google Scholar] [CrossRef]
- Wang, C.; Sun, H.; Davis, J.S.; Wang, X.; Huo, L.; Sun, N.; Huang, Q.; Lv, X.; Wang, C.; He, C.; et al. FHL2 deficiency impairs follicular development and fertility by attenuating EGF/EGFR/YAP signaling in ovarian granulosa cells. Cell Death Dis. 2023, 14, 239. [Google Scholar] [CrossRef]
- Cui, Z.; Liu, L.; Kwame Amevor, F.; Zhu, Q.; Wang, Y.; Li, D.; Shu, G.; Tian, Y.; Zhao, X. High Expression of miR-204 in Chicken Atrophic Ovaries Promotes Granulosa Cell Apoptosis and Inhibits Autophagy. Front. Cell Dev. Biol. 2020, 8, 580072. [Google Scholar] [CrossRef]
- Wahid, F.; Shehzad, A.; Khan, T.; Kim, Y.Y. MicroRNAs: Synthesis, mechanism, function, and recent clinical trials. Biochim. Biophys. Acta 2010, 1803, 1231–1243. [Google Scholar] [CrossRef]
- Hutvágner, G.; Zamore, P.D. A microRNA in a Multiple-Turnover RNAi Enzyme Complex. Science 2002, 297, 2056–2060. [Google Scholar] [CrossRef]
- Zhang, B.; Chen, L.; Feng, G.; Xiang, W.; Zhang, K.; Chu, M.; Wang, P. MicroRNA Mediating Networks in Granulosa Cells Associated with Ovarian Follicular Development. BioMed Res. Int. 2017, 2017, 4585213. [Google Scholar] [CrossRef] [PubMed]
- Wang, W.; Teng, J.; Han, X.; Zhang, S.; Zhang, Q.; Tang, H. miR-458b-5p regulates ovarian granulosa cells proliferation through Wnt/β-catenin signaling pathway by targeting catenin beta-1. Anim. Biosci. 2021, 34, 957–966. [Google Scholar] [CrossRef] [PubMed]
- Mishan, M.A.; Tabari, M.A.K.; Parnian, J.; Fallahi, J.; Mahrooz, A.; Bagheri, A. Functional mechanisms of miR-192 family in cancer. Genes Chromosomes Cancer 2020, 59, 722–735. [Google Scholar] [CrossRef] [PubMed]
- Kang, H.; Luo, J.; Wang, C.; Hong, Y.; Ye, M.; Ding, Y.; Zhao, Q.; Chang, Y. miR-192 inhibits the activation of hepatic stellate cells by targeting Rictor. Open Med. 2023, 18, 20230879. [Google Scholar] [CrossRef]
- Li, Q.; Gao, R.; Chen, Y.; Xie, S.; Sun, X.; Gong, H.; He, F.; Sun, Y.; Lu, S.; Chen, X.; et al. Identification of miR-192 target genes in porcine endometrial epithelial cells based on miRNA pull-down. Mol. Biol. Rep. 2023, 50, 4273–4284. [Google Scholar] [CrossRef]
- Yang, Q.; Zhuge, X.; Lin, W.; Yu, W.; Zhu, Y.; Shi, C.; Shi, Z. Hydrogel-based miR-192 delivery inhibits the development of hepatocellular carcinoma by suppressing the GSK3β/Wnt/β-catenin pathway. Neoplasma 2023, 70, 555–565. [Google Scholar] [CrossRef]
- Erceylan, Ö.F.; SavaŞ, A.; Göv, E. Targeting the tumor stroma: Integrative analysis reveal GATA2 and TORYAIP1 as novel prognostic targets in breast and ovarian cancer. Turk. J. Biol. 2021, 45, 127–137. [Google Scholar] [CrossRef]
- Zhang, J.; Ren, Q.; Chen, J.; Lv, L.; Wang, J.; Shen, M.; Xing, B.; Wang, X. Downregulation of miR-192 Alleviates Oxidative Stress-Induced Porcine Granulosa Cell Injury by Directly Targeting Acvr2a. Cells 2022, 11, 2362. [Google Scholar] [CrossRef]
- Ding, H.; Wu, T. Insulin-Like Growth Factor Binding Proteins in Autoimmune Diseases. Front. Endocrinol. 2018, 9, 499. [Google Scholar] [CrossRef]
- Slater, T.; Haywood, N.J.; Matthews, C.; Cheema, H.; Wheatcroft, S.B. Insulin-like growth factor binding proteins and angiogenesis: From cancer to cardiovascular disease. Cytokine Growth Factor Rev. 2019, 46, 28–35. [Google Scholar] [CrossRef]
- Khan, S.; Lu, X.; Huang, Q.; Tang, J.; Weng, J.; Yang, Z.; Lv, M.; Xu, X.; Xia, F.; Zhang, M.; et al. IGFBP2 Plays an Essential Role in Cognitive Development during Early Life. Adv. Sci. 2019, 6, 1901152. [Google Scholar] [CrossRef] [PubMed]
- Lee, E.J.; Mircean, C.; Shmulevich, I.; Wang, H.; Liu, J.; Niemisto, A.; Kavanagh, J.J.; Lee, J.H.; Zhang, W. Insulin-like growth factor binding protein 2 promotes ovarian cancer cell invasion. Mol. Cancer 2005, 4, 7. [Google Scholar] [CrossRef] [PubMed]
- Wu, Y.H.; Huang, Y.F.; Chang, T.H.; Chen, C.C.; Wu, P.Y.; Huang, S.C.; Chou, C.Y. COL11A1 activates cancer-associated fibroblasts by modulating TGF-β3 through the NF-κB/IGFBP2 axis in ovarian cancer cells. Oncogene 2021, 40, 4503–4519. [Google Scholar] [CrossRef] [PubMed]
- GB/T 35 892-2018; Laboratory Animal—Guideline for Ethical Review of Animal Welfare. National Standard of the People’s Republic of China: Beijing, China, 2018.
- Gilbert, A.B.; Evans, A.J.; Perry, M.M.; Davidson, M.H. A method for separating the granulosa cells, the basal lamina and the theca of the preovulatory ovarian follicle of the domestic fowl (Gallus domesticus). J. Reprod. Fertil. 1977, 50, 179–181. [Google Scholar] [CrossRef] [PubMed]
- Wang, Y.; Wang, S.; Zang, Z.; Li, B.; Liu, G.; Huang, H.; Zhao, X. Molecular and transcriptomic analysis of the ovary during laying and brooding stages in Zhedong white geese (Anser cygnoides domesticus). Br. Poult. Sci. 2024, 65, 631–644. [Google Scholar] [CrossRef]
- Zhang, J.; Xu, Y.; Liu, H.; Pan, Z. MicroRNAs in ovarian follicular atresia and granulosa cell apoptosis. Reprod. Biol. Endocrinol. 2019, 17, 9. [Google Scholar] [CrossRef]
- Mai, Q.C.; Mo, Z.Q.; He, J.; Gou, Q.; Shi, F.; Zhuang, W.H.; Xu, R.D.; Li, W.K.; Zhou, Z.J.; Chen, X.M. MiR-129-2 weakens proliferation and promotes apoptosis of liver cancer cells by suppressing the Wnt signaling pathway. Eur. Rev. Med. Pharmacol. Sci. 2020, 24, 6665–6673. [Google Scholar] [CrossRef]
- Xu, Y.; Wang, S.; Cao, X.; Yuan, Z.; Getachew, T.; Mwacharo, J.M.; Haile, A.; Lv, X.; Sun, W. The Effect of EGR1 on the Proliferation of Dermal Papilla Cells. Genes 2022, 13, 1242. [Google Scholar] [CrossRef]
- Zhang, J.; Gan, Y.; Li, H.; Yin, J.; He, X.; Lin, L.; Xu, S.; Fang, Z.; Kim, B.W.; Gao, L.; et al. Inhibition of the CDK2 and Cyclin A complex leads to autophagic degradation of CDK2 in cancer cells. Nat. Commun. 2022, 13, 2835. [Google Scholar] [CrossRef]
- Gao, H.; Jiang, J.; Shi, Y.; Chen, J.; Zhao, L.; Wang, C. The LINC00477/miR-128 axis promotes the progression of polycystic ovary syndrome by regulating ovarian granulosa cell proliferation and apoptosis. Reprod. Biol. Endocrinol. 2021, 19, 29. [Google Scholar] [CrossRef]
- Tu, J.; Yang, Y.; Albert Cheung, H.-H.; Chen, Z.-J.; Chan, W.-Y. Conserved miR-10 family represses proliferation and induces apoptosis in ovarian granulosa cells. Sci. Rep. 2017, 7, 41304. [Google Scholar] [CrossRef]
- Ju, W.; Zhao, S.; Wu, H.; Yu, Y.; Li, Y.; Liu, D.; Lian, F.; Xiang, S. miR-6881-3p contributes to diminished ovarian reserve by regulating granulosa cell apoptosis by targeting SMAD4. Reprod. Biol. Endocrinol. 2024, 22, 17. [Google Scholar] [CrossRef] [PubMed]
- Wei, C.; Xiang, S.; Yu, Y.; Song, J.; Zheng, M.; Lian, F. miR-221-3p regulates apoptosis of ovarian granulosa cells via targeting FOXO1 in older women with diminished ovarian reserve (DOR). Mol. Reprod. Dev. 2021, 88, 251–260. [Google Scholar] [CrossRef] [PubMed]
- Park, S.H.; Kim, K.W.; Kim, J.C. The Role of Insulin-Like Growth Factor Binding Protein 2 (IGFBP2) in the Regulation of Corneal Fibroblast Differentiation. Investig. Ophthalmol. Vis. Sci. 2015, 56, 7293–7302. [Google Scholar] [CrossRef][Green Version]
- Li, F.; Xing, Y.; Zhang, J.; Mu, J.; Ge, J.; Zhao, M.; Liu, L.; Gong, D.; Geng, T. Goose Hepatic IGFBP2 Is Regulated by Nutritional Status and Participates in Energy Metabolism Mainly through the Cytokine-Cytokine Receptor Pathway. Animals 2023, 13, 2336. [Google Scholar] [CrossRef]
- Li, T.; Forbes, M.E.; Fuller, G.N.; Li, J.; Yang, X.; Zhang, W. IGFBP2: Integrative hub of developmental and oncogenic signaling network. Oncogene 2020, 39, 2243–2257. [Google Scholar] [CrossRef]
- Kunhiraman, H.; McSwain, L.; Shahab, S.W.; Gershon, T.R.; MacDonald, T.J.; Kenney, A.M. IGFBP2 promotes proliferation and cell migration through STAT3 signaling in Sonic hedgehog medulloblastoma. Acta Neuropathol. Commun. 2023, 11, 62. [Google Scholar] [CrossRef]
- Hu, L.; Li, D.; Wei, Q.; Kang, L.; Sun, Y.; Jiang, Y. Characterization of a novel IGFBP-2 transcript in the ovarian granulosa cells of chicken follicles: mRNA expression, function and effect of reproductive hormones and IGF1. Poult. Sci. 2024, 103, 104501. [Google Scholar] [CrossRef]
- Ji, L.; Jiao, Z.; Zhang, L.; Shi, J.; Wan, Q.; Qian, C.; Wang, H.; Cao, X.; Shen, B.; Jiang, L. Role of increased IGFBP2 in trophoblast cell proliferation and recurrent spontaneous abortion development: A pilot study. Physiol. Rep. 2024, 12, e15939. [Google Scholar] [CrossRef]
- Wang, Z.; Zhang, X.; Li, Z.; Abdalla, B.A.; Chen, Y.; Nie, Q. MiR-34b-5p Mediates the Proliferation and Differentiation of Myoblasts by Targeting IGFBP2. Cells 2019, 8, 360. [Google Scholar] [CrossRef]







| Name | Sequence (5′-3′) |
|---|---|
| miR-192-2 mimic | AUGACCUAUGAAUUGACAGAC |
| CUGUCAAUUCAUAGGUCAUUU | |
| miR-192-2 inhibitor | GUCUGUCAAUUCAUAGGUCAU |
| si-IGFBP2 | UGAAGGAGCUGGCGGUUAUtt |
| mimic NC | UUGUACUACACAAAAGUACUG |
| inhibitor NC | CAGUACUUUUGUGUAGUACAA |
| Gene | Primer Sequence (5′-3′) | Size (bp) |
|---|---|---|
| CDK2 | F: CCAGAACCTCCTCATCAAC | 171 |
| R: CAGATGTCCACAGCAGTC | ||
| PCNA | F: GAGACCTCAGCCACATTGGT | 173 |
| R: AGTCAGCTGGACTGGCTCAT | ||
| CCND1 | F: CAGAAGTGCGAAGAGGAAGT | 188 |
| R: CTGATGGAGTTGTCGGTGTA | ||
| CCND2 | F: CCCACTCGAAAGTGCCATCT | 186 |
| R: TGCTGCAAGGTTCCACTTCA | ||
| Caspase3 | F: TGGCCCTCTTGAACTGAAAG | 106 |
| R: TCCACTGTCTGCTTCAATACC | ||
| Caspase8 | F: AGCTGTAATGCAGGGGTTCT | 197 |
| R: GGCCTCACGATCCTTCTGAC | ||
| Caspase9 | F: TCCCGGGCTGTTTCAACTT | 270 |
| R: CCTCATCTTGCAGCTTGTGC | ||
| Bcl-2 | F: ATCGTCGCCTTCTTCGAGTT | 150 |
| R: ATCCCATCCTCCGTTGTCCT | ||
| IGFBP2 | F: AGCGGCAGATGGGCAAAGT | 184 |
| R: GGGGATGTGGAGGGAGTAGAGG | ||
| GAPDH | F: TCCTCCACCTTTGATGCG | 146 |
| R: GTGCCTGGCTCACTCCTT | ||
| U6 | F: GGGCCATGCTAATCTTCTCTGTA | |
| R: CAGGTCCAGTTTTTTTTTTTTTT | ||
| miR-192-2 | F: GCGCGATGACCTATGAATTG | |
| R: AGTGCAGGGTCCGAGGTATT |
Disclaimer/Publisher’s Note: The statements, opinions and data contained in all publications are solely those of the individual author(s) and contributor(s) and not of MDPI and/or the editor(s). MDPI and/or the editor(s) disclaim responsibility for any injury to people or property resulting from any ideas, methods, instructions or products referred to in the content. |
© 2025 by the authors. Licensee MDPI, Basel, Switzerland. This article is an open access article distributed under the terms and conditions of the Creative Commons Attribution (CC BY) license (https://creativecommons.org/licenses/by/4.0/).
Share and Cite
Wang, S.; Zeng, C.; Pan, Y.; Zang, Z.; Zhang, Y.; Yue, S.; Zhao, X.; Huang, H. miR-192-2 Regulates the Proliferation and Apoptosis of Ovarian Granulosa Cells by Targeting IGFBP2 in Zhedong White Geese. Animals 2025, 15, 663. https://doi.org/10.3390/ani15050663
Wang S, Zeng C, Pan Y, Zang Z, Zhang Y, Yue S, Zhao X, Huang H. miR-192-2 Regulates the Proliferation and Apoptosis of Ovarian Granulosa Cells by Targeting IGFBP2 in Zhedong White Geese. Animals. 2025; 15(5):663. https://doi.org/10.3390/ani15050663
Chicago/Turabian StyleWang, Size, Chuicheng Zeng, Yue Pan, Zhengyu Zang, Yuanliang Zhang, Shan Yue, Xiuhua Zhao, and He Huang. 2025. "miR-192-2 Regulates the Proliferation and Apoptosis of Ovarian Granulosa Cells by Targeting IGFBP2 in Zhedong White Geese" Animals 15, no. 5: 663. https://doi.org/10.3390/ani15050663
APA StyleWang, S., Zeng, C., Pan, Y., Zang, Z., Zhang, Y., Yue, S., Zhao, X., & Huang, H. (2025). miR-192-2 Regulates the Proliferation and Apoptosis of Ovarian Granulosa Cells by Targeting IGFBP2 in Zhedong White Geese. Animals, 15(5), 663. https://doi.org/10.3390/ani15050663
