Effects of Interleukin-6 (IL-6) on In Vitro Cultured Equine Chorionic Girdle Cells
Simple Summary
Abstract
1. Introduction
2. Materials and Methods
2.1. Culture and Stimulation of Chorionic Girdle Cells
2.2. Cell Proliferation Detected by the CCK-8 Assay
2.3. RT-qPCR
2.4. Western Blot and ELISA Analysis
2.5. Cell Migration and Invasion Assays
2.6. RNA Sequencing
2.7. Bioinformatics Analysis
2.8. Statistical Analysis
3. Results
3.1. The Impact of IL-6 on Cell Morphology and Proliferation
3.2. The Effect of IL-6 on the Secretion of eCG by Equine Chorionic Girdle Cells
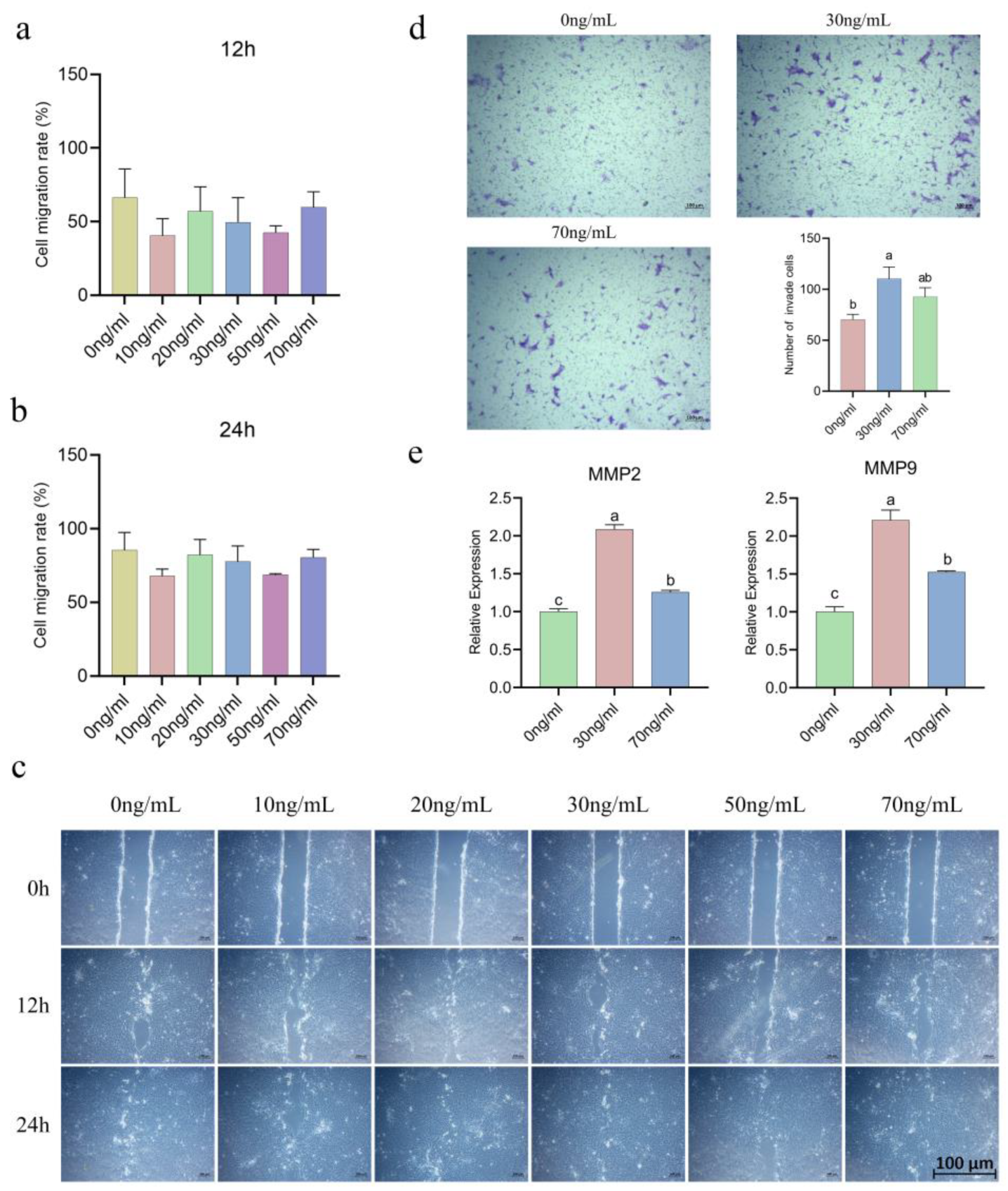
3.3. The Impact of IL-6 on the Migration and Invasive Capabilities of Equine Chorionic Girdle Cells
3.4. RNA-seq Analysis Revealed the Effects of IL-6 on the Gene Profiles of Equine Chorionic Girdle Cells
4. Discussion
5. Conclusions
Supplementary Materials
Author Contributions
Funding
Institutional Review Board Statement
Data Availability Statement
Conflicts of Interest
References
- Cole, H.H.; Hart, G.H. The potency of blood serum of mares in progressive stages of pregnancy in effecting the sexual maturity of the immature rat. Am. J. Physiol. 1930, 93, 57–68. [Google Scholar] [CrossRef]
- Zheng, P.; Huang, F.; Ma, M.; Tian, Y.; Huang, H. Progesterone and pregnant mare serum gonadotropin improve the reproductive capacity of long-term non-oestrus replacement gilts. Anim. Prod. Sci. 2019, 59, 2184–2190. [Google Scholar] [CrossRef]
- Andriyanto; Amrozi; Rahminiwati, M.; Boediono, A.; Manalu, W. Optimum dose and time of pregnant mare serum gonadotropin injections in Kacang goats to increase endogenous secretion of estrogen and progesterone without superovulation response. Small Rumin. Res. 2017, 149, 147–153. [Google Scholar] [CrossRef]
- Zulfadhli; Saputra, F.; Fujaya, Y.; Burhanis. Effect of Pregnant Mare Serum Gonadotropin and Antidopamine on the gonads of female bileh fish (Rasbora maninjau). IOP Conf. Ser. Earth Environ. Sci. 2024, 1329, 012009. [Google Scholar] [CrossRef]
- Manteca Vilanova, X.; De Briyne, N.; Beaver, B.; Turner, P.V. Horse Welfare During Equine Chorionic Gonadotropin (eCG) Production. Animals 2019, 9, 1053. [Google Scholar] [CrossRef]
- Enders, A.C.; Liu, I.K. Trophoblast-uterine interactions during equine chorionic girdle cell maturation, migration, and transformation. Am. J. Anat. 1991, 192, 366–381. [Google Scholar] [CrossRef] [PubMed]
- Wooding, F.B.P.; Morgan, G.; Fowden, A.L.; Allen, W.R. A Structural and Immunological Study of Chorionic Gonadotrophin Production by Equine Trophoblast Girdle and Cup Cells. Placenta 2001, 22, 749–767. [Google Scholar] [CrossRef]
- Allen, W.R.; Moor, R.M. The origin of the equine endometrial cups. I. Production of PMSG by fetal trophoblast cells. Reproduction 1972, 29, 313–316. [Google Scholar] [CrossRef] [PubMed]
- Allen, W.R.; Hamilton, D.W.; Moor, R.M. The origin of equine endometrial cups. II. Invasion of the endometrium by trophoblast. Anat. Rec. Adv. Integr. Anat. Evol. Biol. 1973, 177, 485–501. [Google Scholar] [CrossRef]
- Hamilton, D.W.; Allen, W.R.; Moor, R.M. The origin of equine endometrial cups. 3. Light and electron microscopic study of fully developed equine endometrial cups. Anat. Rec. Adv. Integr. Anat. Evol. Biol. 1973, 177, 503–517. [Google Scholar] [CrossRef] [PubMed]
- Antczak, D.F.; Allen, W.R.T. Placentation in Equids. Adv. Anat. Embryol. Cell Biol. 2021, 234, 91–128. [Google Scholar] [CrossRef]
- Stewart, F.; Lennard, S.N.; Allen, W.R. Mechanisms Controlling Formation of the Equine Chorionic Girdle. Biol. Reprod. 1995, 52, 151–159. [Google Scholar]
- Stewart, F.; Power, C.A.; Lennard, S.N.; Allen, W.R.; Amet, L.; Edwards, R.M. Identification of the horse epidermal growth factor (EGF) coding sequence and its use in monitoring EGF gene expression in the endometrium of the pregnant mare. J. Mol. Endocrinol. 1994, 12, 341–350. [Google Scholar] [CrossRef] [PubMed]
- Lennard, S.N.; Stewart, F.; Allen, W.R. Transforming growth factor beta 1 expression in the endometrium of the mare during placentation. Mol. Reprod. Dev. 1995, 42, 131–140. [Google Scholar] [CrossRef] [PubMed]
- Allen, W.R.; Gower, S.; Wilsher, S. Immunohistochemical localization of vascular endothelial growth factor (VEGF) and its two receptors (Flt-I and KDR) in the endometrium and placenta of the mare during the oestrous cycle and pregnancy. Reprod. Domest. Anim. 2007, 42, 516–526. [Google Scholar] [CrossRef]
- Matsuda, T.; Hirano, T. Interleukin 6 (IL-6). Biotherapy 1990, 2, 363–373. [Google Scholar] [CrossRef]
- Rose-John, S.; Jenkins, B.J.; Garbers, C.; Moll, J.M.; Scheller, J. Targeting IL-6 trans-signalling: Past, present and future prospects. Nat. Rev. Immunol. 2023, 23, 666–681. [Google Scholar] [CrossRef] [PubMed]
- Hirano, T. IL-6 in inflammation, autoimmunity and cancer. Int. Immunol. 2021, 33, 127–148. [Google Scholar] [CrossRef]
- Heinrich, P.C.; Behrmann, I.; Haan, S.; Hermanns, H.M.; Müller-Newen, G.; Schaper, F. Principles of interleukin (IL)-6-type cytokine signalling and its regulation. Biochem. J. 2003, 374, 1–20. [Google Scholar] [CrossRef]
- Naka, T.; Narazaki, M.; Hirata, M.; Matsumoto, T.; Minamoto, S.; Aono, A.; Nishimoto, N.; Kajita, T.; Taga, T.; Yoshizaki, K.; et al. Structure and function of a new STAT-induced STAT inhibitor. Nature 1997, 387, 924–929. [Google Scholar] [CrossRef] [PubMed]
- Jones, S.A.; Jenkins, B.J. Recent insights into targeting the IL-6 cytokine family in inflammatory diseases and cancer. Nat. Rev. Immunol. 2018, 18, 773–789. [Google Scholar] [CrossRef]
- Rose-John, S. Interleukin-6 signalling in health and disease. F1000Research 2020, 9, 1013. [Google Scholar] [CrossRef]
- Fedorka, C.E.; Scoggin, K.E.; El-Sheikh Ali, H.; Loux, S.C.; Dini, P.; Troedsson, M.H.T.; Ball, B.A. Interleukin-6 pathobiology in equine placental infection. Am. J. Reprod. Immunol. 2021, 85, e13363. [Google Scholar] [CrossRef]
- Fedorka, C.E.; Scoggin, K.E.; El-Sheikh Ali, H.; Troedsson, M.H.T. Evaluating the IL-6 Family of Cytokines Throughout Equine Gestation. Am. J. Reprod. Immunol. 2024, 92, e13910. [Google Scholar] [CrossRef] [PubMed]
- Jovanović, M.; Vićovac, L. Interleukin-6 stimulates cell migration, invasion and integrin expression in HTR-8/SVneo cell line. Placenta 2009, 30, 320–328. [Google Scholar] [CrossRef]
- Jovanović, M.; Kovačević, T.; Stefanoska, I.; Vićovac, L. The effect of IL-6 on the trophoblast cell line HTR-8/SVneo. Arch. Biol. Sci. 2010, 62, 531–538. [Google Scholar] [CrossRef]
- Meisser, A.; Cameo, P.; Islami, D.; Campana, A.; Bischof, P. Effects of interleukin-6 (IL-6) on cytotrophoblastic cells. Mol. Hum. Reprod. 1999, 5, 1055–1058. [Google Scholar] [CrossRef]
- Choudhury, R.H.; Dunk, C.E.; Lye, S.J.; Aplin, J.D.; Harris, L.K.; Jones, R.L. Extravillous Trophoblast and Endothelial Cell Crosstalk Mediates Leukocyte Infiltration to the Early Remodeling Decidual Spiral Arteriole Wall. J. Immunol. 2017, 198, 4115–4128. [Google Scholar] [CrossRef]
- Nishino, E.; Matsuzaki, N.; Masuhiro, K.; Kameda, T.; Taniguchi, T.; Takagi, T.; Saji, F.; Tanizawa, O. Trophoblast-derived interleukin-6 (IL-6) regulates human chorionic gonadotropin release through IL-6 receptor on human trophoblasts. J. Clin. Endocrinol. Metab. 1990, 71, 436–441. [Google Scholar] [CrossRef]
- Stephanou, A.; Handwerger, S. Interleukin-6 stimulates placental lactogen expression by human trophoblast cells. Endocrinology 1994, 135, 719–723. [Google Scholar] [CrossRef] [PubMed]
- Shen, Y.; Ren, H.; Davshilt, T.; Tian, S.; Wang, X.; Yi, M.; Ulaangerel, T.; Li, B.; Dugarjav, M.; Bou, G. The transcriptome landscapes of allantochorion and vitelline-chorion in equine day 30 conceptus. Front. Cell Dev. Biol. 2022, 10, 958205. [Google Scholar] [CrossRef] [PubMed]
- Crabtree, J.R.; Chang, Y.; de Mestre, A.M. Clinical presentation, treatment and possible causes of persistent endometrial cups illustrated by two cases. Equine Vet. Educ. 2011, 24, 251–259. [Google Scholar] [CrossRef]
- Salman, S.; Asghar, A.; Magee, C.; Winger, Q.; Bouma, G.; Bruemmer, J. 90 Establishment and characterization of Day 30 equine chorionic girdle and allantochorion cell lines. Reprod. Fertil. Dev. 2019, 32, 171. [Google Scholar] [CrossRef]
- Li, Y.; Matsuzaki, N.; Masuhiro, K.; Kameda, T.; Taniguchi, T.; Saji, F.; Yone, K.; Tanizawa, O. Trophoblast-derived tumor necrosis factor-alpha induces release of human chorionic gonadotropin using interleukin-6 (IL-6) and IL-6-receptor-dependent system in the normal human trophoblasts. J. Clin. Endocrinol. Metab. 1992, 74, 184–191. [Google Scholar] [CrossRef] [PubMed]
- Masuhiro, K.; Matsuzaki, N.; Nishino, E.; Taniguchi, T.; Kameda, T.; Li, Y.; Saji, F.; Tanizawa, O. Trophoblast-derived interleukin-1 (IL-1) stimulates the release of human chorionic gonadotropin by activating IL-6 and IL-6-receptor system in first trimester human trophoblasts. J. Clin. Endocrinol. Metab. 1991, 72, 594–601. [Google Scholar] [CrossRef]
- Tsukihara, S.; Harada, T.; Deura, I.; Mitsunari, M.; Yoshida, S.; Iwabe, T.; Terakawa, N. Interleukin-1beta-induced expression of IL-6 and production of human chorionic gonadotropin in human trophoblast cells via nuclear factor-kappaB activation. Am. J. Reprod. Immunol. 2004, 52, 218–223. [Google Scholar] [CrossRef] [PubMed]
- Champion, H.; Innes, B.A.; Robson, S.C.; Lash, G.E.; Bulmer, J.N. Effects of interleukin-6 on extravillous trophoblast invasion in early human pregnancy. Mol. Hum. Reprod. 2012, 18, 391–400. [Google Scholar] [CrossRef] [PubMed]
- Vilotić, A.; Nacka-Aleksić, M.; Pirković, A.; Bojić-Trbojević, Ž.; Dekanski, D.; Jovanović Krivokuća, M. IL-6 and IL-8: An Overview of Their Roles in Healthy and Pathological Pregnancies. Int. J. Mol. Sci. 2022, 23, 14574. [Google Scholar] [CrossRef]
- Bryant, A.H.; Bevan, R.J.; Spencer-Harty, S.; Scott, L.M.; Jones, R.H.; Thornton, C.A. Expression and function of NOD-like receptors by human term gestation-associated tissues. Placenta 2017, 58, 25–32. [Google Scholar] [CrossRef][Green Version]
- Almeida-da-Silva, C.L.C.; Savio, L.E.B.; Coutinho-Silva, R.; Ojcius, D.M. The role of NOD-like receptors in innate immunity. Front. Immunol. 2023, 14, 1122586. [Google Scholar] [CrossRef]
- Fahmideh, H.; Shapourian, H.; Moltafeti, R.; Tavakol, C.; Forghaniesfidvajani, R.; Zalpoor, H.; Nabi-Afjadi, M. The Role of Natural Products as Inhibitors of JAK/STAT Signaling Pathways in Glioblastoma Treatment. Oxidative Med. Cell. Longev. 2022, 2022, 7838583. [Google Scholar] [CrossRef]
- Banerjee, S.; Biehl, A.; Gadina, M.; Hasni, S.; Schwartz, D.M. JAK-STAT Signaling as a Target for Inflammatory and Autoimmune Diseases: Current and Future Prospects. Drugs 2017, 77, 521–546. [Google Scholar] [CrossRef]
- Villarino, A.V.; Kanno, Y.; O’Shea, J.J. Mechanisms and consequences of Jak-STAT signaling in the immune system. Nat. Immunol. 2017, 18, 374–384. [Google Scholar] [CrossRef]
- Xue, C.; Yao, Q.; Gu, X.; Shi, Q.; Yuan, X.; Chu, Q.; Bao, Z.; Lu, J.; Li, L. Evolving cognition of the JAK-STAT signaling pathway: Autoimmune disorders and cancer. Signal Transduct. Target. Ther. 2023, 8, 1–24. [Google Scholar] [CrossRef] [PubMed]
- Cabrera-Sharp, V.; Read, J.E.; Richardson, S.; Kowalski, A.A.; Antczak, D.F.; Cartwright, J.E.; Mukherjee, A.; de Mestre, A.M. SMAD1/5 signaling in the early equine placenta regulates trophoblast differentiation and chorionic gonadotropin secretion. Endocrinology 2014, 155, 3054–3064. [Google Scholar] [CrossRef]
- Jiang, X.Y.; Lu, T.M.; Shu, W.H.; Zhou, H.Y. Correlation between IL-6 and invasiveness of ectoderm cells of embryo in early pregnancy. J. Biol. Regul. Homeost. Agents 2016, 30, 559–563. [Google Scholar]
- Vagnoni, K.E.; Ginther, O.J.; Lunn, D.P. Metalloproteinase activity has a role in equine chorionic girdle cell invasion. Biol. Reprod. 1995, 53, 800–805. [Google Scholar] [CrossRef]
- Ornitz, D.M.; Itoh, N. New developments in the biology of fibroblast growth factors. WIREs Mech. Dis. 2022, 14, 1549. [Google Scholar] [CrossRef] [PubMed]
- Phan, P.; Saikia, B.B.; Sonnaila, S.; Agrawal, S.; Alraawi, Z.; Kumar, T.K.S.; Iyer, S. The Saga of Endocrine FGFs. Cells 2021, 10, 2418. [Google Scholar] [CrossRef]
- Read, J.E.; Cabrera-Sharp, V.; Offord, V.; Mirczuk, S.M.; Allen, S.P.; Fowkes, R.C.; de Mestre, A.M. Dynamic changes in gene expression and signalling during trophoblast development in the horse. Reproduction 2018, 156, 313–330. [Google Scholar] [CrossRef]
- Harman, R.M.; Brosnahan, M.M.; Noronha, L.E.; Antczak, D.F. Survival of equine trophoblast transplants in immunodeficient mice. J. Equine Vet. Sci. 2014, 34, 200. [Google Scholar] [CrossRef]
- Thompson, R.E.; Meyers, M.A.; Palmer, J.; Veeramachaneni, D.N.R.; Magee, C.; de Mestre, A.M.; Antczak, D.F.; Hollinshead, F.K. Production of Mare Chorionic Girdle Organoids That Secrete Equine Chorionic Gonadotropin. Int. J. Mol. Sci. 2023, 24, 9538. [Google Scholar] [CrossRef]




Disclaimer/Publisher’s Note: The statements, opinions and data contained in all publications are solely those of the individual author(s) and contributor(s) and not of MDPI and/or the editor(s). MDPI and/or the editor(s) disclaim responsibility for any injury to people or property resulting from any ideas, methods, instructions or products referred to in the content. |
© 2025 by the authors. Licensee MDPI, Basel, Switzerland. This article is an open access article distributed under the terms and conditions of the Creative Commons Attribution (CC BY) license (https://creativecommons.org/licenses/by/4.0/).
Share and Cite
Mu, S.; Shen, Y.; Ren, H.; Ulaangerel, T.; Yi, M.; Zhao, B.; Hao, A.; Liu, Q.; Wen, X.; Dugarjaviin, M.; et al. Effects of Interleukin-6 (IL-6) on In Vitro Cultured Equine Chorionic Girdle Cells. Animals 2025, 15, 450. https://doi.org/10.3390/ani15030450
Mu S, Shen Y, Ren H, Ulaangerel T, Yi M, Zhao B, Hao A, Liu Q, Wen X, Dugarjaviin M, et al. Effects of Interleukin-6 (IL-6) on In Vitro Cultured Equine Chorionic Girdle Cells. Animals. 2025; 15(3):450. https://doi.org/10.3390/ani15030450
Chicago/Turabian StyleMu, Siqin, Yingchao Shen, Hong Ren, Tseweendolmaa Ulaangerel, Minna Yi, Bilig Zhao, Asiya Hao, Qi Liu, Xin Wen, Manglai Dugarjaviin, and et al. 2025. "Effects of Interleukin-6 (IL-6) on In Vitro Cultured Equine Chorionic Girdle Cells" Animals 15, no. 3: 450. https://doi.org/10.3390/ani15030450
APA StyleMu, S., Shen, Y., Ren, H., Ulaangerel, T., Yi, M., Zhao, B., Hao, A., Liu, Q., Wen, X., Dugarjaviin, M., & Bou, G. (2025). Effects of Interleukin-6 (IL-6) on In Vitro Cultured Equine Chorionic Girdle Cells. Animals, 15(3), 450. https://doi.org/10.3390/ani15030450

