The Use of Environmental DNA as Preliminary Description of Invertebrate Diversity in Three Sicilian Lakes
Simple Summary
Abstract
1. Introduction
2. Materials and Methods
2.1. Lakes
2.2. eDNA Extraction
2.3. Sequencing and Bioinformatics Analysis
2.4. Data Analysis
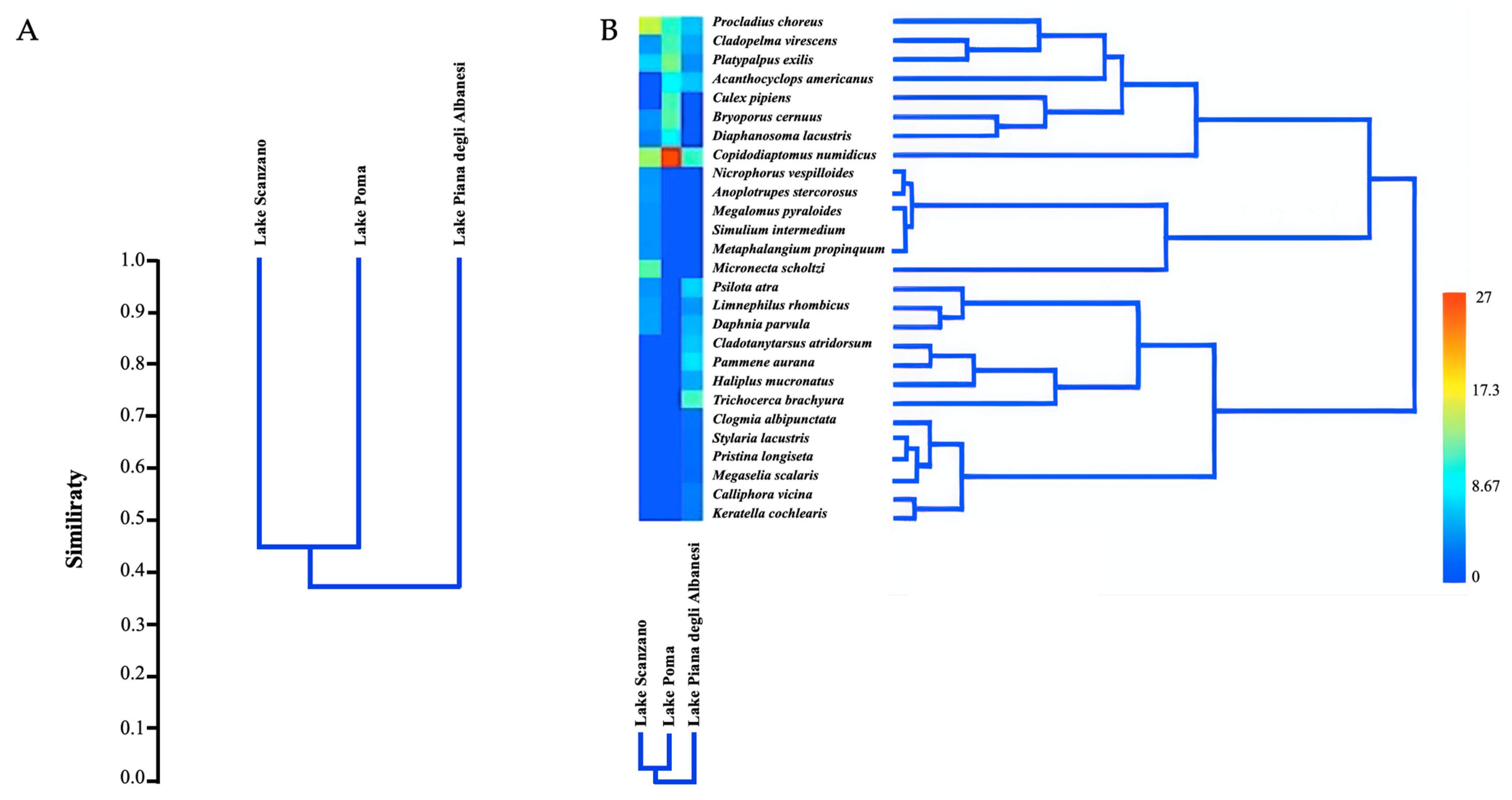
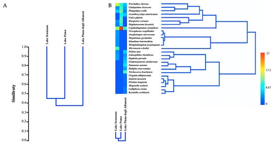
3. Results
4. Discussion
5. Conclusions
Author Contributions
Funding
Institutional Review Board Statement
Informed Consent Statement
Data Availability Statement
Acknowledgments
Conflicts of Interest
References
- Cardinale, B.J.; Duffy, J.E.; Gonzalez, A.; Hooper, D.U.; Perrings, C.; Venail, P.; Narwani, A.; MacE, G.M.; Tilman, D.; Wardle, D.A.; et al. Biodiversity Loss and Its Impact on Humanity. Nature 2012, 486, 59–67. [Google Scholar] [CrossRef] [PubMed]
- Dirzo, R.; Raven, P.H. Global State of Biodiversity and Loss. Annu. Rev. Environ. Resour. 2003, 28, 137–167. [Google Scholar] [CrossRef]
- Tilman, D.; Clark, M.; Williams, D.R.; Kimmel, K.; Polasky, S.; Packer, C. Future Threats to Biodiversity and Pathways to Their Prevention. Nature 2017, 546, 73–81. [Google Scholar] [CrossRef] [PubMed]
- Dudgeon, D.; Arthington, A.H.; Gessner, M.O.; Kawabata, Z.I.; Knowler, D.J.; Lévêque, C.; Naiman, R.J.; Prieur-Richard, A.H.; Soto, D.; Stiassny, M.L.J.; et al. Freshwater Biodiversity: Importance, Threats, Status and Conservation Challenges. Biol. Rev. Camb. Philos. Soc. 2006, 81, 163–182. [Google Scholar] [CrossRef]
- Reid, A.J.; Carlson, A.K.; Creed, I.F.; Eliason, E.J.; Gell, P.A.; Johnson, P.T.J.; Kidd, K.A.; MacCormack, T.J.; Olden, J.D.; Ormerod, S.J.; et al. Emerging Threats and Persistent Conservation Challenges for Freshwater Biodiversity. Biol. Rev. 2019, 94, 849–873. [Google Scholar] [CrossRef]
- Cantonati, M.; Poikane, S.; Pringle, C.M.; Stevens, L.E.; Turak, E.; Heino, J.; Richardson, J.S.; Bolpagni, R.; Borrini, A.; Cid, N.; et al. Characteristics, Main Impacts, and Stewardship of Natural and Artificial Freshwater Environments: Consequences for Biodiversity Conservation. Water 2020, 12, 260. [Google Scholar] [CrossRef]
- Heino, J.; Alahuhta, J.; Bini, L.M.; Cai, Y.; Heiskanen, A.S.; Hellsten, S.; Kortelainen, P.; Kotamäki, N.; Tolonen, K.T.; Vihervaara, P.; et al. Lakes in the Era of Global Change: Moving beyond Single-Lake Thinking in Maintaining Biodiversity and Ecosystem Services. Biol. Rev. 2021, 96, 89–106. [Google Scholar] [CrossRef]
- Vecchioni, L.; Chirco, P.; Bazan, G.; Marrone, F.; Arizza, V.; Arculeo, M. First Record of Temnosewellia minor (Platyhelminthes, Temnocephalidae) in Sicily, with a Plea for a Re-Examination of the Identity of the Publicly Available Molecular Sequences of the Genus. Biogeographia 2021, 36, a003. [Google Scholar] [CrossRef]
- Marrone, F.; Naselli-Flores, L. A Review on the Animal Xenodiversity in Sicilian Inland Waters (Italy). Adv. Oceanogr. Limnol. 2015, 6, 2–12. [Google Scholar] [CrossRef][Green Version]
- López-López, E.; Sedeño-Díaz, J.E. Biological Indicators of Water Quality: The Role of Fish and Macroinvertebrates as Indicators of Water Quality. In Environmental Indicators; Springer: Dordrecht, The Netherlands, 2015; pp. 643–661. [Google Scholar] [CrossRef]
- Reinholdt Jensen, M.; Egelyng Sigsgaard, E.; Agersnap, S.; Jessen Rasmussen, J.; Baattrup-Pedersen, A.; Wiberg-Larsen, P.; Francis Thomsen, P. Seasonal Turnover in Community Composition of Stream-Associated Macroinvertebrates Inferred from Freshwater Environmental DNA Metabarcoding. Environ. DNA 2021, 3, 861–876. [Google Scholar] [CrossRef]
- Valentini, A.; Taberlet, P.; Miaud, C.; Civade, R.; Herder, J.; Thomsen, P.F.; Bellemain, E.; Besnard, A.; Coissac, E.; Boyer, F.; et al. Next-Generation Monitoring of Aquatic Biodiversity Using Environmental DNA Metabarcoding. Mol. Ecol. 2016, 25, 929–942. [Google Scholar] [CrossRef]
- Schenekar, T. The Current State of EDNA Research in Freshwater Ecosystems: Are We Shifting from the Developmental Phase to Standard Application in Biomonitoring? Hydrobiologia 2023, 850, 1263–1282. [Google Scholar] [CrossRef]
- Deiner, K.; Walser, J.C.; Mächler, E.; Altermatt, F. Choice of Capture and Extraction Methods Affect Detection of Freshwater Biodiversity from Environmental DNA. Biol. Conserv. 2015, 183, 53–63. [Google Scholar] [CrossRef]
- Ficetola, G.F.; Miaud, C.; Pompanon, F.; Taberlet, P. Species Detection Using Environmental DNA from Water Samples. Biol. Lett. 2008, 4, 423–425. [Google Scholar] [CrossRef]
- Barnes, M.A.; Turner, C.R. The Ecology of Environmental DNA and Implications for Conservation Genetics. Conserv. Genet. 2016, 17, 1–17. [Google Scholar] [CrossRef]
- Ruppert, K.M.; Kline, R.J.; Rahman, M.S. Past, Present, and Future Perspectives of Environmental DNA (EDNA) Metabarcoding: A Systematic Review in Methods, Monitoring, and Applications of Global EDNA. Glob. Ecol. Conserv. 2019, 17, e00547. [Google Scholar] [CrossRef]
- Taberlet, P.; Coissac, E.; Pompanon, F.; Brochmann, C.; Willerslev, E. Towards Next-Generation Biodiversity Assessment Using DNA Metabarcoding. Mol. Ecol. 2012, 21, 2045–2050. [Google Scholar] [CrossRef] [PubMed]
- Bohmann, K.; Evans, A.; Gilbert, M.T.P.; Carvalho, G.R.; Creer, S.; Knapp, M.; Yu, D.W.; de Bruyn, M. Environmental DNA for Wildlife Biology and Biodiversity Monitoring. Trends Ecol. Evol. 2014, 29, 358–367. [Google Scholar] [CrossRef]
- Katz, A.D.; Tetzlaff, S.J.; Johnson, M.D.; Noble, J.D.; Rood, S.; Maki, D.; Sperry, J.H. Molecular identification and environmental DNA detection of gill lice ectoparasites associated with brook trout declines. Trans. Am. Fish. Soc. 2023, 152, 788–808. [Google Scholar] [CrossRef]
- Sieber, N.; Hartikainen, H.; Vorburger, C. Validation of eDNA-based method for the detection of wildlife pathogens in the water. Dis. Aquat. Organ. 2020, 141, 171–184. [Google Scholar] [CrossRef] [PubMed]
- Capo, E.; Spong, G.; Koizumi, S.; Puts, I.; Olajos, F.; Königsson, H.; Byström, P. Droplet digital PCR applied to environmental DNA, a promising method to estimate fish population abundance from humic-rich aquatic ecosystems. Environ. DNA 2021, 3, 343–352. [Google Scholar] [CrossRef]
- Johnson, M.; Tetzlaff, S.; Katz, A.; Sperry, J. Comparison of qPCR and metabarcoding for environmental DNA surveillance of a freshwater parasite. Nat. Ecol. Evol. 2024, 14, e11382. [Google Scholar] [CrossRef] [PubMed]
- Sahu, A.; Kumar, N.; Singh, C.P.; Singh, M. Environmental DNA (eDNA): Powerful technique for biodiversity conservation. J. Nat. Conserv. 2023, 71, 126325. [Google Scholar] [CrossRef]
- Hebert, P.D.N.; Gregory, T.R. The Promise of DNA Barcoding for Taxonomy. Syst. Biol. 2005, 54, 852–859. [Google Scholar] [CrossRef] [PubMed]
- Hajibabaei, M.; Smith, M.A.; Janzen, D.H.; Rodriguez, J.J.; Whitfield, J.B.; Hebert, P.D.N. A Minimalist Barcode Can Identify a Specimen Whose DNA Is Degraded. Mol. Ecol. Notes 2006, 6, 959–964. [Google Scholar] [CrossRef]
- Hebert, P.D.N.; Stoeckle, M.Y.; Zemlak, T.S.; Francis, C.M. Identification of Birds through DNA Barcodes. PLoS Biol. 2004, 2, e312. [Google Scholar] [CrossRef] [PubMed]
- Deiner, K.; Bik, H.M.; Mächler, E.; Seymour, M.; Lacoursière-Roussel, A.; Altermatt, F.; Creer, S.; Bista, I.; Lodge, D.M.; de Vere, N.; et al. Environmental DNA Metabarcoding: Transforming How We Survey Animal and Plant Communities. Mol. Ecol. 2017, 26, 5872–5895. [Google Scholar] [CrossRef] [PubMed]
- Taberlet, P.; Bonin, A.; Zinger, L.; Coissac, E. Environmental DNA: For Biodiversity Research and Monitoring. In Environmental DNA: For Biodiversity Research and Monitoring; Oxford University Press: Oxford, UK, 2018; pp. 1–253. [Google Scholar] [CrossRef]
- Thomsen, P.F.; Willerslev, E. Environmental DNA—An Emerging Tool in Conservation for Monitoring Past and Present Biodiversity. Biol. Conserv. 2015, 183, 4–18. [Google Scholar] [CrossRef]
- McDonald, R.; Bateman, P.W.; Cooper, C.; van der Heyde, M.; Mousavi-Derazmahalleh, M.; Hedges, B.A.; Guzik, M.T.; Nevill, P. Detection of Vertebrates from Natural and Artificial Inland Water Bodies in a Semi-Arid Habitat Using EDNA from Filtered, Swept, and Sediment Samples. Ecol. Evol. 2023, 13, e10014. [Google Scholar] [CrossRef]
- Lozano Mojica, J.D.; Caballero, S. Applications of EDNA Metabarcoding for Vertebrate Diversity Studies in Northern Colombian Water Bodies. Front. Ecol. Evol. 2021, 8, 617948. [Google Scholar] [CrossRef]
- Fernández, S.; Rodríguez, S.; Martínez, J.L.; Borrell, Y.J.; Ardura, A.; García-Vázquez, E. Evaluating Freshwater Macroinvertebrates from EDNA Metabarcoding: A River Nalón Case Study. PLoS ONE 2018, 13, e0201741. [Google Scholar] [CrossRef] [PubMed]
- Hernandez, C.; Bougas, B.; Perreault-Payette, A.; Simard, A.; Côté, G.; Bernatchez, L. 60 Specific EDNA QPCR Assays to Detect Invasive, Threatened, and Exploited Freshwater Vertebrates and Invertebrates in Eastern Canada. Environ. DNA 2020, 2, 373–386. [Google Scholar] [CrossRef]
- Solarz, W.; Najberek, K.; Wilk-Woźniak, E.; Biedrzycka, A. Raccoons Foster the Spread of Freshwater and Terrestrial Microorganisms—Mammals as a Source of Microbial EDNA. Divers. Distrib. 2020, 26, 453–459. [Google Scholar] [CrossRef]
- Calvo, S.; Barone, R.; Naselli-Flores, L.; Fradà Orestano, C.; Dongarrà, G.; Lugaro, A.; Genchi, G. Limnological Studies on Lakes and Reservoirs of Sicily. In II Naturalista Siciliano; Sicilian Society of Natural Sciences: Palermo, Italy, 1993; Volume XVII, pp. 1–292. [Google Scholar]
- Thomsen, P.F.; Kielgast, J.; Iversen, L.L.; Møller, P.R.; Rasmussen, M.; Willerslev, E. Detection of a Diverse Marine Fish Fauna Using Environmental DNA from Seawater Samples. PLoS ONE 2012, 7, e41732. [Google Scholar] [CrossRef] [PubMed]
- Riaz, T.; Shehzad, W.; Viari, A.; Pompanon, F.; Taberlet, P.; Coissac, E. EcoPrimers: Inference of New DNA Barcode Markers from Whole Genome Sequence Analysis. Nucleic Acids Res. 2011, 39, e145. [Google Scholar] [CrossRef] [PubMed]
- Magoč, T.; Salzberg, S.L. FLASH: Fast Length Adjustment of Short Reads to Improve Genome Assemblies. Bioinformatics 2011, 27, 2957–2963. [Google Scholar] [CrossRef] [PubMed]
- Martin, M. Cutadapt Removes Adapter Sequences from High-Throughput Sequencing Reads. EMBnet J. 2011, 17, 10–12. [Google Scholar] [CrossRef]
- Del Fabbro, C.; Scalabrin, S.; Morgante, M.; Giorgi, F.M. An Extensive Evaluation of Read Trimming Effects on Illumina NGS Data Analysis. PLoS ONE 2013, 8, e85024. [Google Scholar] [CrossRef]
- Caporaso, J.G.; Kuczynski, J.; Stombaugh, J.; Bittinger, K.; Bushman, F.D.; Costello, E.K.; Fierer, N.; Pẽa, A.G.; Goodrich, J.K.; Gordon, J.I.; et al. QIIME Allows Analysis of High-Throughput Community Sequencing Data. Nat. Methods 2010, 7, 335–336. [Google Scholar] [CrossRef]
- Rognes, T.; Flouri, T.; Nichols, B.; Quince, C.; Mahé, F. VSEARCH: A Versatile Open Source Tool for Metagenomics. PeerJ 2016, 2016, e2584. [Google Scholar] [CrossRef]
- Porter, T.M.; Hajibabaei, M. Automated High Throughput Animal CO1 Metabarcode Classification. Sci. Rep. 2018, 8, 4226. [Google Scholar] [CrossRef] [PubMed]
- Hupało, K.; Schmidt, S.; Macher, T.H.; Weiss, M.; Leese, F. Fresh Insights into Mediterranean Biodiversity: Environmental DNA Reveals Spatio-Temporal Patterns of Stream Invertebrate Communities on Sicily. Hydrobiologia 2022, 849, 155–173. [Google Scholar] [CrossRef]
- Mauro, M.; Lo Valvo, M.; Vazzana, M.; Radovic, S.; Vizzini, A.; Badalamenti, R.; Hornsby, L.B.; Arizza, V. Environmental DNA: The First Snapshot of the Vertebrate Biodiversity in Three Sicilian Lakes. Animals 2023, 13, 3687. [Google Scholar] [CrossRef]
- Carter, J.K.; Innes, P.; Goebl, A.M.; Johnson, B.; Gebert, M.; Attia, Z.; Kane, N.C. Complete mitochondrial genomes provide current refined phylogenomic hypotheses for relationships among ten Hirundo species. Mitochondrial DNA B 2020, 5, 2881–2885. [Google Scholar] [CrossRef]
- Keck, F.; Vasselon, V.; Tapolczai, K.; Rimet, F.; Bouchez, A. Freshwater Biomonitoring in the Information Age. Front. Ecol. Environ. 2017, 15, 266–274. [Google Scholar] [CrossRef]
- Goldberg, C.S.; Turner, C.R.; Deiner, K.; Klymus, K.E.; Tomsen, P.F.; Murphy, M.A.; Taberlet, P. Critical considerations for the application of environmental DNA methods to detect aquatic species. Methods Ecol. Evol. 2016, 7, 1299–1307. [Google Scholar] [CrossRef]
- Ficetola, G.F.; Pansu, J.; Bonin, A.; Coissac, E.; Giguet-Covex, C.; De Barba, M.; Gielly, L.; Lopes, C.M.; Boyer, F.; Pompanon, F.; et al. Replication levels, false presences and the estimation of the presence/absence from eDNA metabarcoding data. Mol. Ecol. Resour. 2015, 15, 543–556. [Google Scholar] [CrossRef] [PubMed]
- Alfonso, G.; Stoch, F.; Marrone, F. An Annotated Checklist and Bibliography of the Diaptomidae (Copepoda, Calanoida) of Italy, Corsica, and the Maltese Islands. J. Limnol. 2021, 80, 2019. [Google Scholar] [CrossRef]
- Marchese, M.; Vecchioni, L.; Bazan, G.; Arculeo, M.; Marrone, F. The Inland Water Copepod Fauna of a Traditional Rural Landscape in a Mediterranean Island (Crustacea, Copepoda). Water 2022, 14, 2168. [Google Scholar] [CrossRef]
- Margaritora, F.G.; Mastrantuono, L.; Crosetti, D.; Lombardi, F. Contributo allo Studio della Fauna ad Entomostraci delle Acque Interne della Sicilia. Animalia 1982, 9, 87–102. [Google Scholar]
- Vecchioni, L.; Marrone, F.; Naselli-Flores, L. On the Occurrence and Distribution of Calanipeda aquaedulcis Kritschagin, 1873(Copepoda, Calanoida, Pseudodiaptomidae) in Sicily, Italy, with Some Notes on coexistence and Species Replacement in Calanoid Copepods. Adv. Oceanogr. Limnol. 2019, 10, 18–23. [Google Scholar] [CrossRef]
- Naselli-Flores, L.; Barone, R.; Zunino, M. Distribution Patterns of Freshwater Zooplankton in Sicily (Italy). SIL Proc. 1998, 26, 1973–1980. [Google Scholar] [CrossRef]
- Marrone, F.; Barone, R.; Naselli-Flores, L. Cladocera (Branchiopoda: Anomopoda, Ctenopoda, and Onychopoda) from Sicilian Inland Waters: An Updated Inventory. Crustaceana 2005, 78, 1025–1039. [Google Scholar] [CrossRef]
- Larson, E.R.; Graham, B.M.; Achury, R.; Coon, J.J.; Daniels, M.K.; Gambrell, D.K.; Jonasen, K.L.; King, G.D.; LaRacuente, N.; Perrin-Stowe, T.I.N.; et al. From EDNA to Citizen Science: Emerging Tools for the Early Detection of Invasive Species. Front. Ecol. Environ. 2020, 18, 194–202. [Google Scholar] [CrossRef]
- Kotov, A.A.; Karabanov, D.P.; Van Damme, K. Non-indigenous Cladocera (Crustacea: Branchiopoda): From a few notorious cases to a potential global faunal mixing in aquatic ecosystems. Water 2022, 14, 2806. [Google Scholar] [CrossRef]
- Alekseev, V.R. Confusing invader: Acanthocyclops americanus (Copepoda: Cyclopoida) and its biological, anthropogenic and climate-dependent mechanisms of rapid distribution in Eurasia. Water 2021, 13, 1423. [Google Scholar] [CrossRef]
- Rishan, S.T.; Kline, R.J.; Rahman, M.S. Applications of environmental DNA (eDNA) to detect subterranean and aquatic invasive species: A critical review on the challenges and limitations of eDNA metabarcoding. Environ. Adv. 2023, 12, 100370. [Google Scholar] [CrossRef]
- Fonseca, V.G.; Davison, P.I.; Creach, V.; Stone, D.; Bass, D.; Tidbury, H.J. The application of eDNA for monitoring aquatic non-indigenous species: Practical and policy considerations. Diversity 2023, 15, 631. [Google Scholar] [CrossRef]
- Strickler, K.M.; Fremier, A.K.; Goldberg, C.S. Quantifying effects of UV-B, temperature, and pH on eDNA degradation in aquatic microcosms. Biol. Conserv. 2015, 183, 85–92. [Google Scholar] [CrossRef]
- Zulkefli, N.S.; Kim, K.-H.; Hwang, S.-J. Effects of Microbial Activity and Environmental Parameters on the Degradation of Extracellular Environmental DNA from a Eutrophic Lake. Int. J. Environ. Res. Public. Health 2019, 16, 3339. [Google Scholar] [CrossRef]
- Odah, M.A.A. Unlocking the genetic code: Exploring the potential of DNA barcoding for biodiversity assessment. AIMS Mol. Sci. 2023, 10, 263–294. [Google Scholar] [CrossRef]
- Takahara, T.; Minamoto, T.; Doi, H. Effects of sample processing on the detection rate of environmental DNA from the Common Carp (Cyprinus carpio). Biol. Conserv. 2015, 183, 64–69. [Google Scholar] [CrossRef]
- Suren, A.M.; Burdon, F.J.; Wilkinson, S.P. eDNA is a useful environmental monitoring tool for assessing stream ecological health. Environ. DNA 2024, 6, e596. [Google Scholar] [CrossRef]
- Duarte, S.; Simões, L.; Costa, F.O. Current status and topical issues on the use of eDNA-based targeted detection of rare animal species. Sci. Total Environ. 2023, 904, 166675. [Google Scholar] [CrossRef] [PubMed]
- Wang, B.; Jiao, L.; Ni, L.; Wang, M.; You, P. Bridging the gap: The integration of eDNA techniques and traditional sampling in fish diversity analysis. Front. Mar. Sci. 2024, 11, 1289589. [Google Scholar] [CrossRef]
- Lamb, P.D.; Fonseca, V.G.; Maxwell, D.L.; Nnanatu, C.C. Systematic review and meta-analysis: Water type and temperature affect environmental DNA decay. Mol. Ecol. Resour. 2022, 22, 2494–2505. [Google Scholar] [CrossRef] [PubMed]
- Keck, F.; Blackman, R.C.; Bossart, R.; Brantschen, J.; Couton, M.; Hürlemann, S.; Altermatt, F. Meta-analysis shows both congruence and complementarity of DNA and eDNA metabarcoding to traditional methods for biological community assessment. Mol. Ecol. 2022, 31, 1820–1835. [Google Scholar] [CrossRef] [PubMed]
- Cianferoni, F. Notes on Gerromorpha, Nepomorpha and Leptopodomorpha from Sardinia (Hemiptera, Heteroptera). Conserv. Habitat Invertebr. 2011, 5, 255–268. [Google Scholar]
- Di Chiara Paoletti, A.; Sambugar, B. Aquatic Oligochaeta in Italy, with Special Reference to Naididae. Hydrobiologia 1996, 334, 37–49. [Google Scholar] [CrossRef]
- Stewart, K.A. Understanding the Effects of Biotic and Abiotic Factors on Sources of Aquatic Environmental DNA. Biodivers. Conserv. 2019, 28, 983–1001. [Google Scholar] [CrossRef]
- Pappalardo, G.; Ferrara, V.; Rapisarda, F.; Termine, R. Groundwater Interaction with Endoreic Lake: Effects on the Ecological System of the Pergusa Lake, Central-Eastern Sicily, Italy. In Proceedings of the HydroEco 2006—International Conference on Hydrology and Ecology: The Groundwater/Ecology Connection, Karlovy Vary, Czech Republic, 11–14 September 2006; pp. 11–14. [Google Scholar]
- Rossaro, B.; Pirola, N.; Marziali, L.; Magoga, G.; Boggero, A.; Montagna, M. An Updated List of Chironomid Species from Italy with Biogeographic Considerations (Diptera, Chironomidae). Biogeographia 2019, 34, 59–85. [Google Scholar] [CrossRef]
- Toma, L.; Severini, F.; Romi, R.; Goffredo, M.; Torina, A.; Di Luca, M. Checklist of the Mosquito Species from Four Sicilian Islands: Lampedusa, Linosa, Ustica and Pantelleria. J. Entomol. Acarol. Res. 2020, 52, 34–41. [Google Scholar] [CrossRef]
- Fortuna, C.; Remoli, M.E.; Di Luca, M.; Severini, F.; Toma, L.; Benedetti, E.; Bucci, P.; Montarsi, F.; Minelli, G.; Boccolini, D.; et al. Experimental Studies on Comparison of the Vector Competence of Four Italian Culex pipiens Populations for West Nile Virus. Parasit. Vectors 2015, 8, 463. [Google Scholar] [CrossRef]
- Mancini, G.; Montarsi, F.; Calzolari, M.; Capelli, G.; Dottori, M.; Ravagnan, S.; Lelli, D.; Chiari, M.; Santilli, A.; Quaglia, M.; et al. Specie di Zanzare Coinvolte Nella Circolazione dei Virus Della West Nile e Usutu in Italia. Vet. Ital. 2017, 53, 97–110. [Google Scholar] [CrossRef] [PubMed]
- Trematerra, P.; Goglia, L.; Scalercio, S.; Colacci, M. Lepidoptera Tortricidae from Calabria (Southern Italy). Redia 2018, 101, 167–181. [Google Scholar] [CrossRef]
- Corallini, C.; Cianficconi, F. I Tricotteri Endemici Presenti in Sicilia. Biogeographia 2011, 30, 627–636. [Google Scholar] [CrossRef]
- Cianficconi, F.; Corallini, C.; Moretti, G.P. Trichopteran Fauna of the Italian Springs. In Studies in Crenobiology; Botosaneanu, L., Ed.; Backhuys Publisher: Leiden, The Netherlands, 1998; pp. 125–140. [Google Scholar]
- Marcellino, I. Opilioni (Arachnida) delle Isole Eolie ed Egadi. Biogeographia 1973, 3, 327–339. [Google Scholar] [CrossRef]
- Hughes, J.M.; Schmidt, D.J.; Finn, D.S. Genes in Streams: Using DNA to Understand the Movement of Freshwater Fauna and Their Riverine Habitat. Bioscience 2009, 59, 573–583. [Google Scholar] [CrossRef]





| Phylum | Lake Poma | Lake Piana Degli Albanesi | Lake Scanzano |
|---|---|---|---|
| Annelida | - | 11.3 | - |
| Arthropoda | 1005.0 | 5451.3 | 28,246.7 |
| Rotifera | - | 3080.3 | - |
| Total cleaned fragments | 1005.0 | 8543.0 | 28,246.7 |
| Class | Lake Poma | Lake Piana Degli Albanesi | Lake Scanzano |
|---|---|---|---|
| Clitellata | - | 11.3 | - |
| Arachnida | - | - | 17.7 |
| Branchiopoda | 10.0 | 120.3 | 36.7 |
| Hexanauplia | 220.3 | 2290.3 | 7444.0 |
| Insecta | 774.7 | 3040.7 | 20,748.3 |
| Eurotatoria | - | 3080.3 | - |
| Order | Lake Poma | Lake Piana Degli Albanesi | Lake Scanzano |
|---|---|---|---|
| Tubificida | - | 11.3 | - |
| Opiliones | - | - | 17.7 |
| Diplostraca | 10.0 | 120.3 | 36.7 |
| Calanoida | 210.0 | 2100.7 | 7444.0 |
| Cyclopoida | 10.3 | 189.7 | - |
| Coleoptera | 75.7 | 55.7 | 58.3 |
| Diptera | 699.0 | 2706.7 | 18,791.7 |
| Hemiptera | - | - | 1854.3 |
| Lepidoptera | - | 250.0 | - |
| Neuroptera | - | - | 17.3 |
| Trichoptera | - | 28.3 | 26.7 |
| Ploima | - | 3080.3 | - |
| Family | Lake Poma | Lake Piana Degli Albanesi | Lake Scanzano |
|---|---|---|---|
| Naididae | - | 11.3 | - |
| Phalangiidae | - | - | 17.7 |
| Daphniidae | - | 120.3 | 27.7 |
| Sididae | 10.0 | - | 9.0 |
| Cyclopidae | 10.3 | 189.7 | - |
| Diaptomidae | 210.0 | 2100.7 | 7444 |
| Geotrupidae | - | - | 20.7 |
| Silphidae | - | - | 20.0 |
| Staphylinidae | 75.7 | - | 17.7 |
| Haliplidae | - | 55.7 | - |
| Calliphoridae | - | 120.0 | - |
| Chironomidae | 574.0 | 2298.3 | 16,913.7 |
| Culicidae | 66.7 | - | - |
| Phoridae | - | 36.3 | 758.3 |
| Psychodidae | - | 61.7 | - |
| Simuliidae | - | - | 1014.0 |
| Syrphidae | 8.3 | 169.0 | 18.0 |
| Hybotidae | 50.0 | 21.3 | 87.7 |
| Micronectidae | - | - | 1854.3 |
| Tortricidae | - | 250.0 | - |
| Hemerobiidae | - | - | 17.3 |
| Limnephilidae | - | 28.3 | 26.6 |
| Brachionidae | - | 10.0 | - |
| Trichocercidae | - | 3070.3 | - |
| Lake Poma | Lake Piana Degli Albanesi | Lake Scanzano | |
|---|---|---|---|
| Taxa_S | 8 | 18 | 15 |
| Shannon_H | 2.039 | 2.877 | 2.652 |
Disclaimer/Publisher’s Note: The statements, opinions and data contained in all publications are solely those of the individual author(s) and contributor(s) and not of MDPI and/or the editor(s). MDPI and/or the editor(s) disclaim responsibility for any injury to people or property resulting from any ideas, methods, instructions or products referred to in the content. |
© 2025 by the authors. Licensee MDPI, Basel, Switzerland. This article is an open access article distributed under the terms and conditions of the Creative Commons Attribution (CC BY) license (https://creativecommons.org/licenses/by/4.0/).
Share and Cite
Mauro, M.; Longo, F.; Lo Valvo, M.; Vizzini, A.; Di Grigoli, A.; Radovic, S.; Arizza, V.; Vecchioni, L.; La Paglia, L.; Queiroz, V.; et al. The Use of Environmental DNA as Preliminary Description of Invertebrate Diversity in Three Sicilian Lakes. Animals 2025, 15, 355. https://doi.org/10.3390/ani15030355
Mauro M, Longo F, Lo Valvo M, Vizzini A, Di Grigoli A, Radovic S, Arizza V, Vecchioni L, La Paglia L, Queiroz V, et al. The Use of Environmental DNA as Preliminary Description of Invertebrate Diversity in Three Sicilian Lakes. Animals. 2025; 15(3):355. https://doi.org/10.3390/ani15030355
Chicago/Turabian StyleMauro, Manuela, Francesco Longo, Mario Lo Valvo, Aiti Vizzini, Antonino Di Grigoli, Slobodanka Radovic, Vincenzo Arizza, Luca Vecchioni, Laura La Paglia, Vinicius Queiroz, and et al. 2025. "The Use of Environmental DNA as Preliminary Description of Invertebrate Diversity in Three Sicilian Lakes" Animals 15, no. 3: 355. https://doi.org/10.3390/ani15030355
APA StyleMauro, M., Longo, F., Lo Valvo, M., Vizzini, A., Di Grigoli, A., Radovic, S., Arizza, V., Vecchioni, L., La Paglia, L., Queiroz, V., Ponte, M., Gargano, C., Ciaccio, P. S. F., Vicari, D., & Vazzana, M. (2025). The Use of Environmental DNA as Preliminary Description of Invertebrate Diversity in Three Sicilian Lakes. Animals, 15(3), 355. https://doi.org/10.3390/ani15030355

