Distinct Fecal Proteolytic Activity in Zoo Animals with Different Feeding Strategies
Simple Summary
Abstract
1. Introduction
2. Materials and Methods
2.1. Collection of Fecal Samples
2.2. Ethical Statement
2.3. Proteolytic Profiling
2.4. Statistical Analysis
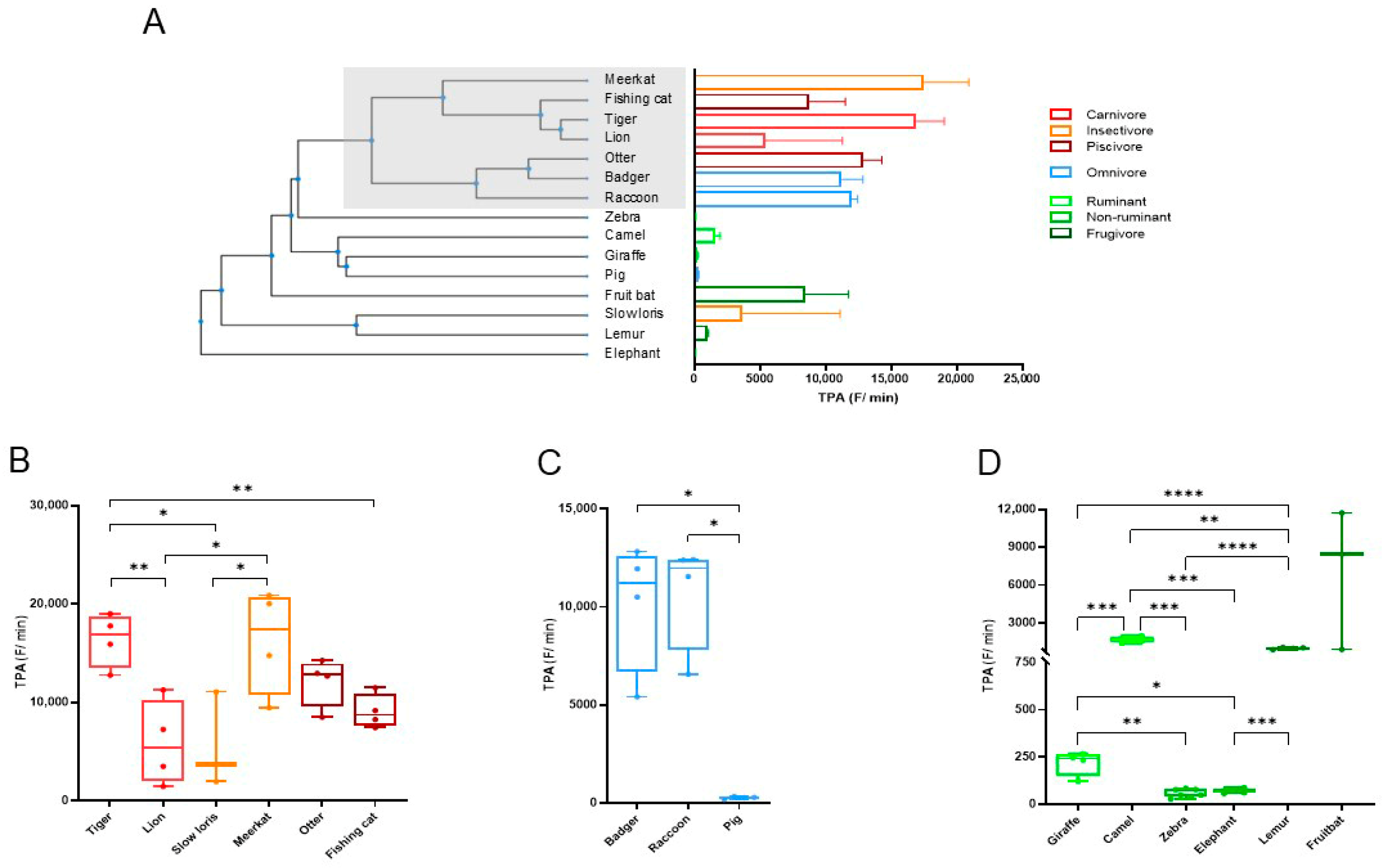
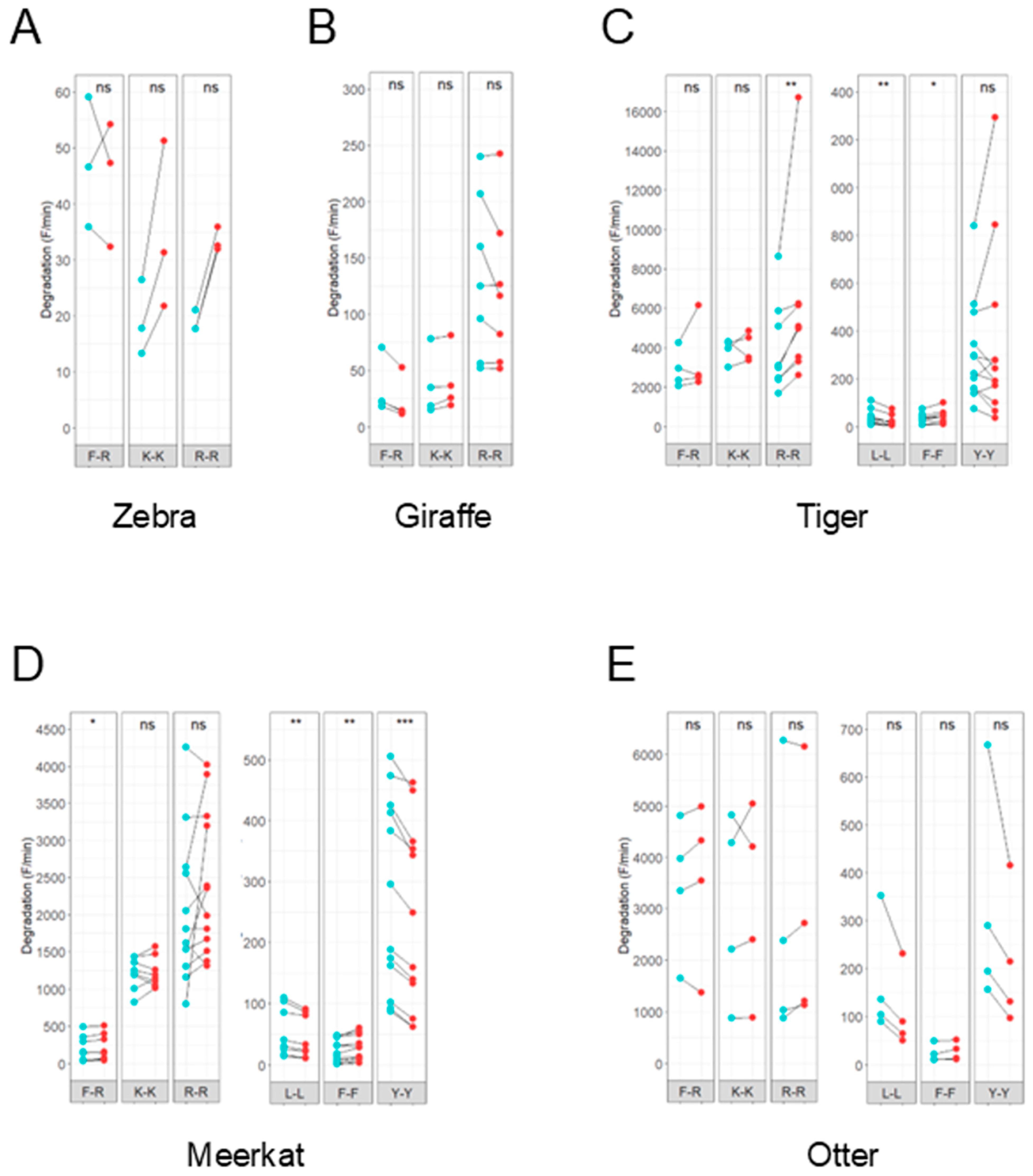
3. Results
3.1. Fecal Sample Collection
3.2. Proteolytic Profiling of Zoo Animal Fecal Samples
3.3. Characterization of Proteolytic Activity in Fecal Samples
4. Discussion
5. Conclusions
Supplementary Materials
Author Contributions
Funding
Institutional Review Board Statement
Informed Consent Statement
Data Availability Statement
Acknowledgments
Conflicts of Interest
Abbreviations
| Ahx | 6-Aminohexanoic acid |
| BAM | Benzamidine |
| EDTA | Ethylene Diamine Tetraacetic Acid |
| F/min | Fluorescence per minute |
| FITC | Fluorescein Isothiocyanate |
| FRET | Fluorescence Resonance Energy Transfer |
| TPA | Total Proteolytic Activity |
References
- Antalis, T.M.; Shea-Donohue, T.; Vogel, S.N.; Sears, C.; Fasano, A. Mechanisms of disease: Protease functions in intestinal mucosal pathobiology. Nat. Clin. Pract. Gastroenterol. Hepatol. 2007, 4, 393–402. [Google Scholar] [CrossRef]
- Carroll, I.M.; Ringel-Kulka, T.; Ferrier, L.; Wu, M.C.; Siddle, J.P.; Bueno, Y.R. Fecal protease activity is associated with compositional alterations in the intestinal microbiota. PLoS ONE 2013, 8, e78017. [Google Scholar] [CrossRef]
- Rao, S.; Grover, M. Intestinal proteases. Curr. Opin. Gastroenterol. 2023, 39, 472–478. [Google Scholar] [CrossRef]
- Van Spaendonk, H.; Ceuleers, H.; Witters, L.; Patteet, E.; Joossens, J.; Augustyns, K.; Lambeir, A.M.; De Meester, I.; De Man, J.G.; De Winter, B.Y. Regulation of intestinal permeability: The role of proteases. World J. Gastroenterol. 2017, 23, 2106–2123. [Google Scholar] [CrossRef]
- Saha, K.; Zhou, Y.; Turner, J.R. Tight junction regulation, intestinal permeability, and mucosal immunity in gastrointestinal health and disease. Curr. Opin. Gastroenterol. 2025, 41, 46–53. [Google Scholar] [CrossRef]
- Kårlund, A.; Paukkonen, I.; Gómez-Gallego, C.; Kolehmainen, M. Intestinal Exposure to Food-Derived Protease Inhibitors: Digestion Physiology- and Gut Health-Related Effects. Healthcare 2021, 9, 1002. [Google Scholar] [CrossRef]
- Motta, J.P.; Magne, L.; Descamps, D.; Rolland, C.; Squarzoni-Dale, C.; Rousset, P.; Martin, L.; Cenac, N.; Balloy, V.; Huerre, M.; et al. Modifying the protease, antiprotease pattern by elafin overexpression protects mice from colitis. Gastroenterology 2011, 140, 1272–1282. [Google Scholar] [CrossRef]
- Cho, E.Y.; Choi, S.C.; Lee, S.H.; Ahn, J.Y.; Im, L.R.; Kim, J.H.; Xin, M.; Kwon, S.U.; Kim, D.K.; Lee, Y.M. Nafamostat mesilate attenuates colonic inflammation and mast cell infiltration in the experimental colitis. Int. Immunopharmacol. 2011, 11, 412–417. [Google Scholar] [CrossRef]
- Baral, K.C.; Choi, K.Y. Barriers and strategies for oral peptide and protein therapeutics delivery: Update on clinical advances. Pharmaceutics 2025, 17, 397. [Google Scholar] [CrossRef]
- Awan, A.; Bartlett, A.; Blakeley-Ruiz, J.A.; Richie, T.; Theriot, C.M.; Kleiner, M. Dietary protein from different sources escapes host digestion and is differentially modified by gut microbiota. Food Funct. 2025, 16, 7154–7168. [Google Scholar] [CrossRef]
- Awan, A.; Bartlett, A.; Blakeley-Ruiz, J.A.; Richie, T.; Ziegler, A.; Kleiner, M. Source of dietary protein alters the abundance of proteases, intestinal epithelial and immune proteins both directly and via interactions with the gut microbiota. bioRxiv 2025. [Google Scholar] [CrossRef]
- Hartenstein, V.; Martinez, P. Structure, development and evolution of the digestive system. Cell Tissue Res. 2019, 377, 289–292. [Google Scholar] [CrossRef]
- Molnar, C.; Gair, J. Animal nutrition and the digestive system. In Concepts of Biology; BCcampus Pressbooks: Victoria, BC, Canada, 2015; Available online: https://opentextbc.ca/biology (accessed on 20 February 2025).
- Strobel, S.; Roswag, A.; Becker, N.I.; Trenczek, T.E.; Encarnação, J.A. Insectivorous bats digest chitin in the stomach using acidic mammalian chitinase. PLoS ONE 2013, 8, e72770. [Google Scholar] [CrossRef]
- Galli, C.; Risé, P. Fish consumption, omega 3 fatty acids and cardiovascular disease. The science and the clinical trials. Nutr. Health 2009, 20, 11–20. [Google Scholar] [CrossRef]
- Day, L.; Cakebread, J.A.; Loveday, S.M. Food proteins from animals and plants: Differences in the nutritional and functional properties. Trends Food Sci. Technol. 2022, 119, 428–442. [Google Scholar] [CrossRef]
- Dearing, M.D.; Kohl, K.D. Beyond fermentation: Other important services provided to endothermic herbivores by their gut microbiota. Integr. Comp. Biol. 2017, 57, 723–731. [Google Scholar] [CrossRef]
- Karasov, W.H.; Douglas, A.E. Comparative digestive physiology. Compr Physiol. 2013, 3, 741–783. [Google Scholar] [CrossRef]
- Reuter, D.M.; Hopkins, S.S.B.; Price, S.A. What is a mammalian omnivore? Insights into terrestrial mammalian diet diversity, body mass and evolution. Proc. Biol. Sci. 2023, 290, 20221062. [Google Scholar] [CrossRef]
- Kumar, S.; Stecher, G.; Suleski, M.B.; Hedges, S.B. Timetree: A resource for timelines, timetrees, and divergence times. Mol. Biol. Evol. 2017, 34, 1812–1819. [Google Scholar] [CrossRef]
- Kaman, W.E.; Arkoubi-El Arkoubi, N.E.; Roffel, S.; Endtz, H.P.; van Belkum, A.; Bikker, F.J.; Hays, J.P. Evaluation of a FRET-peptide substrate to predict virulence in Pseudomonas aeruginosa. PLoS ONE 2013, 8, e81428. [Google Scholar] [CrossRef]
- Karasov, W.H.; del Rio, C.M. Physiological ecology: How animals process energy, nutrients, and toxins. In The Big Book of Animal Physiology; Oxford Academic: Oxford, UK, 2007; Available online: https://academic.oup.com/bioscience/article/58/8/762/381325 (accessed on 20 February 2025).
- Hedemann, M.S.; Jensen, B.B. Variations in enzyme activity in stomach and pancreatic tissue and digesta in piglets around weaning. Arch. Anim. Nutr. 2004, 58, 47–59. [Google Scholar] [CrossRef] [PubMed]
- Jiao, F.; Zhang, L.; Limbu, S.M.; Yin, H.; Xie, Y.; Yang, Z.; Shang, Z.; Kong, L.; Rong, H. A comparison of digestive strategies for fishes with different feeding habits: Digestive enzyme activities, intestinal morphology, and gut microbiota. Ecol. Evol. 2023, 13, e10499. [Google Scholar] [CrossRef] [PubMed]
- Walkowiak, J.; Mądry, E.; Lisowska, A.; Szaflarska-Popławska, A.; Grzymisławski, M.; Stankowiak-Kulpa, H.; Przysławski, J. Adaptive changes of pancreatic protease secretion to a short-term vegan diet: Influence of reduced intake and modification of protein. Br. J. Nutr. 2012, 107, 272–276. [Google Scholar] [CrossRef]
- Zoelzer, F.; Burger, A.L.; Dierkes, P.W. Unraveling differences in fecal microbiota stability in mammals: From high variable carnivores and consistently stable herbivores. Anim. Microbiome 2021, 3, 77. [Google Scholar] [CrossRef]
- Rawlings, N.D.; Barrett, A.J.; Thomas, P.D.; Huang, X.; Bateman, A.; Finn, R.D. The MEROPS database of proteolytic enzymes, their substrates and inhibitors in 2017 and a comparison with peptidases in the PANTHER database. Nucleic Acids Res. 2018, 46, 624–632. [Google Scholar] [CrossRef]
- Rinderknecht, H. Activation of pancreatic zymogens: Normal activation, premature intrapancreatic activation, protective mechanisms against inappropriate activation. Dig. Dis. Sci. 1986, 31, 314–321. [Google Scholar] [CrossRef]




| Substrate | Sequence |
|---|---|
| A-A | FITC-Ahx-L-Ala-L-Ala-L-Lys-Dabcyl |
| C-C | FITC-Ahx-L-Cys-L-Cys-L-Lys-Dabcyl |
| D-D | FITC-Ahx-L-Asp-L-Asp-L-Lys-Dabcyl |
| E-E | FITC-Ahx-L-Glu-L-Glu-L-Lys-Dabcyl |
| F-F | FITC-Ahx-L-Phe-L-Phe-L-Lys-Dabcyl |
| G-G | FITC-Ahx-L-Gly-L-Gly-L-Lys-Dabcyl |
| H-H | FITC-Ahx-L-His-L-His-L-Lys-Dabcyl |
| I-I | FITC-Ahx-L-Ile-L-Ile-L-Lys-Dabcyl |
| K-K | FITC-Ahx-L-Lys-L-Lys-L-Lys-Dabcyl |
| L-L | FITC-Ahx-L-Leu-L-Leu-L-Lys-Dabcyl |
| M-M | FITC-Ahx-L-Met-L-Met-L-Lys-Dabcyl |
| N-N | FITC-Ahx-L-Asn-L-Asn-L-Lys-Dabcyl |
| P-P | FITC-Ahx-L-Pro-L-Pro-L-Lys-Dabcyl |
| Q-Q | FITC-Ahx-L-Gln-L-Gln-L-Lys-Dabcyl |
| F-R | FITC-Ahx-L-Phe-L-Arg-L-Lys-Dabcyl |
| R-R | FITC-Ahx-L-Arg-L-Arg-L-Lys-Dabcyl |
| S-S | FITC-Ahx-L-Ser-L-Ser-L-Lys-Dabcyl |
| T-T | FITC-Ahx-L-Thr-L-Thr-L-Lys-Dabcyl |
| V-V | FITC-Ahx-L-Val-L-Val-L-Lys-Dabcyl |
| Animal Species | No. of Animals in the Enclosure | No. of Fecal Samples Collected | Subgroup † | |
|---|---|---|---|---|
| Carnivore | Tiger (Panthera tigris altaica) | 2 | 4 | n.a. |
| Lion (Panthera leo) | 3 | 4 | n.a | |
| Slow loris (Nycticebus pygmaeus) | 4 | 3 | Insectivore | |
| Meerkat (Suricata suricatta) | 7 | 4 | Insectivore | |
| Asian small-clawed otter (Aonyx cinerea) | 4 | 4 | Piscivore | |
| Fishing cat (Prionailurus viverrinus) | 2 | 4 | Piscivore | |
| Omnivore | Raccoon (Procyon lotor) | 6 | 4 | n.a. |
| Badger (Meles meles) | 2 | 4 | n.a. | |
| Bentheim black pied pig (Sus scrofa domesticus) | 2 | 4 | n.a. | |
| Herbivore | Giraffe (Giraffa camelopardalis) | 4 | 4 | Ruminant/ Fore-gut fermenter |
| Camel (Camelus bactrianus) | 3 | 4 | Ruminant/ Fore-gut fermenter | |
| Zebra (Equus grevyi) | 3 | 7 | Non-ruminant/ Hind-gut fermenter | |
| Elephant (Elephas maximus) | 5 | 4 | Non-ruminant/Hind-gut fermenter | |
| Ring-tailed lemur (Lemur catta) | 11 | 4 | Frugivore | |
| Fruit bat (Rousettus aegyptiacus) | 170 | 3 | Frugivore |
Disclaimer/Publisher’s Note: The statements, opinions and data contained in all publications are solely those of the individual author(s) and contributor(s) and not of MDPI and/or the editor(s). MDPI and/or the editor(s) disclaim responsibility for any injury to people or property resulting from any ideas, methods, instructions or products referred to in the content. |
© 2025 by the authors. Licensee MDPI, Basel, Switzerland. This article is an open access article distributed under the terms and conditions of the Creative Commons Attribution (CC BY) license (https://creativecommons.org/licenses/by/4.0/).
Share and Cite
Otte, L.; Baltus, A.; Bikker, F.J.; Fens, A.; Nazmi, K.; van Engeldorp Gastelaars, H.; Brand, H.S.; Kaman, W.E. Distinct Fecal Proteolytic Activity in Zoo Animals with Different Feeding Strategies. Animals 2025, 15, 3559. https://doi.org/10.3390/ani15243559
Otte L, Baltus A, Bikker FJ, Fens A, Nazmi K, van Engeldorp Gastelaars H, Brand HS, Kaman WE. Distinct Fecal Proteolytic Activity in Zoo Animals with Different Feeding Strategies. Animals. 2025; 15(24):3559. https://doi.org/10.3390/ani15243559
Chicago/Turabian StyleOtte, Luka, Arryn Baltus, Floris J. Bikker, Anouk Fens, Kamran Nazmi, Heleen van Engeldorp Gastelaars, Henk S. Brand, and Wendy E. Kaman. 2025. "Distinct Fecal Proteolytic Activity in Zoo Animals with Different Feeding Strategies" Animals 15, no. 24: 3559. https://doi.org/10.3390/ani15243559
APA StyleOtte, L., Baltus, A., Bikker, F. J., Fens, A., Nazmi, K., van Engeldorp Gastelaars, H., Brand, H. S., & Kaman, W. E. (2025). Distinct Fecal Proteolytic Activity in Zoo Animals with Different Feeding Strategies. Animals, 15(24), 3559. https://doi.org/10.3390/ani15243559

