Effects of Dietary Supplementation with Lactobacillus reuteri Postbiotics on Growth Performance, Intestinal Flora Structure and Plasma Metabolome of Weaned Piglets
Simple Summary
Abstract
1. Introduction
2. Materials and Methods
2.1. Experiment Design and Animal Management
2.2. Growth Performance
2.3. Blood Biochemical Indexes and Antioxidant Related Parameters
2.4. Levels of Short-Chain Fatty Acids in Feces
2.5. 16S Sequencing and Analysis
2.6. Plasma Metabolome
2.7. Statistical Analysis
3. Results
3.1. Effects of Lactobacillus reuteri Postbiotics on Growth Performance and Blood Biochemical Indices of Weaned Piglets
3.2. Effects of Lactobacillus reuteri Postbiotics on Antioxidant-Related Parameters in Plasma and Levels of Short-Chain Fatty Acids in Feces
3.3. Effects of Lactobacillus reuteri Postbiotics on Intestinal Flora Structure of Feces
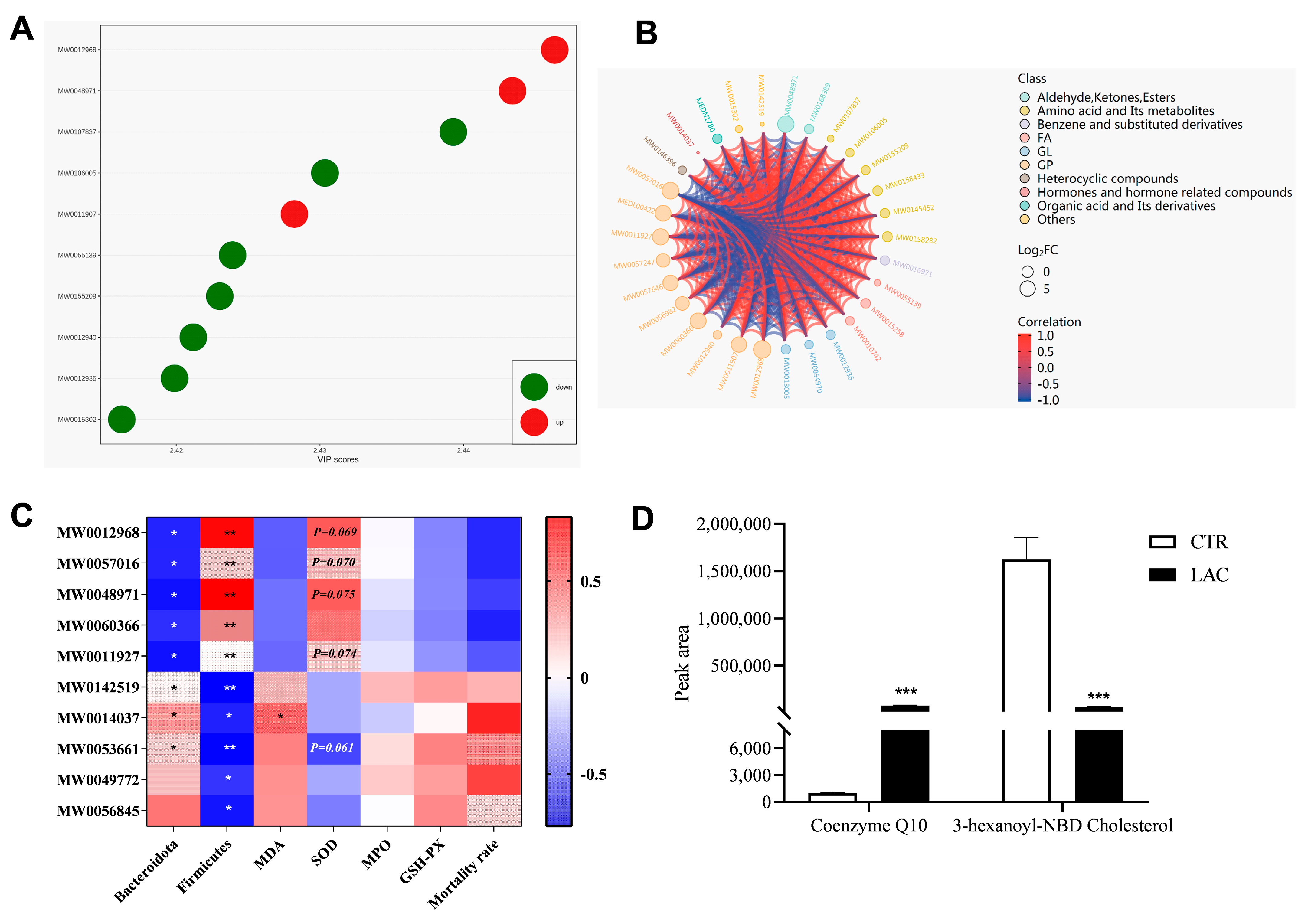
3.4. Effects of Lactobacillus reuteri Postbiotics on Plasma Metabolome
4. Discussion
5. Conclusions
Author Contributions
Funding
Institutional Review Board Statement
Informed Consent Statement
Data Availability Statement
Conflicts of Interest
References
- Wang, L.; Wang, C.; Peng, Y.; Zhang, Y.; Liu, Y.; Liu, Y.; Yin, Y. Research progress on anti-stress nutrition strategies in swine. Anim. Nut. 2023, 13, 342–360. [Google Scholar] [CrossRef] [PubMed]
- Wu-Wu, J.; Guadamuz-Mayorga, C.; Oviedo-Cerdas, D.; Zamora, W.J. Antibiotic resistance and food safety: Perspectives on new technologies and molecules for microbial control in the food industry. Antibiotics 2023, 12, 550. [Google Scholar] [CrossRef] [PubMed]
- Tang, X.; Xiong, K.; Fang, R.; Li, M. Weaning stress and intestinal health of piglets: A review. Front. Immunol. 2022, 13, 1042778. [Google Scholar] [CrossRef] [PubMed]
- Zhao, J.; Zhang, Z.; Zhang, S.; Page, G.; Jaworski, N.W. The role of lactose in weanling pig nutrition: A literature and meta-analysis review. J. Anim. Sci. Biotechnol. 2021, 12, 10. [Google Scholar] [CrossRef]
- Ali, M.S.; Lee, E.B.; Hsu, W.H.; Suk, K.; Sayem, S.; Ullah, H.; Lee, S.J.; Park, S.C. Probiotics and postbiotics as an alternative to antibiotics: An emphasis on pigs. Pathogens 2023, 12, 874. [Google Scholar] [CrossRef] [PubMed]
- Liu, H.Y.; Zhu, C.; Zhu, M.; Yuan, L.; Li, S.; Gu, F.; Hu, P.; Chen, S.; Cai, D. Alternatives to antibiotics in pig production: Looking through the lens of immunophysiology. Stress Biol. 2024, 4, 1. [Google Scholar] [CrossRef]
- Yang, B.; Liu, C.; Huang, Y.; Wu, Q.; Xiong, Y.; Yang, X.; Hu, S.; Jiang, Z.; Wang, L.; Yi, H. The responses of Lactobacillus reuteri LR1 or antibiotic on intestinal barrier function and microbiota in the cecum of pigs. Front. Microbiol. 2022, 13, 877297. [Google Scholar] [CrossRef] [PubMed]
- Wang, W.; Ganzle, M. Toward rational selection criteria for selection of probiotics in pigs. Adv. Appl. Microbiol. 2019, 107, 83–112. [Google Scholar] [PubMed]
- Xing, J.H.; Niu, T.M.; Zou, B.S.; Yang, G.L.; Shi, C.W.; Yan, Q.S.; Sun, M.J.; Yu, T.; Zhang, S.M.; Feng, X.Z.; et al. Gut microbiota-derived LCA mediates the protective effect of PEDV infection in piglets. Microbiome 2024, 12, 20. [Google Scholar] [CrossRef] [PubMed]
- Li, P.; Zhao, S.; Teng, Y.; Han, S.; Yang, Y.; Wu, M.; Guo, S.; Ding, B.; Xiao, L.; Yi, D. Dietary supplementary with ellagic acid improves the intestinal barrier function and flora structure of broiler chicken challenged with E. coli K88. Poult. Sci. 2024, 103, 104429. [Google Scholar] [CrossRef] [PubMed]
- Li, P.; Gao, M.; Fu, J.; Yan, S.; Liu, Y.; Mahmood, T.; Lv, Z.; Guo, Y. Dietary soya saponin improves the lipid metabolism and intestinal health of laying hens. Poult. Sci. 2022, 101, 101663. [Google Scholar] [CrossRef] [PubMed]
- Habich, M.; Pawlinski, B.; Sady, M.; Siewruk, K.; Zielenkiewicz, P.; Gajewski, Z.; Szczesny, P. Stress-induced phosphaturia in weaned piglets. Animals 2020, 10, 2220. [Google Scholar] [CrossRef] [PubMed]
- Hu, J.; Ma, L.; Nie, Y.; Chen, J.; Zheng, W.; Wang, X.; Xie, C.; Zheng, Z.; Wang, Z.; Yang, T.; et al. A microbiota-derived bacteriocin targets the host to confer diarrhea resistance in early-weaned piglets. Cell Host Microbe 2018, 24, 817–832. [Google Scholar] [CrossRef] [PubMed]
- Yang, J.; Wang, J.; Shang, P.; Liu, Z.; Zhang, B.; Yang, D.; Zhang, H. Translocation of probiotics via gut-lung axis enhanced pulmonary immunity of weaned piglets exposed to low concentrations of ammonia. Ecotoxicol. Environ. Saf. 2024, 284, 116821. [Google Scholar] [CrossRef] [PubMed]
- Dell’Anno, M.; Callegari, M.L.; Reggi, S.; Caprarulo, V.; Giromini, C.; Spalletta, A.; Coranelli, S.; Sgoifo, R.C.; Rossi, L. Lactobacillus plantarum and Lactobacillus reuteri as functional feed additives to prevent diarrhoea in weaned piglets. Animals 2021, 11, 1766. [Google Scholar] [CrossRef]
- Wang, G.; Wang, X.; Ma, Y.; Cai, S.; Yang, L.; Fan, Y.; Zeng, X.; Qiao, S. Lactobacillus reuteri improves the development and maturation of fecal microbiota in piglets through mother-to-infant microbe and metabolite vertical transmission. Microbiome 2022, 10, 211. [Google Scholar] [CrossRef] [PubMed]
- Yang, J.; Wang, C.; Huang, K.; Zhang, M.; Wang, J.; Pan, X. Compound Lactobacillus sp. administration ameliorates stress and body growth through gut microbiota optimization on weaning piglets. Appl. Microbiol. Biotechnol. 2020, 104, 6749–6765. [Google Scholar] [CrossRef]
- Arzu, Y.M.; Vural, Y.S.; Bolu, S.; Danis, A. The relationship between blood biochemical parameters and oral health in children with obesity/overweight. Br. Dent. J. 2023, 235, 968–972. [Google Scholar] [CrossRef] [PubMed]
- Sardana, K.; Sachdeva, S. Role of nutritional supplements in selected dermatological disorders: A review. J. Cosmet. Dermatol. 2022, 21, 85–98. [Google Scholar] [CrossRef] [PubMed]
- Demirci-Cekic, S.; Ozkan, G.; Avan, A.N.; Uzunboy, S.; Capanoglu, E.; Apak, R. Biomarkers of oxidative stress and antioxidant defense. J. Pharm. Biomed. Anal. 2022, 209, 114477. [Google Scholar] [CrossRef] [PubMed]
- Tang, J.; Zhao, M.; Yang, W.; Chen, H.; Dong, Y.; He, Q.; Miao, X.; Zhang, J. Effect of composite probiotics on antioxidant capacity, gut barrier functions, and fecal microbiome of weaned piglets and sows. Animals 2024, 14, 1359. [Google Scholar] [CrossRef] [PubMed]
- Tang, Q.; Shen, D.; Dai, P.; Liu, J.; Zhang, M.; Deng, K.; Li, C. Pectin alleviates the pulmonary inflammatory response induced by PM (2.5) from a pig house by modulating intestinal microbiota. Ecotoxicol. Environ. Saf. 2023, 261, 115099. [Google Scholar] [CrossRef] [PubMed]
- Liu, Y.; Liu, C.; Wu, H.; Meng, Q.; Zhou, Z. Small intestine microbiome and metabolome of high and low residual feed intake angus heifers. Front. Microbiol. 2022, 13, 862151. [Google Scholar] [CrossRef] [PubMed]
- Verhaar, B.; Hendriksen, H.; de Leeuw, F.A.; Doorduijn, A.S.; van Leeuwenstijn, M.; Teunissen, C.E.; Barkhof, F.; Scheltens, P.; Kraaij, R.; van Duijn, C.M.; et al. Gut microbiota composition is related to AD pathology. Front. Immunol. 2021, 12, 794519. [Google Scholar] [CrossRef] [PubMed]
- Hargreaves, I.; Heaton, R.A.; Mantle, D. Disorders of human coenzyme Q10 metabolism: An overview. Int. J. Mol. Sci. 2020, 21, 6695. [Google Scholar] [CrossRef]






| Feed Formulation | Nutrient Level 3 | ||||
|---|---|---|---|---|---|
| Ingredients | CTR | LAC | Item | CTR | LAC |
| Corn | 31.10 | 31.10 | NE, kcal | 2570 | 2570 |
| Soybean meal | 11.00 | 11.00 | DE, kcal | 3509 | 3509 |
| Extruded soybean | 10.00 | 10.00 | CP, % | 17.70 | 17.70 |
| Wheat germ | 4.00 | 4.00 | EE, % | 5.79 | 5.79 |
| Extruded corn | 20.00 | 20.00 | CF, % | 2.82 | 2.82 |
| Whey powder | 7.50 | 7.50 | NDF, % | 8.09 | 8.09 |
| Fermented soybean meal | 5.00 | 5.00 | Ca, % | 0.62 | 0.62 |
| White sugar | 2.00 | 2.00 | total P, % | 0.60 | 0.60 |
| Wheat bran | 1.70 | 1.70 | Ash, % | 4.77 | 4.77 |
| Coconut oil powder | 1.25 | 1.25 | |||
| Soybean oil | 1.00 | 1.00 | |||
| Ca(H2PO4)2 | 0.89 | 0.89 | |||
| L-lysine | 0.66 | 0.66 | |||
| Calcium formate | 0.50 | 0.50 | |||
| Acidifying agent | 0.50 | 0.50 | |||
| Stone powder | 0.40 | 0.40 | |||
| L-valine | 0.36 | 0.36 | |||
| L-threonine | 0.31 | 0.31 | |||
| DL-methionine | 0.31 | 0.31 | |||
| Montmorillonite | 0.45 | 0.45 | |||
| L-tryptophan | 0.27 | 0.27 | |||
| Trace element premix 1 | 0.25 | 0.25 | |||
| Zinc oxide | 0.18 | 0.18 | |||
| NaCl, 98.5% | 0.18 | 0.18 | |||
| Choline chloride, 60% | 0.08 | 0.08 | |||
| Vitamin premix 2 | 0.05 | 0.05 | |||
| Phytase, 20,000 IU | 0.03 | 0.03 | |||
| Sandoquine | 0.02 | 0.02 | |||
| Sweetening agent | 0.01 | 0.01 | |||
| Lactobacillus reuteri postbiotics | 0.00 | 0.05 | |||
| Item | CTR | LAC | p-Value |
|---|---|---|---|
| TB, μmol/L | 0.30 ± 0.13 | 0.31 ± 0.12 | 0.979 |
| TP, g/L | 61.13 ± 2.90 | 57.91 ± 1.00 | 0.317 |
| ALB, g/L | 34.57 ± 1.74 | 32.34 ± 0.88 | 0.285 |
| GLB, g/L | 26.56 ± 1.49 | 25.57 ± 1.05 | 0.595 |
| AST, U/L | 73.20 ± 17.14 | 59.51 ± 3.09 | 0.451 |
| ALT, U/L | 44.70 ± 3.53 | 43.44 ± 3.58 | 0.806 |
| ALP, U/L | 320.50 ± 18.21 | 315.70 ± 14.14 | 0.837 |
| TC, mmol/L | 2.38 ± 0.09 | 2.31 ± 0.10 | 0.637 |
| TG, mmol/L | 0.49 ± 0.03 | 0.43 ± 0.05 | 0.263 |
| GLU, mmol/L | 5.51 ± 0.25 | 5.42 ± 0.21 | 0.796 |
| CA, mmol/L | 3.20 ± 0.13 | 3.06 ± 0.07 | 0.368 |
| P, mmol/L | 2.99 ± 0.26 | 3.24 ± 0.13 | 0.420 |
| CREA, μmol/L | 72.22 ± 4.14 | 77.73 ± 4.91 | 0.400 |
| HDL, mmol/L | 0.87 ± 0.04 | 0.85 ± 0.05 | 0.813 |
| LDL, mmol/L | 1.19 ± 0.05 | 1.11 ± 0.06 | 0.274 |
| GGT, U/L | 53.13 ± 3.65 | 59.23 ± 3.02 | 0.213 |
| CK, U/L | 2261.18 ± 230.19 | 2049.52 ± 238.95 | 0.532 |
| LDH, mmol/L | 1116.80 ± 139.45 | 991.04 ± 85.45 | 0.443 |
| Item | ESI+ | ESI− |
|---|---|---|
| Duration, min | 10 | 10 |
| Ion Spray Voltage, V | 5000 | −4000 |
| Temperature, °C | 550 | 450 |
| Ion Source Gas 1, psi | 50 | 50 |
| Ion Source Gas 2, psi | 60 | 60 |
| Curtain Gas, psi | 35 | 35 |
| Declustering Potential, V | 60 | −60 |
| MS1 Collision Energy, V | 10 | −10 |
| MS2 Collision Energy, V | 30 | −30 |
| Collision Energy Spread, V | 15 | 15 |
| MS1 TOF Masses, Da | 50–1000 | 50–1000 |
| MS2 TOF Masses, Da | 25–1000 | 25–1000 |
| MS1 Accumulation Time, s | 0.2 | 0.2 |
| MS2 Accumulation Time, s | 0.04 | 0.04 |
| Candidate Ions | 18 | 18 |
Disclaimer/Publisher’s Note: The statements, opinions and data contained in all publications are solely those of the individual author(s) and contributor(s) and not of MDPI and/or the editor(s). MDPI and/or the editor(s) disclaim responsibility for any injury to people or property resulting from any ideas, methods, instructions or products referred to in the content. |
© 2025 by the authors. Licensee MDPI, Basel, Switzerland. This article is an open access article distributed under the terms and conditions of the Creative Commons Attribution (CC BY) license (https://creativecommons.org/licenses/by/4.0/).
Share and Cite
Sun, D.; Tong, W.; Han, S.; Wu, M.; Li, P.; Li, Y.; Liang, Y. Effects of Dietary Supplementation with Lactobacillus reuteri Postbiotics on Growth Performance, Intestinal Flora Structure and Plasma Metabolome of Weaned Piglets. Animals 2025, 15, 204. https://doi.org/10.3390/ani15020204
Sun D, Tong W, Han S, Wu M, Li P, Li Y, Liang Y. Effects of Dietary Supplementation with Lactobacillus reuteri Postbiotics on Growth Performance, Intestinal Flora Structure and Plasma Metabolome of Weaned Piglets. Animals. 2025; 15(2):204. https://doi.org/10.3390/ani15020204
Chicago/Turabian StyleSun, Dongfeng, Wenfei Tong, Shaochen Han, Mengjun Wu, Peng Li, Youguo Li, and Yunxiang Liang. 2025. "Effects of Dietary Supplementation with Lactobacillus reuteri Postbiotics on Growth Performance, Intestinal Flora Structure and Plasma Metabolome of Weaned Piglets" Animals 15, no. 2: 204. https://doi.org/10.3390/ani15020204
APA StyleSun, D., Tong, W., Han, S., Wu, M., Li, P., Li, Y., & Liang, Y. (2025). Effects of Dietary Supplementation with Lactobacillus reuteri Postbiotics on Growth Performance, Intestinal Flora Structure and Plasma Metabolome of Weaned Piglets. Animals, 15(2), 204. https://doi.org/10.3390/ani15020204

