Molecular Characterization and Expression of unc-13d in the Sex Reversal of Monopterus albus
Simple Summary
Abstract
1. Introduction
2. Materials and Methods
2.1. Animal Specimen Collection and Sample Preparation
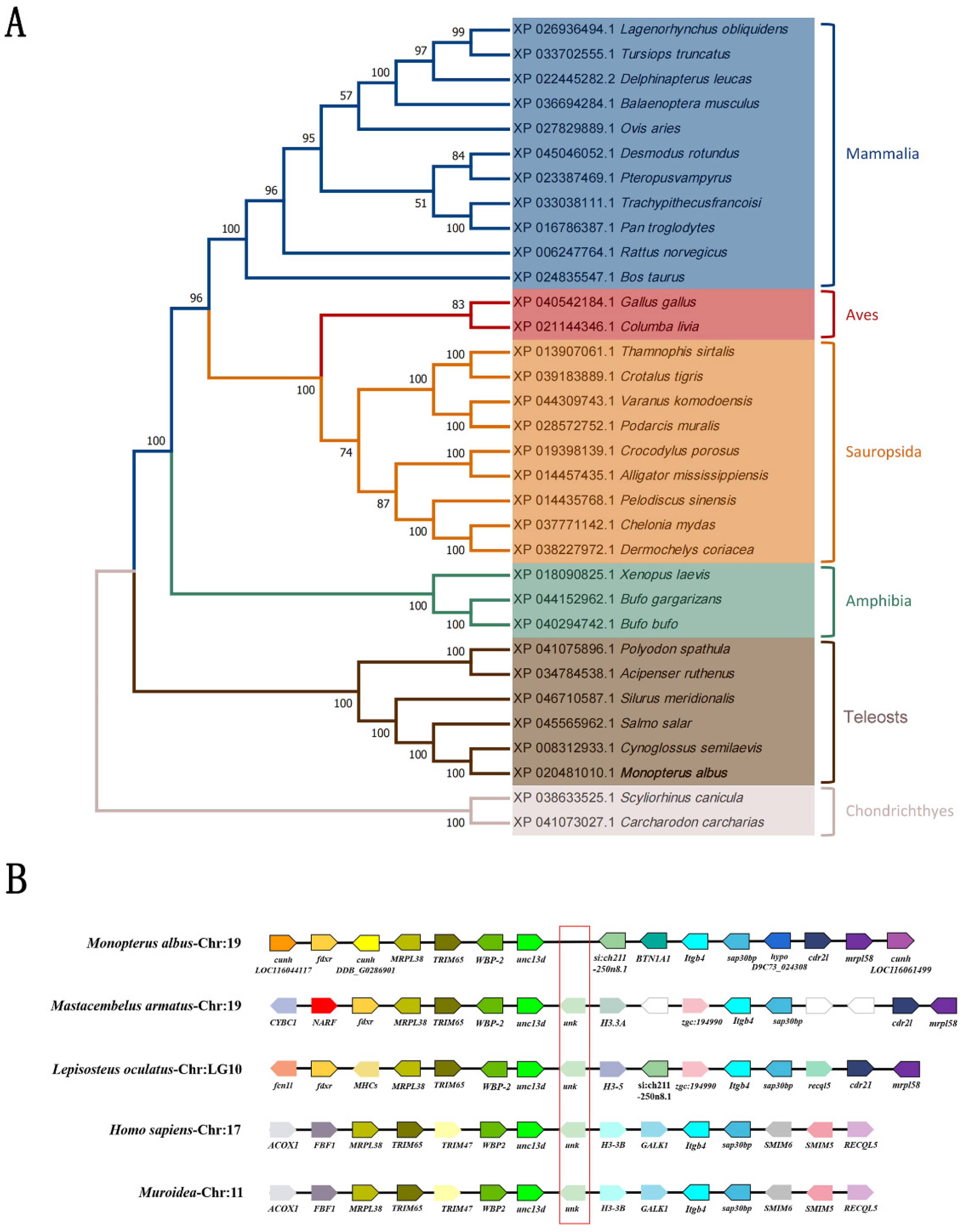
2.2. Sequence Analysis and Construction of a Phylogenetic Tree
2.3. Real-Time Quantitative PCR
2.4. In Situ Hybridization
2.5. Methylation State Change of unc-13d Promoter During Sex Reversal
2.6. Plasmid Construction
2.7. Cell Culture and Dual-Luciferase Assay
3. Results
3.1. Sequence Analysis of unc-13d
3.2. unc-13d Expression Associated with DNA Methylation During Gonadal Development
3.3. Dmrt1 Regulates Promoter Activity Opposite to FoxL2
4. Discussion
5. Conclusions
Author Contributions
Funding
Institutional Review Board Statement
Informed Consent Statement
Data Availability Statement
Conflicts of Interest
References
- Koopman, P. Gonad development: Signals for sex. Curr. Biol. 2001, 11, R481–R483. [Google Scholar] [CrossRef] [PubMed][Green Version]
- Manolakou, P.; Lavranos, G.; Angelopoulou, R. Molecular patterns of sex determination in the animal kingdom: A comparative study of the biology of reproduction. Reprod. Biol. Endocrinol. 2006, 4, 59. [Google Scholar] [CrossRef] [PubMed][Green Version]
- Nelson, J.S. Fishes of the World, 4th ed.; John Wiley & Sons, Inc.: Hoboken, NJ, USA, 2006. [Google Scholar]
- Desjardins, J.K.; Fernald, R.D. Fish sex: Why so diverse? Curr. Opin. Neurobiol. 2009, 19, 648–653. [Google Scholar] [CrossRef]
- Trukhina, A.V.; Lukina, N.A.; Wackerow-Kouzova, N.D.; Smirnov, A.F. The variety of vertebrate mechanisms of sex determination. BioMed Res. Int. 2013, 2013, 587460. [Google Scholar] [CrossRef] [PubMed]
- Shao, C.; Li, Q.; Chen, S.; Zhang, P.; Lian, J.; Hu, Q.; Sun, B.; Jin, L.; Liu, S.; Wang, Z.; et al. Epigenetic modification and inheritance in sexual reversal of fish. Genome Res. 2014, 24, 604–615. [Google Scholar] [CrossRef]
- Wang, X.X.; Ma, X.; Wei, G.B.; Ma, W.R.; Zhang, Z.; Chen, X.P.; Gao, L.; Liu, Z.B.; Yuan, Y.; Yi, L.Z.; et al. The role of DNA methylation reprogramming during sex determination and transition in zebrafish. Genom. Proteom. Bioinform. 2021, 19, 48–63. [Google Scholar] [CrossRef]
- Sun, D.; Li, Q.; Yu, H. DNA methylation differences between male and female gonads of the oyster reveal the role of epigenetics in sex determination. Gene 2022, 820, 146260. [Google Scholar] [CrossRef]
- Navarro-Martín, L.; Viñas, J.; Ribas, L.; Díaz, N.; Gutiérrez, A.; Di Croce, L.; Piferrer, F. DNA methylation of the gonadal aromatase (cyp19a) promoter is involved in temperature-dependent sex ratio shifts in the European sea bass. PLoS Genet. 2011, 7, e1002447. [Google Scholar] [CrossRef]
- Yang, D.; Chen, F.; Ruan, G. Aquaculture of the paddy Eel, Monopterus albus. In Aquaculture in China: Success Stories and Modern Trends; John Wiley & Sons, Inc.: Hoboken, NJ, USA, 2018; pp. 283–296. [Google Scholar]
- Khanh, N.; Ngan, H. Current practices of rice fifield eel Monopterus albus (zuiew, 1973) culture in Viet Nam. Aquac. Asia Mag. 2010, 15, 26–29. [Google Scholar]
- Nhan, H.T.; Tai, N.T.; Liem, P.T.; Ut, V.N.; Ako, H. Effects of different stocking densities on growth performance of Asian swamp eel Monopterus albus, water quality and plant growth of watercress Nasturtium officinale in an aquaponic recirculating system. Aquaculture 2019, 503, 96–104. [Google Scholar] [CrossRef]
- Liu, C.K. Rudimentary hermaphroditism in the symbranchoid eel, Monopterus javanensis. Sinensia 1944, 15, 1–8. [Google Scholar]
- Liem, K.F. Sex reversal as a natural process in the synbranchiform fish Monopterus albus. Copeia 1963, 2, 303–312. [Google Scholar] [CrossRef]
- Chan, S.T.H.; Phillips, J.G. The structure of the gonad during natural sex reversal in Monopterus albus (Pisces: Teleostei). J. Zool. 1967, 151, 129–141. [Google Scholar] [CrossRef]
- Xiao, Y. Study on the reproductive biology of Monopterus albus (Zuiew) II female development of Monopterus albus. ACTA Sci. Nat. Universtis Norm. Hunanensis 1995, 18, 45–51. [Google Scholar]
- Xiao, Y.M.; Liu, Y. Study on the histology in sex changing from intersex to male of Monopterus albus. Fish China 1995, 19, 297–304. [Google Scholar]
- He, Z.; Deng, F.; Xiong, S.; Cai, Y.; He, Z.; Wang, X.; Li, S.; Yang, D.; Yan, T. Expression and regulation of Smad2 by gonadotropins in the protogynous hermaphroditic ricefield eel (Monopterus albus). Fish Physiol. Biochem. 2020, 46, 1155–1165. [Google Scholar] [CrossRef]
- Zhao, X.; Luo, M.; Li, Z.; Zhong, P.; Cheng, Y.; Lai, F.; Wang, X.; Min, J.; Bai, M.; Yang, Y.; et al. Chromosome-scale assembly of the Monopterus genome. Gigascience 2018, 7, giy046. [Google Scholar] [CrossRef]
- Cheng, H.; Guo, Y.; Yu, Q.; Zhou, R. The rice field eel as a model system for vertebrate sexual development. Cytogenet. Genome Res. 2003, 101, 274–277. [Google Scholar] [CrossRef]
- Cheng, H.; He, Y.; Zhou, R. Swamp eel (Monopterus albus). Trends Genet. 2021, 37, 1137–1138. [Google Scholar] [CrossRef]
- Hu, Q.; Xiao, Q.; Tian, H.; Li, D.; Li, Z. Crucial role of dead end gene for primordial germ cell survival in rice field eel (Monopterus albus). Theriogenology 2021, 176, 188–193. [Google Scholar] [CrossRef]
- Chen, H.; Liu, H.; Li, R.; Lin, X.; Luo, H.; Ji, S.; Hu, W.; Luo, D. Blood cell identification and hematological analysis during natural sex reversal in rice field eel (Monopterus albus). Aquaculture 2021, 538, 736543. [Google Scholar] [CrossRef]
- Yan, T.; Lu, H.; Sun, C.; Peng, Y.; Meng, F.; Gan, R.; Cui, X.; Wu, C.; Zhang, S.; Yang, Y.; et al. Nr5a homologues in the ricefield eel Monopterus albus: Alternative splicing, tissue-specific expression, and differential roles on the activation of cyp19a1a promoter in vitro. Gen. Comp. Endocrinol. 2021, 312, 113871. [Google Scholar] [CrossRef] [PubMed]
- Wang, X.; Lai, F.; Xiong, J.; Zhu, W.; Yuan, B.; Cheng, H.; Zhou, R. DNA methylation modification is associated with gonadal differentiation in Monopterus albus. Cell Biosci. 2020, 10, 129. [Google Scholar] [CrossRef] [PubMed]
- Hu, Q.; Lian, Z.; Xia, X.; Tian, H.; Li, Z. Integrated chromatin accessibility and DNA methylation analysis to reveal the critical epigenetic modification and regulatory mechanism in gonadal differentiation of the sequentially hermaphroditic fish, Monopterus albus. Biol. Sex Differ. 2022, 13, 73. [Google Scholar] [CrossRef]
- Letunic, I.; Copley, R.R.; Pils, B.; Pinkert, S.; Schultz, J.; Bork, P. SMART 5: Domains in the context of genomes and networks. Nucleic Acids Res. 2006, 34, 257–260. [Google Scholar] [CrossRef]
- Gasteiger, E.; Hoogland, C.; Gattiker, A.; Duvaud, S.; Wilkins, M.R.; Appel, R.D.; Bairoch, A. Protein identification and analysis tools on the expasy server. In The Proteomics Protocols Handbook; Walker, J.M., Ed.; Humana Press: Totowa, NJ, USA, 2005; pp. 571–607. [Google Scholar]
- Waterhouse, A.; Bertoni, M.; Bienert, S.; Studer, G.; Tauriello, G.; Gumienny, R.; Heer, F.T.; de Beer, T.A.P.; Rempfer, C.; Bordoli, L.; et al. SWISS-MODEL: Homology modelling of protein structures and complexes. Nucleic Acids Res. 2018, 46, W296–W303. [Google Scholar] [CrossRef]
- Kumar, S.; Stecher, G.; Tamura, K. MEGA7: Molecular evolutionary genetics analysis version 7.0 for bigger datasets. Mol. Biol. Evol. 2016, 33, 1870–1874. [Google Scholar] [CrossRef]
- Sharma, V.; Murphy, D.P.; Provan, G.; Baranov, P.V. CodonLogo: A sequence logo-based viewer for codon patterns. Bioinformatics 2012, 28, 1935–1936. [Google Scholar] [CrossRef]
- Bailey, T.L.; Boden, M.; Buske, F.A.; Frith, M.; Grant, C.E.; Clementi, L.; Ren, J.; Li, W.W.; Noble, W.S. MEME SUITE: Tools for motif discovery and searching. Nucleic Acids Res. 2009, 37, 202–208. [Google Scholar] [CrossRef]
- Louis, A.; Muffato, M.; Roest Crollius, H. Genomicus: Five genome browsers for comparative genomics in eukaryota. Nucleic Acids Res. 2013, 41, D700–D705. [Google Scholar] [CrossRef]
- Liu, Y.; Wu, S.; Jiang, N.; Liu, W.; Zhou, Y.; Zeng, L.; Zhong, Q.W.; Li, Z.; Fan, Y. Characterization of reference genes for qRT-PCR normalization in rice-field eel (Monopterus albus) to assess differences in embryonic developmental stages, the early development of immune organs, and cells infected with rhabdovirus. Fish Shellfish Immunol. 2022, 120, 92–101. [Google Scholar] [CrossRef]
- Schmittgen, T.D.; Livak, K.J. Analyzing real-time PCR data by the comparative C(T) method. Nat. Protoc. 2008, 3, 1101–1108. [Google Scholar] [CrossRef] [PubMed]
- Lalitha, S. Primer premier 5. Biotech Softw. Internet Rep. 2000, 1, 270–272. [Google Scholar] [CrossRef]
- Li, L.C.; Dahiya, R. MethPrimer: Designing primers for methylation PCRs. Bioinformatics 2002, 18, 1427–1431. [Google Scholar] [CrossRef] [PubMed]
- Rohde, C.; Zhang, Y.; Reinhardt, R.; Jeltsch, A. BISMA—Fast and accurate bisulfite sequencing data analysis of individual clones from unique and repetitive sequences. BMC Bioinform. 2010, 11, 230. [Google Scholar] [CrossRef]
- Castro-Mondragon, J.A.; Riudavets-Puig, R.; Rauluseviciute, I.; Lemma, R.B.; Turchi, L.; Blanc-Mathieu, R.; Lucas, J.; Boddie, P.; Khan, A.; Pérez, N.M.; et al. JASPAR 2022: The 9th release of the open-access database of transcription factor binding profiles. Nucleic Acids Res. 2022, 50, D165–D173. [Google Scholar] [CrossRef]
- Mustapha, U.F.; Assan, D.; Huang, Y.Q.; Li, G.L.; Jiang, D.N. High polymorphism in the dmrt2a gene is incompletely sex-linked in spotted 395 scat, Scatophagus argus. Animals 2022, 12, 613. [Google Scholar] [CrossRef]
- Smith, C.A.; Roeszler, K.N.; Ohnesorg, T.; Cummins, D.M.; Farlie, P.G.; Doran, T.J.; Sinclair, A.H. The avian Z-linked gene DMRT1 is required for male sex determination in the chicken. Nature 2009, 461, 267–271. [Google Scholar] [CrossRef]
- Boulanger, L.; Pannetier, M.; Gall, L.; Allais-Bonnet, A.; Elzaiat, M.; Le Bourhis, D.; Daniel, N.; Richard, C.; Cotinot, C.; Ghyselinck, N.B.; et al. FOXL2 is a female sex-determining gene in the goat. Curr. Biol. 2014, 24, 404–408. [Google Scholar] [CrossRef]
- Koch, H.; Hofmann, K.; Brose, N. Definition of Munc13-homology-domains and characterization of a novel ubiquitously expressed Munc13 isoform. Biochem. J. 2000, 349 Pt 1, 247–253. [Google Scholar] [CrossRef]
- Brose, N.; Hofmann, K.; Hata, Y.; Südhof, T.C. Mammalian homologues of Caenorhabditis elegans unc-13 gene define novel family of C2-domain proteins. J. Biol. Chem. 1995, 270, 25273–25280. [Google Scholar] [CrossRef] [PubMed]
- Kang, L.; He, Z.; Xu, P.; Fan, J.; Betz, A.; Brose, N.; Xu, T. Munc13-1 is required for the sustained release of insulin from pancreatic beta cells. Cell Metab. 2006, 3, 463–468. [Google Scholar] [CrossRef] [PubMed]
- Neeft, M.; Wieffer, M.; de Jong, A.S.; Negroiu, G.; Metz, C.H.; van Loon, A.; Griffith, J.; Krijgsveld, J.; Wulffraat, N.; Koch, H.; et al. Munc13-4 is an effector of rab27a and controls secretion of lysosomes in hematopoietic cells. Mol. Biol. Cell. 2005, 16, 731–741. [Google Scholar] [CrossRef] [PubMed]
- Feldmann, J.; Callebaut, I.; Raposo, G.; Certain, S.; Bacq, D.; Dumont, C.; Lambert, N.; Ouachée-Chardin, M.; Chedeville, G.; Tamary, H.; et al. Munc13-4 is essential for cytolytic granules fusion and is mutated in a form of familial hemophagocytic lymphohistiocytosis (FHL3). Cell 2003, 115, 461–473. [Google Scholar] [CrossRef]
- Pang, W.K.; Amjad, S.; Ryu, D.Y.; Adegoke, E.O.; Rahman, M.S.; Park, Y.J.; Pang, M.G. Establishment of a male fertility prediction model with sperm RNA markers in pigs as a translational animal model. J. Anim. Sci. Biotechnol. 2022, 13, 84. [Google Scholar] [CrossRef]
- Pang, W.K.; Park, Y.J.; Pang, M.G. Development of a biomolecular approach to identify sperm functions and fertility using sperm RNAs. Front. Cell Dev. Biol. 2023, 11, 1308167. [Google Scholar] [CrossRef]
- Webster, K.A.; Schach, U.; Ordaz, A.; Steinfeld, J.S.; Draper, B.W.; Siegfried, K.R. Dmrt1 is necessary for male sexual development in zebrafish. Dev. Biol. 2017, 422, 33–46. [Google Scholar] [CrossRef]
- Cocquet, J.; Pailhoux, E.; Jaubert, F.; Servel, N.; Xia, X.; Pannetier, M.; De Baere, E.; Messiaen, L.; Cotinot, C.; Fellous, M.; et al. Evolution and expression of FOXL2. Med. Genet. 2002, 39, 916–921. [Google Scholar] [CrossRef]
- Wang, D.D.; Zhang, G.R.; Wei, K.J.; Ji, W.; Gardner, J.P.; Yang, R.B.; Chen, K.C. Molecular identification and expression of the Foxl2 gene during gonadal sex differentiation in northern snakehead Channa argus. Fish Physiol. Biochem. 2015, 41, 1419–1433. [Google Scholar] [CrossRef]
- Sridevi, P.; Senthilkumaran, B. Cloning and differential expression of FOXL2 during ovarian development and recrudescence of the catfish, Clarias gariepinus. Gen. Comp. Endocrinol. 2011, 174, 259–268. [Google Scholar] [CrossRef]
- Wang, D.; Kobayashi, T.; Zhou, L.; Nagahama, Y. Molecular cloning and gene expression of Foxl2 in the Nile tilapia, Oreochromis niloticus. Biochem. Biophys. Res. Commun. 2004, 320, 83–89. [Google Scholar] [CrossRef] [PubMed]
- Schmidt, D.; Ovitt, C.E.; Anlag, K.; Fehsenfeld, S.; Gredsted, L.; Treier, A.C.; Treier, M. The murine winged-helix transcription factor Foxl2 is required for granulosa cell differentiation and ovary maintenance. Development 2004, 131, 933–942. [Google Scholar] [CrossRef] [PubMed]
- Uhlenhaut, N.H.; Jakob, S.; Anlag, K.; Eisenberger, T.; Sekido, R.; Kress, J.; Treier, A.C.; Klugmann, C.; Klasen, C.; Holter, N.I.; et al. Somatic sex reprogramming of adult ovaries to testes by foxl2 ablation. Cell 2009, 139, 1130–1142. [Google Scholar] [CrossRef] [PubMed]





| Primer | Primer Sequences (5′-3′) | Utilization | Products Size |
|---|---|---|---|
| Unc13d-5′ | TATTGTTGTTTAATGGCGATG | 5′RACE amplification | / |
| Unc13d-3′ | ACCGCAAATACCACCACA | 3′RACE amplification | / |
| Unc13d-S1 | TTGACGAGGAAATTGCGAGAC | In situ hybridization | 815 bp |
| Unc13d-S-T7 | GATCACTAATACGACTCACTATA GTTGACGAGGAAATTGCGAGAC | In situ hybridization | 815 bp |
| Unc13d-A-T7 | GATCACTAATACGACTCACTATA GCCAGCACTCAGCGTCCCAT | In situ hybridization | 815 bp |
| Unc13d-A1 | CCAGCACTCAGCGTCCCAT | In situ hybridization | 815 bp |
| Unc13d-S | TTGACGAGGAAATTGCGAGAC | qRT-PCR | 148 bp |
| Unc13d-A | TTGTTGACGGTTTACCCATCTTAT | qRT-PCR | 148 bp |
| EF-1α-F | CGCTGCTGTTTCCTTCGTCC | Internal reference | 102 bp |
| EF-1α-R | TTGCGTTCAATCTTCCATCC | Internal reference | 102 bp |
Disclaimer/Publisher’s Note: The statements, opinions and data contained in all publications are solely those of the individual author(s) and contributor(s) and not of MDPI and/or the editor(s). MDPI and/or the editor(s) disclaim responsibility for any injury to people or property resulting from any ideas, methods, instructions or products referred to in the content. |
© 2025 by the authors. Licensee MDPI, Basel, Switzerland. This article is an open access article distributed under the terms and conditions of the Creative Commons Attribution (CC BY) license (https://creativecommons.org/licenses/by/4.0/).
Share and Cite
Lian, Z.; Meng, F.; Xia, X.; Fang, J.; Tian, H.; Hu, Q. Molecular Characterization and Expression of unc-13d in the Sex Reversal of Monopterus albus. Animals 2025, 15, 122. https://doi.org/10.3390/ani15020122
Lian Z, Meng F, Xia X, Fang J, Tian H, Hu Q. Molecular Characterization and Expression of unc-13d in the Sex Reversal of Monopterus albus. Animals. 2025; 15(2):122. https://doi.org/10.3390/ani15020122
Chicago/Turabian StyleLian, Zitong, Fang Meng, Xueping Xia, Junchao Fang, Haifeng Tian, and Qiaomu Hu. 2025. "Molecular Characterization and Expression of unc-13d in the Sex Reversal of Monopterus albus" Animals 15, no. 2: 122. https://doi.org/10.3390/ani15020122
APA StyleLian, Z., Meng, F., Xia, X., Fang, J., Tian, H., & Hu, Q. (2025). Molecular Characterization and Expression of unc-13d in the Sex Reversal of Monopterus albus. Animals, 15(2), 122. https://doi.org/10.3390/ani15020122

