The Effects of Pretreated and Fermented Corn Stalks on Growth Performance, Nutrient Digestion, Intestinal Structure and Function, and Immune Function in New Zealand Rabbits
Simple Summary
Abstract
1. Introduction
2. Materials and Methods
2.1. Animals and Experimental Design
2.2. Sample Collection
2.3. Growth Performance, Nutrient Content, and Total Intestinal Apparent Digestibility
2.4. Immune Organ Indices and Diarrhea Scores
2.5. Determination of Serum Biochemical Indicators
2.6. Determination of SCFA Levels
2.7. Determination of Enzymatic Hydrolyzed Sugar in Straw Using HPLC
2.8. Detection of Glucose, Organic Acid, pH, and Viable Bacteria in Straw Fermentation
2.9. Characterization and Analysis of Ultrastructure of Corn Straw and Fermented Straw Using Scanning Electron Microscopy
2.10. Intestinal Morphology and Immunohistochemistry
2.11. Gene Expression Analysis by Real-Time PCR
2.12. Determination of Microbial Protein Content and Microbial Enzyme Activity
2.13. DNA Extraction and 16S rRNA Sequencing
2.14. Metabolite Extraction and Analysis
2.15. Statistical Analysis
3. Results
3.1. Pretreatment and Fermentation Improved the Nutritional Value of Corn Stalks
3.2. Dietary Composition, Growth Performance, and Digestibility
3.3. Effects of Excess Calcium in Fermented Straw
3.4. Effect of Fermented Straw on the Micromorphology of the Jejunum and Ileum
3.5. Effects of Fermented Straw on VFAs and Microbial Enzyme Activities in the Cecum
3.6. Effects of Fermented Straw on the mRNA Expression Levels of Nutrient Transport-Related Genes
3.7. Effect of Fermented Straw on Immune Function
3.8. Effects of Fermented Straw on the mRNA Expression and Protein Expression of Intestinal Barrier-Related Genes
3.9. Effects of Fermented Corn Stalk on Serum Metabolomics
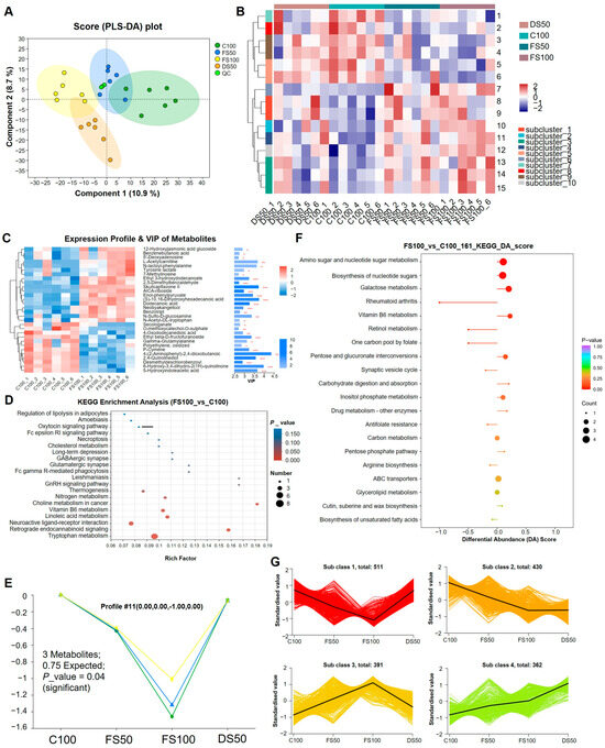
3.10. Effects of Fermented Corn Stalks on the Metabolomics of Cecal Contents
3.11. Effects of Fermented Corn Stalks on Microbial Diversity in the Cecum
3.12. Multiomics Analysis of the Serum Metabolome, Cecal Content Metabolome, and Cecal Content Microbiome
4. Discussion
4.1. Effects of Fermented Corn Straw on Nutrient Digestion and Absorption
4.2. Fermented Straw Promotes the Production of a Variety of Beneficial Metabolites and Reduces the Concentration of Harmful Metabolites in the Body
4.3. Fermented Straw Promoted Animal Health by Maintaining Intestinal Microbial Homeostasis
5. Conclusions
Supplementary Materials
Author Contributions
Funding
Institutional Review Board Statement
Informed Consent Statement
Data Availability Statement
Acknowledgments
Conflicts of Interest
Abbreviations
| ADF | Acid detergent fiber |
| ADL | Acid detergent lignin |
| AIA | Acid insoluble ash |
| ALB | Albumin |
| ALT | Alanine aminotransferase |
| AOD | Average optical density |
| AST | Aspartate aminotransferase |
| ASV | Amplicon sequence variant |
| CD | Crypt depth |
| CF | Crude fiber |
| CP | Crude protein |
| Glu | Glucose |
| IL-10 | Interleukin 10 |
| IL-12 | Interleukin 12 |
| IL-1β | Interleukin 1 beta |
| IOD | Integrated optical density |
| LOC103348994 | NADH dehydrogenase [ubiquinone] 1 beta subcomplex subunit 1 |
| LOC108177067 | NADH dehydrogenase 1 alpha subcomplex subunit 1-like |
| MTUS2 | Microtubule associated scaffold protein 2 |
| MUC2 | Mucin-2 |
| NDF | Neutral detergent fiber |
| NDUFA13 | NADH: ubiquinone oxidoreductase subunit A13 |
| NDUFA6 | NADH: ubiquinone oxidoreductase subunit A6 |
| PAS | Periodic acid–Schiff |
| SCFA | Short-chain fatty acid |
| SCFM | Synthetic cystic fibrosis medium |
| SLC2A2 | Solute carrier family 2 member 2 |
| SLC7A5 | Solute carrier family 7 member 5 |
| TC | Total cholesterol |
| TG | Glyceryl tridodecanoate |
| TGF-β1 | Transforming growth factor beta-1 |
| TJP1 | ZO1 tight junction protein |
| TLR2 | Toll-like receptor 2 |
| TLR4 | Toll-like receptor 4 |
| TNF | Tumor necrosis factor |
| TP | Total protein |
| VH | Villi height |
References
- Wang, G.; Wang, Y.; Li, S.; Yi, Y.; Li, C.; Shin, C. Sustainability in Global Agri-Food Supply Chains: Insights from a Comprehensive Literature Review and the ABCDE Framework. Foods 2024, 13, 2914. [Google Scholar] [CrossRef] [PubMed]
- Çakmakçı, S.; Polatoğlu, B.; Çakmakçı, R. Foods of the Future: Challenges, Opportunities, Trends, and Expectations. Foods 2024, 13, 2663. [Google Scholar] [CrossRef]
- Pedro, D.; Saldaña, E.; Lorenzo, J.M.; Pateiro, M.; Dominguez, R.; Dos Santos, B.A.; Cichoski, A.J.; Campagnol, P.C.B. Low-sodium dry-cured rabbit leg: A novel meat product with healthier properties. Meat Sci. 2021, 173, 108372. [Google Scholar] [CrossRef]
- Wang, B.; Liu, K.; Wei, G.; He, A.; Kong, W.; Zhang, X. A Review of Advanced Sensor Technologies for Aquatic Products Freshness Assessment in Cold Chain Logistics. Biosensors 2024, 14, 468. [Google Scholar] [CrossRef] [PubMed]
- Kumar, P.; Sharma, N.; Narnoliya, L.K.; Verma, A.K.; Umaraw, P.; Mehta, N.; Ismail-Fitry, M.R.; Kaka, U.; Yong-Meng, G.; Lee, S.-J.; et al. Improving quality and consumer acceptance of rabbit meat: Prospects and challenges. Meat Sci. 2025, 219, 109660. [Google Scholar] [CrossRef] [PubMed]
- Ferreira, A.C.; Vieira, J.F.; Barbosa, A.M.; Silva, T.M.; Bezerra, L.R.; Nascimento, N.G.; de Freitas, J.E.; Jaeger, S.M.P.L.; Oliveira, P.d.A.; Oliveira, R.L. Effect of replacing ground corn and soybean meal with licuri cake on the performance, digestibility, nitrogen metabolism and ingestive behavior in lactating dairy cows. Animal 2017, 11, 1957–1965. [Google Scholar] [CrossRef]
- Kargar, S.; Kowsar, Z.; Poorhamdollah, M.; Kanani, M.; Asasi, K.; Ghaffari, M.H. Effects of replacing steam-flaked corn with shredded sugar beet pulp on feed sorting, behavior, blood metabolites, and growth performance of dairy calves. Anim. Nutr. 2021, 7, 917–926. [Google Scholar] [CrossRef]
- Liu, Y.; Wang, X.; Li, G.; Gong, S.; Yang, Y.; Wang, C.; Wang, H.; He, D. The impact of replacing corn with elephant grass (Pennisetum purpureum) on growth performance, serum parameters, carcass traits, and nutrient digestibility in geese. Heliyon 2024, 10, e29784. [Google Scholar] [CrossRef]
- Ahmad, A.; Sultan, A.; Naz, S.; Chand, N.; Islam, Z.; Alhidary, I.A.; Khan, R.U.; Abdelrahman, S.H.; Dai, S. Growth performance, nutrients digestibility, intestinal microbiota and histology altered in broilers fed maize- or sorghum-based diets. Vet. Q. 2024, 44, 1–8. [Google Scholar] [CrossRef]
- Mohammadi, H.; Pirsaraei, Z.A.; Mousavi, S.N.; Ghobadi, N. Pasta wastes, as substitute for corn, in the laying Japanese quails diet: Effects on production performance, egg quality and blood biochemistry. Vet. Med. Sci. 2023, 9, 1249–1255. [Google Scholar] [CrossRef]
- Shreck, A.L.; Nuttelman, B.L.; Harding, J.L.; Griffin, W.A.; Erickson, G.E.; Klopfenstein, T.J.; Cecava, M.J. Digestibility and performance of steers fed low-quality crop residues treated with calcium oxide to partially replace corn in distillers grains finishing diets. J. Anim. Sci. 2015, 93, 661–671. [Google Scholar] [CrossRef]
- Shi, M.; Ma, Z.; Tian, Y.; Zhang, X.; Shan, H. Effects of maize straw treated with various levels of CaO and moisture on composition, structure, and digestion by in vitro gas production. Anim. Biosci. 2021, 34, 1940–1950. [Google Scholar] [CrossRef] [PubMed]
- Zhu, J.; Li, F.; Wang, Z.; Shi, H.; Wang, X.; Huang, Y.; Li, S. Effect of Anaerobic Calcium Oxide Alkalization on the Carbohydrate Molecular Structures, Chemical Profiles, and Ruminal Degradability of Rape Straw. Animals 2023, 13, 2421. [Google Scholar] [CrossRef]
- Aslaniyan, A.; Ghanbari, F.; Kouhsar, J.B.; Shahraki, B.K. Comparing the effects of gamma ray and alkaline treatments of sodium hydroxide and calcium oxide on chemical composition, ruminal degradation kinetics and crystallinity degree of soybean straw. Appl. Radiat. Isot. 2023, 191, 110524. [Google Scholar] [CrossRef]
- Wang, Y.; Zhou, W.; Wang, C.; Yang, F.; Chen, X.; Zhang, Q. Effect on the ensilage performance and microbial community of adding Neolamarckia cadamba leaves to corn stalks. Microb. Biotechnol. 2020, 13, 1502–1514. [Google Scholar] [CrossRef]
- Xie, Y.; Du, E.; Yao, Y.; Wang, W.; Huang, X.; Sun, H.; Zheng, Y.; Cheng, Q.; Wang, C.; Chen, C.; et al. Effect of epiphytic microflora after aerobic enrichment and reconstitution on fermentation quality and microbial community of corn stalk silage and Pennisetum sinese silage. Front. Microbiol. 2022, 13, 1078408. [Google Scholar] [CrossRef] [PubMed]
- Wang, L.L.; Li, Y.F.; Wu, L.Z.; Yu, Y.S.; Kim, J.G.; Panyavong, X. Effects of fruit and vegetable waste addition on corn stalk silage quality. Anim. Biosci. 2024, 37, 1595–1602. [Google Scholar] [CrossRef]
- Zhang, L. (Ed.) Feed Analysis and Quality Test Technology; China Agricultural University Press: Beijing, China, 2020; Volume 5, Chapter 3; pp. 53–89. [Google Scholar]
- Zhang, L. (Ed.) Feed Analysis and Quality Test Technology; China Agricultural University Press: Beijing, China, 2020; Volume 5, Chapter 4; pp. 145–175. [Google Scholar]
- Ding, H.; Zhao, X.; Azad, M.A.K.; Ma, C.; Gao, Q.; He, J.; Kong, X. Dietary supplementation with Bacillus subtilis and xylo-oligosaccharides improves growth performance and intestinal morphology and alters intestinal microbiota and metabolites in weaned piglets. Food Funct. 2021, 12, 5837–5849. [Google Scholar] [CrossRef] [PubMed]
- Li, M.; Zhang, L.; Zhang, Q.; Zi, X.; Lv, R.; Tang, J.; Zhou, H. Impacts of Citric Acid and Malic Acid on Fermentation Quality and Bacterial Community of Cassava Foliage Silage. Front. Microbiol. 2020, 11, 595622. [Google Scholar] [CrossRef]
- Ferenc, K.; Pietrzak, P.; Godlewski, M.M.; Piwowarski, J.; Kiliańczyk, R.; Guilloteau, P.; Zabielski, R. Intrauterine growth retarded piglet as a model for humans--studies on the perinatal development of the gut structure and function. Reprod. Biol. 2014, 14, 51–60. [Google Scholar] [CrossRef]
- Wang, K.; Kong, X.; Azad, M.A.K.; Zhu, Q.; Xiong, L.; Zheng, Y.; Hu, Z.; Yin, Y.; He, Q. Maternal Probiotic or Synbiotic Supplementation Modulates Jejunal and Colonic Antioxidant Capacity, Mitochondrial Function, and Microbial Abundance in Bama Mini-piglets. Oxidative Med. Cell. Longev. 2021, 2021, 6618874. [Google Scholar] [CrossRef] [PubMed]
- Zhu, Q.; Song, M.; Azad, M.A.K.; Cheng, Y.; Liu, Y.; Liu, Y.; Blachier, F.; Yin, Y.; Kong, X. Probiotics or synbiotics addition to sows’ diets alters colonic microbiome composition and metabolome profiles of offspring pigs. Front. Microbiol. 2022, 13, 934890. [Google Scholar] [CrossRef] [PubMed]
- Bailey, M.J.; Biely, P.; Kaisa, P. Interlaboratory testing of methods for assay of xylanase activity. J. Biotechnol. 1992, 23, 257–270. [Google Scholar] [CrossRef]
- Wang, J.K.; He, B.; Du, W.; Luo, Y.; Yu, Z.; Liu, J.X. Yeast with surface displayed xylanase as a new dual purpose delivery vehicle of xylanase and yeast. Anim. Feed Sci. Technol. 2015, 208, 44–52. [Google Scholar] [CrossRef]
- Gill, S.K.; Rossi, M.; Bajka, B.; Whelan, K. Dietary fibre in gastrointestinal health and disease. Nat. Rev. Gastroenterol. Hepatol. 2021, 18, 101–116. [Google Scholar] [CrossRef] [PubMed]
- Han, X.; Ma, Y.; Ding, S.; Fang, J.; Liu, G. Regulation of dietary fiber on intestinal microorganisms and its effects on animal health. Anim. Nutr. 2023, 14, 356–369. [Google Scholar] [CrossRef]
- Musacchio, J.M. Enzymes Involved in the Biosynthesis and Degradation of Catecholamines. In Biochemistry of Biogenic Amines; Iversen, L.L., Iversen, S.D., Snyder, S.H., Eds.; Springer: Boston, MA, USA, 1975; pp. 1–35. [Google Scholar] [CrossRef]
- Barupal, D.K.; Fiehn, O. Generating the Blood Exposome Database Using a Comprehensive Text Mining and Database Fusion Approach. Environ. Health Perspect. 2019, 127, 97008. [Google Scholar] [CrossRef]
- Zhao, M.; Ren, Z.; Zhao, A.; Tang, Y.; Kuang, J.; Li, M.; Chen, T.; Wang, S.; Wang, J.; Zhang, H.; et al. Gut bacteria-driven homovanillic acid alleviates depression by modulating synaptic integrity. Cell Metab. 2024, 36, 1000–1012.e1006. [Google Scholar] [CrossRef] [PubMed]
- Yannai, S. Dictionary of Food Compounds with CD-ROM: Additives, Flavors, and Ingredients; Chapman and Hall/CRC: New York, NY, USA, 2003. [Google Scholar]
- Damavandi, M.S.; Shojaei, H.; Esfahani, B.N. The anticancer and antibacterial potential of bioactive secondary metabolites derived From bacterial endophytes in association with Artemisia absinthium. Sci. Rep. 2023, 13, 18473. [Google Scholar] [CrossRef]
- Elshenawy, S.; Pinney, S.E.; Stuart, T.; Doulias, P.-T.; Zura, G.; Parry, S.; Elovitz, M.A.; Bennett, M.J.; Bansal, A.; Strauss, J.F.; et al. The Metabolomic Signature of the Placenta in Spontaneous Preterm Birth. Int. J. Mol. Sci. 2020, 21, 1043. [Google Scholar] [CrossRef]
- Knuplez, E.; Marsche, G. An Updated Review of Pro- and Anti-Inflammatory Properties of Plasma Lysophosphatidylcholines in the Vascular System. Int. J. Mol. Sci. 2020, 21, 4501. [Google Scholar] [CrossRef] [PubMed]
- Zhang, J.; Zhang, M.; Huo, X.K.; Ning, J.; Yu, Z.L.; Morisseau, C.; Sun, C.P.; Hammock, B.D.; Ma, X.C. Macrophage Inactivation by Small Molecule Wedelolactone via Targeting sEH for the Treatment of LPS-Induced Acute Lung Injury. ACS Cent. Sci. 2023, 9, 440–456. [Google Scholar] [CrossRef] [PubMed]
- Chen, P.; Zhu, Z.; Geng, H.; Cui, X.; Han, Y.; Wang, L.; Zhang, Y.; Lu, H.; Wang, X.; Zhang, Y.; et al. Integrated spatial metabolomics and transcriptomics decipher the hepatoprotection mechanisms of wedelolactone and demethylwedelolactone on non-alcoholic fatty liver disease. J. Pharm. Anal. 2024, 14, 100910. [Google Scholar] [CrossRef]
- Wang, M.Q.; Zhang, K.H.; Liu, F.L.; Zhou, R.; Zeng, Y.; Chen, A.L.; Yu, Y.; Xia, Q.; Zhu, C.C.; Lin, C.Z. Wedelolactone alleviates cholestatic liver injury by regulating FXR-bile acid-NF-κB/NRF2 axis to reduce bile acid accumulation and its subsequent inflammation and oxidative stress. Phytomedicine 2024, 122, 155124. [Google Scholar] [CrossRef]
- Lee, J.; Son, H.S.; Lee, H.I.; Lee, G.R.; Jo, Y.J.; Hong, S.E.; Kim, N.; Kwon, M.; Kim, N.Y.; Kim, H.J.; et al. Skullcapflavone II inhibits osteoclastogenesis by regulating reactive oxygen species and attenuates the survival and resorption function of osteoclasts by modulating integrin signaling. Faseb J. 2019, 33, 2026–2036. [Google Scholar] [CrossRef]
- Parsafar, S.; Aliakbari, F.; Seyedfatemi, S.S.; Najarzadeh, Z.; Hourfar, H.; Bardania, H.; Farhadpour, M.; Mohammadi, M.; Morshedi, D. Insights into the inhibitory mechanism of skullcapflavone II against α-synuclein aggregation and its mediated cytotoxicity. Int. J. Biol. Macromol. 2022, 209, 426–440. [Google Scholar] [CrossRef] [PubMed]
- Dong, Y.P.; Chen, S.Z.; He, H.S.; Sun, Z.R.; Jiang, L.X.; Gu, Y.Q.; Zhang, Y.; Feng, F.; Chen, C.; Fan, Z.C.; et al. Skullcapflavone II, a novel NQO1 inhibitor, alleviates aristolochic acid I-induced liver and kidney injury in mice. Acta Pharmacol. Sin. 2023, 44, 1429–1441. [Google Scholar] [CrossRef]
- Zhang, X.; Choi, F.F.; Zhou, Y.; Leung, F.P.; Tan, S.; Lin, S.; Xu, H.; Jia, W.; Sung, J.J.; Cai, Z.; et al. Metabolite profiling of plasma and urine from rats with TNBS-induced acute colitis using UPLC-ESI-QTOF-MS-based metabonomics—A pilot study. Febs J. 2012, 279, 2322–2338. [Google Scholar] [CrossRef]
- Gruber, J.D.; Chen, W.; Parnham, S.; Beauchesne, K.; Moeller, P.; Flume, P.A.; Zhang, Y.-M. The role of 2,4-dihydroxyquinoline (DHQ) in Pseudomonas aeruginosa pathogenicity. PeerJ 2016, 4, e1495. [Google Scholar] [CrossRef]
- Dunphy, L.J.; Grimes, K.L.; Wase, N.; Kolling, G.L.; Papin, J.A. Untargeted Metabolomics Reveals Species-Specific Metabolite Production and Shared Nutrient Consumption by Pseudomonas aeruginosa and Staphylococcus aureus. mSystems 2021, 6, e0048021. [Google Scholar] [CrossRef]
- Zhao, Q.; Hao, Y.; Yang, X.; Mao, J.; Tian, F.; Gao, Y.; Tian, X.; Yan, X.; Qiu, Y. Mitigation of maternal fecal microbiota transplantation on neurobehavioral deficits of offspring rats prenatally exposed to arsenic: Role of microbiota-gut-brain axis. J. Hazard. Mater. 2023, 457, 131816. [Google Scholar] [CrossRef] [PubMed]
- Wilcox, M.D.; Cherry, P.; Chater, P.I.; Yang, X.; Zulali, M.; Okello, E.J.; Seal, C.J.; Pearson, J.P. The effect of seaweed enriched bread on carbohydrate digestion and the release of glucose from food. J. Funct. Foods 2021, 87, 104747. [Google Scholar] [CrossRef] [PubMed]
- Wang, L.J.; Jin, Y.L.; Pei, W.L.; Li, J.C.; Zhang, R.L.; Wang, J.J.; Lin, W. Amuc_1100 pretreatment alleviates acute pancreatitis in a mouse model through regulating gut microbiota and inhibiting inflammatory infiltration. Acta Pharmacol. Sin. 2024, 45, 570–580. [Google Scholar] [CrossRef] [PubMed]
- Xia, H.; Guo, J.; Shen, J.; Jiang, S.; Han, S.; Li, L. Butyrate ameliorated the intestinal barrier dysfunction and attenuated acute pancreatitis in mice fed with ketogenic diet. Life Sci. 2023, 334, 122188. [Google Scholar] [CrossRef]
- Carter, J.K.; Bhattacharya, D.; Borgerding, J.N.; Fiel, M.I.; Faith, J.J.; Friedman, S.L. Modeling dysbiosis of human NASH in mice: Loss of gut microbiome diversity and overgrowth of Erysipelotrichales. PLoS ONE 2021, 16, e0244763. [Google Scholar] [CrossRef]
- Chen, K.; Zhou, X.; Zhao, J.; Ross, R.P.; Stanton, C.; Chen, W.; Yang, B. Comparative genomics of Lactobacillus johnsonii reveals extensive intraspecific genetic variation. Food Biosci. 2023, 56, 103190. [Google Scholar] [CrossRef]
- Prinz, E.; Schlupp, L.; Dyson, G.; Barrett, M.; Szymczak, A.; Velasco, C.; Izda, V.; Dunn, C.M.; Jeffries, M.A. OA susceptibility in mice is partially mediated by the gut microbiome, is transferrable via microbiome transplantation and is associated with immunophenotype changes. Ann. Rheum. Dis. 2024, 83, 382–393. [Google Scholar] [CrossRef]
- Gao, B.; Wang, Z.; Wang, K.; Lei, Y.; Zhuang, Y.; Zhou, Z.; Chen, J. Relationships among gut microbiota, plasma metabolites, and juvenile idiopathic arthritis: A mediation Mendelian randomization study. Front. Microbiol. 2024, 15, 1363776. [Google Scholar] [CrossRef]
- Bosch, J.A.; Nieuwdorp, M.; Zwinderman, A.H.; Deschasaux, M.; Radjabzadeh, D.; Kraaij, R.; Davids, M.; de Rooij, S.R.; Lok, A. The gut microbiota and depressive symptoms across ethnic groups. Nat. Commun. 2022, 13, 7129. [Google Scholar] [CrossRef]
- Paparo, L.; Bruno, C.; Ferrucci, V.; Punto, E.; Viscardi, M.; Fusco, G.; Cerino, P.; Romano, A.; Zollo, M.; Berni Canani, R. Protective effects elicited by cow milk fermented with L. Paracasei CBAL74 against SARS-CoV-2 infection in human enterocytes. J. Funct. Foods 2021, 87, 104787. [Google Scholar] [CrossRef]
- Li, Q.; Li, N.; Cai, W.; Xiao, M.; Liu, B.; Zeng, F. Fermented natural product targeting gut microbiota regulate immunity and anti-inflammatory activity: A possible way to prevent COVID-19 in daily diet. J. Funct. Foods 2022, 97, 105229. [Google Scholar] [CrossRef] [PubMed]
- Xiang, K.; Wang, P.; Xu, Z.; Hu, Y.-Q.; He, Y.-S.; Chen, Y.; Feng, Y.-T.; Yin, K.-J.; Huang, J.-X.; Wang, J.; et al. Causal Effects of Gut Microbiome on Systemic Lupus Erythematosus: A Two-Sample Mendelian Randomization Study. Front. Immunol. 2021, 12, 667097. [Google Scholar] [CrossRef]
- Li, A.; Wang, Y.; Hao, J.; Wang, L.; Quan, L.; Duan, K.; Fakhar-E-Alam Kulyar, M.; Ullah, K.; Zhang, J.; Wu, Y.; et al. Long-term hexavalent chromium exposure disturbs the gut microbial homeostasis of chickens. Ecotoxicol. Environ. Saf. 2022, 237, 113532. [Google Scholar] [CrossRef] [PubMed]
- Yan, X.-Y.; Yao, J.-P.; Li, Y.-Q.; Xiao, X.-J.; Yang, W.-Q.; Chen, S.-J.; Tang, T.-C.; Yang, Y.-Q.; Qu, L.; Hou, Y.-J.; et al. Effects of acupuncture on gut microbiota and short-chain fatty acids in patients with functional constipation: A randomized placebo-controlled trial. Front. Pharmacol. 2023, 14, 1223742. [Google Scholar] [CrossRef] [PubMed]
- Tang, Y.; Pu, Q.; Zhao, Q.; Zhou, Y.; Jiang, X.; Han, T. Effects of Fucoidan Isolated From Laminaria japonica on Immune Response and Gut Microbiota in Cyclophosphamide-Treated Mice. Front. Immunol. 2022, 13, 916618. [Google Scholar] [CrossRef]
- Martinez, M.; Petit, J.; Leyva, A.; Sogues, A.; Megrian, D.; Rodriguez, A.; Gaday, Q.; Ben Assaya, M.; Portela, M.M.; Haouz, A.; et al. Eukaryotic-like gephyrin and cognate membrane receptor coordinate corynebacterial cell division and polar elongation. Nat. Microbiol. 2023, 8, 1896–1910. [Google Scholar] [CrossRef]
- Gray, D.A.; White, J.B.R.; Oluwole, A.O.; Rath, P.; Glenwright, A.J.; Mazur, A.; Zahn, M.; Baslé, A.; Morland, C.; Evans, S.L.; et al. Insights into SusCD-mediated glycan import by a prominent gut symbiont. Nat. Commun. 2021, 12, 44. [Google Scholar] [CrossRef]
- Shanbhag, A.P. FabG: From a core to circumstantial catalyst. Biotechnol. Lett. 2019, 41, 675–688. [Google Scholar] [CrossRef]
- VanBogelen, R.A.; Olson, E.R.; Wanner, B.L.; Neidhardt, F.C. Global analysis of proteins synthesized during phosphorus restriction in Escherichia coli. J. Bacteriol. 1996, 178, 4344–4366. [Google Scholar] [CrossRef]
- Lamarche, M.G.; Wanner, B.L.; Crépin, S.; Harel, J. The phosphate regulon and bacterial virulence: A regulatory network connecting phosphate homeostasis and pathogenesis. FEMS Microbiol. Rev. 2008, 32, 461–473. [Google Scholar] [CrossRef]






| Item | Treatments | |||
|---|---|---|---|---|
| C100 | FS50 | FS100 | DS50 | |
| Raw material and total (%, air dry basis) | ||||
| Corn | 12 | 6 | 0 | 6 |
| Fermented straw | 0 | 6 | 12 | 0 |
| Dry straw | 0 | 0 | 0 | 6 |
| Wheat flour | 15 | 15 | 15 | 15 |
| Wheat bran | 24 | 24 | 24 | 24 |
| Soybean meal (43%) | 10 | 11.02 | 12.05 | 11.04 |
| Rapeseed meal | 2 | 2 | 2 | 2 |
| Alfalfa meal | 22 | 22 | 22 | 22 |
| Soybean oil | 2 | 2 | 2 | 2 |
| Chaff (chaff powder) | 12 | 11.28 | 10.25 | 10.96 |
| Lysine hydrochloride | 0.06 | 0.06 | 0.06 | 0.06 |
| Threonine | 0.06 | 0.06 | 0.06 | 0.06 |
| Stone powder | 0.3 | 0 | 0 | 0.3 |
| Feed additive premix a | 0.58 | 0.58 | 0.58 | 0.58 |
| Total | 100 | 100 | 100 | 100 |
| Nutrition level (%, air dry basis) | ||||
| DM (%) b | 88.4 | 88.9 | 88.1 | 90.8 |
| OM (%) b | 92.1 | 91.4 | 90.3 | 91.5 |
| CP (%) b | 15.8 | 15.4 | 15.6 | 15.4 |
| CF (%) b | 25.8 | 29.1 | 29.2 | 27.8 |
| NDF (%) b | 47 | 48.2 | 48.1 | 48.1 |
| ADF (%) b | 26.3 | 28 | 28.7 | 27.8 |
| ADL (%) b | 4.7 | 4.6 | 4.1 | 4.2 |
| AIA (%) b | 3 | 3.42 | 3.85 | 3.48 |
| Ca (%) b | 0.5 | 0.7 | 1 | 0.5 |
| P (%) b | 0.6 | 0.5 | 0.5 | 0.6 |
| Lys (%) c | 0.7 | 0.8 | 0.8 | 0.8 |
| Met + Cys (%) c | 0.6 | 0.6 | 0.6 | 0.6 |
| Threonine (%) c | 0.6 | 0.6 | 0.7 | 0.6 |
| DE (MJ/kg) c | 10.7 | 10.5 | 10.2 | 10.4 |
| Item | Experimental Diet | SEM | p-Value | |||
|---|---|---|---|---|---|---|
| C100 | FS50 | FS100 | DS50 | |||
| Growth performance | ||||||
| Initial weight (g) | 1122 | 1138 | 1148 | 1132 | 5.3 | 0.373 |
| Final weight (g) | 2067 b | 2089 b | 2237 a | 2071 b | 19.69 | 0.004 |
| Average daily gain (g) | 26.7 b | 27.2 b | 31.5 a | 26.8 b | 0.54 | 0.002 |
| Average daily feed intake (g) | 114.8 b | 118.2 b | 129.1 a | 117.6 b | 1.23 | <0.001 |
| Feed-to-weight ratio (F/G) | 4.35 | 4.51 | 4.17 | 4.49 | 0.06 | 0.112 |
| Total intestinal apparent digestibility | ||||||
| DM (%, Air dry basis) | 56.1 a | 52.6 c | 51.4 d | 54.9 b | 0.562 | <0.001 |
| CP (%, Air dry basis) | 79.2 c | 80.8 ab | 79.8 bc | 81.9 a | 0.354 | 0.003 |
| CF (%, Air dry basis) | 17.24 | 19.09 | 20.42 | 19.1 | 0.933 | 0.496 |
| NDF (%, Air dry basis) | 25.5 a | 22.8 b | 22.8 b | 21.52 b | 0.669 | 0.001 |
| ADF (%, Air dry basis) | 12.2 b | 9.9 b | 11.3 b | 16.5 a | 0.822 | 0.004 |
| ADL (%, Air dry basis) | 5.4 | 1.5 | 1.4 | 2 | 0.848 | 0.12 |
Disclaimer/Publisher’s Note: The statements, opinions and data contained in all publications are solely those of the individual author(s) and contributor(s) and not of MDPI and/or the editor(s). MDPI and/or the editor(s) disclaim responsibility for any injury to people or property resulting from any ideas, methods, instructions or products referred to in the content. |
© 2025 by the authors. Licensee MDPI, Basel, Switzerland. This article is an open access article distributed under the terms and conditions of the Creative Commons Attribution (CC BY) license (https://creativecommons.org/licenses/by/4.0/).
Share and Cite
Jia, X.; Dun, Y.; Xiang, G.; Wang, S.; Zhang, H.; Zhou, W.; Li, Y.; Liang, Y. The Effects of Pretreated and Fermented Corn Stalks on Growth Performance, Nutrient Digestion, Intestinal Structure and Function, and Immune Function in New Zealand Rabbits. Animals 2025, 15, 1737. https://doi.org/10.3390/ani15121737
Jia X, Dun Y, Xiang G, Wang S, Zhang H, Zhou W, Li Y, Liang Y. The Effects of Pretreated and Fermented Corn Stalks on Growth Performance, Nutrient Digestion, Intestinal Structure and Function, and Immune Function in New Zealand Rabbits. Animals. 2025; 15(12):1737. https://doi.org/10.3390/ani15121737
Chicago/Turabian StyleJia, Xuying, Yaohao Dun, Guoqi Xiang, Shuai Wang, Heng Zhang, Wen Zhou, Yingjun Li, and Yunxiang Liang. 2025. "The Effects of Pretreated and Fermented Corn Stalks on Growth Performance, Nutrient Digestion, Intestinal Structure and Function, and Immune Function in New Zealand Rabbits" Animals 15, no. 12: 1737. https://doi.org/10.3390/ani15121737
APA StyleJia, X., Dun, Y., Xiang, G., Wang, S., Zhang, H., Zhou, W., Li, Y., & Liang, Y. (2025). The Effects of Pretreated and Fermented Corn Stalks on Growth Performance, Nutrient Digestion, Intestinal Structure and Function, and Immune Function in New Zealand Rabbits. Animals, 15(12), 1737. https://doi.org/10.3390/ani15121737

