The First Report of Rhino DNA in Thailand: A Possible Extinct Indian Javan Subspecies, Rhinoceros sondaicus inermis
Simple Summary
Abstract
1. Introduction
2. Materials and Methods
2.1. Sample Preparation and DNA Extraction
2.2. Amplification of the Partial D-Loop Region
2.3. Sequence Processing
2.4. Analyses of Phylogeny, Haplotype Network, and Nucleotide Polymorphism
2.5. Species Delimitation Analyses
3. Results and Discussion
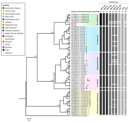
3.1. Successful Amplification and Species Identification
3.2. Nucleotide Diversity, Haplotype Network Analysis, and Species Delimitation
4. Conclusions
Supplementary Materials
Author Contributions
Funding
Institutional Review Board Statement
Informed Consent Statement
Data Availability Statement
Acknowledgments
Conflicts of Interest
References
- Cerdeño, E. Diversity and evolutionary trends of the Family Rhinocerotidae. Palaeogeogr. Palaeoclimatol. Palaeoecol. 1998, 141, 13–34. [Google Scholar] [CrossRef]
- Liu, S.; Westbury, M.V.; Dussex, N.; Mitchell, K.J.; Sinding, M.-H.S.; Heintzman, P.D.; Duchêne, D.A.; Kapp, J.D.; von Seth, J.; Heiniger, H.; et al. Ancient and modern genomes unravel the evolutionary history of the rhinoceros family. Cell 2021, 184, 4874–4885.e16. [Google Scholar] [CrossRef] [PubMed]
- International Rhino Foundation. The International Rhino Foundation Release 2024 State of the Rhino. Available online: https://rhinos.org/about-rhinos/state-of-the-rhino/ (accessed on 15 January 2025).
- Margaryan, A.; Sinding, M.H.S.; Liu, S.; Vieira, F.G.; Chan, Y.L.; Nathan, S.K.; Moodley, Y.; Bruford, M.W.; Gilbert, M.T.P. Recent mitochondrial lineage extinction in the critically endangered Javan rhinoceros. Zool. J. Linn. Soc. 2020, 190, 372–383. [Google Scholar] [CrossRef]
- Wilson, D.; Reeder, D. Mammal Species of the World; Johns Hopkins University Press: Baltimore, MD, USA, 2005. [Google Scholar]
- Groves, C.P.; Leslie, D.M. Rhinoceros sondaicus (Perissodactyla: Rhinocerotidae). Mamm. Species 2011, 437, 190–208. [Google Scholar] [CrossRef]
- International Union for Conservation of Nature. The IUCN Red List of Threatened Species. 2024. Available online: www.iucnredlist.org (accessed on 16 December 2024).
- Brook, S.; Groot, P.v.C.d.; Scott, C.; Boag, P.; Long, B.; Ley, R.; Reischer, G.; Williams, A.; Mahood, S.; Hien, T.M.; et al. Integrated and novel survey methods for rhinoceros populations confirm the extinction of Rhinoceros sondaicus annamiticus from Vietnam. Biol. Conserv. 2012, 155, 59–67. [Google Scholar] [CrossRef]
- Rookmaaker, L.C. The distribution of the rhinoceros in eastern India, Bangladesh, China, and the Indochina region. Zool. Anz. 1980, 205, 253–268. [Google Scholar]
- McNeely, J.A.; Cronin, F.W. Rhinos in Thailand. Oryx 1972, 11, 457–460. [Google Scholar] [CrossRef]
- Jaeger, J.-J.; Panha, S.; Suraprasit, K.; Chaimanee, Y.; Chavasseau, O.; Yamee, C.; Tian, P. The Middle Pleistocene vertebrate fauna from Khok Sung (Nakhon Ratchasima, Thailand): Biochronological and paleobiogeographical implications. ZooKeys 2016, 613, 1–157. [Google Scholar] [CrossRef]
- Filoux, A.; Suteethorn, V. A late Pleistocene skeleton of Rhinoceros unicornis (Mammalia, Rhinocerotidae) from western part of Thailand (Kanchanaburi Province). Geobios 2018, 51, 31–49. [Google Scholar] [CrossRef]
- Deng, T.; Hanta, R. A new species of Aceratherium (Rhinocerotidae, Perissodactyla) from the Late Miocene of Nakhon Ratchasima, Northeastern Thailand. J. Vert. Paleontol. 2013, 33, 977–985. [Google Scholar] [CrossRef]
- Lynam, A.J. Sumatran rhinoceros: Ghosts of the Rainforest. 1999. Available online: www.sarakadee.com/feature/1999/11/rhinoceros.html (accessed on 16 December 2024). (In Thai).
- Damgaard, P.B.; Margaryan, A.; Schroeder, H.; Orlando, L.; Willerslev, E.; Allentoft, M.E. Improving access to endogenous DNA in ancient bones and teeth. Sci. Rep. 2015, 5, 11184. [Google Scholar] [CrossRef] [PubMed]
- Katanyuphan, Y.; Surat, W. Primer design for extremely damaged DNA specimens of Asian rhinoceros species. Agric. Nat. Res. 2023, 57, 885–894. [Google Scholar]
- Hall, T.A. BioEdit: A user-friendly biological sequence alignment editor and analysis program for Windows 95/98/NT. Nucleic Acids Symposium Series 1999, 41, 95–98. [Google Scholar]
- Madeira, F.; Madhusoodanan, N.; Lee, J.; Eusebi, A.; Niewielska, A.; Tivey, A.R.N.; Lopez, R.; Butcher, S. The EMBL-EBI Job Dispatcher sequence analysis tools framework in 2024. Nucleic Acids Res. 2024, 52, W521–W525. [Google Scholar] [CrossRef] [PubMed]
- Nguyen, L.-T.; Schmidt, H.A.; von Haeseler, A.; Minh, B.Q. IQ-TREE: A fast and effective stochastic algorithm for estimating Maximum-Likelihood phylogenies. Mol. Biol. Evol. 2015, 32, 268–274. [Google Scholar] [CrossRef]
- Tamura, K.; Stecher, G.; Kumar, S. MEGA11: Molecular Evolutionary Genetics Analysis Version 11. Mol. Biol. Evol. 2021, 38, 3022–3027. [Google Scholar] [CrossRef]
- Kalyaanamoorthy, S.; Minh, B.Q.; Wong, T.K.F.; Von Haeseler, A.; Jermiin, L.S. ModelFinder: Fast model selection for accurate phylogenetic estimates. Nat. Methods 2017, 14, 587–589. [Google Scholar] [CrossRef]
- Rozas, J.; Ferrer-Mata, A.; Sánchez-DelBarrio, J.C.; Guirao-Rico, S.; Librado, P.; Ramos-Onsins, S.E.; Sánchez-Gracia, A. DnaSP 6: DNA sequence polymorphism analysis of large datasets. Mol. Biol. Evol. 2017, 34, 3299–3302. [Google Scholar] [CrossRef]
- Leigh, J.W.; Bryant, D. POPART: Full-feature software for haplotype network construction. Met. Ecol. Evol. 2015, 6, 1110–1116. [Google Scholar] [CrossRef]
- Clement, M.; Posada, D.; Crandall, K.A. TCS: A computer program to estimate gene genealogies. Mol. Ecol. 2000, 9, 1657–1659. [Google Scholar] [CrossRef]
- Fernando, P.; Polet, G.; Foead, N.; Ng, L.S.; Pastorini, J.; Melnick, D.J. Genetic diversity, phylogeny and conservation of the Javan rhinoceros (Rhinoceros sondaicus). Conserv. Genet. 2006, 7, 439–448. [Google Scholar] [CrossRef]
- Salleh, F.M.; Ramos-Madrigal, J.; Peñaloza, F.; Liu, S.; Mikkel-Holger, S.S.; Riddhi, P.P.; Martins, R.; Lenz, D.; Fickel, J.; Roos, C.; et al. An expanded mammal mitogenome dataset from Southeast Asia. Gigascience 2017, 6, 1–8. [Google Scholar]
- Ghosh, T.; Kumar, S.; Sharma, K.; Kakati, P.; Sharma, A.; Mondol, S. Consideration of genetic variation and evolutionary history in future conservation of Indian one-horned rhinoceros (Rhinoceros unicornis). BMC Ecol. Evol. 2022, 22, 92. [Google Scholar] [CrossRef] [PubMed]
- Xu, X.; Janke, A.; Arnason, U. The complete mitochondrial DNA sequence of the greater Indian rhinoceros, Rhinoceros unicornis, and the Phylogenetic relationship among Carnivora, Perissodactyla, and Artiodactyla (+Cetacea). Mol. Biol. Evol. 1996, 13, 1167–1173. [Google Scholar] [CrossRef]
- Steiner, C.C.; Houck, M.L.; Ryder, O.A. Genetic Variation of complete mitochondrial genome sequences of the Sumatran rhinoceros (Dicerorhinus sumatrensis). Conserv. Genet. 2017, 19, 397–408. [Google Scholar] [CrossRef]
- Brown, S.M.; Houlden, B.A. Conservation genetics of the black rhinoceros (Diceros bicornis). Conserv. Genet. 2000, 1, 365–370. [Google Scholar] [CrossRef]
- Coutts, N.J. Investigating Genetic Diversity at Neutral and Adaptive DNA Markers in the Severely Bottlenecked Southern White Rhinoceros (Ceratotherium simum simum). Ph.D. Thesis, University of Cape Town, Cape Town, South Africa, 2009; pp. 1–146. [Google Scholar]
- Muya, S.M.; Bruford, M.W.; Muigai, A.W.T.; Osiemo, Z.B.; Mwachiro, E.; Okita-Ouma, B.; Goossens, B. Substantial molecular variation and low genetic structure in Kenya’s black rhinoceros: Implications for conservation. Conserv. Genet. 2011, 12, 1575–1588. [Google Scholar] [CrossRef]
- Githui, E.K.; Thuo, D.N.; Amimo, J.O.; Njagi, N.M.; Gitari, M.M. Mitochondrial DNA phylogenetics of black rhinoceros in Kenya in relation to Southern Africa population. Inter. J. Biodivers. 2017, 8326361. [Google Scholar] [CrossRef]
- Moodley, Y.; Russo, I.-R.M.; Dalton, D.L.; Kotzé, A.; Muya, S.; Haubensak, P.; Bálint, B.; Munimanda, G.K.; Deimel, C.; Setzer, A.; et al. Extinctions, genetic erosion and conservation options for the black rhinoceros (Diceros bicornis). Sci. Rep. 2017, 7, 41417. [Google Scholar] [CrossRef]
- Stanbridge, D.; O’Riain, M.J.; Dreyer, C.; Rolex, N.L. Genetic restoration of black rhinoceroses in South Africa: Conservation implications. Conserv. Genet. 2023, 24, 99–107. [Google Scholar] [CrossRef]
- Puillandre, N.; Brouillet, S.; Achaz, G. ASAP: Assemble species by automatic partitioning. Mol. Ecol. Resour. 2021, 21, 609–620. [Google Scholar] [CrossRef]
- Puillandre, N.; Lambert, A.; Brouillet, S.; Achaz, G. ABGD, Automatic Barcode Gap Discovery for primary species delimitation. Mol. Ecol. 2012, 21, 1864–1877. [Google Scholar] [CrossRef] [PubMed]
- Jukes, T.H.; Cantor, C.R. Evolution of protein molecules. In Mammalian Protein Metabolism; Munro, H.N., Ed.; Academic Press: Cambridge, MA, USA, 1969; pp. 21–132. [Google Scholar]
- Kimura, M. A simple method for estimating evolutionary rates of base substitutions through comparative studies of nucleotide sequences. J. Mol. Evol. 1980, 16, 111–120. [Google Scholar] [CrossRef]
- Zhang, J.; Kapli, P.; Pavlidis, P.; Stamatakis, A. A general species delimitation method with applications to phylogenetic placements. Bioinformatics 2013, 29, 2869–2876. [Google Scholar] [CrossRef] [PubMed]
- Kapli, P.; Lutteropp, S.; Zhang, J.; Kobert, K.; Pavlidis, P.; Stamatakis, A.; Flouri, T. Multi-rate Poisson tree processes for single-locus species delimitation under maximum likelihood and Markov chain Monte Carlo. Bioinformatics 2017, 33, 1630–1638. [Google Scholar] [CrossRef] [PubMed]
- Bouckaert, R.; Heled, J.; Kühnert, D.; Vaughan, T.; Wu, C.-H.; Xie, D.; Suchard, M.A.; Rambaut, A.; Drummond, A.J. BEAST 2: A software platform for Bayesian evolutionary analysis. PLoS Comput. Biol. 2014, 10, e1003537. [Google Scholar] [CrossRef]
- Bouckaert, R.; Drummond, A. bModelTest: Bayesian phylogenetic site model averaging and model comparison. BMC Evol. Biol. 2017, 17, 42. [Google Scholar] [CrossRef]
- Dabney, J.; Meyer, M.; Paabo, S. Ancient DNA damage. Cold Spring Harb. Perspect. Biol. 2013, 5, a012567. [Google Scholar] [CrossRef]
- Emslie, R. Diceros bicornis. In The IUCN Red List of Threatened Species 2020; International Union for Conservation of Nature (IUCN): Gland, Switzerland, 2020; p. e.T6557A152728945. Available online: www.iucnredlist.org/species/6557/152728945 (accessed on 17 April 2025).
- von Seth, J.; Dussex, N.; Díez-Del-Molino, D.; van der Valk, T.; Kutschera, V.E.; Kierczak, M.; Steiner, C.C.; Liu, S.; Gilbert, M.T.P.; Sinding, M.-H.S.; et al. Genomic insights into the conservation status of the world’s last remaining Sumatran rhinoceros populations. Nat. Commun. 2021, 26, 2393. [Google Scholar] [CrossRef]
- Thai Fine Art. Knowledge. 2025. Available online: https://www.finearts.go.th/main/department (accessed on 26 May 2025). (In Thai).
- Tougard, C.; Delefosse, T.; Hänni, C.; Montgelard, C. Phylogenetic relationships of the five extant rhinoceros species (Rhinocerotidae, Perissodactyla) based on mitochondrial cytochrome b and 12S rRNA genes. Mol. Phylogenet. Evol. 2001, 19, 34–44. [Google Scholar] [CrossRef]
- Willerslev, E.; Gilbert, M.T.P.; Binladen, J.; Ho, S.Y.; Campos, P.F.; Ratan, A.; Tomsho, L.P.; da Fonseca, R.R.; Sher, A.; Kuznetsova, T.V.; et al. Analysis of complete mitochondrial genomes from extinct and extant rhinoceroses reveals lack of phylogenetic resolution. BMC Evol. Biol. 2009, 9, 95. [Google Scholar] [CrossRef]




| Haplotype | n | Variable Sites | Accession no. | Location/Population | |||||||||||||||||||||||||
|---|---|---|---|---|---|---|---|---|---|---|---|---|---|---|---|---|---|---|---|---|---|---|---|---|---|---|---|---|---|
| 19 | 26 | 27 | 43 | 48 | 56 | 63 | 64 | 67 | 74 | 78 | 84 | 104 | 105 | 111 | 124 | 134 | 143 | 171 | 174 | 191 | 202 | 214 | 216 | 218 | 242 | ||||
| H3 | 2 | T | A | G | T | T | G | A | G | C | G | A | G | A | C | A | A | G | A | T | T | A | A | C | G | A | C | KY117574, AY739627 | Java, Indonesia |
| H4 | 1 | . | . | . | . | . | . | . | . | . | . | . | . | . | . | . | . | . | . | C | . | . | . | . | . | . | . | MK909146 | Java, Indonesia |
| H6 | 1 | C | . | . | C | . | . | . | . | . | . | . | . | . | . | . | . | . | . | . | . | . | . | . | . | . | . | AY739626 | Java, Indonesia |
| H5 | 1 | C | . | . | C | . | . | . | . | . | . | . | . | . | . | . | . | . | . | . | . | . | . | . | . | G | . | AY739628 | Java, Indonesia |
| H7 | 1 | . | G | . | . | . | A | G | . | T | A | G | A | G | . | . | G | A | G | C | . | . | G | . | C | . | . | AY739625 | Vietnam |
| H2 | 1 | . | . | A | . | C | A | G | A | T | . | G | A | G | T | G | . | . | . | . | C | G | G | T | . | . | T | PV089846 (SRY1) | Thailand (this study) |
| H1 | 1 | . | . | A | . | C | A | G | A | T | A | G | A | G | T | G | . | . | . | . | C | G | G | T | . | . | T | PV089847 (SRY2) | Thailand (this study) |
Disclaimer/Publisher’s Note: The statements, opinions and data contained in all publications are solely those of the individual author(s) and contributor(s) and not of MDPI and/or the editor(s). MDPI and/or the editor(s) disclaim responsibility for any injury to people or property resulting from any ideas, methods, instructions or products referred to in the content. |
© 2025 by the authors. Licensee MDPI, Basel, Switzerland. This article is an open access article distributed under the terms and conditions of the Creative Commons Attribution (CC BY) license (https://creativecommons.org/licenses/by/4.0/).
Share and Cite
Katanyuphan, Y.; Krajaejun, P.; Wattanapituksakul, A.; Surat, W. The First Report of Rhino DNA in Thailand: A Possible Extinct Indian Javan Subspecies, Rhinoceros sondaicus inermis. Animals 2025, 15, 1678. https://doi.org/10.3390/ani15121678
Katanyuphan Y, Krajaejun P, Wattanapituksakul A, Surat W. The First Report of Rhino DNA in Thailand: A Possible Extinct Indian Javan Subspecies, Rhinoceros sondaicus inermis. Animals. 2025; 15(12):1678. https://doi.org/10.3390/ani15121678
Chicago/Turabian StyleKatanyuphan, Yada, Pipad Krajaejun, Athiwat Wattanapituksakul, and Wunrada Surat. 2025. "The First Report of Rhino DNA in Thailand: A Possible Extinct Indian Javan Subspecies, Rhinoceros sondaicus inermis" Animals 15, no. 12: 1678. https://doi.org/10.3390/ani15121678
APA StyleKatanyuphan, Y., Krajaejun, P., Wattanapituksakul, A., & Surat, W. (2025). The First Report of Rhino DNA in Thailand: A Possible Extinct Indian Javan Subspecies, Rhinoceros sondaicus inermis. Animals, 15(12), 1678. https://doi.org/10.3390/ani15121678

