Unlocking the Potential of Paper Mulberry Powder in Cherry Valley Ducks: Impacts on Growth, Serum Biochemistry, and Cecum Microbiome
Simple Summary
Abstract
1. Introduction
2. Materials and Methods
2.1. Ethics Statement
2.2. Experimental Design and Animal Rearing
2.3. Growth Performance and Slaughter Performance
2.4. Serum Biochemical Parameters and Immunological Analysis
2.5. Analysis of Bacterial Composition in Cecum
2.6. Statistical Analysis
3. Results
3.1. Growth Performance and Meat Quality
3.2. Serum Biochemical Parameters and Immune Organ Indices
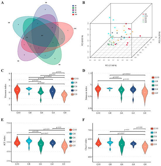
3.3. Cecal Bacterial Diversity
4. Discussion
4.1. Growth Performance and Meat Quality
4.2. Serum Biochemical Parameters and Immune Organ Indices
4.3. Cecal Bacterial Diversity
5. Conclusions
Author Contributions
Funding
Institutional Review Board Statement
Informed Consent Statement
Data Availability Statement
Conflicts of Interest
References
- Wang, H.H. The perspective of meat and meat-alternative consumption in China. Meat Sci. 2022, 194, 108982. [Google Scholar] [CrossRef] [PubMed]
- Fred Gale, F.D. China’s Meat Consumption: Growth Potential. Economic Research Report No. (ERR-320); 2023, 59p. Available online: https://ageconsearch.umn.edu/record/338955/?v=pdf (accessed on 7 April 2024).
- Wu, Y.; Xu, Y.; Shen, Q.; Xu, T.; Dong, Z.; Lou, A. Optimization of pulsed electric fields-assisted thawing process conditions and its effect on the quality of Zhijiang duck meat. Food Chem. X 2024, 24, 101812. [Google Scholar] [CrossRef]
- Worldostats. Duck Population by Country 2024. Available online: https://worldostats.com/country-stats/duck-population-by-country/ (accessed on 7 April 2024).
- Liu, H.; Zhu, C.; Wang, Y.; Wang, Z.; Zou, K.; Song, W.; Tao, Z.; Xu, W.; Zhang, S.; Wang, Z.; et al. Effects of residual feed intake on the economic traits of fast-growing meat ducks. Poult. Sci. 2024, 103, 103879. [Google Scholar] [CrossRef] [PubMed]
- Drouilhet, L.; Basso, B.; Bernadet, M.-D.; Cornuez, A.; Bodin, L.; David, I.; Gilbert, H.; Marie-Etancelin, C. Improving residual feed intake of mule progeny of Muscovy ducks: Genetic parameters and responses to selection with emphasis on carcass composition and fatty liver quality1. J. Anim. Sci. 2014, 92, 4287–4296. [Google Scholar] [CrossRef]
- Gale, F.; Arnade, C. Effects of Rising Feed and Labor Costs on China’s Chicken Price. Int. Food Agribus. Manag. Assoc. 2015, 18, 137–150. [Google Scholar]
- Sánchez Bogado, A.C.; Estrada-Carmona, N.; Beillouin, D.; Chéron-Bessou, C.; Rapidel, B.; Jones, S.K. Farming for the future: Understanding factors enabling the adoption of diversified farming systems. Glob. Food Secur. 2024, 43, 100820. [Google Scholar] [CrossRef]
- Ogunnusi, O.; Akinwemoye, A.; Toye, C. Feed management as a paradigm for profitable poultry enterprise. Anim. Res. Int. 2023, 20, 4684–4693. [Google Scholar]
- Zaremba, I.; Grabowicz, M.; Biesek, J. Effects of feeding silage of beet pulp or maize on the growth performance, meat quality, and production economics of broiler ducks. Poult. Sci. 2024, 103, 103441. [Google Scholar] [CrossRef]
- Hao, Y.; Ji, Z.; Shen, Z.; Xue, Y.; Zhang, B.; Yu, D.; Liu, T.; Luo, D.; Xing, G.; Tang, J.; et al. Increase Dietary Fiber Intake Ameliorates Cecal Morphology and Drives Cecal Species-Specific of Short-Chain Fatty Acids in White Pekin Ducks. Front. Microbiol. 2022, 13, 853797. [Google Scholar] [CrossRef]
- Suwignyo, B.; Rini, E.A.; Fadli, M.K.; Ariyadi, B. Effects of alfalfa (Medicago sativa L.) supplementation in the diet on the growth, small intestinal histomorphology, and digestibility of hybrid ducks. Vet. World 2021, 14, 2719–2726. [Google Scholar] [CrossRef]
- Chen, Q.; Yu, Z.; Deng, H.; Wu, H. Study on the Spatial Effects of Grain Change on Food Security of Feed from the Perspective of Big Food. Land 2024, 13, 1063. [Google Scholar] [CrossRef]
- Du, Z.M.; Yang, F.Y.; Fang, J.C.; Yamasaki, S.; Oya, T.; Nguluve, D.; Kumagai, H.; Cai, Y.M. Silage preparation and sustainable livestock production of natural woody plant. Front. Plant Sci. 2023, 14, 1253178. [Google Scholar] [CrossRef]
- Mahachi, L.N.; Chikwanha, O.C.; Katiyatiya, C.L.F.; Marufu, M.C.; Aremu, A.O.; Mapiye, C. Meat production, quality, and oxidative shelf-life of Haemonchus-parasitised and non-parasitised lambs fed incremental levels of sericea lespedeza substituted for lucerne. Meat Sci. 2023, 195, 109009. [Google Scholar] [CrossRef]
- Solberg, B.; Moiseyev, A.; Hansen, J.Ø.; Horn, S.J.; Øverland, M. Wood for food: Economic impacts of sustainable use of forest biomass for salmon feed production in Norway. For. Policy Econ. 2021, 122, 102337. [Google Scholar] [CrossRef]
- Yi, X.; Hongzhang, Z.; Ruhui, W.; Xiaomei, L.; Yanli, L.; Yue, S.; Kuikui, N.; Fuyu, Y. Targeted metabolomics analysis of fatty acids in lamb meat for the authentication of paper mulberry silage as a substitute for alfalfa silage. Chem. Biol. Technol. Agric. 2024, 11, 160. [Google Scholar] [CrossRef]
- Wang, R.; Wang, X.; Xiong, Y.; Cao, J.; Nussio, L.G.; Ni, K.; Lin, Y.; Wang, X.; Yang, F. Dietary Paper Mulberry Silage Supplementation Improves the Growth Performance, Carcass Characteristics, and Meat Quality of Yangzhou Goose. Animals 2024, 14, 359. [Google Scholar] [CrossRef] [PubMed]
- Zhu, Y.P.; Tao, Z.Y.; Chen, X.C.; Xiao, J.S.; Zhang, Y.D.; Wang, Z.B. Effects of broussonetia papyrifera-fermented feed on production performance, egg quality, and caecal microbiota of laying hens during the late laying period. Ital. J. Anim. Sci. 2022, 21, 659–672. [Google Scholar] [CrossRef]
- Xu, X.; He, Z.; Dong, H. Application of Protein Mulberry in Livestock and Poultry Production. Chin. J. Anim. Sci. 2024, 60, 66. [Google Scholar]
- NY/T 2122-2012; Nutrient Requirements of Meat-Type Duck. Standards Press of China (SPC): Beijing, China, 2012.
- Xiong, Y.; Guo, C.; Wang, L.; Chen, F.; Dong, X.; Li, X.; Ni, K.; Yang, F. Effects of Paper Mulberry Silage on the Growth Performance, Rumen Microbiota and Muscle Fatty Acid Composition in Hu Lambs. Fermentation 2021, 7, 286. [Google Scholar] [CrossRef]
- Honikel, K.O. Reference methods for the assessment of physical characteristics of meat. Meat Sci. 1998, 49, 447–457. [Google Scholar] [CrossRef]
- Cardoso, A.L.B.D.; Sa-Caputo, D.C.; Asad, N.R.; van Heuvelen, M.J.G.; van der Zee, E.A.; Ribeiro-Carvalho, A.; Bernardo, M. Beneficial effects of whole-body vibration exercise for brain disorders in experimental studies with animal models: A systematic review. Behav. Brain Res. 2022, 431, 113933. [Google Scholar] [CrossRef] [PubMed]
- Wang, Q.; Wang, L.; Li, L.; Sun, M.; Li, P.; Yu, Y.; Zhang, Y.; Xu, Z.; Gao, P.; Ma, J.; et al. Effects of dietary supplementation of fermented Artemisia argyi on growth performance, slaughter performance, and meat quality in broilers. Poult. Sci. 2024, 103, 103545. [Google Scholar] [CrossRef]
- Hao, Y.; Huang, S.; Si, J.; Zhang, J.; Gaowa, N.; Sun, X.; Lv, J.; Liu, G.; He, Y.; Wang, W.; et al. Effects of Paper Mulberry Silage on the Milk Production, Apparent Digestibility, Antioxidant Capacity, and Fecal Bacteria Composition in Holstein Dairy Cows. Animals 2020, 10, 1152. [Google Scholar] [CrossRef]
- Yan, B.; Gu, Y.; Huang, C.; Lai, C.; Ling, Z.; Yong, Q. Preparing xylooligosaccharides from paper mulberry branches as a promising prebiotic candidate for in vitro regulation of intestinal microbiota in colitis. Ind. Crops Products. 2023, 205, 117521. [Google Scholar] [CrossRef]
- Han, H.Y.; Zhang, K.Y.; Ding, X.M.; Bai, S.P.; Luo, Y.H.; Wang, J.P.; Zeng, Q.F. Effect of dietary fiber levels on performance, gizzard development, intestinal morphology, and nutrient utilization in meat ducks from 1 to 21 days of age. Poult. Sci. 2017, 96, 4333–4341. [Google Scholar] [CrossRef]
- Jiang, J.F.; Song, X.M.; Huang, X.; Zhou, W.D.; Wu, J.L.; Zhu, Z.G.; Zheng, H.C.; Jiang, Y.Q. Effects of Alfalfa Meal on Growth Performance and Gastrointestinal Tract Development of Growing Ducks. Asian-Australas. J. Anim. Sci. 2012, 25, 1445–1450. [Google Scholar] [CrossRef]
- Sun, J.; Liu, S.F.; Zhang, C.S.; Yu, L.N.; Bi, J.; Zhu, F.; Yang, Q.L. Chemical composition and antioxidant activities of Broussonetia papyrifera fruits. PLoS ONE 2012, 7, e32021. [Google Scholar] [CrossRef]
- Fang, Z.-y.; Xu, B.-c.; Meng, J.-y.; Cui, Q.-h.; Li, H.-m.; Si, H.-b. Effects of dietary Broussonetia papyrifera leaves on growth performance, serum biochemical indexes, intestinal morphology and cecal microflora of Guangxi Sanhuang chickens. Chin. J. Anim. Nutr. 2023, 35, 250–259. [Google Scholar] [CrossRef]
- El-Katcha, M.I.; Soltan, M.A.; Shewita, R.; Abdo, S.E.; Sanad, A.S.; Tufarelli, V.; Alagawany, M.; El-Naggar, K. Dietary Fiber and Lysolecithin Supplementation in Growing Ducks: Effect on Performance, Immune Response, Intestinal Morphology and Lipid Metabolism-Regulating Genes. Animals 2021, 11, 2873. [Google Scholar] [CrossRef] [PubMed]
- Li, F.; Lu, Y.; He, Z.; Yu, D.; Zhou, J.; Cao, H.; Zhang, X.; Ji, H.; Lv, K.; Yu, M. Analysis of carcass traits, meat quality, amino acid and fatty acid profiles between different duck lines. Poult. Sci. 2024, 103, 103791. [Google Scholar] [CrossRef] [PubMed]
- Fan, Y.; Zhu, J.; Ni, Y.; Luo, J.; Chen, T.; Sun, J.; Zhang, Y.; Xi, Q. Effect of Monascus-fermented Moringa oleifera on production performance, carcass characteristics, and meat quality attributes in broilers. Poult. Sci. 2024, 103, 104306. [Google Scholar] [CrossRef] [PubMed]
- Qi, Y.Y.; Zhang, K.Y.; Tian, G.; Bai, S.P.; Ding, X.M.; Wang, J.P.; Peng, H.W.; Lv, L.; Xuan, Y.; Zeng, Q.F. Effects of dietary corn germ meal levels on growth performance, serum biochemical parameters, meat quality, and standardized ileal digestibility of amino acids in Pekin ducks. Poult. Sci. 2022, 101, 101779. [Google Scholar] [CrossRef] [PubMed]
- Bai, H.; Guo, Q.; Yang, B.; Dong, Z.; Li, X.; Song, Q.; Jiang, Y.; Wang, Z.; Chang, G.; Chen, G. Effects of residual feed intake divergence on growth performance, carcass traits, meat quality, and blood biochemical parameters in small-sized meat ducks. Poult. Sci. 2022, 101, 101990. [Google Scholar] [CrossRef]
- Yao, Y.; Liu, Y.; Li, C.; Huang, X.; Zhang, X.; Deng, P.; Jiang, G.; Dai, Q. Effects of rosemary extract supplementation in feed on growth performance, meat quality, serum biochemistry, antioxidant capacity, and immune function of meat ducks. Poult. Sci. 2023, 102, 102357. [Google Scholar] [CrossRef] [PubMed]
- Zhang, Y.; Cao, Z.; Wang, L.; Dong, B.; Qi, S.; Xu, X.; Bao, Q.; Zhang, Y.; Xu, Q.; Chang, G.; et al. Effects of linseed oil supplementation duration on fatty acid profile and fatty acid metabolism-related genes in the muscles of Chinese crested white ducks. Poult. Sci. 2023, 102, 102896. [Google Scholar] [CrossRef]
- Ghazalah, A.A.; Ali, A.M. Rosemary Leaves as a Dietary Supplement for Growth in Broiler Chickens. Int. J. Poult. Sci. 2008, 7, 237–239. [Google Scholar]
- Li, M.; Yuan, X.; Li, L.; Geng, Y.; Hong, L.; Pu, L.; Yang, H.; Li, L.; Zhang, J. Effects of potassium diformate on growth performance, apparent digestibility of nutrients, serum biochemical indices, and intestinal microflora in Cherry Valley ducks. Poult. Sci. 2024, 103, 104099. [Google Scholar] [CrossRef]
- Qin, L.; Huang, T.; Jing, R.; Wen, J.; Cao, M. Mulberry leaf extract reduces abdominal fat deposition via adenosine-activated protein kinase/sterol regulatory element binding protein-1c/acetyl-CoA carboxylase signaling pathway in female Arbor Acre broilers. Poult. Sci. 2023, 102, 102638. [Google Scholar] [CrossRef]
- Feng, T.; Li, S.; Wang, P.; Zhu, D.; Xu, Z.; Wang, L.; Li, A.; Kulyar, M.F.; Shen, Y. Hepatoprotective effects of Radix Bupleuri extract on aflatoxin B1-induced liver injury in ducks. Ecotoxicol. Environ. Saf. 2024, 283, 116781. [Google Scholar] [CrossRef]
- Zhang, W.; Wang, D.; Hao, E.; Shi, L.; Chen, H.; Zhang, W.; Chen, Y. Positive effects and mechanism of mulberry leaf extract on alleviating fatty liver hemorrhagic syndrome in laying hens. Poult. Sci. 2024, 103, 103998. [Google Scholar] [CrossRef]
- Bahreini Boroujeni, L.Z.; Haghighat_Lari, M.M.; Ghandi, A.; Hashemian, S.M.; Shafabakhsh, R.; Banikazemi, Z.; Taghizadeh, M. Effects of black mulberry leaf extract on liver health and metabolic parameters in rats with high-fat diet-induced liver changes. Obes. Med. 2024, 50, 100554. [Google Scholar] [CrossRef]
- Zhan, H.Q.; Dong, X.Y.; Li, L.L.; Zheng, Y.X.; Gong, Y.J.; Zou, X.T. Effects of dietary supplementation with Clostridium butyricum on laying performance, egg quality, serum parameters, and cecal microflora of laying hens in the late phase of production. Poult. Sci. 2019, 98, 896–903. [Google Scholar] [CrossRef] [PubMed]
- Deng, J.; Zhang, J.; Chang, Y.; Wang, S.; Shi, M.; Miao, Z. Effects of Chinese yam polysaccharides on the immune function and serum biochemical indexes of broilers. Front. Vet. Sci. 2022, 9, 1013888. [Google Scholar] [CrossRef]
- Li, Z.; Sang, Q.Q.; Sun, Y.X.; Liu, Y.; Hou, Z.C. Exploring the effect of the microbiota on the production of duck striped eggs. Poult. Sci. 2023, 102, 102436. [Google Scholar] [CrossRef]
- Turnbaugh, P.J.; Ley, R.E.; Mahowald, M.A.; Magrini, V.; Mardis, E.R.; Gordon, J.I. An obesity-associated gut microbiome with increased capacity for energy harvest. Nature 2006, 444, 1027–1031. [Google Scholar] [CrossRef]
- Lyu, W.; Liu, X.; Lu, L.; Dai, B.; Wang, W.; Yang, H.; Xiao, Y. Cecal Microbiota Modulates Fat Deposition in Muscovy Ducks. Front. Vet. Sci. 2021, 8, 609348. [Google Scholar] [CrossRef]
- Yang, T.S.; Jiang, Y.; Tang, J.; Chang, G.B.; Zhao, W.M.; Hou, S.S.; Chen, G.H. Comparison of Cecal Microbiota and Performance Indices Between Lean-Type and Fatty-Type Pekin Ducks. Front. Microbiol. 2022, 13, 820569. [Google Scholar] [CrossRef]
- Price, C.E.; Valls, R.A.; Ramsey, A.R.; Loeven, N.A.; Jones, J.T.; Barrack, K.E.; Schwartzman, J.D.; Royce, D.B.; Cramer, R.A.; Madan, J.C.; et al. Intestinal Bacteroides modulates inflammation, systemic cytokines, and microbial ecology via propionate in a mouse model of cystic fibrosis. mBio 2024, 15, e03144-03123. [Google Scholar] [CrossRef] [PubMed]
- Chang, Y.G.; Guo, R.B.; Gu, T.T.; Zong, Y.B.; Sun, H.X.; Xu, W.W.; Chen, L.; Tian, Y.; Li, G.Q.; Lu, L.Z.; et al. Integrated transcriptome and microbiome analyses of residual feed intake in ducks during high production period. Poult. Sci. 2024, 103, 103726. [Google Scholar] [CrossRef]
- Ricaboni, D.; Mailhe, M.; Khelaifia, S.; Raoult, D.; Million, M. Romboutsia timonensis, a new species isolated from human gut. New Microbes New Infect. 2016, 12, 6–7. [Google Scholar] [CrossRef]
- Gerritsen, J.; Hornung, B.; Ritari, J.; Paulin, L.; Rijkers, G.; Schaap, P.; De Vos, W.; Smidt, H. A comparative and functional genomics analysis of the genus Romboutsia provides insight into adaptation to an intestinal lifestyle. BioRxiv 2019, 845511. [Google Scholar] [CrossRef]
- Yamaizumi, K.; Kyotani, M.; Kenzaka, T. Bacteremia caused by Desulfovibrio desulfuricans with the intestinal tract as the portal of entry: Two case reports and a literature review. BMC Infect. Dis. 2024, 24, 725. [Google Scholar] [CrossRef] [PubMed]
- Wang, X.; Hu, C.; Ding, L.; Tang, Y.; Wei, H.; Jiang, C.; Yan, Q.; Dong, Q.; Degen, A.A. Astragalus membranaceus Alters Rumen Bacteria to Enhance Fiber Digestion, Improves Antioxidant Capacity and Immunity Indices of Small Intestinal Mucosa, and Enhances Liver Metabolites for Energy Synthesis in Tibetan Sheep. Animals 2021, 11, 3236. [Google Scholar] [CrossRef] [PubMed]
- Petersen, C.; Bell, R.; Klag, K.A.; Lee, S.-H.; Soto, R.; Ghazaryan, A.; Buhrke, K.; Ekiz, H.A.; Ost, K.S.; Boudina, S.; et al. T cell–mediated regulation of the microbiota protects against obesity. Science 2019, 365, eaat9351. [Google Scholar] [CrossRef]
- Chen, Y.R.; Jing, Q.L.; Chen, F.L.; Zheng, H.; Chen, L.D.; Yang, Z.C. Desulfovibrio is not always associated with adverse health effects in the Guangdong Gut Microbiome Project. Peerj 2021, 9, e12033. [Google Scholar] [CrossRef]
- Xiong, Y.; Wang, X.; Li, X.; Guo, L.; Yang, F.; Ni, K. Exploring the rumen microbiota of Hu lambs in response to diet with paper mulberry. Appl. Microbiol. Biotechnol. 2023, 107, 4961–4971. [Google Scholar] [CrossRef]


| Items | G0 | G4 | G6 | G8 | G10 |
|---|---|---|---|---|---|
| Components (%) | |||||
| Corn powder | 66.1 | 64.27 | 64 | 62 | 59.94 |
| Soybean meal | 25.95 | 25.15 | 24.8 | 24.3 | 23.84 |
| Wheat bran | 3.25 | 1.45 | - | - | - |
| Paper mulberry powder | - | 4 | 6 | 8 | 10 |
| Soybean oil | 1.5 | 1.93 | 2 | 2.5 | 3.02 |
| Limestone | 1.1 | 1.1 | 1.1 | 1.1 | 1.1 |
| Calcium phosphate | 1.2 | 1.2 | 1.2 | 1.2 | 1.2 |
| NaCl | 0.3 | 0.3 | 0.3 | 0.3 | 0.3 |
| Lysine | 0.1 | 0.1 | 0.1 | 0.1 | 0.1 |
| Methionine | 0.2 | 0.2 | 0.2 | 0.2 | 0.2 |
| Choline chloride | 0.1 | 0.1 | 0.1 | 0.1 | 0.1 |
| Premix 1 | 0.2 | 0.2 | 0.2 | 0.2 | 0.2 |
| Nutrient contents | |||||
| CP, % | 18.05 | 18.05 | 18.05 | 18.04 | 18.05 |
| ME, MJ/kg | 2.93 | 2.92 | 2.92 | 2.92 | 2.92 |
| EE, % | 4.17 | 4.93 | 5.16 | 5.82 | 6.49 |
| CF, % | 2.32 | 3.04 | 3.38 | 3.78 | 4.18 |
| Ca, % | 0.8 | 0.92 | 0.98 | 1.04 | 1.11 |
| P, % | 0.61 | 0.6 | 0.6 | 0.6 | 0.6 |
| Lysine, % | 0.91 | 0.88 | 0.86 | 0.84 | 0.82 |
| Methionine, % | 0.28 | 0.27 | 0.26 | 0.26 | 0.25 |
| Items | G0 | G4 | G6 | G8 | G10 | SEM | p |
|---|---|---|---|---|---|---|---|
| ADFI, g | 199 | 192 | 196 | 194 | 200 | 1.97 | 0.690 |
| ADG, g | 75.22 b | 77.1 ab | 79.73 a | 75.05 b | 75.74 b | 0.59 | 0.034 |
| FCR | 1.96 | 1.87 | 1.86 | 1.93 | 1.98 | 0.02 | 0.180 |
| Items | G0 | G4 | G6 | G8 | G10 | SEM | p |
|---|---|---|---|---|---|---|---|
| pH45 | 6.23 | 6.27 | 6.12 | 6.16 | 6.12 | 0.03 | 0.460 |
| pH24 | 5.34 b | 5.32 b | 5.38 b | 5.47 a | 5.35 b | 0.02 | 0.047 |
| a*45min | 21.15 | 21.55 | 21.46 | 21.25 | 21.56 | 0.46 | 0.990 |
| b*45min | 7.91 | 8.77 | 9.02 | 9.20 | 8.39 | 0.23 | 0.420 |
| L*45min | 45.94 | 45.65 | 45.28 | 48.46 | 44.99 | 0.61 | 0.370 |
| a*24h | 24.48 | 24.3 | 24.32 | 23.75 | 23.53 | 0.24 | 0.630 |
| b*24h | 10.59 | 9.37 | 9.51 | 9.74 | 8.46 | 0.3 | 0.230 |
| L*24h | 48.19 | 46.44 | 46.47 | 46.75 | 46.44 | 0.48 | 0.760 |
| Drip loss % | 2.22 | 2.05 | 2.26 | 2.46 | 2.46 | 0.01 | 0.640 |
| Cooking loss % | 19.2 | 24.55 | 21.21 | 18.32 | 18.32 | 0.02 | 0.870 |
| Shear force N | 19.54 | 18.89 | 17.2 | 18.97 | 18.97 | 0.61 | 0.050 |
| Items | G0 | G4 | G6 | G8 | G10 | SEM | p |
|---|---|---|---|---|---|---|---|
| TP (g/L) | 41.50 b | 44.47 a | 45.58 a | 45.67 a | 45.85 a | 0.32 | 0.028 |
| ALB (g/L) | 18.61 b | 19.56 ab | 20.29 a | 20.21 a | 20.39 a | 0.18 | 0.039 |
| TC (mmol/L) | 5.31 a | 4.96 b | 5.37 a | 5.53 a | 5.59 a | 0.08 | 0.026 |
| TG (mmol/L) | 2.19 | 1.75 | 1.9 | 1.81 | 2.17 | 0.09 | 0.050 |
| HDL (mmol/L) | 1.86 c | 2.13 b | 2.37 a | 2.46 a | 2.50 a | 0.05 | 0.017 |
| LDL (mmol/L) | 2.58 | 2.47 | 2.62 | 2.7 | 2.66 | 0.03 | 0.050 |
| ALT (U/L) | 37.43 a | 32.31 ab | 38.76 a | 33.73 ab | 31.26 b | 0.57 | 0.033 |
| AST (U/L) | 46.90 a | 38.49 b | 48.73 a | 39.55 b | 38.96 b | 0.81 | 0.029 |
| TBI (μmol/L) | 13.23 a | 12.86 a | 13.60 a | 11.12 b | 12.22 ab | 0.24 | 0.048 |
| DBI (μmol/L) | 4.09 | 4.15 | 4.66 | 3.68 | 4.20 | 0.09 | 0.050 |
| α-HBD (U/L) | 17.51 b | 20.10 a | 15.71 c | 19.93 a | 19.97 a | 0.32 | 0.025 |
| γ-GT (U/L) | 5.04 | 4.98 | 4.93 | 5.05 | 5.16 | 0.09 | 0.960 |
| Items | G0 | G4 | G6 | G8 | G10 | SEM | p |
|---|---|---|---|---|---|---|---|
| Spleen rate (%) | 0.06 | 0.07 | 0.06 | 0.06 | 0.07 | 0.01 | 0.610 |
| Bursa of fabricius rate (%) | 1.08 | 0.98 | 1.15 | 1.21 | 1.30 | 0.14 | 0.220 |
| IgG (mg/mL) | 2.5 | 2.42 | 2.53 | 2.44 | 2.34 | 0.04 | 0.770 |
| IgA (mg/mL) | 1.06 | 1.08 | 1.11 | 1.03 | 1.02 | 0.02 | 0.570 |
| IgM (mg/mL) | 0.81 | 0.87 | 0.86 | 0.77 | 0.86 | 0.02 | 0.190 |
| Complement 3 (mmg/mL) | 1.42 c | 1.59 ab | 1.52 b | 1.62 a | 1.52 b | 0.02 | 0.048 |
| Complement 4 (mmg/mL) | 0.46 c | 0.52 b | 0.52 b | 0.59 a | 0.50 b | 0.01 | 0.036 |
Disclaimer/Publisher’s Note: The statements, opinions and data contained in all publications are solely those of the individual author(s) and contributor(s) and not of MDPI and/or the editor(s). MDPI and/or the editor(s) disclaim responsibility for any injury to people or property resulting from any ideas, methods, instructions or products referred to in the content. |
© 2025 by the authors. Licensee MDPI, Basel, Switzerland. This article is an open access article distributed under the terms and conditions of the Creative Commons Attribution (CC BY) license (https://creativecommons.org/licenses/by/4.0/).
Share and Cite
Xiong, Y.; Tang, C.; Wang, X.; Wang, Y.; Yang, F. Unlocking the Potential of Paper Mulberry Powder in Cherry Valley Ducks: Impacts on Growth, Serum Biochemistry, and Cecum Microbiome. Animals 2025, 15, 1602. https://doi.org/10.3390/ani15111602
Xiong Y, Tang C, Wang X, Wang Y, Yang F. Unlocking the Potential of Paper Mulberry Powder in Cherry Valley Ducks: Impacts on Growth, Serum Biochemistry, and Cecum Microbiome. Animals. 2025; 15(11):1602. https://doi.org/10.3390/ani15111602
Chicago/Turabian StyleXiong, Yi, Chu Tang, Xuekai Wang, Yongsheng Wang, and Fuyu Yang. 2025. "Unlocking the Potential of Paper Mulberry Powder in Cherry Valley Ducks: Impacts on Growth, Serum Biochemistry, and Cecum Microbiome" Animals 15, no. 11: 1602. https://doi.org/10.3390/ani15111602
APA StyleXiong, Y., Tang, C., Wang, X., Wang, Y., & Yang, F. (2025). Unlocking the Potential of Paper Mulberry Powder in Cherry Valley Ducks: Impacts on Growth, Serum Biochemistry, and Cecum Microbiome. Animals, 15(11), 1602. https://doi.org/10.3390/ani15111602

