Polysaccharides of Atractylodes Macrocephala Koidz Alleviate LPS-Induced Bursa of Fabricius Injury in Goslings by Inhibiting EREG Expression
Simple Summary
Abstract
1. Introduction
2. Materials and Methods
2.1. Ethics Statement
2.2. Experimental Animals and Sample Preparation
2.3. Detection of BF Organ Index
2.4. Histomorphological Observation of BF
2.5. Detection of Immunoglobulins in Serum
2.6. Detection of Cytokines in BF
2.7. Detection of Antioxidant Indicators in BF
2.8. RNA Extraction and Library Construction
2.9. Identification of DEGs and Functional Enrichment Analysis
2.10. Protein–Protein Interaction (PPI) Network
2.11. In Vitro Culture of BF Cells in Goslings
2.12. Flow Cytometry Detection of BF Cell Cycle and Apoptosis
2.13. Western Blot Assay
2.14. qRT-PCR Assay
2.15. Statistical Data Analysis
3. Results
3.1. PAMKs Alleviated LPS-Induced Structural Damage of BF Tissues in Goslings
3.2. Effect of PAMKs on Immunoglobulin Indices in Serum of LPS-Induced Goslings
3.3. Effect of PAMKs on Cytokine Expression Levels in LPS-Induced Bursa of Goslings
3.4. Effect of PAMKs on LPS-Induced Antioxidant Indexes in BF of Goslings
3.5. Descriptive Analysis of Transcriptome Data in BF of Goslings
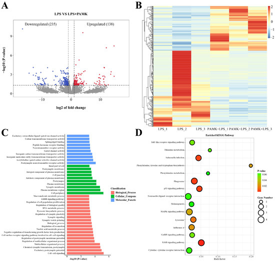
3.6. Functional Enrichment Analysis of DEGs
3.7. PPI Network and qRT-PCR Method Validation Results
3.8. Key Gene Identification
3.9. The Impact of PAMKs on Cell Apoptosis and Cell Cycle in LPS Induced Injury to Gosling BF Cells
3.10. Effect of PAMKs on EREG Signaling Pathway
4. Discussion
5. Conclusions
Supplementary Materials
Author Contributions
Funding
Institutional Review Board Statement
Informed Consent Statement
Data Availability Statement
Conflicts of Interest
References
- Pedrazzoli, S.; Graziosi, G.; Salaroli, R.; Catelli, E.; Lupini, C. Dynamic alterations in T-lymphocyte subsets assessed by flow cytometry in chickens following exposure to infectious bursal disease virus: A systematic review. Dev. Comp. Immunol. 2024, 162, 105280. [Google Scholar] [CrossRef] [PubMed]
- Ribatti, D.; Porzionato, A.; Emmi, A.; De Caro, R. The bursa of hieronymus fabricius ab aquapendente: From original iconography to most recent research. Rom. J. Morphol. Embryol. 2020, 61, 583–585. [Google Scholar] [CrossRef] [PubMed]
- Althwaiqeb, S.A.; Fakoya, A.O.; Bordoni, B. Histology, B-Cell Lymphocyte; StatPearls Publishing: Treasure Island, FL, USA, 2024. [Google Scholar]
- Tahir, I.; Alsayeqh, A.F. Phytochemicals: A promising approach to control infectious bursal disease. Front. Vet. Sci. 2024, 11, 1421668. [Google Scholar] [CrossRef] [PubMed]
- Song, R.; Jiang, Y.; Zhang, B.; Jiao, Z.; Yang, X.; Zhang, N. Effects of Hypericum attenuatum Choisy extract on the immunologic function and intestinal microflora of broilers under oxidative stress. Poult. Sci. 2024, 103, 104189. [Google Scholar] [CrossRef]
- Xi, Y.; Li, Y.; Ying, S.; Yan, J.; Shi, Z. Bacterial lipopolysaccharide with different administration routes affects intestinal mucosal morphological, immunological, and microbial barrier functions in goslings. Poult. Sci. 2023, 102, 102599. [Google Scholar] [CrossRef]
- Xi, Y.; Huang, Y.; Li, Y.; Huang, Y.; Yan, J.; Shi, Z. The effects of dietary protein and fiber levels on growth performance, gout occurrence, intestinal microbial communities, and immunoregulation in the gut-kidney axis of goslings. Poult. Sci. 2022, 101, 101780. [Google Scholar] [CrossRef]
- Yang, Z.; Yang, J.J.; Zhu, P.J.; Han, H.M.; Wan, X.L.; Yang, H.M.; Wang, Z.Y. Effects of betaine on growth performance, intestinal health, and immune response of goslings challenged with lipopolysaccharide. Poult. Sci. 2022, 101, 102153. [Google Scholar] [CrossRef]
- Ansari, A.R.; Li, N.Y.; Sun, Z.J.; Huang, H.B.; Zhao, X.; Cui, L.; Hu, Y.F.; Zhong, J.M.; Karrow, N.A.; Liu, H.Z. Lipopolysaccharide induces acute bursal atrophy in broiler chicks by activating TLR4-MAPK-NF-kappaB/AP-1 signaling. Oncotarget 2017, 8, 108375–108391. [Google Scholar] [CrossRef][Green Version]
- Zheng, F.; Chen, L.; Gao, J.; Niu, F.; Duan, X.; Yin, L.; Tian, W. Identification of autotoxic compounds from Atractylodes macrocephala Koidz and preliminary investigations of their influences on immune system. J. Plant Physiol. 2018, 230, 33–39. [Google Scholar] [CrossRef]
- Song, H.P.; Li, R.L.; Chen, X.; Wang, Y.Y.; Cai, J.Z.; Liu, J.; Chen, W.W. Atractylodes macrocephala Koidz promotes intestinal epithelial restitution via the polyamine—Voltage-gated K+ channel pathway. J. Ethnopharmacol. 2014, 152, 163–172. [Google Scholar] [CrossRef]
- Liu, C.; Wang, S.; Xiang, Z.; Xu, T.; He, M.; Xue, Q.; Song, H.; Gao, P.; Cong, Z. The chemistry and efficacy benefits of polysaccharides from Atractylodes macrocephala Koidz. Front. Pharmacol. 2022, 13, 952061. [Google Scholar] [CrossRef] [PubMed]
- Yang, J.; Ou, W.; Lin, G.; Wang, Y.; Chen, D.; Zeng, Z.; Chen, Z.; Lu, X.; Wu, A.; Lin, C.; et al. PAMK ameliorates non-alcoholic steatohepatitis and associated anxiety/depression-like behaviors through restoring gut microbiota and metabolites in mice. Nutrients 2024, 16, 3837. [Google Scholar] [CrossRef] [PubMed]
- Chen, L.; Chang, X.; Wu, C.; Luo, G.; Zhang, P.; Tian, W. Polysaccharide extracted from Atractylodes macrocephala improves the spleen deficiency constipation in mice by regulating the gut microbiota to affect the 5-HT synthesis. Neurogastroenterol. Motil. 2024, 36, e14875. [Google Scholar] [CrossRef]
- Zhao, R.; Yang, F.; Bai, Y.; Zhao, J.; Hu, M.; Zhang, X.; Dou, T.; Jia, J. Research progress on the mechanisms underlying poultry immune regulation by plant polysaccharides. Front. Vet. Sci. 2023, 10, 1175848. [Google Scholar] [CrossRef]
- Li, W.; Xiang, X.; Li, B.; Wang, Y.; Qian, L.; Tian, Y.; Huang, Y.; Xu, D.; Cao, N. PAMK Relieves LPS-Induced Enteritis and Improves Intestinal Flora Disorder in Goslings. Evid.-Based Complement Altern. Med. 2021, 1, 9721353. [Google Scholar] [CrossRef]
- Zhou, Y.; Mao, S.; Zhou, M. Effect of the flavonoid baicalein as a feed additive on the growth performance, immunity, and antioxidant capacity of broiler chickens. Poult. Sci. 2019, 98, 2790–2799. [Google Scholar] [CrossRef]
- Luo, J.; Liu, H.; Wang, J.; Li, L.; Han, C.; Gan, X.; Li, Y.; Bai, L.; Mustafa, A. Transcriptome reveals B lymphocyte apoptosis in duck embryonic bursa of Fabricius mediated by mitochondrial and Fas signaling pathways. Mol. Immunol. 2018, 101, 120–129. [Google Scholar] [CrossRef]
- Skrzypczak-Wiercioch, A.; Salat, K. Lipopolysaccharide-induced model of neuroinflammation: Mechanisms of action, research application and future directions for its use. Molecules 2022, 27, 5481. [Google Scholar] [CrossRef]
- Ekino, S.; Arakawa, H.; Sonoda, K.; Noguchi, K.; Inui, S.; Yokoyama, H.; Kodama, Y. The origin of IgG-containing cells in the bursa of Fabricius. Cell Tissue Res. 2012, 348, 537–550. [Google Scholar] [CrossRef]
- Udoumoh, A.F.; Nwaogu, I.C.; Igwebuike, U.M.; Obidike, I.R. Pre-hatch and post-hatch development of the bursa of Fabricius in broiler chicken: A morphological study. Vet. Res. Forum 2022, 13, 301–308. [Google Scholar]
- Fodor, A.; Tiperciuc, B.; Login, C.; Orasan, O.H.; Lazar, A.L.; Buchman, C.; Hanghicel, P.; Sitar-Taut, A.; Suharoschi, R.; Vulturar, R.; et al. Endothelial dysfunction, inflammation, and oxidative stress in COVID-19: Mechanisms and therapeutic targets. Oxidative Med. Cell. Longev. 2021, 2021, 8671713. [Google Scholar] [CrossRef] [PubMed]
- Saba, E.; Jeong, D.; Irfan, M.; Lee, Y.Y.; Park, S.J.; Park, C.K.; Rhee, M.H. Anti-inflammatory activity of Rg3-enriched Korean red ginseng extract in murine model of sepsis. Evid.-Based Complement Altern. Med. 2018, 2018, 6874692. [Google Scholar] [CrossRef] [PubMed]
- Li, W.; Guo, S.; Xu, D.; Li, B.; Cao, N.; Tian, Y.; Jiang, Q. Polysaccharide of atractylodes macrocephala Koidz (PAMK) relieves immunosuppression in cyclophosphamide-treated geese by maintaining a humoral and cellular immune balance. Molecules 2018, 23, 932. [Google Scholar] [CrossRef] [PubMed]
- Li, W.; Xiang, X.; Cao, N.; Chen, W.; Tian, Y.; Zhang, X.; Shen, X.; Jiang, D.; Xu, D.; Xu, S. Polysaccharide of atractylodes macrocephala koidz activated T lymphocytes to alleviate cyclophosphamide-induced immunosuppression of geese through novel_mir2/CD28/AP-1 signal pathway. Poult. Sci. 2021, 100, 101129. [Google Scholar] [CrossRef] [PubMed]
- Li, W.; Xu, D.; Li, B.; Cao, N.; Guo, S.; Jiang, Q.; Tian, Y. The polysaccharide of Atractylodes macrocephala koidz (PAMK) alleviates cyclophosphamide-mediated immunosuppression in geese, possibly through novel_mir2 targeting of CTLA4 to upregulate the TCR-NFAT pathway. RSC Adv. 2018, 8, 26837–26848. [Google Scholar] [CrossRef]
- Tang, X.; Molina, M.; Amar, S. P53 short peptide (p53pep164) regulates lipopolysaccharide-induced tumor necrosis factor-alpha factor/cytokine expression. Cancer Res. 2007, 67, 1308–1316. [Google Scholar] [CrossRef]
- Cao, Y.; Xia, D.S.; Qi, S.R.; Du, J.; Ma, P.; Wang, S.L.; Fan, Z.P. Epiregulin can promote proliferation of stem cells from the dental apical papilla via MEK/Erk and JNK signalling pathways. Cell Prolif. 2013, 46, 447–456. [Google Scholar] [CrossRef]
- Feng, Y.; Teitelbaum, D.H. Epidermal growth factor/TNF-α transactivation modulates epithelial cell proliferation and apoptosis in a mouse model of parenteral nutrition. Am. J. Physiol.-Gastroint. Liver Physiol. 2012, 302, G236–G249. [Google Scholar] [CrossRef]
- Zaiss, D.; Gause, W.C.; Osborne, L.C.; Artis, D. Emerging functions of amphiregulin in orchestrating immunity, inflammation, and tissue repair. Immunity 2015, 42, 216–226. [Google Scholar] [CrossRef]
- Zhou, Q.; Song, J.; Wang, Y.; Lin, T. Remifentanil attenuates cardiac dysfunction, lipid peroxidation and immune disorder in rats with isoproterenol-induced myocardial injury via JNK/NF-KB p65 inhibition. Ann. Transl. Med. 2020, 8, 551. [Google Scholar] [CrossRef]
- Chen, X.S.; Cui, J.R.; Meng, X.L.; Wang, S.H.; Wei, W.; Gao, Y.L.; Shou, S.T.; Liu, Y.C.; Chai, Y.F. Angiotensin-(1–7) ameliorates sepsis-induced cardiomyopathy by alleviating inflammatory response and mitochondrial damage through the NF-kappaB and MAPK pathways. J. Transl. Med. 2023, 21, 2. [Google Scholar] [CrossRef] [PubMed]
- Rao, X.; Li, Z.; Zhang, Q.; Lai, Y.; Liu, J.; Li, L.; Cheng, H.; Shen, W.; Sun, D. Alpha-Hederin induces paraptosis by targeting GPCRs to activate Ca (2+)/MAPK signaling pathway in colorectal cancer. Cancer Med. 2024, 13, e7202. [Google Scholar] [CrossRef] [PubMed]
- Sun, Y.; Liu, W.; Liu, T.; Feng, X.; Yang, N.; Zhou, H. Signaling pathway of MAPK/ERK in cell proliferation, differentiation, migration, senescence and apoptosis. J. Recept. Signal Transduct. 2015, 35, 600–604. [Google Scholar] [CrossRef] [PubMed]
- Ben-Ami, I.; Freimann, S.; Armon, L.; Dantes, A.; Strassburger, D.; Friedler, S.; Raziel, A.; Seger, R.; Ron-El, R.; Amsterdam, A. PGE2 up-regulates EGF-like growth factor biosynthesis in human granulosa cells: New insights into the coordination between PGE2 and LH in ovulation. Mol. Hum. Reprod. 2006, 12, 593–599. [Google Scholar] [CrossRef] [PubMed]
- Ikuma Nakagawa, D.K.T.A. Role of inflammation amplifier-induced growth factor expression in the development of inflammatory diseases. Crit. Rev. Immunol. 2015, 35, 365–378. [Google Scholar] [CrossRef]
- Xia, Q.; Jiang, J.; Zhao, W.; Tang, Q.; Li, X.; Wang, T.; Zhou, Y. Epiregulin promotes growth and metastasis of gastric cancer via the ERK/JNK/p38 signaling pathway. Blood Genom. 2021, 5, 135–145. [Google Scholar] [CrossRef]
- Gagnani, R.; Srivastava, M.; Suri, M.; Singh, H.; Shanker, N.U.; Bali, A. A focus on c-Jun-N-terminal kinase signaling in sepsis-associated multiple organ dysfunction: Mechanisms and therapeutic strategies. Int. Immunopharmacol. 2024, 143, 113552. [Google Scholar] [CrossRef]
- Ahn, S.; Kwon, A.; Oh, Y.; Rhee, S.; Song, W.K. Microtubule acetylation-specific inhibitors induce cell death and mitotic arrest via JNK/AP-1 activation in triple-negative breast cancer cells. Mol. Cells 2023, 46, 387–398. [Google Scholar] [CrossRef]
- Leppa, S.; Bohmann, D. Diverse functions of JNK signaling and c-Jun in stress response and apoptosis. Oncogene 1999, 18, 6158–6162. [Google Scholar] [CrossRef]
- Ting, N.C.; Chen, Y.H.; Chen, J.C.; Huang, W.C.; Liou, C.J.; Chen, L.C.; Yang, S.H.; Kuo, M.L. Perilla fruit water extract attenuates inflammatory responses and alleviates neutrophil recruitment via MAPK/JNK-AP-1/c-Fos signaling pathway in ARDS animal model. Evid.-Based Complement Altern. Med. 2022, 2022, 4444513. [Google Scholar] [CrossRef]







| Sample | Raw Data (Reads) | Valid Data (Reads) | Valid Ratio (Reads) | Q30% | GC Content% |
|---|---|---|---|---|---|
| LPS-1 | 54,625,942 | 52,785,740 | 96.63 | 97.93 | 47.50 |
| LPS-2 | 4,652,940 | 44,020,058 | 94.36 | 97.81 | 50.00 |
| LPS-3 | 51,574,198 | 49,798,384 | 96.56 | 98.00 | 48.50 |
| PAMK + LPS-1 | 53,332,552 | 51,434,548 | 96.44 | 97.98 | 49.50 |
| PAMK + LPS-2 | 50,618,118 | 48,819,648 | 96.45 | 97.97 | 48.50 |
| PAMK + LPS-3 | 48,542,906 | 46,660,038 | 96.12 | 97.97 | 48.50 |
Disclaimer/Publisher’s Note: The statements, opinions and data contained in all publications are solely those of the individual author(s) and contributor(s) and not of MDPI and/or the editor(s). MDPI and/or the editor(s) disclaim responsibility for any injury to people or property resulting from any ideas, methods, instructions or products referred to in the content. |
© 2025 by the authors. Licensee MDPI, Basel, Switzerland. This article is an open access article distributed under the terms and conditions of the Creative Commons Attribution (CC BY) license (https://creativecommons.org/licenses/by/4.0/).
Share and Cite
Gong, S.; Zhang, B.; Sun, X.; Liang, W.; Hong, L.; Zhou, X.; Li, W.; Tian, Y.; Xu, D.; Wu, Z.; et al. Polysaccharides of Atractylodes Macrocephala Koidz Alleviate LPS-Induced Bursa of Fabricius Injury in Goslings by Inhibiting EREG Expression. Animals 2025, 15, 84. https://doi.org/10.3390/ani15010084
Gong S, Zhang B, Sun X, Liang W, Hong L, Zhou X, Li W, Tian Y, Xu D, Wu Z, et al. Polysaccharides of Atractylodes Macrocephala Koidz Alleviate LPS-Induced Bursa of Fabricius Injury in Goslings by Inhibiting EREG Expression. Animals. 2025; 15(1):84. https://doi.org/10.3390/ani15010084
Chicago/Turabian StyleGong, Shuying, Bingqi Zhang, Xiang Sun, Weijun Liang, Longsheng Hong, Xiang Zhou, Wanyan Li, Yunbo Tian, Danning Xu, Zhongping Wu, and et al. 2025. "Polysaccharides of Atractylodes Macrocephala Koidz Alleviate LPS-Induced Bursa of Fabricius Injury in Goslings by Inhibiting EREG Expression" Animals 15, no. 1: 84. https://doi.org/10.3390/ani15010084
APA StyleGong, S., Zhang, B., Sun, X., Liang, W., Hong, L., Zhou, X., Li, W., Tian, Y., Xu, D., Wu, Z., & Li, B. (2025). Polysaccharides of Atractylodes Macrocephala Koidz Alleviate LPS-Induced Bursa of Fabricius Injury in Goslings by Inhibiting EREG Expression. Animals, 15(1), 84. https://doi.org/10.3390/ani15010084

