The Role of the MYL4 Gene in Porcine Muscle Development and Its Molecular Regulatory Mechanisms
Abstract
Simple Summary
Abstract
1. Introduction
2. Materials and Methods
2.1. Data Source
2.2. Analysis of Differentially Expressed Genes
2.3. Functional Enrichment Analysis
2.4. Screening of Key Candidate Genes
2.5. Animals
2.6. RNA Extraction and Fluorescence Quantitative PCR
2.7. Prediction of Protein Structure Properties of the MLY4 Gene
2.8. PSMSC Cell Culture
2.9. Plasmid Construction, SiRNA Design, and Transfection
2.10. EDU Staining Verified the Expression of the MYL4 Gene in PSMSC
2.11. Statistical Analysis
3. Results
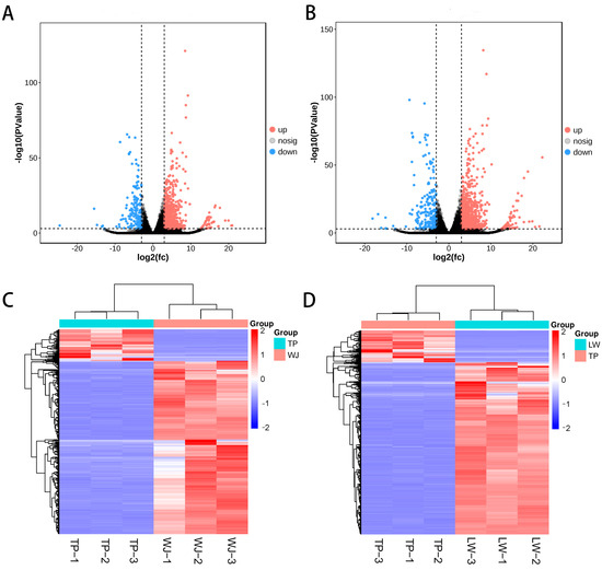
3.1. Analysis of Differentially Expressed Genes
3.2. Functional Enrichment Analysis
3.3. Analysis of Key Candidate Genes
3.4. RT-qPCR Detection
3.5. Prediction of Secondary and Tertiary Structures of the MYL4 Protein
3.6. The Effect of Overexpression and Knockdown of the MYL4 Gene on PSMSC Proliferation
3.7. The Impact of Overexpression and Knockdown of the MYL4 Gene on the Fst and FOXO3 Genes
4. Discussion
5. Conclusions
Author Contributions
Funding
Institutional Review Board Statement
Informed Consent Statement
Data Availability Statement
Acknowledgments
Conflicts of Interest
References
- Yang, J.; Gu, P.; Menges, S.; Klassen, H. Quantitative changes in gene transcription during induction of differentiation in porcine neural progenitor cells. Mol. Vis. 2012, 18, 1484–1504. [Google Scholar] [PubMed]
- Zhang, Y.; Yan, H.; Zhou, P.; Zhang, Z.; Liu, J.; Zhang, H. MicroRNA-152 Promotes Slow-Twitch Myofiber Formation via Targeting Uncoupling Protein-3 Gene. Animals 2019, 9, 669. [Google Scholar] [CrossRef] [PubMed]
- Ding, S.; Nie, Y.; Zhang, X.; Liu, X.; Wang, C.; Yuan, R.; Chen, K.; Zhu, Q.; Cai, S.; Fang, Y.; et al. The SNPs in myoD gene from normal muscle developing individuals have no effect on muscle mass. BMC Genet. 2019, 20, 72. [Google Scholar] [CrossRef]
- Gan, M.; Shen, L.; Fan, Y.; Guo, Z.; Liu, B.; Chen, L.; Tang, G.; Jiang, Y.; Li, X.; Zhang, S.; et al. High Altitude Adaptability and Meat Quality in Tibetan Pigs: A Reference for Local Pork Processing and Genetic Improvement. Animals 2019, 9, 1080. [Google Scholar] [CrossRef] [PubMed]
- Luo, W.; Xu, Y.; Gu, X.; Zhang, J.; Wang, J.; Geng, F. Divergence of Liver Lipidomes in Tibetan and Yorkshire Pigs Living at Different Altitudes. Molecules 2023, 28, 2991. [Google Scholar] [CrossRef] [PubMed]
- Esteves de Lima, J.; Relaix, F. Master regulators of skeletal muscle lineage development and pluripotent stem cells differentiation. Cell Regen. 2021, 10, 31. [Google Scholar] [CrossRef] [PubMed]
- Zammit, P.S.; Relaix, F.; Nagata, Y.; Ruiz, A.P.; Collins, C.A.; Partridge, T.A.; Beauchamp, J.R. Pax7 and myogenic progression in skeletal muscle satellite cells. J. Cell Sci. 2006, 119 Pt 9, 1824–1832. [Google Scholar] [CrossRef] [PubMed]
- Schiaffino, S.; Rossi, A.C.; Smerdu, V.; Leinwand, L.A.; Reggiani, C. Developmental myosins: Expression patterns and functional significance. Skelet. Muscle 2015, 5, 22. [Google Scholar] [CrossRef]
- Ropka-Molik, K.; Pawlina-Tyszko, K.; Żukowski, K.; Piórkowska, K.; Żak, G.; Gurgul, A.; Derebecka, N.; Wesoły, J. Examining the Genetic Background of Porcine Muscle Growth and Development Based on Transcriptome and miRNAome Data. Int. J. Mol. Sci. 2018, 19, 1208. [Google Scholar] [CrossRef]
- Xiong, Y.; Zhuang, R.; Zhao, G.; Liu, Y.; Su, Y.; Wang, W.; Xi, X.; Yang, Y.; Han, X.; Xie, S.; et al. Identification of the CKM Gene as a Potential Muscle-Specific Safe Harbor Locus in Pig Genome. Genes 2022, 13, 921. [Google Scholar] [CrossRef]
- Wang, T.Y.; Arking, D.E.; Maleszewski, J.J.; Fox-Talbot, K.; Nieuwenhuis, T.O.; Santhanam, L.; Virmani, R.; Rosenberg, A.Z.; Halushka, M.K. Human cardiac myosin light chain 4 (MYL4) mosaic expression patterns vary by sex. Sci. Rep. 2019, 9, 12681. [Google Scholar] [CrossRef]
- Dong, S.; Han, Y.; Zhang, J.; Ye, Y.; Duan, M.; Wang, K.; Wei, M.; Chamba, Y.; Shang, P. Haplotypes within the regulatory region of MYL4 are associated with pig muscle fiber size. Gene 2023, 850, 146934. [Google Scholar] [CrossRef]
- Zhong, Y.; Tang, K.; Nattel, S.; Zhai, M.; Gong, S.; Yu, Q.; Zeng, Y.; E, G.; Maimaitiaili, N.; Wang, J.; et al. Myosin light-chain 4 gene-transfer attenuates atrial fibrosis while correcting autophagic flux dysregulation. Redox Biol. 2023, 60, 102606. [Google Scholar] [CrossRef] [PubMed]
- Liu, Y.; Zhou, H.; Tao, Y.; Xu, Z.; Lai, H. Relationship between Serum miR-106 and MYL4 Levels and the Prevalence, Risk Stratification, and Prognosis of Atrial Fibrillation. J. Immunol. Res. 2022, 2022, 1069866. [Google Scholar] [CrossRef]
- Xu, X.; Yu, Z.; Ai, N.; Liufu, S.; Liu, X.; Chen, B.; Li, X.; Jiang, J.; Zhang, Y.; Ma, H.; et al. Molecular Mechanism of MYL4 Regulation of Skeletal Muscle Development in Pigs. Genes 2023, 14, 1267. [Google Scholar] [CrossRef] [PubMed]
- Cai, S.; Hu, B.; Wang, X.; Liu, T.; Lin, Z.; Tong, X.; Xu, R.; Chen, M.; Duo, T.; Zhu, Q.; et al. Integrative single-cell RNA-seq and ATAC-seq analysis of myogenic differentiation in pig. BMC Biol. 2023, 21, 19. [Google Scholar] [CrossRef]
- He, X.; Xu, J.; Liu, Y.; Guo, X.; Wei, W.; Xing, C.; Zhang, H.; Wang, H.; Liu, M.; Jiang, R. Explorations on Key Module and Hub Genes Affecting IMP Content of Chicken Pectoralis Major Muscle Based on WGCNA. Animals 2024, 14, 402. [Google Scholar] [CrossRef] [PubMed]
- Anderson, D.M.; Anderson, K.M.; Chang, C.L.; Makarewich, C.A.; Nelson, B.R.; McAnally, J.R.; Kasaragod, P.; Shelton, J.M.; Liou, J.; Bassel-Duby, R.; et al. A micropeptide encoded by a putative long noncoding RNA regulates muscle performance. Cell 2015, 160, 595–606. [Google Scholar] [CrossRef] [PubMed]
- Zhan, S.; Zhai, H.; Tang, M.; Xue, Y.; Li, D.; Wang, L.; Zhong, T.; Dai, D.; Cao, J.; Guo, J.; et al. Profiling and Functional Analysis of mRNAs during Skeletal Muscle Differentiation in Goats. Animals 2022, 12, 1048. [Google Scholar] [CrossRef]
- Balakrishnan, R.; Harris, M.A.; Huntley, R.; Van Auken, K.; Cherry, J.M. A guide to best practices for Gene Ontology (GO) manual annotation. Database 2013, 2013, bat054. [Google Scholar] [CrossRef]
- Kanehisa, M.; Furumichi, M.; Sato, Y.; Kawashima, M.; Ishiguro-Watanabe, M. KEGG for taxonomy-based analysis of pathways and genomes. Nucleic Acids Res. 2023, 51, D587–D592. [Google Scholar] [CrossRef] [PubMed]
- Zhang, H.; Zhou, J.; Zhang, M.; Yi, Y.; He, B. Upregulation of miR-376c-3p alleviates oxygen-glucose deprivation-induced cell injury by targeting ING5. Cell. Mol. Biol. Lett. 2019, 24, 67. [Google Scholar] [CrossRef] [PubMed]
- Sheng, X.; Wang, L.; Ni, H.; Wang, L.; Qi, X.; Xing, S.; Guo, Y. Comparative Analyses between Skeletal Muscle miRNAomes from Large White and Min Pigs Revealed MicroRNAs Associated with Postnatal Muscle Hypertrophy. PLoS ONE 2016, 11, e0156780. [Google Scholar]
- Wang, Z.; Li, Q.; Chamba, Y.; Zhang, B.; Shang, P.; Zhang, H.; Wu, C. Identification of Genes Related to Growth and Lipid Deposition from Transcriptome Profiles of Pig Muscle Tissue. PLoS ONE 2015, 10, e0141138. [Google Scholar] [CrossRef] [PubMed]
- Ropka-Molik, K.; Zukowski, K.; Eckert, R.; Gurgul, A.; Piórkowska, K.; Oczkowicz, M. Comprehensive analysis of the whole transcriptomes from two different pig breeds using RNA-Seq method. Anim. Genet. 2014, 45, 674–684. [Google Scholar] [CrossRef] [PubMed]
- Glass, D.J. PI3 kinase regulation of skeletal muscle hypertrophy and atrophy. Curr. Top. Microbiol. Immunol. 2010, 346, 267–278. [Google Scholar]
- Cao, C.; Cai, Y.; Li, Y.; Li, T.; Zhang, J.; Hu, Z.; Zhang, J. Characterization and Comparative Transcriptomic Analysis of Skeletal Muscle in Pekin Duck at Different Growth Stages Using RNA-Seq. Animals 2021, 11, 834. [Google Scholar] [CrossRef] [PubMed]
- Schüler, S.C.; Liu, Y.; Dumontier, S.; Grandbois, M.; Le Moal, E.; Cornelison, D.; Bentzinger, C.F. Extracellular matrix: Brick and mortar in the skeletal muscle stem cell niche. Front. Cell Dev. Biol. 2022, 10, 1056523. [Google Scholar] [CrossRef] [PubMed]
- Lee, C.H.; Chin, K.B. Effect of Pork Skin Gelatin on the Physical Properties of Pork Myofibrillar Protein Gel and Restructured Ham with Microbial Transglutaminase. Gels 2022, 8, 822. [Google Scholar] [CrossRef]
- Hakim, C.H.; Burkin, D.J.; Duan, D. Alpha 7 integrin preserves the function of the extensor digitorum longus muscle in dystrophin-null mice. J. Appl. Physiol. 2013, 115, 1388–1392. [Google Scholar] [CrossRef]
- Schuendeln, M.M.; Piekorz, R.P.; Wichmann, C.; Lee, Y.; McKinnon, P.J.; Boyd, K.; Takahashi, Y.; Ihle, J.N. The centrosomal, putative tumor suppressor protein TACC2 is dispensable for normal development, and deficiency does not lead to cancer. Mol. Cell. Biol. 2004, 24, 6403–6409. [Google Scholar] [CrossRef] [PubMed]
- Verdijk, L.B.; Snijders, T.; Drost, M.; Delhaas, T.; Kadi, F.; van Loon, L.J. Satellite cells in human skeletal muscle; from birth to old age. Age 2014, 36, 545–547. [Google Scholar] [CrossRef] [PubMed]
- Loumaye, A.; Lause, P.; Zhong, X.; Zimmers, T.A.; Bindels, L.B.; Thissen, J.P. Activin A Causes Muscle Atrophy through MEF2C-Dependent Impaired Myogenesis. Cells 2022, 11, 1119. [Google Scholar] [CrossRef] [PubMed]
- Cappella, M.; Perfetti, A.; Cardinali, B.; Garcia-Manteiga, J.M.; Carrara, M.; Provenzano, C.; Fuschi, P.; Cardani, R.; Renna, L.V.; Meola, G.; et al. High-throughput analysis of the RNA-induced silencing complex in myotonic dystrophy type 1 patients identifies the dysregulation of miR-29c and its target ASB2. Cell Death Dis. 2018, 9, 729. [Google Scholar] [CrossRef]
- Sopariwala, D.H.; Yadav, V.; Badin, P.M.; Likhite, N.; Sheth, M.; Lorca, S.; Vila, I.K.; Kim, E.R.; Tong, Q.; Song, M.S.; et al. Long-term PGC1β overexpression leads to apoptosis, autophagy and muscle wasting. Sci. Rep. 2017, 7, 10237. [Google Scholar] [CrossRef]
- Liu, J.; Shao, Y.; He, Y.; Ning, K.; Cui, X.; Liu, F.; Wang, Z.; Li, F. MORC2 promotes development of an aggressive colorectal cancer phenotype through inhibition of NDRG1. Cancer Sci. 2019, 110, 135–146. [Google Scholar] [CrossRef]







| Gene Name | Forward Primer (F) | Reverse Primer (R) |
|---|---|---|
| MYL4 | AGGAACCCACCTTTGACCC | GCAGCACCTCGGCATTAG |
| Fst | TACCGCAACGAATGTGCTCT | TCTGGGCAAATGCGGTTACA |
| FOXO3 | CAGCAGCACAGTGTTTGGAC | AGTGTCTGGTTGCCGTAGTG |
| β-actin | TCTGGCACCACACCTTCTA | AAGGTCTCGAACATGATCTG |
| Gene Name | Sense (5′–3′) | Antisense (5′–3′) |
|---|---|---|
| sscMYL4-186 | GGAGAGAUGAAGAUCACCUTT | AGGUGAUCUUCAUCUCUCCTT |
| sscMYL4-368 | GGGCACCUAUGAGGACUUUTT | AAAGUCCUCAUAGGUGCCCTT |
| sscMYL4-464 | CCUGGGAGAGAAGAUGACUTT | AGUCAUCUUCUCUCCCAGGTT |
| NC | UUCUCCGAACGUGUCACGUTT | ACGUGACACGUUCGGAGAATT |
| Gene ID | Gene Name | Universal Gene Name |
|---|---|---|
| ENSSSCG00000005385 | NR4A3 | nuclear receptor subfamily 4 group A member 3 |
| ENSSSCG00000004803 | ACTC1 | actin alpha cardiac muscle 1 |
| ENSSSCG00000006592 | S100A7 | S100 calcium binding protein A7 |
| ENSSSCG00000009361 | POSTN | periostin |
| ENSSSCG00000017307 | MYL4 | myosin light chain 4 |
| ENSSSCG00000025523 | COL2A1 | collagen type II alpha 1 chain |
| ENSSSCG00000029990 | DEFB1 | defensin beta 1 |
| ENSSSCG00000012647 | PRR32 | proline rich 32 |
| ENSSSCG00000027502 | MYL5 | myosin light chain 5 |
| ENSSSCG00000008560 | DPYSL5 | dihydropyrimidinase like 5 |
| Structure Type | Proportion/% |
|---|---|
| α-helices (Hh) | 46.70 |
| Random coil (Cc) | 42.13 |
| β-turns (Tt) | 5.58 |
| Extended strands (Ee) | 5.58 |
Disclaimer/Publisher’s Note: The statements, opinions and data contained in all publications are solely those of the individual author(s) and contributor(s) and not of MDPI and/or the editor(s). MDPI and/or the editor(s) disclaim responsibility for any injury to people or property resulting from any ideas, methods, instructions or products referred to in the content. |
© 2024 by the authors. Licensee MDPI, Basel, Switzerland. This article is an open access article distributed under the terms and conditions of the Creative Commons Attribution (CC BY) license (https://creativecommons.org/licenses/by/4.0/).
Share and Cite
Ye, Y.; Wu, G.; Wang, H.; Duan, M.; Shang, P.; Chamba, Y. The Role of the MYL4 Gene in Porcine Muscle Development and Its Molecular Regulatory Mechanisms. Animals 2024, 14, 1370. https://doi.org/10.3390/ani14091370
Ye Y, Wu G, Wang H, Duan M, Shang P, Chamba Y. The Role of the MYL4 Gene in Porcine Muscle Development and Its Molecular Regulatory Mechanisms. Animals. 2024; 14(9):1370. https://doi.org/10.3390/ani14091370
Chicago/Turabian StyleYe, Yourong, Guoxin Wu, Haoqi Wang, Mengqi Duan, Peng Shang, and Yangzom Chamba. 2024. "The Role of the MYL4 Gene in Porcine Muscle Development and Its Molecular Regulatory Mechanisms" Animals 14, no. 9: 1370. https://doi.org/10.3390/ani14091370
APA StyleYe, Y., Wu, G., Wang, H., Duan, M., Shang, P., & Chamba, Y. (2024). The Role of the MYL4 Gene in Porcine Muscle Development and Its Molecular Regulatory Mechanisms. Animals, 14(9), 1370. https://doi.org/10.3390/ani14091370

