Comprehensive Multi-Omic Evaluation of the Microbiota and Metabolites in the Colons of Diverse Swine Breeds
Abstract
Simple Summary
Abstract
1. Introduction
2. Experimental Section
2.1. Animals
2.2. Sample Collection
2.3. Untargeted Metabolomics Research Method and Parameter Setting
2.4. Processing and Multivariate Analysis of Metabolomic Data
2.5. Detection of Short-Chain Fatty Acid Content in Samples
2.6. Quantitative Real-Time (qRT) PCR Analysis
2.7. Microbial 16S rRNA Gene Sequencing Analysis
2.8. Statistical Analysis
3. Results
3.1. Variations in Colonic Luminal Microbiome between DLY and Tibetan Pigs
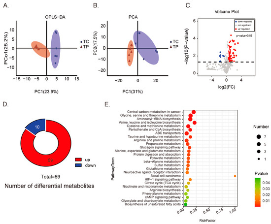
3.2. The Differential Metabolites in Colon between DLY and Tibetan Pigs
3.3. Differential Plasma Metabolites between DLY and Tibetan Pigs
3.4. The same Metabolism Pathways in Both Plasma and Colon
3.5. Differential Concentrations of SCFAs in the Colonic Content of Two Different Species Pigs
3.6. Gene Expression Levels Related to Metabotropic Receptors in Mucosal Tissues
3.7. Correlations between Microbial Communities, Colonic Metabolites, and Plasmatic Metabolites
3.8. Correlations between Lithocholic Acid and Microbial Communities, Metabolites, or Receptor Related Genes
3.9. Correlations between Short Chain Fatty Acids, Microbial Communities, and Receptor-Related Genes
4. Discussion
5. Conclusions
Supplementary Materials
Author Contributions
Funding
Institutional Review Board Statement
Informed Consent Statement
Data Availability Statement
Conflicts of Interest
References
- Hill, J.M.; Clement, C.; Pogue, A.I.; Bhattacharjee, S.; Zhao, Y.; Lukiw, W.J. Pathogenic microbes, the microbiome, and Alzheimer’s disease (AD). Front. Aging Neurosci. 2014, 6, 127. [Google Scholar]
- Jandhyala, S.M.; Talukdar, R.; Subramanyam, C.; Vuyyuru, H.; Sasikala, M.; Reddy, D.N. Role of the normal gut microbiota. World J. Gastroenterol. WJG 2015, 21, 8787. [Google Scholar] [CrossRef]
- Balfour Sartor, R.; Muehlbauer, M. Microbial host interactions in IBD: Implications for pathogenesis and therapy. Curr. Gastroenterol. Rep. 2007, 9, 497–507. [Google Scholar] [CrossRef] [PubMed]
- Morowitz, M.J.; Carlisle, E.M.; Alverdy, J.C. Contributions of intestinal bacteria to nutrition and metabolism in the critically ill. Surg. Clin. 2011, 91, 771–785. [Google Scholar] [CrossRef]
- Xie, G.; Zhang, S.; Zheng, X.; Jia, W. Metabolomics approaches for characterizing metabolic interactions between host and its commensal microbes. Electrophoresis 2013, 34, 2787–2798. [Google Scholar] [CrossRef] [PubMed]
- Demain, A.L.; Fang, A. The natural functions of secondary metabolites. In History of Modern Biotechnology I; Springer: Berlin/Heidelberg, Germany, 2000; pp. 1–39. [Google Scholar]
- Roessner, U.; Dias, D.A. Metabolomics Tools for Natural Product Discovery Methods and Protocols; Humana Press: Totowa, NJ, USA, 2013; pp. 227–244. [Google Scholar]
- Lei, L.; Wang, Z.; Li, J.; Yang, H.; Yin, Y.; Tan, B.; Chen, J. Comparative microbial profiles of colonic digesta between Ningxiang pig and large white pig. Animals 2021, 11, 1862. [Google Scholar] [CrossRef]
- Gao, Y.; Han, F.; Huang, X.; Rong, Y.; Yi, H.; Wang, Y. Changes in gut microbial populations, intestinal morphology, expression of tight junction proteins, and cytokine production between two pig breeds after challenge with Escherichia coli K88: A comparative study. J. Anim. Sci. 2013, 91, 5614–5625. [Google Scholar] [CrossRef] [PubMed]
- Plotzki, E.; Heinrichs, G.; Kubícková, B.; Ulrich, R.G.; Denner, J. Microbiological characterization of a newly established pig breed, Aachen Minipigs. Xenotransplantation 2016, 23, 159–167. [Google Scholar] [CrossRef]
- Bovo, S.; Mazzoni, G.; Galimberti, G.; Calò, D.; Fanelli, F.; Mezzullo, M.; Schiavo, G.; Manisi, A.; Trevisi, P.; Bosi, P.; et al. Metabolomics evidences plasma and serum biomarkers differentiating two heavy pig breeds. Animal 2016, 10, 1741–1748. [Google Scholar] [CrossRef]
- Yan, S.; Zhu, C.; Yu, T.; Huang, W.; Huang, J.; Kong, Q.; Shi, J.; Chen, Z.; Liu, Q.; Wang, S.; et al. Studying the differences of bacterial metabolome and microbiome in the colon between Landrace and Meihua piglets. Front. Microbiol. 2017, 8, 1812. [Google Scholar] [CrossRef]
- Langlois, A.; Minvielle, F. Comparisons of three-way and backcross swine: I. Growth performance and commercial assessment of the carcass. J. Anim. Sci. 1989, 67, 2018–2024. [Google Scholar] [CrossRef]
- Liu, X.; Xiong, X.; Yang, J.; Zhou, L.; Yang, B.; Ai, H.; Ma, H.; Xie, X.; Huang, Y.; Fang, S.; et al. Genome-wide association analyses for meat quality traits in Chinese Erhualian pigs and a Western Duroc×(Landrace× Yorkshire) commercial population. Genet. Sel. Evol. 2015, 47, 1–11. [Google Scholar] [CrossRef] [PubMed]
- Li, J.; Chen, D.; Yu, B.; He, J.; Huang, Z.; Mao, X.; Zheng, P.; Yu, J.; Luo, J.; Tian, G.; et al. The fungal community and its interaction with the concentration of short-chain fatty acids in the faeces of Chenghua, Yorkshire and Tibetan pigs. Microb. Biotechnol. 2020, 13, 509–521. [Google Scholar] [CrossRef] [PubMed]
- Chen, S.; Ning, B.; Song, J.; Yang, Z.; Zhou, L.; Chen, Z.; Mao, L.; Liu, H.; Wang, Q.; He, S.; et al. Enhanced pentose phosphate pathway activity promotes pancreatic ductal adenocarcinoma progression via activating YAP/MMP1 axis under chronic acidosis. Int. J. Biol. Sci. 2022, 18, 2304–2316. [Google Scholar] [CrossRef]
- Chawes, B.L.; Giordano, G.; Pirillo, P.; Rago, D.; Rasmussen, M.A.; Stokholm, J.; Bonnelykke, K.; Bisgaard, H.; Baraldi, E. Neonatal Urine Metabolic Profiling and Development of Childhood Asthma. Metabolites 2019, 9, 185. [Google Scholar] [CrossRef] [PubMed]
- Gao, Q.; Wang, Y.; Li, J.; Bai, G.; Liu, L.; Zhong, R.; Ma, T.; Pan, H.; Zhang, H. Supplementation of multi-enzymes alone or combined with inactivated Lactobacillus benefits growth performance and gut microbiota in broilers fed wheat diets. Front. Microbiol. 2022, 13, 927932. [Google Scholar] [CrossRef]
- Luo, C.; Xia, B.; Zhong, R.; Shen, D.; Li, J.; Chen, L.; Zhang, H. Early-life nutrition interventions improved growth performance and intestinal health via the gut microbiota in piglets. Front. Nutr. 2021, 8, 783688. [Google Scholar] [CrossRef]
- Lawley, B.; Tannock, G.W. Analysis of 16S rRNA gene amplicon sequences using the QIIME software package. In Oral Biology; Springer: Berlin/Heidelberg, Germany, 2017; pp. 153–163. [Google Scholar]
- Hung, Y.; Lyu, W.; Tsai, M.; Liu, C.; Lai, L.; Tsai, M.; Chuang, E. To compare the performance of prokaryotic taxonomy classifiers using curated 16S full-length rRNA sequences. Comput. Biol. Med. 2022, 145, 105416. [Google Scholar] [CrossRef] [PubMed]
- Helke, K.; Nelson, K.; Sargeant, A.; Jacob, B.; McKeag, S.; Haruna, J.; Vemireddi, V.; Greeley, M.; Brocksmith, D.; Navratil, N.; et al. Pigs in toxicology: Breed differences in metabolism and background findings. Toxicol. Pathol. 2016, 44, 575–590. [Google Scholar] [CrossRef]
- Sayre, R.; Briskey, E.; Hoekstra, W. Comparison of muscle characteristics and post-mortem glycolysis in three breeds of swine. J. Anim. Sci. 1963, 22, 1012–1020. [Google Scholar] [CrossRef]
- Yang, L.; Bian, G.; Su, Y.; Zhu, W. Comparison of faecal microbial community of Lantang, Bama, Erhualian, Meishan, Xiaomeishan, Duroc, Landrace, and Yorkshire sows. Asian-Australas. J. Anim. Sci. 2014, 27, 898–906. [Google Scholar] [CrossRef]
- Krajmalnik-Brown, R.; Ilhan, Z.; Kang, D.; DiBaise, K. Effects of gut microbes on nutrient absorption and energy regulation. Nutr. Clin. Pract. 2012, 27, 201–214. [Google Scholar] [CrossRef]
- Li, L.; Rao, S.; Cheng, Y.; Zhuo, X.; Deng, C.; Xu, N.; Zhang, H.; Yang, L. Microbial osteoporosis: The interplay between the gut microbiota and bones via host metabolism and immunity. MicrobiologyOpen 2019, 8, e00810. [Google Scholar] [CrossRef]
- Vojinovic, D.; Radjabzadeh, D.; Kurilshikov, A.; Amin, N.; Wijmenga, C.; Franke, L.; Ikram, M.; Uitterlinden, A.; Zhernakova, A.; Fu, J.; et al. Relationship between gut microbiota and circulating metabolites in population-based cohorts. Nat. Commun. 2019, 10, 5813. [Google Scholar] [CrossRef]
- Amiri, M.; Arshi, S. An Overview on Electrochemical Determination of Cholesterol. Electroanal. 2020, 32, 1391–1407. [Google Scholar] [CrossRef]
- Ma, L.; Ni, Y.; Wang, Z.; Tu, W.; Ni, L.; Zhuge, F.; Zheng, A.; Hu, L.; Zhao, Y.; Zheng, L.; et al. Spermidine improves gut barrier integrity and gut microbiota function in diet-induced obese mice. Gut Microbes 2020, 12, 1832857. [Google Scholar] [CrossRef]
- Aristoy, M.C.; Toldrá, F. Essential amino acids. In Handbook of Seafood and Seafood Products Analysis; CRC Press: Boca Raton, FL, USA, 2009; pp. 305–326. [Google Scholar]
- Zeng, B.; Zhang, S.; Xu, H.; Kong, F.; Yu, X.; Wang, P.; Yang, M.; Li, D.; Zhang, M.; Ni, Q.; et al. Gut microbiota of Tibetans and Tibetan pigs varies between high and low altitude environments. Microbiol. Res. 2020, 235, 126447. [Google Scholar] [CrossRef]
- Kluge, H.; Broz, J.; Eder, K. Effect of benzoic acid on growth performance, nutrient digestibility, nitrogen balance, gastrointestinal microflora and parameters of microbial metabolism in piglets. J. Anim. Physiol. Anim. Nutr. 2006, 90, 316–324. [Google Scholar] [CrossRef]
- Zhu, L.; Li, M.; Li, X.; Shuai, S.; Liu, H.; Wang, J.; Jiang, A.; Gu, Y.; Zhang, K.; Teng, X.; et al. Distinct expression patterns of genes associated with muscle growth and adipose deposition in Tibetan pigs: A possible adaptive mechanism for high altitude conditions. High. Alt. Med. Biol. 2009, 10, 45–55. [Google Scholar] [CrossRef]
- Soboleva, A.V.; Krylov, I.A. Conversion of L-cystine and L-cysteine to taurin by the enzyme systems of liver cells. Appl. Biochem. Microbiol. 2004, 40, 282–287. [Google Scholar] [CrossRef]
- Liu, Y.; Hu, J.; Li, M.M.; Zhao, G. Effects of taurine on rumen fermentation, nutrient digestion, rumen bacterial community and metabolomics and nitrogen metabolism in beef steers. J. Sci. Food Agric. 2023, 103, 3414–3426. [Google Scholar] [CrossRef]
- Hao, Q.; Wang, L.; Zhang, M.; Wang, Z.; Li, M.; Gao, X. Taurine stimulates protein synthesis and proliferation of C2C12 myoblast cells through the PI3K-ARID4B-mTOR pathway. Br. J. Nutr. 2022, 128, 1875–1886. [Google Scholar] [CrossRef]
- Devi, A.; Martin, A. Recent insights into the molecular regulators and mechanisms of taurine to modulate lipid metabolism: A review. Crit. Rev. Food Sci. 2022, 63, 6005–6017. [Google Scholar]
- Ward, J.B.J.; Lajczak, N.K.; Kelly, O.B.; O’dwyer, A.M.; Giddam, A.K.; Gabhann, J.N.; Franco, P.; Tambuwala, M.M.; Jefferies, C.A.; Keely, S.; et al. Ursodeoxycholic acid and lithocholic acid exert anti-inflammatory actions in the colon. Am. J. Physiol. Liver Physiol. 2017, 312, G550–G558. [Google Scholar] [CrossRef]
- Mizushina, Y.; Kasai, N.; Miura, K.; Hanashima, S.; Takemura, M.; Yoshida, H.; Sugawara, F.; Sakaguchi, K. Structural relationship of lithocholic acid derivatives binding to the N-terminal 8-kDa domain of DNA polymerase β. Biochemistry 2004, 43, 10669–10677. [Google Scholar] [CrossRef]
- Goldberg, A.; Beach, A.; Davies, G.; Harkness, T.; LeBlanc, A.; Titorenko, V. Lithocholic bile acid selectively kills neuroblastoma cells, while sparing normal neuronal cells. Oncotarget 2011, 2, 761–782. [Google Scholar] [CrossRef]
- Murakami, S.; Fujita, M.; Nakamura, M.; Sakono, M.; Nishizono, S.; Sato, M.; Imaizumi, K.; Mori, M.; Fukuda, N. Taurine ameliorates cholesterol metabolism by stimulating bile acid production in high-cholesterol-fed rats. Clin. Exp. Pharmacol. Physiol. 2016, 43, 372–378. [Google Scholar] [CrossRef]
- Lee, F.; Lee, H.; Hubbert, M.; Edwards, P.; Zhang, Y. FXR, a multipurpose nuclear receptor. Trends Biochem. Sci. 2006, 31, 572–580. [Google Scholar] [CrossRef]
- Fiorucci, S.; Mencarelli, A.; Palladino, G.; Cipriani, S. Bile-acid-activated receptors: Targeting TGR5 and farnesoid-X-receptor in lipid and glucose disorders. Trends Pharmacol. Sci. 2009, 30, 570–580. [Google Scholar] [CrossRef]
- Kim, H.; Fang, S. Crosstalk between FXR and TGR5 controls glucagon-like peptide 1 secretion to maintain glycemic homeostasis. Lab. Anim. Res. 2018, 34, 140–146. [Google Scholar] [CrossRef]
- Chen, T.; Chen, D.; Tian, G.; Zheng, P.; Mao, X.; Yu, J.; He, J.; Huang, Z.; Luo, Y.; Luo, J.; et al. Effects of soluble and insoluble dietary fiber supplementation on growth performance, nutrient digestibility, intestinal microbe and barrier function in weaning piglet. Anim. Feed. Sci. Technol. 2020, 260, 114335. [Google Scholar] [CrossRef]
- Giang, H.; Viet, T.; Ogle, B.; Lindberg, J. Effects of different probiotic complexes of lactic acid bacteria on growth performance and gut environment of weaned piglets. Livest. Sci. 2010, 133, 182–184. [Google Scholar] [CrossRef]
- Van Immerseel, F.; Ducatelle, R.; De Vos, M.; Boon, N.; Van De Wiele, T.; Verbeke, K.; Rutgeerts, P.; Sas, B.; Louis, P.; Flint, H. Butyric acid-producing anaerobic bacteria as a novel probiotic treatment approach for inflammatory bowel disease. J. Med. Microbiol. 2010, 59, 141–143. [Google Scholar] [CrossRef]
- Tan, J.; McKenzie, C.; Potamitis, M.; Thorburn, A.; Mackay, C.; Macia, L. The role of short-chain fatty acids in health and disease. Adv. Immunol. 2014, 121, 91–119. [Google Scholar]
- Sivaprakasam, S.; Prasad, P.; Singh, N. Benefits of short-chain fatty acids and their receptors in inflammation and carcinogenesis. Pharmacol. Ther. 2016, 164, 144–151. [Google Scholar] [CrossRef]
- Park, T.; Im, J.; Kim, A.; Lee, D.; Jeong, S.; Yun, C.; Han, S. Short-chain fatty acids inhibit the biofilm formation of Streptococcus gordonii through negative regulation of competence-stimulating peptide signaling pathway. J. Microbiol. 2021, 59, 1142–1149. [Google Scholar] [CrossRef]
- Yue, S.; Wang, W.; Yu, J.; Chen, Y.; Shi, X.; Yan, D.; Zhou, G.; Zhang, L.; Wang, C.; Duan, J.; et al. Gut microbiota modulation with traditional Chinese medicine: A system biology-driven approach. Pharmacol. Res. 2019, 148, 104453. [Google Scholar] [CrossRef]
- Liang, J.; Kou, S.; Chen, C.; Raza, S.; Wang, S.; Ma, X.; Zhang, W.; Nie, C. Effects of Clostridium butyricum on growth performance, metabonomics and intestinal microbial differences of weaned piglets. Bmc Microbiol. 2021, 21, 85. [Google Scholar] [CrossRef]








| Item | Content |
|---|---|
| Corn | 74.00 |
| Soybean meal | 15.00 |
| Wheat bran | 7.0 |
| Premix | 4.0 |
| Total | 100.0 |
| Nutrient levels | |
| DE/(MJ/kg) | 14.78 |
| Dry matter (%) DM | 87.68 |
| Crude protein (%) | 15.11 |
| Ca | 0.53 |
| TP | 0.42 |
| L-lysine | 0.72 |
| Methionine | 0.24 |
| Threonine | 0.53 |
| Tryptophan | 0.05 |
Disclaimer/Publisher’s Note: The statements, opinions and data contained in all publications are solely those of the individual author(s) and contributor(s) and not of MDPI and/or the editor(s). MDPI and/or the editor(s) disclaim responsibility for any injury to people or property resulting from any ideas, methods, instructions or products referred to in the content. |
© 2024 by the authors. Licensee MDPI, Basel, Switzerland. This article is an open access article distributed under the terms and conditions of the Creative Commons Attribution (CC BY) license (https://creativecommons.org/licenses/by/4.0/).
Share and Cite
Zhu, Y.; Sun, G.; Cidan, Y.; Shi, B.; Tan, Z.; Zhang, J.; Basang, W. Comprehensive Multi-Omic Evaluation of the Microbiota and Metabolites in the Colons of Diverse Swine Breeds. Animals 2024, 14, 1221. https://doi.org/10.3390/ani14081221
Zhu Y, Sun G, Cidan Y, Shi B, Tan Z, Zhang J, Basang W. Comprehensive Multi-Omic Evaluation of the Microbiota and Metabolites in the Colons of Diverse Swine Breeds. Animals. 2024; 14(8):1221. https://doi.org/10.3390/ani14081221
Chicago/Turabian StyleZhu, Yanbin, Guangming Sun, Yangji Cidan, Bin Shi, Zhankun Tan, Jian Zhang, and Wangdui Basang. 2024. "Comprehensive Multi-Omic Evaluation of the Microbiota and Metabolites in the Colons of Diverse Swine Breeds" Animals 14, no. 8: 1221. https://doi.org/10.3390/ani14081221
APA StyleZhu, Y., Sun, G., Cidan, Y., Shi, B., Tan, Z., Zhang, J., & Basang, W. (2024). Comprehensive Multi-Omic Evaluation of the Microbiota and Metabolites in the Colons of Diverse Swine Breeds. Animals, 14(8), 1221. https://doi.org/10.3390/ani14081221
