The Effects of Optimal Dietary Vitamin D3 on Growth and Carcass Performance, Tibia Traits, Meat Quality, and Intestinal Morphology of Chinese Yellow-Feathered Broiler Chickens
Abstract
Simple Summary
Abstract
1. Introduction
2. Materials and Methods
2.1. Animals, Experimental Design, and Treatments
2.2. Measurements and Sampling
2.3. Serum Biochemical Determinations
2.4. Intestinal Histomorphological Measurements
2.5. Bone Characteristics
2.6. Meat Quality
2.7. 16S rRNA Sequencing and Annotation Analysis of Cecal Microorganisms
2.8. RNA-Seq and Functional Annotation
2.9. Statistical Analysis
3. Results
3.1. Growth Performance and Biochemical Analyses
3.2. Intestinal Morphology
3.3. Serum Ca, P, and Tibial Characteristics
3.4. Carcass Characteristics and Meat Quality
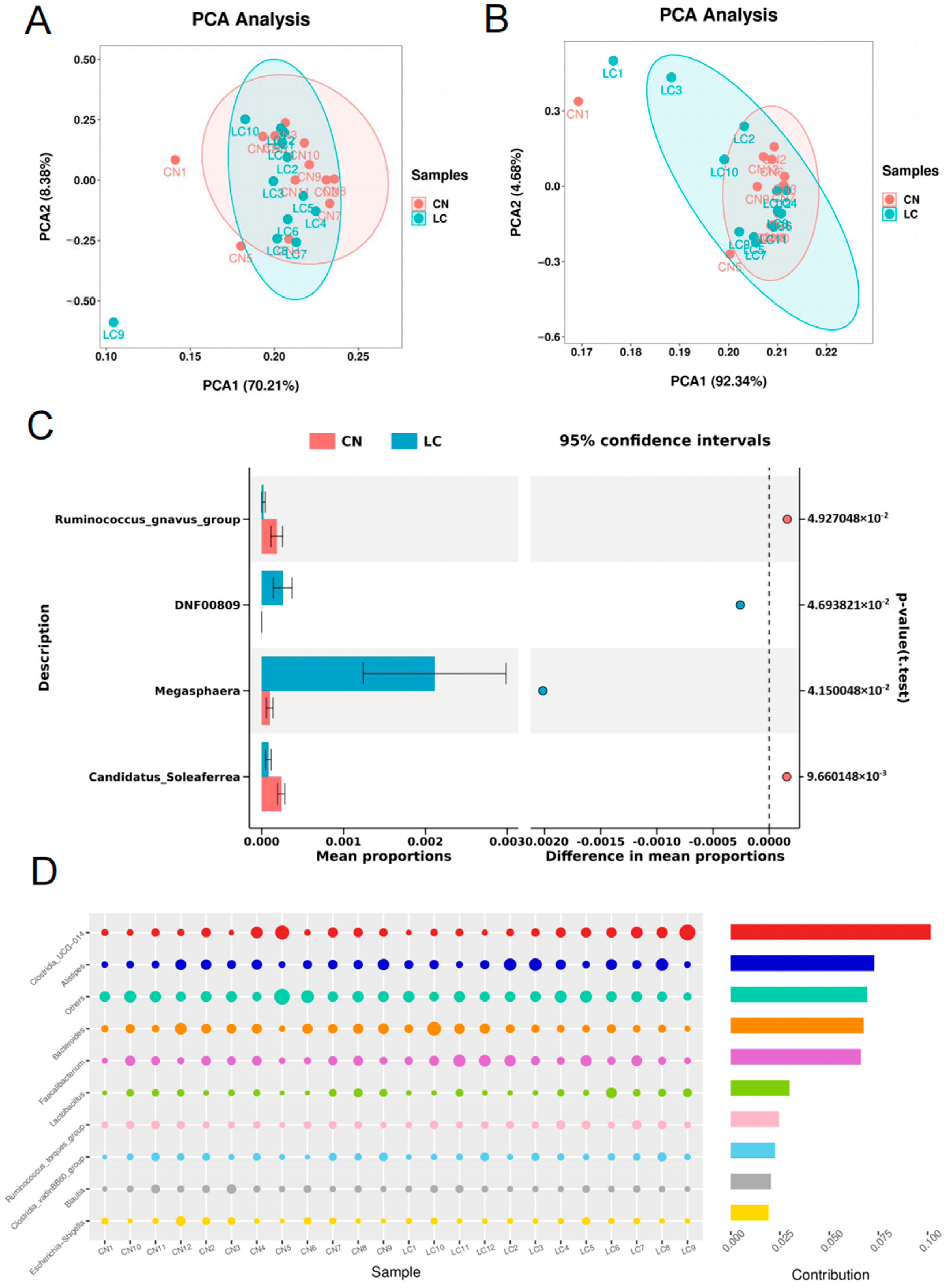
3.5. 16S rRNA Gene Sequencing and Annotation Analysis
3.6. Liver Transcriptome Analysis
4. Discussion
5. Conclusions
Supplementary Materials
Author Contributions
Funding
Institutional Review Board Statement
Informed Consent Statement
Data Availability Statement
Conflicts of Interest
References
- Driver, J.P.; Atencio, A.; Pesti, G.M.; Edwards, H.M., Jr.; Bakalli, R.I. The effect of maternal dietary vitamin D3 supplementation on performance and tibial dyschondroplasia of broiler chicks. Poult. Sci. 2006, 85, 39–47. [Google Scholar] [CrossRef]
- Navarro-Triviño, F.J.; Arias-Santiago, S.; Gilaberte-Calzada, Y. Vitamin D and the Skin: A Review for Dermatologists. Vitamina D y la piel. Una revisión para dermatólogos. Actas Dermosifiliogr. 2019, 110, 262–272. [Google Scholar] [CrossRef]
- Mitchell, R.D.; Edwards, H.M., Jr.; McDaniel, G.R. The effects of ultraviolet light and cholecalciferol and its metabolites on the development of leg abnormalities in chickens genetically selected for a high and low incidence of tibial dyschondroplasia. Poult. Sci. 1997, 76, 346–354. [Google Scholar] [CrossRef]
- Garcia, A.F.; Murakami, A.E.; Duarte, C.R.; Rojas, I.C.; Picoli, K.P.; Puzotti, M.M. Use of vitamin d3 and its metabolites in broiler chicken feed on performance, bone parameters and meat quality. Asian-Australas. J. Anim. Sci. 2013, 26, 408–415. [Google Scholar] [CrossRef]
- Nakamichi, Y.; Udagawa, N.; Suda, T.; Takahashi, N. Mechanisms involved in bone resorption regulated by vitamin D. J. Steroid Biochem. Mol. Biol. 2018, 177, 70–76. [Google Scholar] [CrossRef]
- Jiang, S.; Jiang, Z.; Yang, K.; Chen, F.; Zheng, C.; Wang, L. Dietary vitamin D3 requirement of Chinese yellow-feathered broilers. Poult. Sci. 2015, 94, 2210–2220. [Google Scholar] [CrossRef]
- Atencio, A.; Edwards, H.M., Jr.; Pesti, G.M. Effect of the level of cholecalciferol supplementation of broiler breeder hen diets on the performance and bone abnormalities of the progeny fed diets containing various levels of calcium or 25-hydroxycholecalciferol. Poult. Sci. 2005, 84, 1593–1603. [Google Scholar] [CrossRef]
- Vazquez, J.R.; Gómez, G.V.; López, C.C.; Cortés, A.C.; Díaz, A.C.; Fernández, S.R.T.; Rosales, E.M.; Avila, A.G. Effects of 25-hydroxycholecalciferol with two D3 vitamin levels on production and immunity parameters in broiler chickens. J. Anim. Physiol. Anim. Nutr. 2018, 102, e493–e497. [Google Scholar] [CrossRef]
- Miao, Z.; Wang, S.; Wang, Y.; Guo, L.; Zhang, J.; Liu, Y.; Yang, Q. A Potential Linking between Vitamin D and Adipose Metabolic Disorders. Can. J. Gastroenterol. Hepatol. 2020, 2020, 2656321. [Google Scholar] [CrossRef]
- Waterhouse, M.; Hope, B.; Krause, L.; Morrison, M.; Protani, M.M.; Zakrzewski, M.; Neale, R.E. Vitamin D and the gut microbiome: A systematic review of in vivo studies. Eur. J. Nutr. 2019, 58, 2895–2910. [Google Scholar] [CrossRef]
- Sun, J. Vitamin D and mucosal immune function. Curr. Opin. Gastroenterol. 2010, 26, 591–595. [Google Scholar] [CrossRef]
- Whitehead, C.C.; McCormack, H.A.; McTeir, L.; Fleming, R.H. High vitamin D3 requirements in broilers for bone quality and prevention of tibial dyschondroplasia and interactions with dietary calcium, available phosphorus and vitamin A. Br. Poult. Sci. 2004, 45, 425–436. [Google Scholar] [CrossRef]
- Sakkas, P.; Oikeh, I.; Blake, D.P.; Nolan, M.J.; Bailey, R.A.; Oxley, A.; Rychlik, I.; Lietz, G.; Kyriazakis, I. Does selection for growth rate in broilers affect their resistance and tolerance to Eimeria maxima? Vet. Parasitol. 2018, 258, 88–98. [Google Scholar] [CrossRef]
- Cromwell, G.L.; Hays, V.W.; Scherer, C.W.; Overfield, J.R. Effects of dietary calcium and phosphorus on performance and carcass, metacarpal and turbinate characteristics of swine. J. Anim. Sci. 1972, 34, 746–751. [Google Scholar] [CrossRef]
- Kechin, A.; Boyarskikh, U.; Kel, A.; Filipenko, M. cutPrimers: A New Tool for Accurate Cutting of Primers from Reads of Targeted Next Generation Sequencing. J. Comput. Biol. 2017, 24, 1138–1143. [Google Scholar] [CrossRef]
- Edgar, R.C. UPARSE: Highly accurate OTU sequences from microbial amplicon reads. Nat. Methods 2013, 10, 996–998. [Google Scholar] [CrossRef]
- Schloss, P.D.; Westcott, S.L.; Ryabin, T.; Hall, J.R.; Hartmann, M.; Hollister, E.B.; Lesniewski, R.A.; Oakley, B.B.; Parks, D.H.; Robinson, C.J.; et al. Introducing mothur: Open-source, platform-independent, community-supported software for describing and comparing microbial communities. Appl. Environ. Microbiol. 2009, 75, 7537–7541. [Google Scholar] [CrossRef]
- Chen, S.; Zhou, Y.; Chen, Y.; Gu, J. fastp: An ultra-fast all-in-one FASTQ preprocessor. Bioinformatics 2018, 34, i884–i890. [Google Scholar] [CrossRef]
- Langmead, B.; Salzberg, S.L. Fast gapped-read alignment with Bowtie 2. Nat. Methods 2012, 9, 357–359. [Google Scholar] [CrossRef]
- Kim, D.; Langmead, B.; Salzberg, S.L. HISAT: A fast spliced aligner with low memory requirements. Nat. Methods 2015, 12, 357–360. [Google Scholar] [CrossRef]
- Pertea, M.; Kim, D.; Pertea, G.M.; Leek, J.T.; Salzberg, S.L. Transcript-level expression analysis of RNA-seq experiments with HISAT, StringTie and Ballgown. Nat. Protoc. 2016, 11, 1650–1667. [Google Scholar] [CrossRef]
- Love, M.I.; Huber, W.; Anders, S. Moderated estimation of fold change and dispersion for RNA-seq data with DESeq2. Genome Biol. 2014, 15, 550. [Google Scholar] [CrossRef]
- Robinson, M.D.; McCarthy, D.J.; Smyth, G.K. edgeR: A Bioconductor package for differential expression analysis of digital gene expression data. Bioinformatics 2010, 26, 139–140. [Google Scholar] [CrossRef]
- Kim, D.Y.; Lim, B.; Kim, J.M.; Kil, D.Y. Integrated transcriptome analysis for the hepatic and jejunal mucosa tissues of broiler chickens raised under heat stress conditions. J. Anim. Sci. Biotechnol. 2022, 13, 79. [Google Scholar] [CrossRef]
- Van der Auwera, G.A.; Carneiro, M.O.; Hartl, C.; Poplin, R.; Del Angel, G.; Levy-Moonshine, A.; Jordan, T.; Shakir, K.; Roazen, D.; Thibault, J.; et al. From FastQ data to high confidence variant calls: The Genome Analysis Toolkit best practices pipeline. Curr. Protoc. Bioinform. 2013, 43, 11.10.1–11.10.33. [Google Scholar] [CrossRef]
- Warton, D.I.; Wright, T.W.; Wang, Y. Distance-based multivariate analyses confound location and dispersion effects. Methods Ecol. Evol. 2012, 3, 89–101. [Google Scholar] [CrossRef]
- National Research Council. Nutrient Requirements of Poultry; The National Academies Press: Washington, DC, USA, 1994. [Google Scholar]
- Wang, L.; Ma, J.; Manson, J.E.; Buring, J.E.; Gaziano, J.M.; Sesso, H.D. A prospective study of plasma vitamin D metabolites, vitamin D receptor gene polymorphisms, and risk of hypertension in men. Eur. J. Nutr. 2013, 52, 1771–1779. [Google Scholar] [CrossRef]
- Zhao, L.; Lu, W.; Mao, Z.; Mou, D.; Huang, L.; Yang, M.; Ding, D.; Yan, H.; Fang, Z.; Che, L.; et al. Maternal VD3 supplementation during gestation improves intestinal health and microbial composition of weaning piglets. Food Funct. 2022, 13, 6830–6842. [Google Scholar] [CrossRef]
- Liu, Y.; Yang, X.; Xin, H.; Chen, S.; Yang, C.; Duan, Y.; Yang, X. Effects of a protected inclusion of organic acids and essential oils as antibiotic growth promoter alternative on growth performance, intestinal morphology and gut microflora in broilers. Anim. Sci. J. 2017, 88, 1414–1424. [Google Scholar] [CrossRef]
- Liao, L.; Li, J.; Li, J.; Huang, Y.; Wu, Y. Effects of Astragalus polysaccharides on intestinal morphology and intestinal immune cells of Muscovy ducklings infected with Muscovy duck reovirus. Poult. Sci. 2021, 100, 64–72. [Google Scholar] [CrossRef]
- Du, E.; Guo, Y. Dietary supplementation of essential oils and lysozyme reduces mortality and improves intestinal integrity of broiler chickens with necrotic enteritis. Anim. Sci. J. 2021, 92, e13499. [Google Scholar] [CrossRef]
- Chen, A.; Davis, B.H.; Bissonnette, M.; Scaglione-Sewell, B.; Brasitus, T.A. 1,25-Dihydroxyvitamin D(3) stimulates activator protein-1-dependent Caco-2 cell differentiation. J. Biol. Chem. 1999, 274, 35505–35513. [Google Scholar] [CrossRef]
- Barbáchano, A.; Fernández-Barral, A.; Ferrer-Mayorga, G.; Costales-Carrera, A.; Larriba, M.J.; Muñoz, A. The endocrine vitamin D system in the gut. Mol. Cell. Endocrinol. 2017, 453, 79–87. [Google Scholar] [CrossRef]
- Chen, S.; Zhu, J.; Chen, G.; Zuo, S.; Zhang, J.; Chen, Z.; Wang, X.; Li, J.; Liu, Y.; Wang, P. 1,25-Dihydroxyvitamin D3 preserves intestinal epithelial barrier function from TNF-α induced injury via suppression of NF-kB p65 mediated MLCK-P-MLC signaling pathway. Biochem. Biophys. Res. Commun. 2015, 460, 873–878. [Google Scholar] [CrossRef]
- Masser, J.A.; Mousa, M.J.; Makki Al-Hindy, H.A.; Al-Khafaji, N.S.; Al-Dahmoshi, H.O.; Mahdi, Z.A.; Kadhum, S.A.; Hameed, S.J.; Obeed, S.H. Calcium and Phosphate Homeostasis in Patients with Recurrent Nephrolithiasis. J. Contemp. Med. Sci. 2021, 1, 76. [Google Scholar] [CrossRef]
- De Luca, H.F. Overview of general physiologic features and functions of vitamin D. Am. J. Clin. Nutr. 2004, 80, 1689S–1696S. [Google Scholar] [CrossRef]
- Khan, S.H.; Shahid, R.; Mian, A.A.; Sardar, R.; Anjum, M.A. Effect of the level of cholecalciferol supplementation of broiler diets on the performance and tibial dyschondroplasia. J. Anim. Physiol. Anim. Nutr. 2010, 94, 584–593. [Google Scholar] [CrossRef]
- Świątkiewicz, S.; Arczewskawłosek, A.; Bederskalojewska, D.; Jozefiak, D. Efficacy of dietary vitamin D and its metabolites in poultry-review and implications of the recent studies. World’s Poult. Sci. J. 2017, 73, 57–68. [Google Scholar] [CrossRef]
- Nong, K.; Liu, Y.; Fang, X.; Qin, X.; Liu, Z.; Zhang, H. Effects of the Vitamin D3 on Alleviating the Oxidative Stress Induced by Diquat in Wenchang Chickens. Animals 2023, 13, 711. [Google Scholar] [CrossRef]
- Tomasevic, I.; Djekic, I.; Font-i-Furnols, M.; Terjung, N.; Lorenzo, J.M. Recent advances in meat color research. Curr. Opin. Food Sci. 2021, 41, 81–87. [Google Scholar] [CrossRef]
- Lahucky, R.; Bahelka, I.; Kuechenmeister, U.; Vasickova, K.; Nuernberg, K.; Ender, K.; Nuernberg, G. Effects of dietary supplementation of vitamins D(3) and E on quality characteristics of pigs and longissimus muscle antioxidative capacity. Meat Sci. 2007, 77, 264–268. [Google Scholar] [CrossRef]
- Lobo, A.R., Jr.; Delgado, E.F.; Mourão, G.B.; Pedreira, A.C.M.S.; Berndt, A.; Demarchi, J.J.A.A. Interaction of dietary vitamin d3 and sunlight exposure on b. indicus cattle: Animal performance, carcass traits, and meat quality. Livest. Sci. 2012, 145, 196–204. [Google Scholar] [CrossRef]
- Wiegand, B.R.; Sparks, J.C.; Beitz, D.C.; Parrish, F.C., Jr.; Horst, R.L.; Trenkle, A.H.; Ewan, R.C. Short-term feeding of vitamin D3 improves color but does not change tenderness of pork-loin chops. J. Anim. Sci. 2002, 80, 2116–2121. [Google Scholar] [CrossRef][Green Version]
- Wilborn, B.S.; Kerth, C.R.; Owsley, W.F.; Jones, W.R.; Frobish, L.T. Improving pork quality by feeding supranutritional concentrations of vitamin D3. J. Anim. Sci. 2004, 82, 218–224. [Google Scholar] [CrossRef]
- Nordentoft, S.; Mølbak, L.; Bjerrum, L.; De Vylder, J.; Van Immerseel, F.; Pedersen, K. The influence of the cage system and colonisation of Salmonella Enteritidis on the microbial gut flora of laying hens studied by T-RFLP and 454 pyrosequencing. BMC Microbiol. 2011, 11, 187. [Google Scholar] [CrossRef]
- Oakley, B.B.; Lillehoj, H.S.; Kogut, M.H.; Kim, W.K.; Maurer, J.J.; Pedroso, A.; Lee, M.D.; Collett, S.R.; Johnson, T.J.; Cox, N.A. The chicken gastrointestinal microbiome. FEMS Microbiol. Lett. 2014, 360, 100–112. [Google Scholar] [CrossRef]
- Wang, L.; Lilburn, M.; Yu, Z. Intestinal Microbiota of Broiler Chickens as Affected by Litter Management Regimens. Front. Microbiol. 2016, 7, 593. [Google Scholar] [CrossRef]
- Gong, J.; Forster, R.J.; Yu, H.; Chambers, J.R.; Sabour, P.M.; Wheatcroft, R.; Chen, S. Diversity and phylogenetic analysis of bacteria in the mucosa of chicken ceca and comparison with bacteria in the cecal lumen. FEMS Microbiol. Lett. 2002, 208, 1–7. [Google Scholar] [CrossRef]
- Zhou, X.; Zou, Y.; Xu, Y.; Zhang, Z.; Wu, Y.; Cao, J.; Qiu, B.; Qin, X.; Han, D.; Piao, X.; et al. Dietary Supplementation of 25-Hydroxyvitamin D3 Improves Growth Performance, Antioxidant Capacity and Immune Function in Weaned Piglets. Antioxidants 2022, 11, 1750. [Google Scholar] [CrossRef]
- Shetty, S.A.; Marathe, N.P.; Lanjekar, V.; Ranade, D.; Shouche, Y.S. Comparative genome analysis of Megasphaera sp. reveals niche specialization and its potential role in the human gut. PLoS ONE 2013, 8, e79353. [Google Scholar] [CrossRef]
- Parada Venegas, D.; De la Fuente, M.K.; Landskron, G.; González, M.J.; Quera, R.; Dijkstra, G.; Harmsen, H.J.M.; Faber, K.N.; Hermoso, M.A. Short Chain Fatty Acids (SCFAs)-Mediated Gut Epithelial and Immune Regulation and Its Relevance for Inflammatory Bowel Diseases. Front. Immunol. 2019, 10, 277. [Google Scholar] [CrossRef]
- Bachem, A.; Makhlouf, C.; Binger, K.J.; de Souza, D.P.; Tull, D.; Hochheiser, K.; Whitney, P.G.; Fernandez-Ruiz, D.; Dähling, S.; Kastenmüller, W.; et al. Microbiota-Derived Short-Chain Fatty Acids Promote the Memory Potential of Antigen-Activated CD8+ T Cells. Immunity 2019, 51, 285–297. [Google Scholar] [CrossRef]
- Wen, K.; Tao, L.; Tao, Z.; Meng, Y.; Zhou, S.; Chen, J.; Yang, K.; Da, W.; Zhu, Y. Fecal and Serum Metabolomic Signatures and Microbial Community Profiling of Postmenopausal Osteoporosis Mice Model. Front. Cell. Infect. Microbiol. 2020, 10, 535310. [Google Scholar] [CrossRef]
- Henning, S.M.; Yang, J.; Woo, S.L.; Lee, R.P.; Huang, J.; Rasmusen, A.; Carpenter, C.L.; Thames, G.; Gilbuena, I.; Tseng, C.H.; et al. Hass Avocado Inclusion in a Weight-Loss Diet Supported Weight Loss and Altered Gut Microbiota: A 12-Week Randomized, Parallel-Controlled Trial. Curr. Dev. Nutr. 2019, 3, nzz068. [Google Scholar] [CrossRef]
- Tailford, L.E.; Owen, C.D.; Walshaw, J.; Crost, E.H.; Hardy-Goddard, J.; Le Gall, G.; de Vos, W.M.; Taylor, G.L.; Juge, N. Discovery of intramolecular trans-sialidases in human gut microbiota suggests novel mechanisms of mucosal adaptation. Nat. Commun. 2015, 6, 7624. [Google Scholar] [CrossRef]
- Henke, M.T.; Kenny, D.J.; Cassilly, C.D.; Vlamakis, H.; Xavier, R.J.; Clardy, J. Ruminococcus gnavus, a member of the human gut microbiome associated with Crohn’s disease, produces an inflammatory polysaccharide. Proc. Natl. Acad. Sci. USA 2019, 116, 12672–12677. [Google Scholar] [CrossRef]
- Chen, Q.; Zhao, L.; Mei, L.; Zhao, X.; Han, P.; Liu, J.; Meng, C.; Li, R.; Zhong, R.; Wang, K. Vitamin C and vitamin D3 alleviate metabolic-associated fatty liver disease by regulating the gut microbiota and bile acid metabolism via the gut-liver axis. Front. Pharmacol. 2023, 14, 1163694. [Google Scholar] [CrossRef]
- Kang, E.J.; Lee, J.E.; An, S.M.; Lee, J.H.; Kwon, H.S.; Kim, B.C.; Kim, S.J.; Kim, J.M.; Hwang, D.Y.; Jung, Y.J.; et al. The effects of vitamin D3 on lipogenesis in the liver and adipose tissue of pregnant rats. Int. J. Mol. Med. 2015, 36, 1151–1158. [Google Scholar] [CrossRef]
- Marino, M.; Venturi, S.; Del Bo’, C.; Møller, P.; Riso, P.; Porrini, M. Vitamin D Counteracts Lipid Accumulation, Augments Free Fatty Acid-Induced ABCA1 and CPT-1A Expression While Reducing CD36 and C/EBPβ Protein Levels in Monocyte-Derived Macrophages. Biomedicines 2022, 10, 775. [Google Scholar] [CrossRef]
- Bscheider, M.; Butcher, E.C. Vitamin D immunoregulation through dendritic cells. Immunology 2016, 148, 227–236. [Google Scholar] [CrossRef]
- Sriphoosanaphan, S.; Rattanachaisit, P.; Somanawat, K.; Wanpiyarat, N.; Komolmit, P.; Werawatganon, D. Calcitriol Protects against Acetaminophen-Induced Hepatotoxicity in Mice. Biomedicines 2023, 11, 1534. [Google Scholar] [CrossRef]
- Yawn, J.; Lawrence, L.A.; Carroll, W.W.; Mulligan, J.K. Vitamin D for the treatment of respiratory diseases: Is it the end or just the beginning? J. Steroid Biochem. Mol. Biol. 2015, 148, 326–337. [Google Scholar] [CrossRef]



| Parameter | Groups | |||
|---|---|---|---|---|
| CN | LC | MC | HC | |
| Initial BW (g) | 32.26 ± 0.00 | 32.26 ± 0.00 | 32.26 ± 0.00 | 32.26 ± 0.00 |
| Final BW (g) | 1816.16 ± 29.19 b | 2109.49 ± 21.67 a | 2089.19 ± 18.32 a | 2090.28 ± 21.40 a |
| ADFI (g) | ||||
| 1 to 21 d | 23.83 ± 0.26 b | 24.58 ± 0.11 a | 24.73 ± 0.15 a | 24.66 ± 0.09 a |
| 22 to 42 d | 64.61 ± 0.82 b | 70.66 ± 0.68 a | 70.65 ± 0.67 a | 70.79 ± 1.00 a |
| 43 to 63 d | 104.03 ± 2.50 b | 121.90 ± 1.75 a | 120.37 ± 1.57 a | 120.32 ± 1.50 a |
| ADG (g) | ||||
| 1 to 21 d | 14.27 ± 0.17 b | 15.15 ± 0.11 a | 15.21 ± 0.11 a | 15.11 ± 0.09 a |
| 22 to 42 d | 30.06 ± 0.35 b | 34.30 ± 0.40 a | 34.04 ± 0.39 a | 34.83 ± 0.22 a |
| 43 to 63 d | 39.31 ± 1.55 b | 48.47 ± 0.75 a | 47.96 ± 0.69 a | 47.57 ± 0.51 a |
| FCR (g/g) | ||||
| 1 to 21 d | 1.67 ± 0.00 a | 1.62 ± 0.00 c | 1.63 ± 0.00 bc | 1.64 ± 0.01 b |
| 22 to 42 d | 2.15 ± 0.01 a | 2.06 ± 0.01 b | 2.08 ± 0.01 b | 2.06 ± 0.01 b |
| 43 to 63 d | 2.66 ± 0.05 a | 2.52 ± 0.01 b | 2.51 ± 0.02 b | 2.53 ± 0.01 b |
| Parameter | Groups | |||
|---|---|---|---|---|
| CN | LC | MC | HC | |
| Villus length (μm) | ||||
| 21 d | 1479.82 ± 118.98 | 1626.17 ± 93.32 | 1557.59 ± 65.02 | 1556.09 ± 27.00 |
| 42 d | 1947.45 ± 106.81 | 1998.59 ± 98.38 | 2143.83 ± 133.08 | 2034.90 ± 45.73 |
| 63 d | 1385.86 ± 58.21 b | 1651.47 ± 44.81 ab | 1815.57 ± 151.21 a | 1919.24 ± 124.19 a |
| Crypt depth (μm) | ||||
| 21 d | 227.82 ± 30.69 | 259.06 ± 13.94 | 205.66 ± 20.43 | 202.48 ± 9.16 |
| 42 d | 317.92 ± 61.54 | 224.19 ± 56.07 | 258.54 ± 41.09 | 248.57 ± 48.14 |
| 63 d | 287.86 ± 31.70 ab | 333.24 ± 19.83 a | 202.76 ± 27.39 c | 219.90 ± 24.40 bc |
| V/C ratio | ||||
| 21 d | 6.92 ± 0.84 | 6.39 ± 0.25 | 7.90 ± 0.69 | 8.12 ± 0.38 |
| 42 d | 5.67 ± 0.11 | 7.77 ± 1.17 | 8.66 ± 0.43 | 8.60 ± 0.81 |
| 63 d | 5.48 ± 0.60 b | 5.07 ± 0.22 b | 9.41 ± 0.58 a | 9.09 ± 0.68 a |
| Parameter | Groups | |||
|---|---|---|---|---|
| CN | LC | MC | HC | |
| Weight (g) | ||||
| 21 d | 3.09 ± 0.06 b | 3.51 ± 0.10 a | 3.38 ± 0.12 a | 3.54 ± 0.05 a |
| 42 d | 11.59 ± 0.19 b | 13.55 ± 0.35 a | 14.16 ± 0.28 a | 14.20 ± 0.27 a |
| 63 d | 23.53 ± 0.79 b | 28.28 ± 0.42 a | 28.45 ± 0.53 a | 29.41 ± 0.59 a |
| Length (mm) | ||||
| 21 d | 5.27 ± 0.06 b | 5.43 ± 0.07 ab | 5.42 ± 0.05 ab | 5.47 ± 0.05 a |
| 42 d | 8.21 ± 0.06 b | 8.64 ± 0.07 a | 8.76 ± 0.05 a | 8.77 ± 0.09 a |
| 63 d | 10.81 ± 0.14 b | 11.20 ± 0.09 a | 11.25 ± 0.07 a | 11.32 ± 0.11 a |
| Tibial ash (%) | ||||
| 21 d | 40.17 ± 0.40 c | 44.27 ± 0.34 b | 44.38 ± 0.39 b | 45.67 ± 0.25 a |
| 42 d | 43.14 ± 0.60 b | 44.97 ± 0.45 a | 45.45 ± 0.35 a | 45.22 ± 0.48 a |
| 63 d | 47.46 ± 0.86 b | 49.96 ± 0.15 a | 49.81 ± 0.47 a | 49.69 ± 0.65 a |
| Ca (%) | ||||
| 21 d | 15.37 ± 0.79 c | 18.43 ± 0.36 b | 21.28 ± 1.19 a | 20.04 ± 1.00 ab |
| 42 d | 15.27 ± 0.59 b | 16.56 ± 0.094 ab | 16.74 ± 0.41 a | 16.30 ± 0.18 ab |
| 63 d | 12.98 ± 0.91 | 11.48 ± 0.47 | 11.57 ± 0.89 | 12.23 ± 0.44 |
| P (%) | ||||
| 21 d | 7.49 ± 0.39 c | 9.21 ± 0.16 bc | 12.90 ± 1.53 a | 10.89 ± 0.78 ab |
| 42 d | 7.40 ± 0.61 b | 8.65 ± 0.14 a | 8.70 ± 0.32 a | 8.49 ± 0.09 a |
| 63 d | 6.67 ± 0.63 | 5.47 ± 0.43 | 5.69 ± 0.47 | 6.20 ± 0.18 |
Disclaimer/Publisher’s Note: The statements, opinions and data contained in all publications are solely those of the individual author(s) and contributor(s) and not of MDPI and/or the editor(s). MDPI and/or the editor(s) disclaim responsibility for any injury to people or property resulting from any ideas, methods, instructions or products referred to in the content. |
© 2024 by the authors. Licensee MDPI, Basel, Switzerland. This article is an open access article distributed under the terms and conditions of the Creative Commons Attribution (CC BY) license (https://creativecommons.org/licenses/by/4.0/).
Share and Cite
Wei, J.; Li, L.; Peng, Y.; Luo, J.; Chen, T.; Xi, Q.; Zhang, Y.; Sun, J. The Effects of Optimal Dietary Vitamin D3 on Growth and Carcass Performance, Tibia Traits, Meat Quality, and Intestinal Morphology of Chinese Yellow-Feathered Broiler Chickens. Animals 2024, 14, 920. https://doi.org/10.3390/ani14060920
Wei J, Li L, Peng Y, Luo J, Chen T, Xi Q, Zhang Y, Sun J. The Effects of Optimal Dietary Vitamin D3 on Growth and Carcass Performance, Tibia Traits, Meat Quality, and Intestinal Morphology of Chinese Yellow-Feathered Broiler Chickens. Animals. 2024; 14(6):920. https://doi.org/10.3390/ani14060920
Chicago/Turabian StyleWei, Junjie, Ling Li, Yunzhi Peng, Junyi Luo, Ting Chen, Qianyun Xi, Yongliang Zhang, and Jiajie Sun. 2024. "The Effects of Optimal Dietary Vitamin D3 on Growth and Carcass Performance, Tibia Traits, Meat Quality, and Intestinal Morphology of Chinese Yellow-Feathered Broiler Chickens" Animals 14, no. 6: 920. https://doi.org/10.3390/ani14060920
APA StyleWei, J., Li, L., Peng, Y., Luo, J., Chen, T., Xi, Q., Zhang, Y., & Sun, J. (2024). The Effects of Optimal Dietary Vitamin D3 on Growth and Carcass Performance, Tibia Traits, Meat Quality, and Intestinal Morphology of Chinese Yellow-Feathered Broiler Chickens. Animals, 14(6), 920. https://doi.org/10.3390/ani14060920

