Single-Cell RNA Sequencing Reveals Differences in Chromatin Remodeling and Energy Metabolism among In Vivo-Developed, In Vitro-Fertilized, and Parthenogenetically Activated Embryos from the Oocyte to 8-Cell Stages in Pigs
Abstract
Simple Summary
Abstract
1. Introduction
2. Materials and Methods
2.1. Ethics Statement
2.2. In Vivo Embryo Collection and Single Cell Separation
2.3. Single-Cell Transcriptome Amplification and RNA Sequencing
2.4. Data Acquisition and Processing
2.5. Preliminary and Differential Analyses
2.6. Enrichment Analysis
2.7. Protein–Protein Interaction Analysis
3. Results
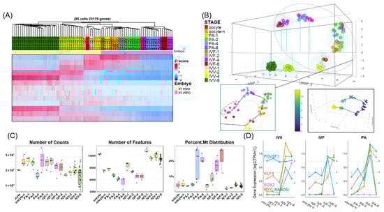
3.1. Sample Selection and Comprehensive Characteristic Analysis of RNA Sequencing in IVV, IVF, and PA Embryos
3.2. Differential Expression of Maternal mRNA in In Vivo and In Vitro Matured Oocytes
3.3. Functions of Differential ZGA Gene across Oocyte to Eight-Cell Stages among Embryos
3.4. Different Maternal mRNA Decays of Adjacent Stages from the Oocyte to the 8-Cell Stage
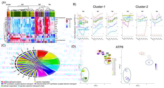
3.5. Expression Pattern of Mitochondrial Genes
4. Discussion
5. Conclusions
Supplementary Materials
Author Contributions
Funding
Institutional Review Board Statement
Informed Consent Statement
Data Availability Statement
Conflicts of Interest
References
- Lunney, J.K.; Van Goor, A.; Walker, K.E.; Hailstock, T.; Franklin, J.; Dai, C. Importance of the Pig as a Human Biomedical Model. Sci. Transl. Med. 2021, 13, eabd5758. [Google Scholar] [CrossRef] [PubMed]
- Tsai, Y.C.; Chung, M.T.; Sung, Y.H.; Tsai, T.F.; Tsai, Y.T.; Lin, L.Y. Clinical Value of Early Cleavage Embryo. Int. J. Gynaecol. Obstet. 2002, 76, 293–297. [Google Scholar] [CrossRef]
- Zhai, J.; Xiao, Z.; Wang, Y.; Wang, H. Human Embryonic Development: From Peri-Implantation to Gastrulation. Trends Cell Biol. 2022, 32, 18–29. [Google Scholar] [CrossRef]
- Bao, M.; Cornwall-Scoones, J.; Zernicka-Goetz, M. Stem-Cell-Based Human and Mouse Embryo Models. Curr. Opin. Genet. Dev. 2022, 76, 101970. [Google Scholar] [CrossRef] [PubMed]
- Yang, C.-X.; Liang, H.; Wu, Z.-W.; Huo, L.-J.; Du, Z.-Q. Identification of lncRNAs Involved in Maternal-to-Zygotic Transition of in vitro-Produced Porcine Embryos by Single-Cell RNA-Seq. Reprod. Domest. Anim. 2022, 57, 111–122. [Google Scholar] [CrossRef]
- Li, X.; Zou, C.; Li, M.; Fang, C.; Li, K.; Liu, Z.; Li, C. Transcriptome Analysis of In vitro Fertilization and Parthenogenesis Activation during Early Embryonic Development in Pigs. Genes 2021, 12, 1461. [Google Scholar] [CrossRef] [PubMed]
- Redel, B.K.; Spate, L.D.; Prather, R.S. In vitro Maturation, Fertilization, and Culture of Pig Oocytes and Embryos. Methods Mol. Biol. 2019, 2006, 93–103. [Google Scholar] [CrossRef] [PubMed]
- Zhu, J.; King, T.; Dobrinsky, J.; Harkness, L.; Ferrier, T.; Bosma, W.; Schreier, L.L.; Guthrie, H.D.; DeSousa, P.; Wilmut, I. In vitro and in vivo Developmental Competence of Ovulated and in vitro Matured Porcine Oocytes Activated by Electrical Activation. Cloning Stem Cells 2003, 5, 355–365. [Google Scholar] [CrossRef] [PubMed]
- Chen, P.R.; Uh, K.; Redel, B.K.; Reese, E.D.; Prather, R.S.; Lee, K. Production of Pigs from Porcine Embryos Generated in vitro. Front. Anim. Sci. 2022, 3, 826324. [Google Scholar] [CrossRef]
- Abeydeera, L.R. In vitro Fertilization and Embryo Development in Pigs. Reprod. Suppl. 2001, 58, 159–173. [Google Scholar] [CrossRef]
- Vastenhouw, N.L.; Cao, W.X.; Lipshitz, H.D. The Maternal-to-Zygotic Transition Revisited. Development 2019, 146, dev161471. [Google Scholar] [CrossRef] [PubMed]
- Lee, M.T.; Bonneau, A.R.; Giraldez, A.J. Zygotic Genome Activation During the Maternal-to-Zygotic Transition. Annu. Rev. Cell Dev. Biol. 2014, 30, 581–613. [Google Scholar] [CrossRef]
- Sha, Q.-Q.; Zhang, J.; Fan, H.-Y. A Story of Birth and Death: mRNA Translation and Clearance at the Onset of Maternal-to-Zygotic Transition in Mammals. Biol. Reprod. 2019, 101, 579–590. [Google Scholar] [CrossRef] [PubMed]
- Sha, Q.-Q.; Zheng, W.; Wu, Y.-W.; Li, S.; Guo, L.; Zhang, S.; Lin, G.; Ou, X.-H.; Fan, H.-Y. Dynamics and Clinical Relevance of Maternal mRNA Clearance during the Oocyte-to-Embryo Transition in Humans. Nat. Commun. 2020, 11, 4917. [Google Scholar] [CrossRef] [PubMed]
- Wu, J.; Xu, J.; Liu, B.; Yao, G.; Wang, P.; Lin, Z.; Huang, B.; Wang, X.; Li, T.; Shi, S.; et al. Chromatin Analysis in Human Early Development Reveals Epigenetic Transition during ZGA. Nature 2018, 557, 256–260. [Google Scholar] [CrossRef] [PubMed]
- Eckersley-Maslin, M.A.; Alda-Catalinas, C.; Reik, W. Dynamics of the Epigenetic Landscape during the Maternal-to-Zygotic Transition. Nat. Rev. Mol. Cell Biol. 2018, 19, 436–450. [Google Scholar] [CrossRef] [PubMed]
- Du, Z.; Zhang, K.; Xie, W. Epigenetic Reprogramming in Early Animal Development. Cold Spring Harb. Perspect. Biol. 2022, 14, a039677. [Google Scholar] [CrossRef]
- Abe, K.-I.; Funaya, S.; Tsukioka, D.; Kawamura, M.; Suzuki, Y.; Suzuki, M.G.; Schultz, R.M.; Aoki, F. Minor Zygotic Gene Activation Is Essential for Mouse Preimplantation Development. Proc. Natl. Acad. Sci. USA 2018, 115, E6780–E6788. [Google Scholar] [CrossRef]
- Du, Z.-Q.; Liang, H.; Liu, X.-M.; Liu, Y.-H.; Wang, C.; Yang, C.-X. Single Cell RNA-Seq Reveals Genes Vital to in vitro Fertilized Embryos and Parthenotes in Pigs. Sci. Rep. 2021, 11, 14393. [Google Scholar] [CrossRef]
- Kong, Q.; Yang, X.; Zhang, H.; Liu, S.; Zhao, J.; Zhang, J.; Weng, X.; Jin, J.; Liu, Z. Lineage Specification and Pluripotency Revealed by Transcriptome Analysis from Oocyte to Blastocyst in Pig. FASEB J. 2020, 34, 691–705. [Google Scholar] [CrossRef]
- Zhai, Y.; Yu, H.; An, X.; Zhang, Z.; Zhang, M.; Zhang, S.; Li, Q.; Li, Z. Profiling the Transcriptomic Signatures and Identifying the Patterns of Zygotic Genome Activation—A Comparative Analysis between Early Porcine Embryos and Their Counterparts in Other Three Mammalian Species. BMC Genom. 2022, 23, 772. [Google Scholar] [CrossRef] [PubMed]
- Almouzni, G.; Wolffe, A.P. Constraints on Transcriptional Activator Function Contribute to Transcriptional Quiescence during Early Xenopus Embryogenesis. EMBO J. 1995, 14, 1752–1765. [Google Scholar] [CrossRef] [PubMed]
- Hendrickson, P.G.; Doráis, J.A.; Grow, E.J.; Whiddon, J.L.; Lim, J.-W.; Wike, C.L.; Weaver, B.D.; Pflueger, C.; Emery, B.R.; Wilcox, A.L.; et al. Conserved Roles of Mouse DUX and Human DUX4 in Activating Cleavage-Stage Genes and MERVL/HERVL Retrotransposons. Nat. Genet. 2017, 49, 925–934. [Google Scholar] [CrossRef]
- Takahashi, K.; Yamanaka, S. Induction of Pluripotent Stem Cells from Mouse Embryonic and Adult Fibroblast Cultures by Defined Factors. Cell 2006, 126, 663–676. [Google Scholar] [CrossRef]
- Zhu, W.; Bu, G.; Hu, R.; Zhang, J.; Qiao, L.; Zhou, K.; Wang, T.; Li, Q.; Zhang, J.; Wu, L.; et al. KLF4 Facilitates Chromatin Accessibility Remodeling in Porcine Early Embryos. Sci. China Life Sci. 2023, 67, 96–112. [Google Scholar] [CrossRef]
- Veil, M.; Yampolsky, L.Y.; Grüning, B.; Onichtchouk, D. Pou5f3, SoxB1, and Nanog Remodel Chromatin on High Nucleosome Affinity Regions at Zygotic Genome Activation. Genome Res. 2019, 29, 383–395. [Google Scholar] [CrossRef]
- Onichtchouk, D.; Driever, W. Zygotic Genome Activators, Developmental Timing, and Pluripotency. Curr. Top. Dev. Biol. 2016, 116, 273–297. [Google Scholar] [CrossRef]
- Chew, J.-L.; Loh, Y.-H.; Zhang, W.; Chen, X.; Tam, W.-L.; Yeap, L.-S.; Li, P.; Ang, Y.-S.; Lim, B.; Robson, P.; et al. Reciprocal Transcriptional Regulation of Pou5f1 and Sox2 via the Oct4/Sox2 Complex in Embryonic Stem Cells. Mol. Cell Biol. 2005, 25, 6031–6046. [Google Scholar] [CrossRef] [PubMed]
- Wu, G.; Schöler, H.R. Role of Oct4 in the Early Embryo Development. Cell Regen. 2014, 3, 7. [Google Scholar] [CrossRef] [PubMed]
- Lenaz, G.; Genova, M.L. Supramolecular Organisation of the Mitochondrial Respiratory Chain: A New Challenge for the Mechanism and Control of Oxidative Phosphorylation. Adv. Exp. Med. Biol. 2012, 748, 107–144. [Google Scholar] [CrossRef] [PubMed]
- St John, J.C.; Facucho-Oliveira, J.; Jiang, Y.; Kelly, R.; Salah, R. Mitochondrial DNA Transmission, Replication and Inheritance: A Journey from the Gamete through the Embryo and into Offspring and Embryonic Stem Cells. Hum. Reprod. Update 2010, 16, 488–509. [Google Scholar] [CrossRef]
- Bradley, J.; Swann, K. Mitochondria and Lipid Metabolism in Mammalian Oocytes and Early Embryos. Int. J. Dev. Biol. 2019, 63, 93–103. [Google Scholar] [CrossRef]
- Podolak, A.; Woclawek-Potocka, I.; Lukaszuk, K. The Role of Mitochondria in Human Fertility and Early Embryo Development: What Can We Learn for Clinical Application of Assessing and Improving Mitochondrial DNA? Cells 2022, 11, 797. [Google Scholar] [CrossRef]
- Chen, S.; Zhou, Y.; Chen, Y.; Gu, J. Fastp: An Ultra-Fast All-in-One FASTQ Preprocessor. Bioinformatics 2018, 34, i884–i890. [Google Scholar] [CrossRef] [PubMed]
- Dobin, A.; Davis, C.A.; Schlesinger, F.; Drenkow, J.; Zaleski, C.; Jha, S.; Batut, P.; Chaisson, M.; Gingeras, T.R. STAR: Ultrafast Universal RNA-Seq Aligner. Bioinformatics 2013, 29, 15–21. [Google Scholar] [CrossRef]
- Li, B.; Dewey, C.N. RSEM: Accurate Transcript Quantification from RNA-Seq Data with or without a Reference Genome. BMC Bioinf. 2011, 12, 323. [Google Scholar] [CrossRef]
- Hao, Y.; Hao, S.; Andersen-Nissen, E.; Mauck, W.M.; Zheng, S.; Butler, A.; Lee, M.J.; Wilk, A.J.; Darby, C.; Zager, M.; et al. Integrated Analysis of Multimodal Single-Cell Data. Cell 2021, 184, 3573–3587.e29. [Google Scholar] [CrossRef] [PubMed]
- Cao, J.; Spielmann, M.; Qiu, X.; Huang, X.; Ibrahim, D.M.; Hill, A.J.; Zhang, F.; Mundlos, S.; Christiansen, L.; Steemers, F.J.; et al. The Single Cell Transcriptional Landscape of Mammalian Organogenesis. Nature 2019, 566, 496–502. [Google Scholar] [CrossRef] [PubMed]
- Love, M.I.; Huber, W.; Anders, S. Moderated Estimation of Fold Change and Dispersion for RNA-Seq Data with DESeq2. Genome Biol. 2014, 15, 550. [Google Scholar] [CrossRef] [PubMed]
- Robinson, M.D.; McCarthy, D.J.; Smyth, G.K. edgeR: A Bioconductor Package for Differential Expression Analysis of Digital Gene Expression Data. Bioinformatics 2010, 26, 139–140. [Google Scholar] [CrossRef]
- Yu, G.; Wang, L.-G.; Han, Y.; He, Q.-Y. clusterProfiler: An R Package for Comparing Biological Themes Among Gene Clusters. OMICS J. Integr. Biol. 2012, 16, 284–287. [Google Scholar] [CrossRef]
- Gu, Z.; Hübschmann, D. simplifyEnrichment: A Bioconductor Package for Clustering and Visualizing Functional Enrichment Results. Genom. Proteom. Bioinform. 2023, 21, 190–202. [Google Scholar] [CrossRef]
- Hänzelmann, S.; Castelo, R.; Guinney, J. GSVA: Gene Set Variation Analysis for Microarray and RNA-Seq Data. BMC Bioinform. 2013, 14, 7. [Google Scholar] [CrossRef] [PubMed]
- Aibar, S.; González-Blas, C.B.; Moerman, T.; Huynh-Thu, V.A.; Imrichova, H.; Hulselmans, G.; Rambow, F.; Marine, J.-C.; Geurts, P.; Aerts, J.; et al. SCENIC: Single-Cell Regulatory Network Inference and Clustering. Nat. Methods 2017, 14, 1083–1086. [Google Scholar] [CrossRef]
- Shannon, P.; Markiel, A.; Ozier, O.; Baliga, N.S.; Wang, J.T.; Ramage, D.; Amin, N.; Schwikowski, B.; Ideker, T. Cytoscape: A Software Environment for Integrated Models of Biomolecular Interaction Networks. Genome Res. 2003, 13, 2498–2504. [Google Scholar] [CrossRef]
- Men, N.T.; Dang-Nguyen, T.Q.; Somfai, T.; Nguyen, H.T.; Noguchi, J.; Kaneko, H.; Kikuchi, K. Effect of Nucleocytoplasmic Ratio on the in vitro Porcine Embryo Development after in vitro Fertilization or Parthenogenetic Activation. Zygote 2022, 30, 298–304. [Google Scholar] [CrossRef]
- Zhang, C.; Wang, M.; Li, Y.; Zhang, Y. Profiling and Functional Characterization of Maternal mRNA Translation during Mouse Maternal-to-Zygotic Transition. Sci. Adv. 2022, 8, eabj3967. [Google Scholar] [CrossRef]
- Zhao, Y.; Zhai, Y.; Fu, C.; Shi, L.; Kong, X.; Li, Q.; Yu, H.; An, X.; Zhang, S.; Li, Z. Transcription Factor ELK1 Regulates the Expression of Histone 3 Lysine 9 to Affect Developmental Potential of Porcine Preimplantation Embryos. Theriogenology 2023, 206, 170–180. [Google Scholar] [CrossRef]
- Keramari, M.; Razavi, J.; Ingman, K.A.; Patsch, C.; Edenhofer, F.; Ward, C.M.; Kimber, S.J. Sox2 Is Essential for Formation of Trophectoderm in the Preimplantation Embryo. PLoS ONE 2010, 5, e13952. [Google Scholar] [CrossRef] [PubMed]
- Tian, G.G.; Li, J.; Wu, J. Alternative Splicing Signatures in Preimplantation Embryo Development. Cell Biosci. 2020, 10, 33. [Google Scholar] [CrossRef] [PubMed]
- Cyrus, S.; Burkardt, D.; Weaver, D.D.; Gibson, W.T. PRC2-Complex Related Dysfunction in Overgrowth Syndromes: A Review of EZH2, EED, and SUZ12 and Their Syndromic Phenotypes. Am. J. Med. Genet. C Semin. Med. Genet. 2019, 181, 519–531. [Google Scholar] [CrossRef]
- Fukuda, K.; Shinkai, Y. SETDB1-Mediated Silencing of Retroelements. Viruses 2020, 12, 596. [Google Scholar] [CrossRef]
- Zhang, Y.; Ma, M.; Liu, M.; Sun, A.; Zheng, X.; Liu, K.; Yin, C.; Li, C.; Jiang, C.; Tu, X.; et al. Histone H2A Monoubiquitination Marks Are Targeted to Specific Sites by Cohesin Subunits in Arabidopsis. Nat. Commun. 2023, 14, 1209. [Google Scholar] [CrossRef] [PubMed]
- Samata, M.; Alexiadis, A.; Richard, G.; Georgiev, P.; Nuebler, J.; Kulkarni, T.; Renschler, G.; Basilicata, M.F.; Zenk, F.L.; Shvedunova, M.; et al. Intergenerationally Maintained Histone H4 Lysine 16 Acetylation Is Instructive for Future Gene Activation. Cell 2020, 182, 127–144.e23. [Google Scholar] [CrossRef] [PubMed]
- Takebayashi, S.; Tamura, T.; Matsuoka, C.; Okano, M. Major and Essential Role for the DNA Methylation Mark in Mouse Embryogenesis and Stable Association of DNMT1 with Newly Replicated Regions. Mol. Cell Biol. 2007, 27, 8243–8258. [Google Scholar] [CrossRef]
- Canse, C.; Yildirim, E.; Yaba, A. Overview of Junctional Complexes during Mammalian Early Embryonic Development. Front. Endocrinol. 2023, 14, 1150017. [Google Scholar] [CrossRef] [PubMed]
- Piekny, A.J.; Mains, P.E. Rho-Binding Kinase (LET-502) and Myosin Phosphatase (MEL-11) Regulate Cytokinesis in the Early Caenorhabditis Elegans Embryo. J. Cell Sci. 2002, 115, 2271–2282. [Google Scholar] [CrossRef] [PubMed]
- Idrees, M.; Oh, S.-H.; Muhammad, T.; El-Sheikh, M.; Song, S.-H.; Lee, K.-L.; Kong, I.-K. Growth Factors, and Cytokines; Understanding the Role of Tyrosine Phosphatase SHP2 in Gametogenesis and Early Embryo Development. Cells 2020, 9, 1798. [Google Scholar] [CrossRef]
- Nakajo, N.; Deno, Y.-K.; Ueno, H.; Kenmochi, C.; Shimuta, K.; Sagata, N. Temporal and Spatial Expression Patterns of Cdc25 Phosphatase Isoforms during Early Xenopus Development. Int. J. Dev. Biol. 2011, 55, 627–632. [Google Scholar] [CrossRef]
- Oe, S.; Hayashi, S.; Tanaka, S.; Koike, T.; Hirahara, Y.; Kakizaki, R.; Sakamoto, S.; Noda, Y.; Yamada, H.; Kitada, M. Cpeb1 Expression Is Post-Transcriptionally Regulated by AUF1, CPEB1, and microRNAs. FEBS Open Bio 2022, 12, 82–94. [Google Scholar] [CrossRef]
- Villanyi, Z.; Collart, M.A. Ccr4-Not Is at the Core of the Eukaryotic Gene Expression Circuitry. Biochem. Soc. Trans. 2015, 43, 1253–1258. [Google Scholar] [CrossRef] [PubMed]
- Herzig, S.; Shaw, R.J. AMPK: Guardian of Metabolism and Mitochondrial Homeostasis. Nat. Rev. Mol. Cell Biol. 2018, 19, 121–135. [Google Scholar] [CrossRef] [PubMed]
- Marion-Letellier, R.; Savoye, G.; Ghosh, S. Fatty Acids, Eicosanoids and PPAR Gamma. Eur. J. Pharmacol. 2016, 785, 44–49. [Google Scholar] [CrossRef] [PubMed]
- Jo, C.; Park, S.; Oh, S.; Choi, J.; Kim, E.-K.; Youn, H.-D.; Cho, E.-J. Histone Acylation Marks Respond to Metabolic Perturbations and Enable Cellular Adaptation. Exp. Mol. Med. 2020, 52, 2005–2019. [Google Scholar] [CrossRef] [PubMed]
- Fan, L.-H.; Wang, Z.-B.; Li, Q.-N.; Meng, T.-G.; Dong, M.-Z.; Hou, Y.; Ouyang, Y.-C.; Schatten, H.; Sun, Q.-Y. Absence of Mitochondrial DNA Methylation in Mouse Oocyte Maturation, Aging and Early Embryo Development. Biochem. Biophys. Res. Commun. 2019, 513, 912–918. [Google Scholar] [CrossRef]







Disclaimer/Publisher’s Note: The statements, opinions and data contained in all publications are solely those of the individual author(s) and contributor(s) and not of MDPI and/or the editor(s). MDPI and/or the editor(s) disclaim responsibility for any injury to people or property resulting from any ideas, methods, instructions or products referred to in the content. |
© 2024 by the authors. Licensee MDPI, Basel, Switzerland. This article is an open access article distributed under the terms and conditions of the Creative Commons Attribution (CC BY) license (https://creativecommons.org/licenses/by/4.0/).
Share and Cite
Fan, J.; Liu, C.; Zhao, Y.; Xu, Q.; Yin, Z.; Liu, Z.; Mu, Y. Single-Cell RNA Sequencing Reveals Differences in Chromatin Remodeling and Energy Metabolism among In Vivo-Developed, In Vitro-Fertilized, and Parthenogenetically Activated Embryos from the Oocyte to 8-Cell Stages in Pigs. Animals 2024, 14, 465. https://doi.org/10.3390/ani14030465
Fan J, Liu C, Zhao Y, Xu Q, Yin Z, Liu Z, Mu Y. Single-Cell RNA Sequencing Reveals Differences in Chromatin Remodeling and Energy Metabolism among In Vivo-Developed, In Vitro-Fertilized, and Parthenogenetically Activated Embryos from the Oocyte to 8-Cell Stages in Pigs. Animals. 2024; 14(3):465. https://doi.org/10.3390/ani14030465
Chicago/Turabian StyleFan, Jianlin, Chang Liu, Yunjing Zhao, Qianqian Xu, Zhi Yin, Zhonghua Liu, and Yanshuang Mu. 2024. "Single-Cell RNA Sequencing Reveals Differences in Chromatin Remodeling and Energy Metabolism among In Vivo-Developed, In Vitro-Fertilized, and Parthenogenetically Activated Embryos from the Oocyte to 8-Cell Stages in Pigs" Animals 14, no. 3: 465. https://doi.org/10.3390/ani14030465
APA StyleFan, J., Liu, C., Zhao, Y., Xu, Q., Yin, Z., Liu, Z., & Mu, Y. (2024). Single-Cell RNA Sequencing Reveals Differences in Chromatin Remodeling and Energy Metabolism among In Vivo-Developed, In Vitro-Fertilized, and Parthenogenetically Activated Embryos from the Oocyte to 8-Cell Stages in Pigs. Animals, 14(3), 465. https://doi.org/10.3390/ani14030465

