Proteomic and Metabolomic Profiling Reveals Alterations in Boar X and Y Sperm
Simple Summary
Abstract
1. Introduction
2. Materials and Methods
2.1. Samples Collection from Adult Boars
2.2. Total Protein Extraction and Digestion
2.3. Protein Quantification and Bioinformatics Analysis of DEPs
2.4. Western Blotting
2.5. Non-Targeted Metabolomics Analysis and Identification of DEMs
2.6. Integration Analysis of DEPs and DEMs
2.7. Statistical Analysis
3. Results
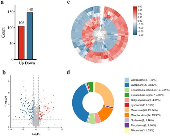
3.1. Proteomic Profiling Features Analysis of Boar X/Y Sperm
3.2. Biological Differences Between Boar X and Y Sperm
3.3. Identification of Different Expression Metabolites in Boar X/Y Sperm
3.4. Metabolic Pathways of Differential Metabolites
3.5. Altered Pathways Enriched by DEMs and DEPs
4. Discussion
5. Conclusions
Supplementary Materials
Author Contributions
Funding
Institutional Review Board Statement
Informed Consent Statement
Data Availability Statement
Acknowledgments
Conflicts of Interest
References
- Shettles, L.B. Nuclear morphology of human spermatozoa. Nature 1960, 186, 648–649. [Google Scholar] [CrossRef]
- José, O.C.; Luciano, P.S.; Roberto, S.; Margot, A.N.D. Nanoscale differences in the shape and size of X and Y chromosome-bearing bovine sperm heads assessed by atomic force microscopy. PLoS ONE 2013, 8, e59387. [Google Scholar]
- Ericsson, R.J.; Langevin, C.N.; Nishino, M. Isolation of fractions rich in human Y sperm. Nature 1973, 246, 421–424. [Google Scholar] [CrossRef] [PubMed]
- Penfold, L.M.; Holt, C.; Holt, W.V.; Welch, G.R.; Cran, D.G.; Johnson, L.A. Comparative motility of X and Y chromosome-bearing bovine sperm separated on the basis of DNA content by flow sorting. Mol. Reprod. Dev. 1998, 50, 323–327. [Google Scholar] [CrossRef]
- Johnson, L.A.; Clarke, R.N. Flow sorting of X and Y chromosome-bearing mammalian sperm: Activation and pronuclear development of sorted bull, boar, and ram sperm microinjected into hamster oocytes. Gamete Res. 1988, 21, 335–343. [Google Scholar] [CrossRef]
- Phiphattanaphiphop, C.; Leksakul, K.; Wanta, T.; Khamlor, T.; Phattanakunl, R. Antibody-Conjugated Magnetic Beads for Sperm Sexing Using a Multi-Wall Carbon Nanotube Microfluidic Device. Micromachines 2022, 13, 426. [Google Scholar] [CrossRef]
- Sringarm, K.; Thongkham, M.; Mekchay, S.; Lumsangkul, C.; Thaworn, W.; Pattanawong, W.; Rangabpit, E.; Rachtanapun, P.; Jantanasakulwong, K.; Sathanawongs, A.; et al. High-Efficiency Bovine Sperm Sexing Used Magnetic-Activated Cell Sorting by Coupling scFv Antibodies Specific to Y-Chromosome-Bearing Sperm on Magnetic Microbeads. Biology 2022, 11, 715. [Google Scholar] [CrossRef] [PubMed]
- Alkmin, D.V.; Parrilla, I.; Tarantini, T.; Parlapan, L.; Olmo, D.D.; Vazquez, J.M.; Martinez, E.A.; Rocal, J. Intra- and interboar variability in flow cytometric sperm sex sorting. Theriogenology 2014, 82, 501–508. [Google Scholar] [CrossRef]
- Shen, D.; Zhou, C.; Cao, M.; Cai, W.; Yin, H.; Jiang, L.; Zhang, S. Differential Membrane Protein Profile in Bovine X- and Y-Sperm. J. Proteome Res. 2021, 20, 3031–3042. [Google Scholar] [CrossRef] [PubMed]
- Sharma, V.; Verma, A.K.; Sharma, P.; Pandey, D.; Sharma, M. Differential proteomic profile of X- and Y- sorted Sahiwal bull semen. Res. Vet. Sci. 2022, 144, 181–189. [Google Scholar] [CrossRef]
- Li, Z. Proteomics Analysis of Pig Sex-Sorted Sperm. Master’s Thesis, Hebei Agricultural University, Baoding, China, 2021. [Google Scholar]
- Dasgupta, M.; Kumaresan, A.; Saraf, K.K.; Nag, P.; Sinha, M.K.; Aslam, M.K.M.; Karthikkeyan, G.; Prasad, T.S.K.; Modi, P.K.; Datta, T.K.; et al. Deep Metabolomic Profiling Reveals Alterations in Fatty Acid Synthesis and Ketone Body Degradations in Spermatozoa and Seminal Plasma of Astheno-Oligozoospermic Bulls. Front. Vet. Sci. 2022, 8, 755560. [Google Scholar] [CrossRef]
- Long, J.A. The ‘omics’ revolution: Use of genomic, transcriptomic, proteomic and metabolomic tools to predict male reproductive traits that impact fertility in livestock and poultry. Anim. Reprod. Sci. 2020, 220, 106354. [Google Scholar] [CrossRef]
- Luo, M.; Su, T.; Wang, S.; Chen, J.; Lin, T.; Cheng, Q.; Chen, Y.; Gong, M.; Yang, H.; Li, F.; et al. Proteomic Landscape of Human Spermatozoa: Optimized Extraction Method and Application. Cells 2022, 11, 4064. [Google Scholar] [CrossRef] [PubMed]
- Xie, X.; Li, D.; Xue, Z.; Zhang, R.; Shi, H.; Xue, J.; Ma, N.; Quan, F. Research Progress of the Applications of Sex Control Technologies in Livestock Production. J. Shanxi Agric. Sci. 2022, 50, 433–438. [Google Scholar]
- Rath, D.; Tiedemann, D.; Gamrad, L.; Johnson, L.A.; Klein, S.; Kues, W.; Mancini, R.; Rehbock, C.; Taylor, U.; Barcikowski, S. Sex-Sorted Boar Sperm—An Update on Related Production Methods. Reprod. Domest. Anim. 2015, 50 (Suppl. 2), 56–60. [Google Scholar] [CrossRef]
- Vazquez, J.M.; Parrilla, I.; Roca, J.; Gil, M.A.; Cuello, C.; Vazquez, J.L.; Martínez, E.A. Sex-sorting sperm by flow cytometry in pigs: Issues and perspectives. Theriogenology 2009, 71, 80–88. [Google Scholar] [CrossRef] [PubMed]
- Laxmivandana, R.; Patole, C.; Sharma, T.R.; Sharma, K.K.; Naskar, S. Differential proteins associated with plasma membrane in X- and/or Y-chromosome bearing spermatozoa in indicus cattle. Reprod. Domest. Anim. Zuchthyg 2021, 56, 928–935. [Google Scholar] [CrossRef] [PubMed]
- Brown, M.D.; Wallace, D.C. Molecular basis of mitochondrial DNA disease. J. Bioenerg. Biomembr. 1994, 26, 273–289. [Google Scholar] [CrossRef] [PubMed]
- Zhou, R.; Wang, R.; Qin, Y.; Ji, J.; Xu, M.; Wu, W.; Chen, M.; Wu, D.; Song, L.; Shen, H.; et al. Mitochondria-related miR-151a-5p reduces cellular ATP production by targeting CYTB in asthenozoospermia. Sci. Rep. 2015, 5, 17743. [Google Scholar] [CrossRef] [PubMed]
- Liu, Y.; Fan, Z.; Liang, D. Cyclooxygenase 1 (COX1) as an indicator of sperm quality in humans. Andrologia 2020, 52, e13537. [Google Scholar] [CrossRef]
- Trombetti, S.; Sessa, R.; Catapano, R.; Rinaldi, L.; Lo Bianco, A.; Feliciello, A.; Izzo, P.; Grosso, M. Exploring the Leukemogenic Potential of GATA-1S, the Shorter Isoform of GATA-1: Novel Insights into Mechanisms Hampering Respiratory Chain Complex II Activity and Limiting Oxidative Phosphorylation Efficiency. Antioxidants 2021, 10, 1603. [Google Scholar] [CrossRef] [PubMed]
- Li, C.; Ren, C.; Chen, Y.; Wang, M.; Tang, J.; Zhang, Y.; Wang, Q.; Zhang, Z. Changes on proteomic and metabolomic profiling of cryopreserved sperm effected by melatonin. J. Proteom. 2023, 273, 104791. [Google Scholar] [CrossRef] [PubMed]
- Petit, E.; Michelet, X.; Rauch, C.; Bertrand-Michel, J.; Tercé, F.; Legouis, R.; Morel, F. Glutathione transferases kappa 1 and kappa 2 localize in peroxisomes and mitochondria, respectively, and are involved in lipid metabolism and respiration in Caenorhabditis elegans. FEBS J. 2009, 276, 5030–5040. [Google Scholar] [CrossRef]
- Gao, F.; Fang, Q.; Zhang, R.; Lu, J.; Lu, H.; Wang, C.; Ma, X.; Xu, J.; Jia, W.; Xiang, K. Polymorphism of DsbA-L gene associates with insulin secretion and body fat distribution in Chinese population. Endocr. J. 2009, 56, 487–494. [Google Scholar] [CrossRef] [PubMed]
- Chen, Y.; Wei, H.; Liu, Y.; Gao, F.; Chen, Z.; Wang, P.; Li, L.; Zhang, S. Identification of new protein biomarkers associated with the boar fertility using iTRAQ-based quantitative proteomic analysis. Int. J. Biol. Macromol. 2020, 162, 50–59. [Google Scholar] [CrossRef] [PubMed]
- Zeng, F.; Li, C.; Huang, J.; Xie, S.; Zhou, L.; Meng, L.; Li, L.; Wei, H.; Zhang, S. Glutathione S-transferase kappa 1 is positively related with sperm quality of porcine sperm. Mol. Reprod. Dev. 2022, 89, 104–112. [Google Scholar] [CrossRef]
- Lazaros, L.; Xita, N.; Hatzi, E.; Kaponis, A.; Makrydimas, G.; Takenaka, A.; Sofikitis, N.; Stefos, T.; Zikopoulos, K.; Georgiou, I. Phosphatidylethanolamine N-methyltransferase and choline dehydrogenase gene polymorphisms are associated with human sperm concentration. Asian J. Androl. 2012, 14, 778–783. [Google Scholar] [CrossRef] [PubMed]
- Guibu, A.T.; Mingoti, R.D.; Signori, C.L.; Perez, S.A.F.; Rose Dos, S.H.T.; Kubo, F.P.; Gouveia, N.M.F.; Alves, M.F.; Basso, A.C.; Pecora, M.M.; et al. Paternal effect does not affect in vitro embryo morphokinetics but modulates molecular profile. Theriogenology 2022, 178, 30–39. [Google Scholar] [CrossRef] [PubMed]
- Park, Y.J.; Kwon, K.J.; Song, W.H.; Pang, W.K.; Ryu, D.Y.; Saidur Rahman, M.; Pang, M.G. New technique of sex preselection for increasing female ratio in boar sperm model. Reprod. Domest. Anim. 2021, 56, 333–341. [Google Scholar] [CrossRef] [PubMed]
- Ren, F.; Xi, H.; Ren, Y.; Li, Y.; Wen, F.; Xian, M.; Zhao, M.; Zhu, D.; Wang, L.; Lei, A.; et al. TLR7/8 signalling affects X- sperm motility via the GSK3 α/β-hexokinase pathway for the efficient production of sexed dairy goat embryos. J. Anim. Sci. Biotechnol. 2021, 12, 89. [Google Scholar] [CrossRef]
- Wen, F.; Liu, W.; Li, Y.; Zou, Q.; Xian, M.; Han, S.; Zhang, H.; Liu, S.; Feng, X.; Hu, J. TLR7/8 agonist (R848) inhibit bovine X sperm motility via PI3K/GSK3α/β and PI3K/NFκB pathways. Int. J. Biol. Macromol. 2023, 232, 123485. [Google Scholar] [CrossRef] [PubMed]






| Gene Names | Protein Names | Fold Change | p Value |
|---|---|---|---|
| CAPZB | F-actin-capping protein subunit beta | 156.57 | 3.11 × 10−4 |
| FTL | Ferritin light chain (Fragment) | 120.24 | 3.02 × 10−6 |
| ANXA2 | Annexin | 62.47 | 4.51 × 10−5 |
| DNAJC13 | J domain-containing protein | 46.52 | 1.70 × 10−2 |
| HIGD1A | HIG1 domain family member 1A | 42.61 | 5.68 × 10−4 |
| TNFAIP2 | TNF alpha-induced protein 2 | 38.93 | 1.66 × 10−3 |
| LGMN | Asparaginyl endopeptidase | 32.14 | 6.97 × 10−4 |
| INTS7 | Integrator complex subunit 7 | 27.47 | 8.47 × 10−5 |
| LOC110255254 | MAGE domain-containing protein | 24.81 | 3.33 × 10−3 |
| LRRC74A | Leucine-rich repeat-containing 74A | 21.55 | 1.04 × 10−3 |
| Gene Names | Protein Names | Fold Change | p Value |
|---|---|---|---|
| COX6A1 | Cytochrome c oxidase subunit | 0.0041 | 1.36 × 10−2 |
| TKFC | ATP-dependent dihydroxyacetone kinase | 0.0119 | 2.06 × 10−2 |
| CDKL3 | Cyclin-dependent kinase like 3 | 0.0151 | 1.52 × 10−5 |
| PRDX4 | Thioredoxin domain-containing protein | 0.0206 | 9.84 × 10−6 |
| SMC3 | Structural maintenance of chromosomes protein | 0.0209 | 7.17 × 10−4 |
| CCT3 | T-complex protein 1 subunit gamma | 0.0215 | 2.01 × 10−6 |
| TRAPPC6B | Trafficking protein particle complex 6B | 0.0222 | 1.02 × 10−5 |
| CSNK1D | Casein kinase 1 delta | 0.0238 | 1.16 × 10−4 |
| VKORC1 | Vitamin-K-epoxide reductase (warfarin-sensitive) | 0.0239 | 2.24 × 10−4 |
| ATF6 | Activating transcription factor 6 | 0.0257 | 3.01 × 10−3 |
| Metabolites | Fold Change | p Value | VIP | Ionic Mode |
|---|---|---|---|---|
| Adenosine Diphosphate | 4.57 | 0.99 × 10−2 | 1.81 | POS |
| L-Saccharopine | 3.87 | 3.20 × 10−2 | 1.57 | POS |
| (3R)-8-Hydroxy-3-(4-Methoxyphenyl)-3,4-Dihydroisochromen-1-One | 3.53 | 0.39 × 10−2 | 1.95 | POS |
| N-Acetylputrescine | 2.52 | 1.17 × 10−2 | 1.77 | POS |
| Shikimic Acid | 1.84 | 3.01 × 10−2 | 1.547 | POS |
| 1,2,3,4-Tetrahydro-6-Methoxy-1-Oxo-Beta-Carboline | 1.65 | 1.59 × 10−2 | 1.62 | POS |
| Adenine | 1.50 | 3.08 × 10−2 | 1.53 | POS |
| (E)-1,7-Bis(4-Hydroxyphenyl) Hept-1-En-3-One | 0.48 | 3.14 × 10−2 | 1.48 | POS |
| Thymidine-5′-Diphosphate | 0.48 | 4.49 × 10−2 | 1.49 | POS |
| Dihydrosphingosine | 0.45 | 4.17 × 10−2 | 1.55 | POS |
| STL519416 | 0.36 | 4.19 × 10−2 | 1.45 | POS |
| PC (15:0/12-HEPE) | 3.50 | 0.13 × 10−2 | 2.36 | NEG |
| 1,2-Dihydroxyheptadec-16-En-4-Yl Acetate | 2.43 | 3.77 × 10−2 | 2.13 | NEG |
| Deoxyuridine | 2.41 | 4.56 × 10−2 | 1.61 | NEG |
| Phosphatidylserine 18 | 2.23 | 2.52 × 10−2 | 2.06 | NEG |
| Phosphatidylcholine 17 | 2.00 | 2.61 × 10−2 | 2.00 | NEG |
| PC (17:1/13-HODE) | 1.99 | 4.76 × 10−2 | 1.77 | NEG |
| 7,8-Dihydrobiopterin | 1.61 | 4.52 × 10−2 | 1.95 | NEG |
| (R, R)-Tartaric Acid | 0.29 | 4.62 × 10−2 | 1.57 | NEG |
Disclaimer/Publisher’s Note: The statements, opinions and data contained in all publications are solely those of the individual author(s) and contributor(s) and not of MDPI and/or the editor(s). MDPI and/or the editor(s) disclaim responsibility for any injury to people or property resulting from any ideas, methods, instructions or products referred to in the content. |
© 2024 by the authors. Licensee MDPI, Basel, Switzerland. This article is an open access article distributed under the terms and conditions of the Creative Commons Attribution (CC BY) license (https://creativecommons.org/licenses/by/4.0/).
Share and Cite
Cheng, J.; Hao, X.; Zhang, W.; Sun, C.; Yuan, X.; Yang, Y.; Zeng, W.; Zhu, Z. Proteomic and Metabolomic Profiling Reveals Alterations in Boar X and Y Sperm. Animals 2024, 14, 3672. https://doi.org/10.3390/ani14243672
Cheng J, Hao X, Zhang W, Sun C, Yuan X, Yang Y, Zeng W, Zhu Z. Proteomic and Metabolomic Profiling Reveals Alterations in Boar X and Y Sperm. Animals. 2024; 14(24):3672. https://doi.org/10.3390/ani14243672
Chicago/Turabian StyleCheng, Jia, Xu Hao, Weijing Zhang, Chenhao Sun, Xiameng Yuan, Yiding Yang, Wenxian Zeng, and Zhendong Zhu. 2024. "Proteomic and Metabolomic Profiling Reveals Alterations in Boar X and Y Sperm" Animals 14, no. 24: 3672. https://doi.org/10.3390/ani14243672
APA StyleCheng, J., Hao, X., Zhang, W., Sun, C., Yuan, X., Yang, Y., Zeng, W., & Zhu, Z. (2024). Proteomic and Metabolomic Profiling Reveals Alterations in Boar X and Y Sperm. Animals, 14(24), 3672. https://doi.org/10.3390/ani14243672

