Evaluation of the Breed Composition of Pork via Population Structure Analysis in Pigs
Simple Summary
Abstract
1. Introduction
2. Materials and Methods
2.1. Genotypes
2.2. The Selection of Reliable Individuals for Ancestry Reference Panel
2.2.1. The Selection of Reliable Individuals in Commercial Breeds
2.2.2. The Selection of Reliable Individuals in Indigenous Breeds
2.3. The Genetic Architecture of Ancestry Reference Panel
2.4. The Identification of Ancestry Proportion for Validation Set
2.4.1. The Ancestry Identification of EUD and ASD Proportion for Validation Set
2.4.2. The Ancestry Identification of Commercial and Indigenous Breeds for Validation Set
3. Results
3.1. Overview of Workflow
3.2. The Selection of Reliable Individuals and Nature of Ancestry Reference Panel
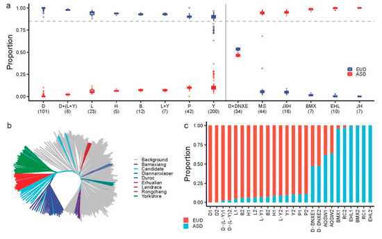
3.3. The Evaluation of ASD/EUD Composition for Validation Set
3.4. The Evaluation of Breed Composition for Validation Set
4. Discussion
4.1. The Population Structure Analysis Could Estimate the Ancestry/Breed Proportion
4.2. The Ancestry Reference Panel Could Estimate the Breed Composition for Application
4.3. The Limitation and Perspective the Ancestry Reference Panel
5. Conclusions
Supplementary Materials
Author Contributions
Funding
Institutional Review Board Statement
Informed Consent Statement
Data Availability Statement
Acknowledgments
Conflicts of Interest
References
- Miar, Y.; Plastow, G.; Bruce, H.; Moore, S.; Manafiazar, G.; Kemp, R.; Charagu, P.; Huisman, A.; van Haandel, B.; Zhang, C.; et al. Genetic and Phenotypic Correlations between Performance Traits with Meat Quality and Carcass Characteristics in Commercial Crossbred Pigs. PLoS ONE 2014, 9, e110105. [Google Scholar] [CrossRef] [PubMed]
- Fernandez, X.; Monin, G.; Talmant, A.; Mourot, J.; Lebret, B. Influence of Intramuscular Fat Content on the Quality of Pig Meat—1. Composition of the Lipid Fraction and Sensory Characteristics of m. Longissimus Lumborum. Meat Sci. 1999, 53, 59–65. [Google Scholar] [CrossRef] [PubMed]
- Fernandez, X.; Monin, G.; Talmant, A.; Mourot, J.; Lebret, B. Influence of Intramuscular Fat Content on the Quality of Pig Meat—2. Consumer Acceptability of m. Longissimus Lumborum. Meat Sci. 1999, 53, 67–72. [Google Scholar] [CrossRef]
- Qi, J.; Zhang, W.; Xu, Y.; Xie, X.; Xiong, G.; Xu, X.; Zhou, G.; Ye, M. Enhanced Flavor Strength of Broth Prepared from Chicken Following Short-Term Frozen Storage. Food Chem. 2021, 356, 129678. [Google Scholar] [CrossRef]
- Song, B.; Zheng, C.; Zheng, J.; Zhang, S.; Zhong, Y.; Guo, Q.; Li, F.; Long, C.; Xu, K.; Duan, Y.; et al. Comparisons of Carcass Traits, Meat Quality, and Serum Metabolome between Shaziling and Yorkshire Pigs. Anim. Nutr. 2022, 8, 125–134. [Google Scholar] [CrossRef]
- Hou, X.; Zhang, R.; Yang, M.; Niu, N.; Wu, J.; Shu, Z.; Zhang, P.; Shi, L.; Zhao, F.; Wang, L.; et al. Metabolomics and Lipidomics Profiles Related to Intramuscular Fat Content and Flavor Precursors between Laiwu and Yorkshire Pigs. Food Chem. 2023, 404, 134699. [Google Scholar] [CrossRef]
- Li, Y.; Yuan, R.; Gong, Z.; Zou, Q.; Wang, Y.; Tang, G.; Zhu, L.; Li, X.; Jiang, Y. Evaluation of Coat Color Inheritance and Production Performance for Crossbreed from Chinese Indigenous Chenghua Pig Crossbred with Berkshire. Anim. Biosci. 2022, 35, 1479–1488. [Google Scholar] [CrossRef]
- Touma, S.; Oyadomari, M. Comparison of Growth Performances, Carcass Characteristics, and Meat Qualities of Okinawan Indigenous Agu Pigs and Crossbred Pigs Sired by Agu or Duroc Boar. Anim. Sci. J. 2020, 91, e13362. [Google Scholar] [CrossRef]
- Diao, S.Q.; Xu, Z.T.; Ye, S.P.; Huang, S.W.; Teng, J.Y.; Yuan, X.L.; Chen, Z.M.; Zhang, H.; Li, J.Q.; Zhang, Z. Exploring the Genetic Features and Signatures of Selection in South China Indigenous Pigs. J. Integr. Agric. 2021, 20, 1359–1371. [Google Scholar] [CrossRef]
- Zhang, L.; Zhang, S.; Zhan, F.; Song, M.; Shang, P.; Zhu, F.; Li, J.; Yang, F.; Li, X.; Qiao, R.; et al. Population Genetic Analysis of Six Chinese Indigenous Pig Meta-Populations Based on Geographically Isolated Regions. Animals 2023, 13, 1396. [Google Scholar] [CrossRef]
- Wang, J.; Lei, Q.; Cao, D.; Zhou, Y.; Han, H.; Liu, W.; Li, D.; Li, F.; Liu, J. Whole Genome SNPs among 8 Chicken Breeds Enable Identification of Genetic Signatures That Underlie Breed Features. J. Integr. Agric. 2022; in press. [Google Scholar] [CrossRef]
- Zhang, W.; Zhou, M.; Liu, L.; Su, S.; Dong, L.; Meng, X.; Li, X.; Wang, C. Population Structure and Selection Signatures Underlying Domestication Inferred from Genome-Wide Copy Number Variations in Chinese Indigenous Pigs. Genes 2022, 13, 2026. [Google Scholar] [CrossRef] [PubMed]
- Xu, Z.; Diao, S.; Teng, J.; Chen, Z.; Feng, X.; Cai, X.; Yuan, X.; Zhang, H.; Li, J.; Zhang, Z. Breed Identification of Meat Using Machine Learning and Breed Tag SNPs. Food Control 2021, 125, 107971. [Google Scholar] [CrossRef]
- Liu, R.; Xu, Z.; Teng, J.; Pan, X.; Lin, Q.; Cai, X.; Diao, S.; Feng, X.; Yuan, X.; Li, J.; et al. Evaluation of Six Machine Learning Classification Algorithms in Pig Breed Identification Using SNPs Array Data. Anim. Genet. 2023, 54, 113–122. [Google Scholar] [CrossRef]
- Bertolini, F.; Galimberti, G.; Schiavo, G.; Mastrangelo, S.; Di Gerlando, R.; Strillacci, M.G.; Bagnato, A.; Portolano, B.; Fontanesi, L. Preselection Statistics and Random Forest Classification Identify Population Informative Single Nucleotide Polymorphisms in Cosmopolitan and Autochthonous Cattle Breeds. Animal 2018, 12, 12–19. [Google Scholar] [CrossRef]
- Liang, Z.; Bu, L.; Qin, Y.; Peng, Y.; Yang, R.; Zhao, Y. Selection of Optimal Ancestry Informative Markers for Classification and Ancestry Proportion Estimation in Pigs. Front. Genet. 2019, 10, 183. [Google Scholar] [CrossRef]
- Miao, J.; Chen, Z.; Zhang, Z.; Wang, Z.; Wang, Q.; Zhang, Z.; Pan, Y. A Web Tool for the Global Identification of Pig Breeds. Genet. Sel. Evol. 2023, 55, 18. [Google Scholar] [CrossRef]
- Debortoli, G.; de Araujo, G.S.; Fortes-Lima, C.; Parra, E.J.; Suarez-Kurtz, G. Identification of Ancestry Proportions in Admixed Groups across the Americas Using Clinical Pharmacogenomic SNP Panels. Sci. Rep. 2021, 11, 1007. [Google Scholar] [CrossRef]
- Teng, J.; Gao, Y.; Yin, H.; Bai, Z.; Liu, S.; Zeng, H.; Bai, L.; Cai, Z.; Zhao, B.; Li, X.; et al. A Compendium of Genetic Regulatory Effects across Pig Tissues. Nat. Genet. 2024, 56, 112–123. [Google Scholar] [CrossRef]
- Purcell, S.; Neale, B.; Todd-Brown, K.; Thomas, L.; Ferreira, M.A.R.; Bender, D.; Maller, J.; Sklar, P.; de Bakker, P.I.W.; Daly, M.J.; et al. PLINK: A Tool Set for Whole-Genome Association and Population-Based Linkage Analyses. Am. J. Hum. Genet. 2007, 81, 559–575. [Google Scholar] [CrossRef]
- Alexander, D.H.; Novembre, J.; Lange, K. Fast Model-Based Estimation of Ancestry in Unrelated Individuals. Genome Res. 2009, 19, 1655–1664. [Google Scholar] [CrossRef] [PubMed]
- Tamura, K.; Stecher, G.; Kumar, S. MEGA11: Molecular Evolutionary Genetics Analysis Version 11. Mol. Biol. Evol. 2021, 38, 3022–3027. [Google Scholar] [CrossRef] [PubMed]
- Yu, G. Using Ggtree to Visualize Data on Tree-Like Structures. Curr. Protoc. Bioinform. 2020, 69, e96. [Google Scholar] [CrossRef]
- Chen, Z.; Ye, X.; Zhang, Z.; Zhao, Q.; Xiang, Y.; Xu, N.; Wang, Q.; Pan, Y.; Guo, X.; Wang, Z. Genetic Diversity and Selection Signatures of Four Indigenous Pig Breeds from Eastern China. Anim. Genet. 2022, 53, 506–509. [Google Scholar] [CrossRef]
- Tang, H.; Ouyang, J.; Liu, S.; Xiong, Y.; Wu, Y.; Wang, L.; Wang, C.; Yan, X.; Shen, Y.; Chen, H. Population Structure of 3907 Worldwide Pigs and the Introgression of Chinese Indigenous Pigs by European Pigs. Anim. Genet. 2022, 53, 599–612. [Google Scholar] [CrossRef]
- Xu, Z.; Sun, H.; Zhang, Z.; Zhao, Q.; Olasege, B.S.; Qiu-Meng, L.; Yue, Y.; Ma, P.; Zhang, X.; Wang, Q.; et al. Genome-Wide Detection of Selective Signatures in a Jinhua Pig Population. J. Integr. Agric. 2020, 19, 1314–1322. [Google Scholar] [CrossRef]
- Diao, S.; Luo, Y.; Ma, Y.; Deng, X.; He, Y.; Gao, N.; Zhang, H.; Li, J.; Chen, Z.; Zhang, Z. Genome-Wide Detection of Selective Signatures in a Duroc Pig Population. J. Integr. Agric. 2018, 17, 2528–2535. [Google Scholar] [CrossRef]
- Gebrehiwot, N.Z.; Strucken, E.M.; Marshall, K.; Aliloo, H.; Gibson, J.P. SNP Panels for the Estimation of Dairy Breed Proportion and Parentage Assignment in African Crossbred Dairy Cattle. Genet. Sel. Evol. 2021, 53, 21. [Google Scholar] [CrossRef]
- Huang, Y.; Zhou, L.; Zhang, J.; Liu, X.; Zhang, Y.; Cai, L.; Zhang, W.; Cui, L.; Yang, J.; Ji, J.; et al. A Large-Scale Comparison of Meat Quality and Intramuscular Fatty Acid Composition among Three Chinese Indigenous Pig Breeds. Meat Sci. 2020, 168, 108182. [Google Scholar] [CrossRef]
- Liu, Y.; Yang, X.; Jing, X.; He, X.; Wang, L.; Liu, Y.; Liu, D. Transcriptomics Analysis on Excellent Meat Quality Traits of Skeletal Muscles of the Chinese Indigenous Min Pig Compared with the Large White Breed. Int. J. Mol. Sci. 2017, 19, 21. [Google Scholar] [CrossRef]




Disclaimer/Publisher’s Note: The statements, opinions and data contained in all publications are solely those of the individual author(s) and contributor(s) and not of MDPI and/or the editor(s). MDPI and/or the editor(s) disclaim responsibility for any injury to people or property resulting from any ideas, methods, instructions or products referred to in the content. |
© 2024 by the authors. Licensee MDPI, Basel, Switzerland. This article is an open access article distributed under the terms and conditions of the Creative Commons Attribution (CC BY) license (https://creativecommons.org/licenses/by/4.0/).
Share and Cite
Lin, Q.; Diao, S.; Chen, X.; Du, J.; Wu, J.; Zhang, X.; Liu, X.; Li, J.; Zhang, Z. Evaluation of the Breed Composition of Pork via Population Structure Analysis in Pigs. Animals 2024, 14, 3489. https://doi.org/10.3390/ani14233489
Lin Q, Diao S, Chen X, Du J, Wu J, Zhang X, Liu X, Li J, Zhang Z. Evaluation of the Breed Composition of Pork via Population Structure Analysis in Pigs. Animals. 2024; 14(23):3489. https://doi.org/10.3390/ani14233489
Chicago/Turabian StyleLin, Qing, Shuqi Diao, Xinyou Chen, Jinshi Du, Jiaxuan Wu, Xinshuo Zhang, Xiaohong Liu, Jiaqi Li, and Zhe Zhang. 2024. "Evaluation of the Breed Composition of Pork via Population Structure Analysis in Pigs" Animals 14, no. 23: 3489. https://doi.org/10.3390/ani14233489
APA StyleLin, Q., Diao, S., Chen, X., Du, J., Wu, J., Zhang, X., Liu, X., Li, J., & Zhang, Z. (2024). Evaluation of the Breed Composition of Pork via Population Structure Analysis in Pigs. Animals, 14(23), 3489. https://doi.org/10.3390/ani14233489

