RNA-Sequencing Analysis of the Viral Community in Yellow Catfish (Pelteobagrus fulvidraco) in the Upper Reaches of the Yangtze River
Simple Summary
Abstract
1. Introduction
2. Materials and Methods
2.1. Study Area and Sample Collection
2.2. Nucleic Acid Extraction
2.3. RNA-Sequencing (RNA-Seq) Analysis
2.4. Discovery of Target Viral Sequences
2.5. PCR Detection of Target Viral Sequences
2.6. Phylogenetic Analyses
3. Results
3.1. Sequencing in the Upper Reaches of the Yangtze River
3.2. Microbial Composition in the Upper Reaches of the Yangtze River
3.3. Taxonomic Composition of the Viromes
3.4. Viral Species Abundance in Three Regions
3.5. Detection of Viruses in Yellow Catfish
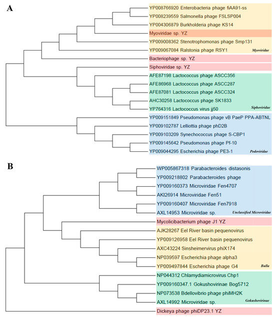
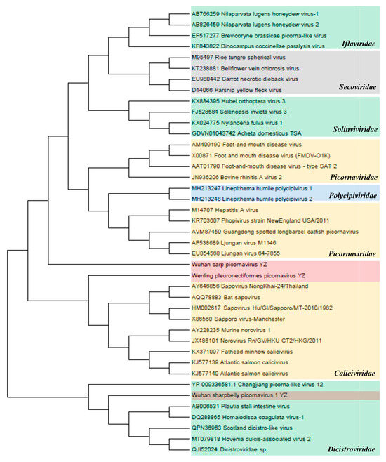
3.6. Viral Diversity and Evolution
4. Discussion
5. Conclusions
Author Contributions
Funding
Institutional Review Board Statement
Informed Consent Statement
Data Availability Statement
Acknowledgments
Conflicts of Interest
References
- Korajkic, A.; Wanjugi, P.; Brooks, L.; Cao, Y.P.; Harwood, V.J. Persistence and decay of fecal microbiota in aquatic habitats. Microbiol. Mol. Biol. Rev. 2019, 83, e00005-19. [Google Scholar] [CrossRef] [PubMed]
- Liu, W.Z.; Zhang, Y.C.; Ma, J.; Jiang, N.; Fan, Y.D.; Zhou, Y.; Cain, K.; Yi, M.S.; Jia, K.T.; Wen, H.; et al. Determination of a novel parvovirus pathogen associated with massive mortality in adult tilapia. PLoS Pathog. 2020, 16, e1008765. [Google Scholar] [CrossRef]
- Costa, V.A.; Holmes, E.C. Diversity, evolution, and emergence of fish viruses. J. Virol. 2024, 98, e0011824. [Google Scholar] [CrossRef] [PubMed]
- Kibenge, F.S. Emerging viruses in aquaculture. Curr. Opin. Virol. 2019, 34, 97–103. [Google Scholar] [CrossRef]
- Chen, Y.M.; Sadiq, S.; Tian, J.H.; Chen, X.; Lin, X.D.; Shen, J.J.; Chen, H.; Hao, Z.Y.; Wille, M.; Zhou, Z.C.; et al. RNA viromes from terrestrial sites across China expand environmental viral diversity. Nat. Microbiol. 2022, 7, 1312–1323. [Google Scholar] [CrossRef]
- Gregory, A.C.; Zayed, A.A.; Conceição-Neto, N.; Temperton, B.; Bolduc, B.; Alberti, A.; Ardyna, M.; Arkhipova, K.; Carmichael, M.; Cruaud, C.; et al. Marine DNA Viral macro- and microdiversity from Pole to Pole. Cell 2019, 177, 1109–1123. [Google Scholar] [CrossRef] [PubMed]
- Ge, X.Y.; Wu, Y.Q.; Wang, M.N.; Wang, J.; Wu, L.J.; Yang, X.L.; Zhang, Y.J.; Shi, Z.L. Viral metagenomics analysis of planktonic viruses in East Lake, Wuhan, China. Virol. Sin. 2013, 28, 280–290. [Google Scholar] [CrossRef] [PubMed]
- Fernandez-Cassi, X.; Timoneda, N.; Martínez-Puchol, S.; Rusiñol, M.; Rodriguez-Manzano, J.; Figuerola, N.; Bofill-Mas, S.; Abril, J.F.; Girones, R. Metagenomics for the study of viruses in urban sewage as a tool for public health surveillance. Sci. Total Environ. 2018, 618, 870–880. [Google Scholar] [CrossRef]
- Kim, Y.; Gim, A.T.; Teal, T.K.; Rose, J.B. Metagenomic investigation of viral communities in ballast water. Environ. Sci. Technol. 2015, 49, 8396–8407. [Google Scholar] [CrossRef]
- Lu, J.; Yang, S.X.; Zhang, X.D.; Tang, X.M.; Zhang, J.; Wang, X.C.; Wang, H.; Shen, Q.; Zhang, W. Metagenomic analysis of viral community in the Yangtze River expands known eukaryotic and prokaryotic virus diversity in freshwater. Virol. Sin. 2022, 37, 60–69. [Google Scholar] [CrossRef]
- Djikeng, A.; Kuzmickas, R.; Anderson, N.G.; Spiro, D.J. Metagenomic analysis of RNA viruses in a fresh water lake. PLoS ONE 2009, 4, e7264. [Google Scholar] [CrossRef] [PubMed]
- Jo, W.K.; Osterhaus, A.D.; Ludlow, M. Transmission of morbilliviruses within and among marine mammal species. Curr. Opin. Virol. 2018, 28, 133–141. [Google Scholar] [CrossRef] [PubMed]
- Du, H.; Wu, J.; Zeng, S.D.; Xia, J. Historical attributions and future projections of gross primary productivity in the Yangtze River Basin under climate change based on a novel coupled LUE-RE model. Remote Sens. 2023, 15, 4489. [Google Scholar] [CrossRef]
- Chen, Z.Y.; Li, J.F.; Shen, H.T.; Wang, Z.H. Yangtze River of China: Historical analysis of discharge variability and sediment flux. Geomorphology 2001, 41, 77–91. [Google Scholar] [CrossRef]
- Feng, H.P.; Kang, P.; Deng, Z.C.; Zhao, W.; Hua, M.; Zhu, X.Y.; Wang, Z. The impact of climate change and human activities to vegetation carbon sequestration variation in Sichuan and Chongqing. Environ. Res. 2023, 238, 117138. [Google Scholar] [CrossRef]
- Liu, Y.; Wu, P.D.; Zhang, D.Z.; Zhang, H.B.; Tang, B.P.; Liu, Q.N.; Dai, L.S. Mitochondrial genome of the yellow catfish Pelteobagrus fulvidraco and insights into Bagridae phylogenetics. Genomics 2019, 111, 1258–1265. [Google Scholar] [CrossRef]
- Guo, W.J.; Guo, C.T.; Wang, Y.H.; Hu, W.H.; Mei, J. Population structure and genetic diversity in yellow catfish (Pelteobagrus fulvidraco) assessed with microsatellites. J. Genet. 2019, 98, 26. [Google Scholar] [CrossRef]
- Liu, W.Z.; Xue, M.Y.; Yang, T.; Li, Y.Q.; Jiang, N.; Fan, Y.D.; Meng, Y.; Luo, X.W.; Zhou, Y.; Zeng, L.B. Characterization of a Novel RNA Virus Causing Massive Mortality in Yellow Catfish, Pelteobagrus fulvidraco, as an Emerging Genus in Caliciviridae (Picornavirales). Microbiol. Spectr. 2022, 10, e0062422. [Google Scholar] [CrossRef]
- Ye, S.G.; Li, H.; Qiao, G.; Li, Z.S. First case of Edwardsiella ictaluri infection in China farmed yellow catfish Pelteobagrus fulvidraco. Aquaculture 2009, 292, 6–10. [Google Scholar] [CrossRef]
- Zhou, Y.; Jiang, N.; Zeng, J.; Fan, Y.D.; Liu, W.Z.; Si, K.G.; Zeng, L.B. Isolation and identification of pathogenic bacterium from ascites disease of yellow catfish, Pelteobagrus fulvidraco. Chin. Fish. Qual. Stand. 2019, 9, 18–26. [Google Scholar]
- Li, W.X.; Wang, G.T.; Yao, W.J.; Nie, P. Frequency distribution and seasonal dynamics of intestinal helminths in the yellow head catfish Pelteobagrus fulvidraco from Liangzi Lake, China. Comp. Parasitol. 2010, 77, 31–36. [Google Scholar] [CrossRef]
- Zhang, X.D.; Shen, W.Y.; Xu, C.C.; Wang, Y.D.; Xu, H.; Liu, X.Y.; Wei, Y.W. Discovery of a novel Piscanivirus in yellow catfish (Pelteobagrus fulvidraco) in China. Infect. Genet. Evol. 2019, 74, 103924. [Google Scholar] [CrossRef] [PubMed]
- Xiao, M.S.; Bao, F.Y.; Cui, F. Pattern of genetic variation of yellow catfish Pelteobagrus fulvidraco Richardso in Huaihe river and the Yangtze River revealed using mitochondrial DNA control region sequences. Mol. Biol. Rep. 2014, 41, 5593–5606. [Google Scholar] [CrossRef]
- Fang, D.A.; Yang, X.J.; Zhou, Y.F.; Xu, D.P.; Yang, Y.; Qin, C.J. Discovery of the indicator role of period 2 in yellow catfish (Pelteobagrus fulvidraco) food intake during early life development stages. Chronobiol. Int. 2020, 37, 629–640. [Google Scholar] [CrossRef] [PubMed]
- Chen, Q.L.; Luo, Z.; Liu, C.X.; Zheng, J.L.; Zhu, Q.L.; Hu, W.; Zhuo, M.Q. Effects of waterborne copper exposure on carnitine composition, kinetics of carnitine palmitoyltransferases I (CPT I) and mRNA levels of CPT I isoforms in yellow catfish Pelteobagrus fulvidraco. Chemosphere 2015, 139, 349–357. [Google Scholar] [CrossRef]
- Zhong, L.Q.; Song, C.; Wang, M.H.; Chen, Y.M.; Qin, Q.; Pan, J.L.; Chen, X.H. Genetic diversity and population structure of yellow catfish Pelteobagrus fulvidraco from five lakes in the middle and lower reaches of the Yangtze River, China, based on mitochondrial DNA control region. Mitochondrial DNA 2013, 24, 552–558. [Google Scholar] [CrossRef]
- Jover, L.F.; Effler, C.; Buchan, A.; Wilhelm, S.W.; Weitz, J.S. The elemental composition of virus particles: Implications for marine biogeochemical cycles. Nat. Rev. Microbiol. 2014, 12, 519–528. [Google Scholar] [CrossRef]
- Wu, S.; Zhou, L.; Zhou, Y.F.; Wang, H.M.; Xiao, J.Z.; Yan, S.L.; Wang, Y.J. Diverse and unique viruses discovered in the surface water of the East China Sea. BMC Genom. 2020, 21, 441. [Google Scholar] [CrossRef]
- Koonin, E.V.; Dolja, V.V.; Krupovic, M. Origins and evolution of viruses of eukaryotes: The ultimate modularity. Virology 2015, 479–480, 2–25. [Google Scholar] [CrossRef]
- Cai, L.L.; Zhang, R.; He, Y.; Feng, X.Y.; Jiao, N.Z. Metagenomic Analysis of virioplankton of the subtropical Jiulong River Estuary, China. Viruses 2016, 8, 35. [Google Scholar] [CrossRef]
- Hargitai, R.; Pankovics, P.; Boros, A.; Mátics, R.; Altan, E.; Delwart, E.; Reuter, G. Novel picornavirus (family Picornaviridae) from freshwater fishes (Perca fluviatilis, Sander lucioperca, and Ameiurus melas) in Hungary. Arch. Virol. 2021, 166, 2627–2632. [Google Scholar] [CrossRef] [PubMed]
- Jiang, P.; Liu, Y.; Ma, H.C.; Paul, A.V.; Wimmer, E. Picornavirus morphogenesis. Microbiol. Mol. Biol. Rev. 2014, 78, 418–437. [Google Scholar] [CrossRef] [PubMed]








| Sampling Location | Abbreviation | City | Date of Collection | Temperature (°C) | Size (cm) |
|---|---|---|---|---|---|
| Luzhou-1 | LZ-1 | Luzhou | 23 July 2023 | 21 | 14 |
| Luzhou-2 | LZ-2 | 24 July 2023 | 22 | 17 | |
| Luzhou-3 | LZ-3 | 25 July 2023 | 21 | 16 | |
| Fuling-1 | FL-1 | Fuling | 12 June 2023 | 22 | 15 |
| Fuling-2 | FL-2 | 12 June 2023 | 21 | 18 | |
| Fuling-3 | FL-3 | 13 June 2023 | 23 | 16 | |
| Wanzhou-1 | WZ-1 | Wanzhou | 4 July 2023 | 21 | 15 |
| Wanzhou-2 | WZ-2 | 5 July 2023 | 23 | 14 | |
| Wanzhou-3 | WZ-3 | 6 July 2023 | 21 | 15 |
| Gene Name | Primer Name | Primers (5′-3′) | Product Size (bp) |
|---|---|---|---|
| Wuhan sharpbelly picornavirus 1 | WSPV-F | TTCACAGGTCTCGGACACTGCCAAT | 542 |
| WSPV-R | TCATGACAGTGACAGTGTTTTCTAC | ||
| Wuhan carp picornavirus | WCPV-F | TACACTCGCATTCGTGGGATCAAG | 551 |
| WCPV-R | TGTTTCGAATCGCATTAGTAACTCT | ||
| Wenling pleuronectiformes picornavirus | WPPV-F | TTCGCCAGTTTTCTTTTGACCGCT | 560 |
| WPPV-R | GCCATCAGCTCTTTATTGAGGTG | ||
| Clinch tombus-like virus 1 | CTV-F | TGTGGAAGTCGGTTGGTTTGGTTCT | 537 |
| CTV-R | TAGATCCGTACCCGCGAACGGCGG | ||
| Caledonia beadlet anemone tombus-like virus 1 | CBTV-F | TATACATCTAGGTGCTCCATAGT | 541 |
| CBTV-R | TGGTCGCACAGGGTGGTTTGTGAAAAC | ||
| Astyanax tetra cavefish adintovirus | ATCV-F | TCATAGTGAACAACAACAACTGAT | 542 |
| ATCV-R | TTATGTTGAAATACCTCTGCTTT | ||
| Siphoviridae sp. | SP-F | TCACTCGAGCGCCTTAGTATATT | 407 |
| SP-R | TAGGTATAAGTAACGATAAAGGGGGT | ||
| Bacteriophage sp. | BS-F | GCGTCGTTATTTTGCAGAAGCAG | 389 |
| BS-R | TCACCCTCGCCTAGCGGATTTTC | ||
| Dickeya phage phiDP23.1 | DP-F | TACACGGTGGATGCCTAGGCAGT | 402 |
| DP-R | TGTACGGGGCTATCACCCTGTAT | ||
| Myoviridae sp. | MP-F | CAGACAGTCGCCGCTGTGTCGT | 405 |
| MP-R | TCGTCTAGGCCAGCAATCGCTC | ||
| Mycolicibacterium phage J1 | MPJ-F | TATTGAGAAAGACATAATGGTTAT | 301 |
| MPJ-R | GCTTATACCACATGAAATACAGT |
Disclaimer/Publisher’s Note: The statements, opinions and data contained in all publications are solely those of the individual author(s) and contributor(s) and not of MDPI and/or the editor(s). MDPI and/or the editor(s) disclaim responsibility for any injury to people or property resulting from any ideas, methods, instructions or products referred to in the content. |
© 2024 by the authors. Licensee MDPI, Basel, Switzerland. This article is an open access article distributed under the terms and conditions of the Creative Commons Attribution (CC BY) license (https://creativecommons.org/licenses/by/4.0/).
Share and Cite
Liu, W.; Tian, H.; Ma, J.; Xue, M.; Zhou, Y.; Li, M.; Jiang, J.; Fan, Y.; Liu, M. RNA-Sequencing Analysis of the Viral Community in Yellow Catfish (Pelteobagrus fulvidraco) in the Upper Reaches of the Yangtze River. Animals 2024, 14, 3386. https://doi.org/10.3390/ani14233386
Liu W, Tian H, Ma J, Xue M, Zhou Y, Li M, Jiang J, Fan Y, Liu M. RNA-Sequencing Analysis of the Viral Community in Yellow Catfish (Pelteobagrus fulvidraco) in the Upper Reaches of the Yangtze River. Animals. 2024; 14(23):3386. https://doi.org/10.3390/ani14233386
Chicago/Turabian StyleLiu, Wenzhi, Huiwu Tian, Jie Ma, Mingyang Xue, Yong Zhou, Mengmeng Li, Jingwen Jiang, Yuding Fan, and Mingdian Liu. 2024. "RNA-Sequencing Analysis of the Viral Community in Yellow Catfish (Pelteobagrus fulvidraco) in the Upper Reaches of the Yangtze River" Animals 14, no. 23: 3386. https://doi.org/10.3390/ani14233386
APA StyleLiu, W., Tian, H., Ma, J., Xue, M., Zhou, Y., Li, M., Jiang, J., Fan, Y., & Liu, M. (2024). RNA-Sequencing Analysis of the Viral Community in Yellow Catfish (Pelteobagrus fulvidraco) in the Upper Reaches of the Yangtze River. Animals, 14(23), 3386. https://doi.org/10.3390/ani14233386

