Effects of Key Rumen Bacteria and Microbial Metabolites on Fatty Acid Deposition in Goat Muscle
Simple Summary
Abstract
1. Introduction
2. Results and Discussion
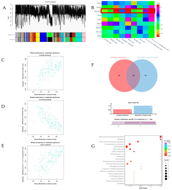
2.1. Correlation Between Metabolites in Goat Rumen Contents and Fatty Acids in Their Meat
2.2. Correlation Between Rumen Microorganisms and Fatty Acid Content in the Dorsal Longissimus Lumborum Muscles of Hechuan White Goats
3. Materials and Methods
3.1. Experimental Animals
3.2. Metabolome Analysis of Rumen Contents and Fatty Acid Composition of the Longissimus Dorsi in Goats
3.3. Correlation Analysis Between Microbial Metagenomes in the Rumen and Fatty Acids in the Muscle in Goats
4. Conclusions
Supplementary Materials
Author Contributions
Funding
Institutional Review Board Statement
Informed Consent Statement
Data Availability Statement
Acknowledgments
Conflicts of Interest
References
- Burnett, D.D.; Legako, J.F.; Phelps, K.J.; Gonzalez, J.M. Biology, strategies, and fresh meat consequences of manipulating the fatty acid composition of meat. J. Anim. Sci. 2020, 98, skaa033. [Google Scholar] [CrossRef] [PubMed]
- Yang, Z.; Liu, C.; Dou, L.; Chen, X.; Zhao, L.; Su, L.; Jin, Y. Effects of Feeding Regimes and Postmortem Aging on Meat Quality, Fatty Acid Composition, and Volatile Flavor of Longissimus Thoracis Muscle in Sunit Sheep. Animals 2022, 12, 3081. [Google Scholar] [CrossRef] [PubMed]
- Sanudo, C.; Enser, M.E.; Campo, M.M.; Nute, G.R.; Maria, G.; Sierra, I.; Wood, J.D. Fatty acid composition and sensory characteristics of lamb carcasses from Britain and Spain. Meat. Sci. 2000, 54, 339–346. [Google Scholar] [CrossRef]
- Hayakawa, K.; Sakamoto, T.; Ishii, A.; Yamaji, K.; Uemoto, Y.; Sasago, N.; Kobayashi, E.; Kobayashi, N.; Matsuhashi, T.; Maruyama, S.; et al. The g.841G>C SNP of FASN gene is associated with fatty acid composition in beef cattle. Anim. Sci. J. 2015, 86, 737–746. [Google Scholar] [CrossRef]
- Zhu, Y.; Li, J.; Ba, T.; Sun, Y.; Chang, X. RGS7 silence protects palmitic acid-induced pancreatic beta-cell injury by inactivating the chemokine signaling pathway. Autoimmunity 2023, 56, 2194584. [Google Scholar] [CrossRef]
- Khosla, P.; Hayes, K.C. Dietary palmitic acid raises plasma LDL cholesterol relative to oleic acid only at a high intake of cholesterol. Biochim. Biophys. Acta 1993, 1210, 13–22. [Google Scholar] [CrossRef]
- Wang, D.; Chen, L.; Tang, G.; Yu, J.; Chen, J.; Li, Z.; Cao, Y.; Lei, X.; Deng, L.; Wu, S.; et al. Multi-omics revealed the long-term effect of ruminal keystone bacteria and the microbial metabolome on lactation performance in adult dairy goats. Microbiome 2023, 11, 215. [Google Scholar] [CrossRef] [PubMed]
- Sha, Y.; He, Y.; Liu, X.; Shao, P.; Wang, F.; Xie, Z.; Li, W.; Wang, J.; Li, S.; Zhao, S.; et al. Interactions of rumen microbiota and metabolites with meat quality-related genes to regulate meat quality and flavor of Tibetan sheep under nutrient stress in the cold season. J. Appl. Microbiol. 2023, 134, lxad182. [Google Scholar] [CrossRef] [PubMed]
- Chen, Z.; Sun, Y.W.; Chen, L.J.; Zhang, Y.; Wang, J.Q.; Li, H.B.; Yan, X.M.; Xia, L.N.; Yao, G. Differences in meat quality between Angus cattle and Xinjiang brown cattle in association with gut microbiota and its lipid metabolism. Front. Microbiol. 2022, 13, 988984. [Google Scholar] [CrossRef]
- Kim, M.; Park, T.; Jeong, J.Y.; Baek, Y.; Lee, H.J. Association between Rumen Microbiota and Marbling Score in Korean Native Beef Cattle. Animals 2020, 10, 712. [Google Scholar] [CrossRef]
- Zhang, X.; Han, L.; Hou, S.; Raza, S.H.A.; Wang, Z.; Yang, B.; Sun, S.; Ding, B.; Gui, L.; Simal-Gandara, J.; et al. Effects of different feeding regimes on muscle metabolism and its association with meat quality of Tibetan sheep. Food Chem. 2022, 374, 131611. [Google Scholar] [CrossRef] [PubMed]
- Ma, Y.; Yang, X.; Hua, G.; Deng, X.; Xia, T.; Li, X.; Feng, D.; Deng, X. Contribution of gut microbiomes and their metabolomes to the performance of Dorper and Tan sheep. Front. Microbiol. 2022, 13, 1047744. [Google Scholar] [CrossRef] [PubMed]
- Li, F.; Li, C.; Chen, Y.; Liu, J.; Zhang, C.; Irving, B.; Fitzsimmons, C.; Plastow, G.; Guan, L.L. Host genetics influence the rumen microbiota and heritable rumen microbial features associate with feed efficiency in cattle. Microbiome 2019, 7, 92. [Google Scholar] [CrossRef]
- Ragaller, V.; Lebzien, P.; Sudekum, K.H.; Huther, L.; Flachowsky, G. Pantothenic acid in ruminant nutrition: A review. J. Anim. Physiol. Anim. Nutr. 2011, 95, 6–16. [Google Scholar] [CrossRef] [PubMed]
- Chilliard, Y. Dietary fat and adipose tissue metabolism in ruminants, pigs, and rodents: A review. J. Dairy Sci. 1993, 76, 3897–3931. [Google Scholar] [CrossRef] [PubMed]
- Bonnet, M.; Faulconnier, Y.; Leroux, C.; Jurie, C.; Cassar-Malek, I.; Bauchart, D.; Boulesteix, P.; Pethick, D.; Hocquette, J.F.; Chilliard, Y. Glucose-6-phosphate dehydrogenase and leptin are related to marbling differences among Limousin and Angus or Japanese Black x Angus steers. J. Anim. Sci. 2007, 85, 2882–2894. [Google Scholar] [CrossRef][Green Version]
- Chen, J.C.; Yang, Z.G.; Dong, G.Z. Niacin nutrition and rumen-protected niacin supplementation in dairy cows: An updated review. Brit. J. Nutr. 2019, 122, 1103–1112. [Google Scholar] [CrossRef]
- Kristensen, N.B.; Harmon, D.L. Splanchnic metabolism of volatile fatty acids absorbed from the washed reticulorumen of steers. J. Anim. Sci. 2004, 82, 2033–2042. [Google Scholar] [CrossRef]
- Real, D.E.; Nelssen, J.L.; Unruh, J.A.; Tokach, M.D.; Goodband, R.D.; Dritz, S.S.; DeRouchey, J.M.; Alonso, E. Effects of increasing dietary niacin on growth performance and meat quality in finishing pigs reared in two different environments. J. Anim. Sci. 2002, 80, 3203–3210. [Google Scholar] [CrossRef]
- Yang, Z.; Bao, L.; Song, W.; Zhao, X.; Liang, H.; Yu, M.; Qu, M. Nicotinic acid changes rumen fermentation and apparent nutrient digestibility by regulating rumen microbiota in Xiangzhong black cattle. Anim. Biosci. 2024, 37, 240–252. [Google Scholar] [CrossRef]
- Zou, B.; Long, F.; Xue, F.; Qu, M.; Chen, C.; Zhang, X.; Xu, L. Alleviation effects of niacin supplementation on beef cattle subjected to heat stress: A metagenomic insight. Front. Microbiol. 2022, 13, 975346. [Google Scholar] [CrossRef] [PubMed]
- Buitenhuis, B.; Lassen, J.; Noel, S.J.; Plichta, D.R.; Sorensen, P.; Difford, G.F.; Poulsen, N.A. Impact of the rumen microbiome on milk fatty acid composition of Holstein cattle. Genet. Sel. Evol. 2019, 51, 23. [Google Scholar] [CrossRef] [PubMed]
- Guo, X.; Sha, Y.; Lv, W.; Pu, X.; Liu, X.; Luo, Y.; Hu, J.; Wang, J.; Li, S.; Zhao, Z. Sex differences in rumen fermentation and microbiota of Tibetan goat. Microb. Cell Factories 2022, 21, 55. [Google Scholar] [CrossRef] [PubMed]
- Shinkai, T.; Ueki, T.; Kobayashi, Y. Detection and identification of rumen bacteria constituting a fibrolytic consortium dominated by Fibrobacter succinogenes. Anim. Sci. J. 2010, 81, 72–79. [Google Scholar] [CrossRef]
- Ishaq, S.L.; Kim, C.J.; Reis, D.; Wright, A.D. Fibrolytic Bacteria Isolated from the Rumen of North American Moose (Alces alces) and Their Use as a Probiotic in Neonatal Lambs. PLoS ONE 2015, 10, e0144804. [Google Scholar] [CrossRef]
- Xu, T.; Huang, W.; Liang, J.; Zhong, Y.; Chen, Q.; Jie, F.; Lu, B. Tuber flours improve intestinal health and modulate gut microbiota composition. Food Chem. X 2021, 12, 100145. [Google Scholar] [CrossRef]
- Elolimy, A.A.; Abdelmegeid, M.K.; McCann, J.C.; Shike, D.W.; Loor, J.J. Residual feed intake in beef cattle and its association with carcass traits, ruminal solid-fraction bacteria, and epithelium gene expression. J. Anim. Sci. Biotechnol. 2018, 9, 67. [Google Scholar] [CrossRef] [PubMed]
- Ellison, M.J.; Conant, G.C.; Lamberson, W.R.; Cockrum, R.R.; Austin, K.J.; Rule, D.C.; Cammack, K.M. Diet and feed efficiency status affect rumen microbial profiles of sheep. Small Rumin. Res. 2017, 156, 12–19. [Google Scholar] [CrossRef]
- Cho, K.Y. Lifestyle modifications result in alterations in the gut microbiota in obese children. BMC Microbiol. 2021, 21, 10. [Google Scholar] [CrossRef]
- NY 467-2001; Standards for Health and Quarantine of Livestock and Poultry Slaughtering. National Animal Quarantine Institute, Ministry of Agriculture, Gansu Agricultural University: Lanzhou, China, 2001.
- GB/T 43562-2023; Code of Practice for Slaughtering Livestock and Poultry Sheep. National Technical Committee 516 on. Slaughter & Processing of Standardization Administration of China: Beijing, China, 2023.


| Fatty Acid | Maximum | Minimum | Mean ± SD |
|---|---|---|---|
| Myristic acid | 5.42 | 1.83 | 3.46 ± 1.17 |
| Palmitic acid | 27.4 | 21.4 | 24.77 ± 1.86 |
| Palmitoleic acid | 2.88 | 1.47 | 2.13 ± 0.48 |
| C17:0 | 1.79 | 1.31 | 1.51 ± 0.18 |
| Stearic acid | 22 | 15 | 17.63 ± 2.23 |
| Elaidic acid | 4.35 | 2.27 | 3.01 ± 0.64 |
| Oleic acid | 46 | 33.9 | 41.01 ± 3.33 |
| Linoleic acid | 9.04 | 3.53 | 5.52 ± 1.64 |
| Dh-γ-linolenic acid | 5.63 | 1.49 | 2.83 ± 1.33 |
Disclaimer/Publisher’s Note: The statements, opinions and data contained in all publications are solely those of the individual author(s) and contributor(s) and not of MDPI and/or the editor(s). MDPI and/or the editor(s) disclaim responsibility for any injury to people or property resulting from any ideas, methods, instructions or products referred to in the content. |
© 2024 by the authors. Licensee MDPI, Basel, Switzerland. This article is an open access article distributed under the terms and conditions of the Creative Commons Attribution (CC BY) license (https://creativecommons.org/licenses/by/4.0/).
Share and Cite
Zeng, Y.; Mou, H.; He, Y.; Zhang, D.; Pan, X.; Zhou, L.; Shen, Y.; E, G. Effects of Key Rumen Bacteria and Microbial Metabolites on Fatty Acid Deposition in Goat Muscle. Animals 2024, 14, 3225. https://doi.org/10.3390/ani14223225
Zeng Y, Mou H, He Y, Zhang D, Pan X, Zhou L, Shen Y, E G. Effects of Key Rumen Bacteria and Microbial Metabolites on Fatty Acid Deposition in Goat Muscle. Animals. 2024; 14(22):3225. https://doi.org/10.3390/ani14223225
Chicago/Turabian StyleZeng, Yan, Huilong Mou, Yongmeng He, Danping Zhang, Xiao Pan, Liping Zhou, Yujian Shen, and Guangxin E. 2024. "Effects of Key Rumen Bacteria and Microbial Metabolites on Fatty Acid Deposition in Goat Muscle" Animals 14, no. 22: 3225. https://doi.org/10.3390/ani14223225
APA StyleZeng, Y., Mou, H., He, Y., Zhang, D., Pan, X., Zhou, L., Shen, Y., & E, G. (2024). Effects of Key Rumen Bacteria and Microbial Metabolites on Fatty Acid Deposition in Goat Muscle. Animals, 14(22), 3225. https://doi.org/10.3390/ani14223225
