Multi-Omics Reveal the Improvements of Nutrient Digestion, Absorption, and Metabolism and Intestinal Function via GABA Supplementation in Weanling Piglets
Simple Summary
Abstract
1. Introduction
2. Materials and Methods
2.1. Experimental Design
2.2. Growth Performance and Diarrhea Rate
2.3. Sample Collection
2.4. Determination of Serum Biochemical Indexes
2.5. Determination of Inflammatory Cytokines and Enzyme Activities
2.6. Intestinal Histomorphology
2.7. Microbial Sequencing and Data Analysis
2.8. Transcriptomes
2.9. Untargeted Metabolomics
2.10. Western Blotting
2.11. Statistical Analysis
3. Results
3.1. Growth Performance and Diarrhea Ratio in Weanling Piglets
3.2. Intestinal Inflammation in Weanling Piglets
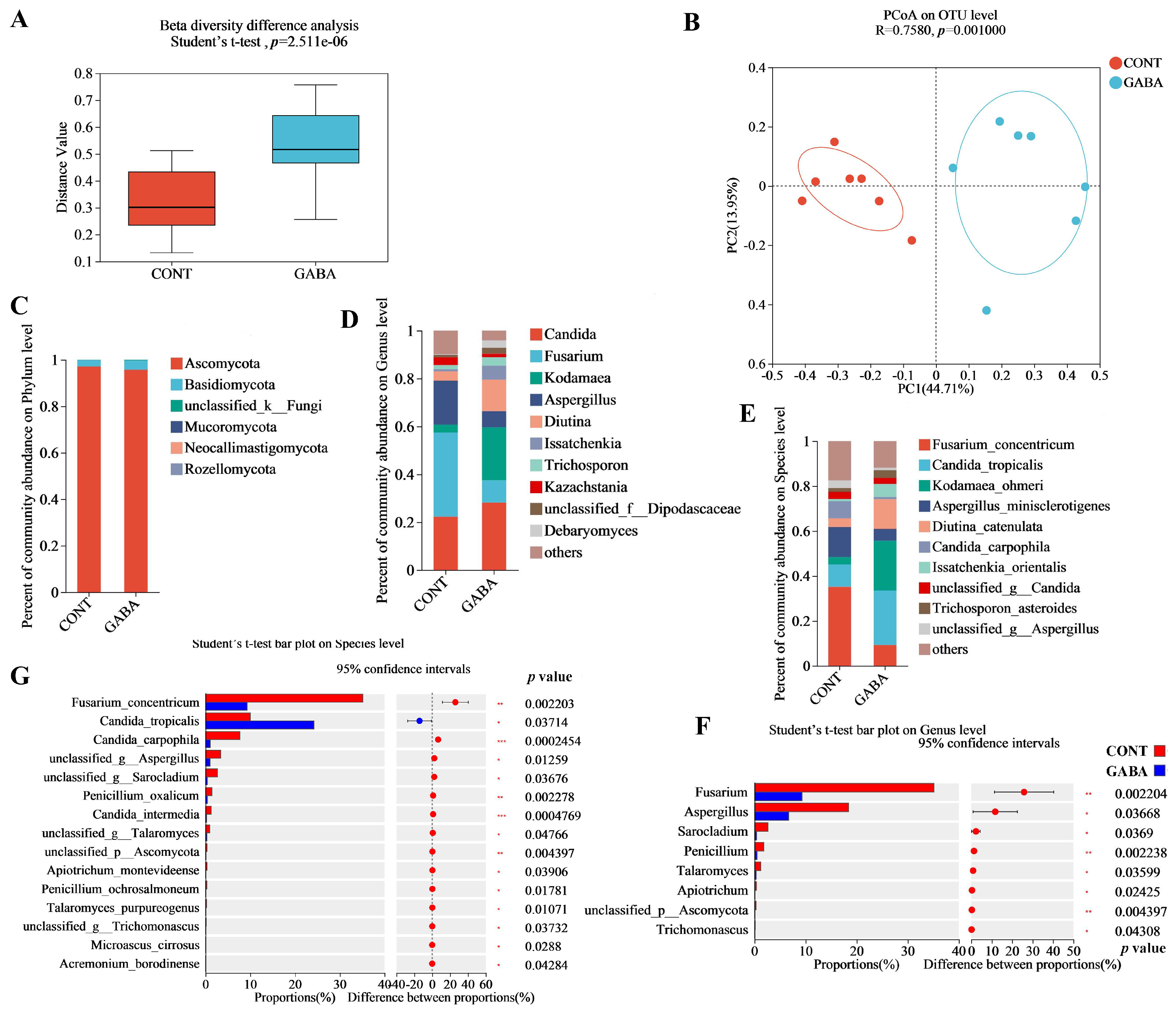
3.3. Microbiota Profiling in Weanling Piglets
3.4. Metabolites Profiling in Weanling Piglets
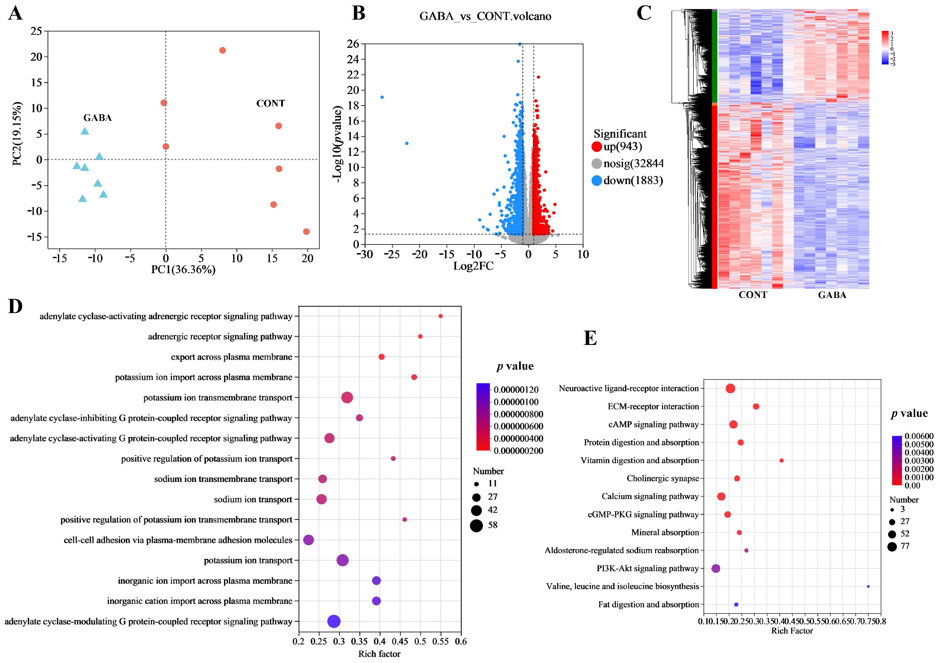
3.5. Transcriptional Profiling in Weanling Piglets
3.6. Digestive Enzyme Activity and Barrier Function in Weanling Piglets
4. Discussion
5. Conclusions
Supplementary Materials
Author Contributions
Funding
Institutional Review Board Statement
Informed Consent Statement
Data Availability Statement
Conflicts of Interest
References
- Upadhaya, S.D.; Kim, I.H. The Impact of Weaning Stress on Gut Health and the Mechanistic Aspects of Several Feed Additives Contributing to Improved Gut Health Function in Weanling Piglets-A Review. Animals 2021, 11, 2418. [Google Scholar] [CrossRef] [PubMed]
- Poonsuk, K.; Zimmerman, J. Historical and contemporary aspects of maternal immunity in swine. Anim. Health Res. Rev. 2018, 19, 31–45. [Google Scholar] [CrossRef] [PubMed]
- Tang, X.; Xiong, K.; Fang, R.; Li, M. Weaning stress and intestinal health of piglets: A review. Front. Immunol. 2022, 13, 1042778. [Google Scholar] [CrossRef] [PubMed]
- Spreeuwenberg, M.A.; Verdonk, J.M.; Gaskins, H.R.; Verstegen, M.W. Small intestine epithelial barrier function is compromised in pigs with low feed intake at weaning. J. Nutr. 2001, 131, 1520–1527. [Google Scholar] [CrossRef] [PubMed]
- Huemer, M.; Mairpady Shambat, S.; Brugger, S.D.; Zinkernagel, A.S. Antibiotic resistance and persistence-Implications for human health and treatment perspectives. EMBO Rep. 2020, 21, e51034. [Google Scholar] [CrossRef] [PubMed]
- Zhou, X.; Zhang, Y.; Wu, X.; Wan, D.; Yin, Y. Effects of Dietary Serine Supplementation on Intestinal Integrity, Inflammation and Oxidative Status in Early-Weaned Piglets. Cell. Physiol. Biochem. 2018, 48, 993–1002. [Google Scholar] [CrossRef]
- Ferrara, F.; Tedin, L.; Pieper, R.; Meyer, W.; Zentek, J. Influence of medium-chain fatty acids and short-chain organic acids on jejunal morphology and intra-epithelial immune cells in weaned piglets. J. Anim. Physiol. Anim. Nutr. 2017, 101, 531–540. [Google Scholar] [CrossRef]
- Auteri, M.; Zizzo, M.G.; Serio, R. GABA and GABA receptors in the gastrointestinal tract: From motility to inflammation. Pharmacol. Res. 2015, 93, 11–21. [Google Scholar] [CrossRef] [PubMed]
- Tatsuta, M.; Iishi, H.; Baba, M.; Nakaizumi, A.; Ichii, M.; Taniguchi, H. Inhibition by gamma-amino-n-butyric acid and baclofen of gastric carcinogenesis induced by N-methyl-N’-nitro-N-nitrosoguanidine in Wistar rats. Cancer Res. 1990, 50, 4931–4934. [Google Scholar]
- Chen, S.; Tan, B.; Xia, Y.; Liao, S.; Wang, M.; Yin, J.; Wang, J.; Xiao, H.; Qi, M.; Bin, P.; et al. Effects of dietary gamma-aminobutyric acid supplementation on the intestinal functions in weaning piglets. Food Funct. 2019, 10, 366–378. [Google Scholar] [CrossRef]
- Zhao, Y.; Wang, J.; Wang, H.; Huang, Y.; Qi, M.; Liao, S.; Bin, P.; Yin, Y. Effects of GABA Supplementation on Intestinal SIgA Secretion and Gut Microbiota in the Healthy and ETEC-Infected Weanling Piglets. Mediat. Inflamm. 2020, 2020, 7368483. [Google Scholar] [CrossRef]
- Liu, X.; Jiang, L.; Pang, J.; Wu, Y.; Pi, Y.; Zang, J.; Wang, J.; Han, D. Maternal Dietary Supplementation with γ-Aminobutyric Acid Alleviated Oxidative Stress in Gestating Sows and Their Offspring by Regulating GABRP. Animals 2022, 12, 2539. [Google Scholar] [CrossRef] [PubMed]
- Chen, S.; Wu, X.; Xia, Y.; Wang, M.; Liao, S.; Li, F.; Yin, J.; Ren, W.; Tan, B.; Yin, Y. Effects of dietary gamma-aminobutyric acid supplementation on amino acid profile, intestinal immunity, and microbiota in ETEC-challenged piglets. Food Funct. 2020, 11, 9067–9074. [Google Scholar] [CrossRef] [PubMed]
- Kaur, S.; Sharma, P.; Mayer, M.J.; Neuert, S.; Narbad, A.; Kaur, S. Beneficial effects of GABA-producing potential probiotic Limosilactobacillus fermentum L18 of human origin on intestinal permeability and human gut microbiota. Microb. Cell Fact. 2023, 22, 256. [Google Scholar] [CrossRef] [PubMed]
- Cataldo, P.G.; Villegas, J.M.; Savoy de Giori, G.; Saavedra, L.; Hebert, E.M. Enhancement of γ-aminobutyric acid (GABA) production by Lactobacillus brevis CRL 2013 based on carbohydrate fermentation. Int. J. Food Microbiol. 2020, 333, 108792. [Google Scholar] [CrossRef] [PubMed]
- Chen, Z.; Yan, Z.; Xia, S.; Wang, K.; Han, Q.; Zhou, M.; Wang, D.; Yin, J.; Yin, Y. Dietary Isatidis Root Residue Improves Diarrhea and Intestinal Function in Weaned Piglets. Animals 2024, 14, 2776. [Google Scholar] [CrossRef] [PubMed]
- Zhou, X.; Liu, Y.; Zhang, L.; Kong, X.; Li, F. Serine-to-glycine ratios in low-protein diets regulate intramuscular fat by affecting lipid metabolism and myofiber type transition in the skeletal muscle of growing-finishing pigs. Anim. Nutr. 2021, 7, 384–392. [Google Scholar] [CrossRef] [PubMed]
- Sears, S.M.; Hewett, S.J. Influence of glutamate and GABA transport on brain excitatory/inhibitory balance. Exp. Biol. Med. 2021, 246, 1069–1083. [Google Scholar] [CrossRef]
- Li, Y.H.; Li, F.; Liu, M.; Yin, J.J.; Cheng, B.J.; Shi, B.M.; Shan, A.S. Effect of γ-aminobutyric acid on growth performance, behavior and plasma hormones in weaned pigs. Can. J. Anim. Sci. 2015, 95, 165–171. [Google Scholar] [CrossRef]
- Higgs, S.; Barber, D.J. Effects of baclofen on feeding behaviour examined in the runway. Prog. Neuropsychopharmacol. Biol. Psychiatry 2004, 28, 405–408. [Google Scholar] [CrossRef] [PubMed]
- Smith, B.R.; Boyle, A.E.; Amit, Z. The effects of the GABA(B) agonist baclofen on the temporal and structural characteristics of ethanol intake. Alcohol 1999, 17, 231–240. [Google Scholar] [CrossRef] [PubMed]
- Novais, A.K.; Deschêne, K.; Martel-Kennes, Y.; Roy, C.; Laforest, J.P.; Lessard, M.; Matte, J.J.; Lapointe, J. Weaning differentially affects mitochondrial function, oxidative stress, inflammation and apoptosis in normal and low birth weight piglets. PLoS ONE 2021, 16, e0247188. [Google Scholar] [CrossRef] [PubMed]
- Tanaka, T.; Narazaki, M.; Kishimoto, T. IL-6 in inflammation, immunity, and disease. Cold Spring Harb. Perspect Biol. 2014, 6, a016295. [Google Scholar] [CrossRef] [PubMed]
- Reyes-García, M.G.; Hernández-Hernández, F.; Hernández-Téllez, B.; García-Tamayo, F. GABA (A) receptor subunits RNA expression in mice peritoneal macrophages modulate their IL-6/IL-12 production. J. Neuroimmunol. 2007, 188, 64–68. [Google Scholar] [CrossRef] [PubMed]
- Bhat, R.; Axtell, R.; Mitra, A.; Miranda, M.; Lock, C.; Tsien, R.W.; Steinman, L. Inhibitory role for GABA in autoimmune inflammation. Proc. Natl. Acad. Sci. USA 2010, 107, 2580–2585. [Google Scholar] [CrossRef] [PubMed]
- Fu, J.; Han, Z.; Wu, Z.; Xia, Y.; Yang, G.; Yin, Y.; Ren, W. GABA regulates IL-1β production in macrophages. Cell Rep. 2022, 41, 111770. [Google Scholar] [CrossRef] [PubMed]
- Yang, Z.; Yang, J.J.; Zhu, P.J.; Han, H.M.; Wan, X.L.; Yang, H.M.; Wang, Z.Y. Effects of betaine on growth performance, intestinal health, and immune response of goslings challenged with lipopolysaccharide. Poult. Sci. 2022, 101, 102153. [Google Scholar] [CrossRef] [PubMed]
- Suzuki, T. Regulation of the intestinal barrier by nutrients: The role of tight junctions. Anim. Sci. J. 2020, 91, e13357. [Google Scholar] [CrossRef] [PubMed]
- Chakaroun, R.M.; Massier, L.; Kovacs, P. Gut Microbiome, Intestinal Permeability, and Tissue Bacteria in Metabolic Disease: Perpetrators or Bystanders? Nutrients 2020, 12, 1082. [Google Scholar] [CrossRef]
- Bischoff, S.C.; Barbara, G.; Buurman, W.; Ockhuizen, T.; Schulzke, J.D.; Serino, M.; Tilg, H.; Watson, A.; Wells, J.M. Intestinal permeability—A new target for disease prevention and therapy. BMC Gastroenterol. 2014, 14, 189. [Google Scholar] [CrossRef]
- Fung, T.C.; Olson, C.A.; Hsiao, E.Y. Interactions between the microbiota, immune and nervous systems in health and disease. Nat. Neurosci. 2017, 20, 145–155. [Google Scholar] [CrossRef] [PubMed]
- Zhou, X.; He, Y.; Chen, J.; Xiong, X.; Yin, J.; Liang, J.; Peng, C.; Huang, C.; Guan, G.; Yin, Y. Colonic phosphocholine is correlated with Candida tropicalis and promotes diarrhea and pathogen clearance. NPJ Biofilms Microbiomes 2023, 9, 62. [Google Scholar] [CrossRef] [PubMed]
- He, L.; Zhou, X.; Liu, Y.; Zhou, L.; Li, F. Fecal miR-142a-3p from dextran sulfate sodium-challenge recovered mice prevents colitis by promoting the growth of Lactobacillus reuteri. Mol. Ther. J. Am. Soc. Gene Ther. 2022, 30, 388–399. [Google Scholar] [CrossRef] [PubMed]
- Zhou, X.; Liu, Y.; Xiong, X.; Chen, J.; Tang, W.; He, L.; Zhang, Z.; Yin, Y.; Li, F. Intestinal accumulation of microbiota-produced succinate caused by loss of microRNAs leads to diarrhea in weanling piglets. Gut Microbes 2022, 14, 2091369. [Google Scholar] [CrossRef] [PubMed]
- Lozupone, C.A.; Stombaugh, J.I.; Gordon, J.I.; Jansson, J.K.; Knight, R. Diversity, stability and resilience of the human gut microbiota. Nature 2012, 489, 220–230. [Google Scholar] [CrossRef] [PubMed]
- Sommer, F.; Anderson, J.M.; Bharti, R.; Raes, J.; Rosenstiel, P. The resilience of the intestinal microbiota influences health and disease. Nat. Rev. Microbiol. 2017, 15, 630–638. [Google Scholar] [CrossRef] [PubMed]
- Spragge, F.; Bakkeren, E.; Jahn, M.T.; Araujo, E.B.N.; Pearson, C.F.; Wang, X.; Pankhurst, L.; Cunrath, O.; Foster, K.R. Microbiome diversity protects against pathogens by nutrient blocking. Science 2023, 382, eadj3502. [Google Scholar] [CrossRef]
- Lavelle, A.; Sokol, H. Gut microbiota-derived metabolites as key actors in inflammatory bowel disease. Nat. Rev. Gastroenterol. Hepatol. 2020, 17, 223–237. [Google Scholar] [CrossRef]
- Strandwitz, P.; Kim, K.H.; Terekhova, D.; Liu, J.K.; Sharma, A.; Levering, J.; McDonald, D.; Dietrich, D.; Ramadhar, T.R.; Lekbua, A.; et al. GABA-modulating bacteria of the human gut microbiota. Nat. Microbiol. 2019, 4, 396–403. [Google Scholar] [CrossRef]
- Hendrickx, A.P.A.; van de Kamer, D.; Willems, R.J.L. Primary murine mucosal response during cephalosporin-induced intestinal colonization by Enterococcus faecium. Microbiologyopen 2018, 7, e00602. [Google Scholar] [CrossRef]
- Chairatana, P.; Nolan, E.M. Defensins, lectins, mucins, and secretory immunoglobulin A: Microbe-binding biomolecules that contribute to mucosal immunity in the human gut. Crit. Rev. Biochem. Mol. Biol. 2017, 52, 45–56. [Google Scholar] [CrossRef] [PubMed]
- Kreuzer, S.; Machnowska, P.; Aßmus, J.; Sieber, M.; Pieper, R.; Schmidt, M.F.; Brockmann, G.A.; Scharek-Tedin, L.; Johne, R. Feeding of the probiotic bacterium Enterococcus faecium NCIMB 10415 differentially affects shedding of enteric viruses in pigs. Vet. Res. 2012, 43, 58. [Google Scholar] [CrossRef] [PubMed]
- Kollef, M.; Micek, S.; Hampton, N.; Doherty, J.A.; Kumar, A. Septic shock attributed to Candida infection: Importance of empiric therapy and source control. Clin. Infect. Dis. 2012, 54, 1739–1746. [Google Scholar] [CrossRef] [PubMed]
- Qin, D.; Jiang, Y.; Zhang, R.; Ali, E.; Huo, J.; Li, Y. First report of Fusarium concentricum causing wilt on Podocarpus macrophyllus in China. Plant Dis. 2021, 106, 768. [Google Scholar] [CrossRef] [PubMed]
- Dierick, N.A.; Decuypere, J.A.; Degeyter, I. The combined use of whole Cuphea seeds containing medium chain fatty acids and an exogenous lipase in piglet nutrition. Arch. Tierernahr. 2003, 57, 49–63. [Google Scholar] [CrossRef] [PubMed]
- Li, Y.; Watanabe, E.; Kawashima, Y.; Plichta, D.R.; Wang, Z.; Ujike, M.; Ang, Q.Y.; Wu, R.; Furuichi, M.; Takeshita, K.; et al. Identification of trypsin-degrading commensals in the large intestine. Nature 2022, 609, 582–589. [Google Scholar] [CrossRef] [PubMed]
- Fan, L.; Xia, Y.; Wang, Y.; Han, D.; Liu, Y.; Li, J.; Fu, J.; Wang, L.; Gan, Z.; Liu, B.; et al. Gut microbiota bridges dietary nutrients and host immunity. Sci. China Life Sci. 2023, 66, 2466–2514. [Google Scholar] [CrossRef]
- Kiela, P.R.; Ghishan, F.K. Ion transport in the intestine. Curr. Opin. Gastroenterol. 2009, 25, 87–91. [Google Scholar] [CrossRef]
- Attwood, T.K.; Findlay, J.B. Fingerprinting G-protein-coupled receptors. Protein Eng. 1994, 7, 195–203. [Google Scholar] [CrossRef]
- Oh, D.Y.; Talukdar, S.; Bae, E.J.; Imamura, T.; Morinaga, H.; Fan, W.; Li, P.; Lu, W.J.; Watkins, S.M.; Olefsky, J.M. GPR120 is an omega-3 fatty acid receptor mediating potent anti-inflammatory and insulin-sensitizing effects. Cell 2010, 142, 687–698. [Google Scholar] [CrossRef]
- Wasilewski, A.; Storr, M.; Zielińska, M.; Fichna, J. Role of G protein-coupled orphan receptors in intestinal inflammation: Novel targets in inflammatory bowel diseases. Inflamm. Bowel Dis. 2015, 21, 666–673. [Google Scholar] [CrossRef] [PubMed]
- Melhem, H.; Kaya, B.; Ayata, C.K.; Hruz, P.; Niess, J.H. Metabolite-Sensing G Protein-Coupled Receptors Connect the Diet-Microbiota-Metabolites Axis to Inflammatory Bowel Disease. Cells 2019, 8, 450. [Google Scholar] [CrossRef] [PubMed]
- Yang, M.Y.; Kim, S.K.; Goddard, W.A., 3rd. G protein coupling and activation of the metabotropic GABA(B) heterodimer. Nat. Commun. 2022, 13, 4612. [Google Scholar] [CrossRef] [PubMed]






| CONT | LGABA | HGABA | |
|---|---|---|---|
| IBW, kg | 8.77 ± 0.54 | 8.64 ± 0.47 | 8.63 ± 0.38 |
| Day 0–14 | |||
| BW, kg | 12.75 ± 0.86 | 13.79 ± 0.64 | 13.45 ± 0.41 |
| ADG, g | 282 ± 28 a | 369 ± 21 b | 344 ± 26 ab |
| ADFI, g | 523 ± 49 | 557 ± 32 | 470 ± 49 |
| F/G | 1.94 ± 0.27 a | 1.52 ± 0.06 ab | 1.36 ± 0.08 b |
| Day 0–28 | |||
| BW, kg | 17.71 ± 1.08 a | 21.17 ± 1.18 b | 19.66 ± 0.91 ab |
| ADG, g | 319 ± 27 a | 448 ± 32 b | 394 ± 36 ab |
| ADFI, g | 630 ± 47 | 746 ± 45 | 659 ± 70 |
| F/G | 2.06 ± 0.25 a | 1.69 ± 0.11 b | 1.68 ± 0.08 b |
| Diarrhea, % | 9.34 ± 1.07 a | 2.49 ± 0.34 b | 3.23 ± 0.56 b |
Disclaimer/Publisher’s Note: The statements, opinions and data contained in all publications are solely those of the individual author(s) and contributor(s) and not of MDPI and/or the editor(s). MDPI and/or the editor(s) disclaim responsibility for any injury to people or property resulting from any ideas, methods, instructions or products referred to in the content. |
© 2024 by the authors. Licensee MDPI, Basel, Switzerland. This article is an open access article distributed under the terms and conditions of the Creative Commons Attribution (CC BY) license (https://creativecommons.org/licenses/by/4.0/).
Share and Cite
Zeng, Y.; Hu, H.; He, Y.; Deng, Z.; Guo, Y.; Zhou, X. Multi-Omics Reveal the Improvements of Nutrient Digestion, Absorption, and Metabolism and Intestinal Function via GABA Supplementation in Weanling Piglets. Animals 2024, 14, 3177. https://doi.org/10.3390/ani14223177
Zeng Y, Hu H, He Y, Deng Z, Guo Y, Zhou X. Multi-Omics Reveal the Improvements of Nutrient Digestion, Absorption, and Metabolism and Intestinal Function via GABA Supplementation in Weanling Piglets. Animals. 2024; 14(22):3177. https://doi.org/10.3390/ani14223177
Chicago/Turabian StyleZeng, Yan, Hong Hu, Yiwen He, Zhiying Deng, Yiting Guo, and Xihong Zhou. 2024. "Multi-Omics Reveal the Improvements of Nutrient Digestion, Absorption, and Metabolism and Intestinal Function via GABA Supplementation in Weanling Piglets" Animals 14, no. 22: 3177. https://doi.org/10.3390/ani14223177
APA StyleZeng, Y., Hu, H., He, Y., Deng, Z., Guo, Y., & Zhou, X. (2024). Multi-Omics Reveal the Improvements of Nutrient Digestion, Absorption, and Metabolism and Intestinal Function via GABA Supplementation in Weanling Piglets. Animals, 14(22), 3177. https://doi.org/10.3390/ani14223177

