Transcriptome-Based Revelation of the Effects of Sleep Deprivation on Hepatic Metabolic Rhythms in Tibetan Sheep (Ovis aries)
Simple Summary
Abstract
1. Introduction
2. Materials and Methods
2.1. Ethics Statement
2.2. Experimental Design and Sample Collection
2.3. Sleep Deprivation
2.4. Histological Analyses
2.5. Measurement of Serum Biochemistry
2.6. Liver RNA Preparation and Assay
2.7. Bioinformatic Analysis
2.8. Real-Time Qualitative Polymerase Chain Reaction Analysis
2.9. Statistical Analysis
3. Results
3.1. Sleep Deprivation Alters the Circadian Rhythm of Gene Expression in the Liver
3.2. Sleep Deprivation Alters the Expression Patterns of Circadian Rhythm Genes in the Liver
3.3. Sleep Deprivation Alters Metabolic Pathways in Tibetan Sheep Liver
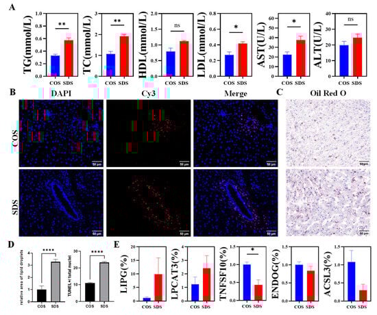
3.4. Impact of SD on Serum Biochemical Indicators, Lipid Metabolism, and Apoptosis in Tibetan Sheep Liver
4. Discussion
5. Conclusions
Supplementary Materials
Author Contributions
Funding
Institutional Review Board Statement
Informed Consent Statement
Data Availability Statement
Conflicts of Interest
References
- Kumar, N.; Gupta, R. Disrupted Sleep During a Pandemic. Sleep Med. Clin. 2022, 17, 41–52. [Google Scholar] [CrossRef]
- Gao, T.; Wang, Z.; Dong, Y.; Cao, J.; Lin, R.; Wang, X.; Yu, Z.; Chen, Y. Role of melatonin in sleep deprivation-induced intestinal barrier dysfunction in mice. J. Pineal Res. 2019, 67, e12574. [Google Scholar] [CrossRef]
- Wang, Q.J.; Guo, Y.; Zhang, K.H.; Zhang, L.; Geng, S.X.; Shan, C.H.; Liu, P.; Zhu, M.Q.; Jin, Q.Y.; Liu, Z.Y.; et al. Night-Restricted Feeding Improves Gut Health by Synchronizing Microbe-Driven Serotonin Rhythm and Eating Activity-Driven Body Temperature Oscillations in Growing Rabbits. Front. Cell. Infect. Microbiol. 2021, 11, 771088. [Google Scholar] [CrossRef]
- Chaput, J.P.; McHill, A.W.; Cox, R.C.; Broussard, J.L.; Dutil, C.; da Costa, B.G.G.; Sampasa-Kanyinga, H.; Wright, K.P., Jr. The role of insufficient sleep and circadian misalignment in obesity. Nat. Rev. Endocrinol. 2023, 19, 82–97. [Google Scholar] [CrossRef]
- Kervezee, L.; Gonzales-Aste, F.; Boudreau, P.; Boivin, D.B. The relationship between chronotype and sleep behavior during rotating shift work: A field study. Sleep 2021, 44, zsaa225. [Google Scholar] [CrossRef] [PubMed]
- Wong, I.; Asfaw, A.; Rosa, R. QuickStats: Percentage* of Employed Adults Aged ≥ 18 Years Who Slept < 7 Hours per 24-Hour Period, (dagger) by Sex and Number of Work Hours per Week (section sign)—United States, 2022. MMWR Morb. Mortal. Wkly. Rep. 2024, 73, 385. [Google Scholar]
- Wang, L.M.; Guan, Y.Q. Association between sleep status and prevalence of major chronic diseases. Zhonghua Liu Xing Bing Xue Za Zhi 2020, 41, 1237–1241. [Google Scholar]
- Besedovsky, L.; Lange, T.; Haack, M. The Sleep-Immune Crosstalk in Health and Disease. Physiol. Rev. 2019, 99, 1325–1380. [Google Scholar] [CrossRef]
- Ahmadian, N.; Hejazi, S.; Mahmoudi, J.; Talebi, M. Tau Pathology of Alzheimer Disease: Possible Role of Sleep Deprivation. Basic Clin. Neurosci. 2018, 9, 307–316. [Google Scholar] [CrossRef]
- Tsuneki, H.; Sasaoka, T.; Sakurai, T. Sleep Control, GPCRs, and Glucose Metabolism. Trends Endocrinol. Metab. 2016, 27, 633–642. [Google Scholar] [CrossRef]
- Hansen, B.G. Animal welfare and farm economy-exploring the relationship between dairy animal welfare indicators and economic efficiency. Prev. Vet. Med. 2023, 221, 106058. [Google Scholar] [CrossRef] [PubMed]
- Proudfoot, K.L.; Kull, J.A.; Krawczel, P.D.; Bewley, J.M.; O’Hara, B.F.; Donohue, K.D.; Pighetti, G.M. Effects of acute lying and sleep deprivation on metabolic and inflammatory responses of lactating dairy cows. J. Dairy Sci. 2021, 104, 4764–4774. [Google Scholar] [CrossRef] [PubMed]
- Jensen, M.B.; Pedersen, L.J.; Munksgaard, L. The effect of reward duration on demand functions for rest in dairy heifers and lying requirements as measured by demand functions. Appl. Anim. Behav. Sci. 2005, 90, 10. [Google Scholar] [CrossRef]
- Pineiro, J.M.; Menichetti, B.T.; Barragan, A.A.; Relling, A.E.; Weiss, W.P.; Bas, S.; Schuenemann, G.M. Associations of pre- and postpartum lying time with metabolic, inflammation, and health status of lactating dairy cows. J. Dairy Sci. 2019, 102, 3348–3361. [Google Scholar] [CrossRef]
- Munksgaard, L.; Simonsen, H.B. Behavioral and pituitary adrenal-axis responses of dairy cows to social isolation and deprivation of lying down. J. Anim. Sci. 1996, 74, 769–778. [Google Scholar] [CrossRef]
- Ding, H.R.; Wang, J.L.; Ren, H.Z.; Shi, X.L. Lipometabolism and Glycometabolism in Liver Diseases. Biomed Res. Int. 2018, 2018, 1287127. [Google Scholar] [CrossRef]
- Stefan, N.; Haring, H.U. The role of hepatokines in metabolism. Nat. Rev. Endocrinol. 2013, 9, 144–152. [Google Scholar] [CrossRef]
- Roh, S.G.; Suzuki, Y.; Gotoh, T.; Tatsumi, R.; Katoh, K. Physiological Roles of Adipokines, Hepatokines, and Myokines in Ruminants. Asian-Australas. J. Anim. Sci. 2016, 29, 1–15. [Google Scholar] [CrossRef]
- Bobe, G.; Young, J.W.; Beitz, D.C. Invited review: Pathology, etiology, prevention, and treatment of fatty liver in dairy cows. J. Dairy Sci. 2004, 87, 3105–3124. [Google Scholar] [CrossRef]
- Reinke, H.; Asher, G. Circadian Clock Control of Liver Metabolic Functions. Gastroenterology 2016, 150, 574–580. [Google Scholar] [CrossRef]
- Tahara, Y.; Shibata, S. Circadian rhythms of liver physiology and disease: Experimental and clinical evidence. Nat. Rev. Gastroenterol. Hepatol. 2016, 13, 217–226. [Google Scholar] [CrossRef] [PubMed]
- Wang, J.; Mauvoisin, D.; Martin, E.; Atger, F.; Galindo, A.N.; Dayon, L.; Sizzano, F.; Palini, A.; Kussmann, M.; Waridel, P.; et al. Nuclear Proteomics Uncovers Diurnal Regulatory Landscapes in Mouse Liver. Cell Metab. 2017, 25, 102–117. [Google Scholar] [CrossRef] [PubMed]
- Vaccaro, A.; Kaplan Dor, Y.; Nambara, K.; Pollina, E.A.; Lin, C.; Greenberg, M.E.; Rogulja, D. Sleep Loss Can Cause Death through Accumulation of Reactive Oxygen Species in the Gut. Cell 2020, 181, 1307–1328.e15. [Google Scholar] [CrossRef]
- Everson, C.A.; Laatsch, C.D.; Hogg, N. Antioxidant defense responses to sleep loss and sleep recovery. Am. J. Physiol. Regul. Integr. Comp. Physiol. 2005, 288, R374–R383. [Google Scholar] [CrossRef] [PubMed]
- Liu, S.; Zhuo, K.; Wang, Y.; Wang, X.; Zhao, Y. Prolonged Sleep Deprivation Induces a Reprogramming of Circadian Rhythmicity with the Hepatic Metabolic Transcriptomic Profile. Biology 2024, 13, 532. [Google Scholar] [CrossRef]
- Hou, X.; Yi, C.; Zhang, Z.; Wen, H.; Sun, Y.; Xu, J.; Luo, H.; Yang, T. Repair and Mechanism of Oligopeptide SEP-3 on Oxidative Stress Liver Injury Induced by Sleep Deprivation in Mice. Mar. Drugs 2023, 21, 139. [Google Scholar] [CrossRef]
- Guan, Q.; Wang, Z.; Cao, J.; Dong, Y.; Tang, S.; Chen, Y. Melatonin restores hepatic lipid metabolic homeostasis disrupted by blue light at night in high-fat diet-fed mice. J. Pineal Res. 2024, 76, e12963. [Google Scholar] [CrossRef]
- Hu, S.; Liu, X.; Wang, Y.; Zhang, R.; Wei, S. Melatonin protects against body weight gain induced by sleep deprivation in mice. Physiol. Behav. 2022, 257, 113975. [Google Scholar] [CrossRef] [PubMed]
- Mukherji, A.; Bailey, S.M.; Staels, B.; Baumert, T.F. The circadian clock and liver function in health and disease. J. Hepatol. 2019, 71, 200–211. [Google Scholar] [CrossRef]
- Robles, M.S.; Cox, J.; Mann, M. In-vivo quantitative proteomics reveals a key contribution of post-transcriptional mechanisms to the circadian regulation of liver metabolism. PLoS Genet. 2014, 10, e1004047. [Google Scholar] [CrossRef]
- Aviram, R.; Manella, G.; Kopelman, N.; Neufeld-Cohen, A.; Zwighaft, Z.; Elimelech, M.; Adamovich, Y.; Golik, M.; Wang, C.; Han, X.; et al. Lipidomics Analyses Reveal Temporal and Spatial Lipid Organization and Uncover Daily Oscillations in Intracellular Organelles. Mol. Cell 2016, 62, 636–648. [Google Scholar] [CrossRef]
- Adamovich, Y.; Rousso-Noori, L.; Zwighaft, Z.; Neufeld-Cohen, A.; Golik, M.; Kraut-Cohen, J.; Wang, M.; Han, X.; Asher, G. Circadian clocks and feeding time regulate the oscillations and levels of hepatic triglycerides. Cell Metab. 2014, 19, 319–330. [Google Scholar] [CrossRef]
- Pinnapureddy, A.R.; Stayner, C.; McEwan, J.; Baddeley, O.; Forman, J.; Eccles, M.R. Large animal models of rare genetic disorders: Sheep as phenotypically relevant models of human genetic disease. Orphanet J. Rare Dis. 2015, 10, 107. [Google Scholar] [CrossRef]
- Spick, M.; Hancox, T.P.M.; Chowdhury, N.R.; Middleton, B.; Skene, D.J.; Morton, A.J. Metabolomic Analysis of Plasma in Huntington’s Disease Transgenic Sheep (Ovis aries) Reveals Progressive Circadian Rhythm Dysregulation. J. Huntingt. Dis. 2023, 12, 31–42. [Google Scholar] [CrossRef]
- Xue, Y.; Guo, C.; Hu, F.; Zhu, W.; Mao, S. Maternal undernutrition induces fetal hepatic lipid metabolism disorder and affects the development of fetal liver in a sheep model. FASEB J. 2019, 33, 9990–10004. [Google Scholar] [CrossRef]
- Vas, S.; Nicol, A.U.; Kalmar, L.; Miles, J.; Morton, A.J. Abnormal patterns of sleep and EEG power distribution during non-rapid eye movement sleep in the sheep model of Huntington’s disease. Neurobiol. Dis. 2021, 155, 105367. [Google Scholar] [CrossRef]
- Chen, S.; Zhou, Y.; Chen, Y.; Gu, J. fastp: An ultra-fast all-in-one FASTQ preprocessor. Bioinformatics 2018, 34, i884–i890. [Google Scholar] [CrossRef]
- Langmead, B.; Salzberg, S.L. Fast gapped-read alignment with Bowtie 2. Nat. Methods 2012, 9, 357–359. [Google Scholar] [CrossRef]
- Kim, D.; Langmead, B.; Salzberg, S.L. HISAT: A fast spliced aligner with low memory requirements. Nat. Methods. 2015, 12, 357–360. [Google Scholar] [CrossRef]
- Pertea, M.; Pertea, G.M.; Antonescu, C.M.; Chang, T.C.; Mendell, J.T.; Salzberg, S.L. StringTie enables improved reconstruction of a transcriptome from RNA-seq reads. Nat. Biotechnol. 2015, 33, 290–295. [Google Scholar] [CrossRef]
- Pertea, M.; Kim, D.; Pertea, G.M.; Leek, J.T.; Salzberg, S.L. Transcript-level expression analysis of RNA-seq experiments with HISAT, StringTie and Ballgown. Nat. Protoc. 2016, 11, 1650–1667. [Google Scholar] [CrossRef]
- Li, B.; Dewey, C.N. RSEM: Accurate transcript quantification from RNA-Seq data with or without a reference genome. BMC Bioinform. 2011, 12, 323. [Google Scholar] [CrossRef]
- Hughes, M.E.; Hogenesch, J.B.; Kornacker, K. JTK_CYCLE: An efficient nonparametric algorithm for detecting rhythmic components in genome-scale data sets. J. Biol. Rhythm. 2010, 25, 372–380. [Google Scholar] [CrossRef]
- Aviram, R.; Manella, G.; Asher, G. The liver by day and by night. J. Hepatol. 2021, 74, 1240–1242. [Google Scholar] [CrossRef]
- Zhang, R.; Lahens, N.F.; Ballance, H.I.; Hughes, M.E.; Hogenesch, J.B. A circadian gene expression atlas in mammals: Implications for biology and medicine. Proc. Natl. Acad. Sci. USA 2014, 111, 16219–16224. [Google Scholar] [CrossRef]
- Panda, S.; Antoch, M.P.; Miller, B.H.; Su, A.I.; Schook, A.B.; Straume, M.; Schultz, P.G.; Kay, S.A.; Takahashi, J.S.; Hogenesch, J.B. Coordinated transcription of key pathways in the mouse by the circadian clock. Cell 2002, 109, 307–320. [Google Scholar] [CrossRef]
- Chen, R.; Zhang, Z.; Ma, J.; Liu, B.; Huang, Z.; Hu, G.; Huang, J.; Xu, Y.; Wang, G.Z. Circadian-driven tissue specificity is constrained under caloric restricted feeding conditions. Commun. Biol. 2024, 7, 752. [Google Scholar] [CrossRef]
- Kumar, L.; Futschik, M.E. Mfuzz: A software package for soft clustering of microarray data. Bioinformation 2007, 2, 5–7. [Google Scholar] [CrossRef]
- Huang, S.; Zhang, W.; Xuan, S.; Si, H.; Huang, D.; Ba, M.; Qi, D.; Pei, X.; Lu, D.; Li, Z. Chronic sleep deprivation impairs retinal circadian transcriptome and visual function. Exp. Eye Res. 2024, 243, 109907. [Google Scholar] [CrossRef]
- Davies, S.K.; Ang, J.E.; Revell, V.L.; Holmes, B.; Mann, A.; Robertson, F.P.; Cui, N.; Middleton, B.; Ackermann, K.; Kayser, M.; et al. Effect of sleep deprivation on the human metabolome. Proc. Natl. Acad. Sci. USA 2014, 111, 10761–10766. [Google Scholar] [CrossRef]
- Depner, C.M.; Cogswell, D.T.; Bisesi, P.J.; Markwald, R.R.; Cruickshank-Quinn, C.; Quinn, K.; Melanson, E.L.; Reisdorph, N.; Wright, K.P. Developing preliminary blood metabolomics-based biomarkers of insufficient sleep in humans. Sleep 2020, 43, zsz321. [Google Scholar] [CrossRef]
- Loizides-Mangold, U.; Perrin, L.; Vandereycken, B.; Betts, J.A.; Walhin, J.P.; Templeman, I.; Chanon, S.; Weger, B.D.; Durand, C.; Robert, M.; et al. Lipidomics reveals diurnal lipid oscillations in human skeletal muscle persisting in cellular myotubes cultured in vitro. Proc. Natl. Acad. Sci. USA 2017, 114, E8565–E8574. [Google Scholar] [CrossRef]
- Sprenger, R.R.; Hermansson, M.; Neess, D.; Becciolini, L.S.; Sorensen, S.B.; Fagerberg, R.; Ecker, J.; Liebisch, G.; Jensen, O.N.; Vance, D.E.; et al. Lipid molecular timeline profiling reveals diurnal crosstalk between the liver and circulation. Cell Rep. 2021, 34, 108710. [Google Scholar] [CrossRef]
- Huang, J.; Kang, S.; Park, S.J.; Im, D.S. Apelin protects against liver X receptor-mediated steatosis through AMPK and PPARalpha in human and mouse hepatocytes. Cell. Signal. 2017, 39, 84–94. [Google Scholar] [CrossRef]
- Chua, E.C.; Shui, G.; Cazenave-Gassiot, A.; Wenk, M.R.; Gooley, J.J. Changes in Plasma Lipids during Exposure to Total Sleep Deprivation. Sleep 2015, 38, 1683–1691. [Google Scholar] [CrossRef]
- Le Martelot, G.; Claudel, T.; Gatfield, D.; Schaad, O.; Kornmann, B.; Lo Sasso, G.; Moschetta, A.; Schibler, U. REV-ERBalpha participates in circadian SREBP signaling and bile acid homeostasis. PLoS Biol. 2009, 7, e1000181. [Google Scholar] [CrossRef]
- Feng, D.; Liu, T.; Sun, Z.; Bugge, A.; Mullican, S.E.; Alenghat, T.; Liu, X.S.; Lazar, M.A. A circadian rhythm orchestrated by histone deacetylase 3 controls hepatic lipid metabolism. Science 2011, 331, 1315–1319. [Google Scholar] [CrossRef]
- Zhang, Y.; Fang, B.; Emmett, M.J.; Damle, M.; Sun, Z.; Feng, D.; Armour, S.M.; Remsberg, J.R.; Jager, J.; Soccio, R.E.; et al. Discrete functions of nuclear receptor Rev-erbalpha couple metabolism to the clock. Science 2015, 348, 1488–1492. [Google Scholar] [CrossRef]
- Xia, Z.; Huang, X.; Chen, K.; Wang, H.; Xiao, J.; He, K.; Huang, R.; Duan, X.; Liu, H.; Zhang, J.; et al. Proapoptotic Role of Potassium Ions in Liver Cells. Biomed Res. Int. 2016, 2016, 1729135. [Google Scholar] [CrossRef]
- Yang, J.; Zhang, K.; Xi, Z.; Ma, Y.; Shao, C.; Wang, W.; Tang, Y.D. Short sleep duration and the risk of nonalcoholic fatty liver disease/metabolic associated fatty liver disease: A systematic review and meta-analysis. Sleep Breath. 2023, 27, 1985–1996. [Google Scholar] [CrossRef]
- Peng, K.; Lin, L.; Wang, Z.; Ding, L.; Huang, Y.; Wang, P.; Xu, Y.; Lu, J.; Xu, M.; Bi, Y.; et al. Short sleep duration and longer daytime napping are associated with non-alcoholic fatty liver disease in Chinese adults. J. Diabetes 2017, 9, 827–836. [Google Scholar] [CrossRef]
- Liu, L.; Zhang, L.; Li, L.; Chen, M.; Wang, Z.; Shen, Y.; Huang, J.; Tang, L. Sleep deprivation aggravated lipopolysaccharide/D-galactosamine-induced acute liver injury by suppressing melatonin production. Inflamm. Res. 2020, 69, 1133–1142. [Google Scholar] [CrossRef]
- Pasparakis, M.; Alexopoulou, L.; Episkopou, V.; Kollias, G. Immune and inflammatory responses in TNF alpha-deficient mice: A critical requirement for TNF alpha in the formation of primary B cell follicles, follicular dendritic cell networks and germinal centers, and in the maturation of the humoral immune response. J. Exp. Med. 1996, 184, 1397–1411. [Google Scholar] [CrossRef]
- Tiegs, G.; Wolter, M.; Wendel, A. Tumor necrosis factor is a terminal mediator in galactosamine/endotoxin-induced hepatitis in mice. Biochem. Pharmacol. 1989, 38, 627–631. [Google Scholar] [CrossRef]
- Wu, Y.; Miao, Y.; Cao, Y.; Gong, Z. Gastrodin prevents myocardial injury in sleep-deprived mice by suppressing ferroptosis through SIRT6. Naunyn Schmiedebergs Arch. Pharmacol. 2024, 397, 9111–9121. [Google Scholar] [CrossRef]
- Lv, J.; Xu, S.; Meng, C.; Wang, Y.; Ji, L.; Li, X.; Wang, X.; Li, Q. Ferroptosis participated in hippocampal neuroinflammation damage of in offspring rats after maternal sleep deprivation. J. Neuroimmunol. 2023, 375, 578021. [Google Scholar] [CrossRef]
- Harayama, T.; Riezman, H. Understanding the diversity of membrane lipid composition. Nat. Rev. Mol. Cell Biol. 2018, 19, 281–296. [Google Scholar] [CrossRef]
- Morgan, P.K.; Pernes, G.; Huynh, K.; Giles, C.; Paul, S.; Smith, A.A.T.; Mellett, N.A.; Liang, A.; van Buuren-Milne, T.; Veiga, C.B.; et al. A lipid atlas of human and mouse immune cells provides insights into ferroptosis susceptibility. Nat. Cell Biol. 2024, 26, 645–659. [Google Scholar] [CrossRef]
- Dixon, S.J.; Winter, G.E.; Musavi, L.S.; Lee, E.D.; Snijder, B.; Rebsamen, M.; Superti-Furga, G.; Stockwell, B.R. Human Haploid Cell Genetics Reveals Roles for Lipid Metabolism Genes in Nonapoptotic Cell Death. ACS Chem. Biol. 2015, 10, 1604–1609. [Google Scholar] [CrossRef]
- Yang, Y.; Zhu, T.; Wang, X.; Xiong, F.; Hu, Z.; Qiao, X.; Yuan, X.; Wang, D. ACSL3 and ACSL4, Distinct Roles in Ferroptosis and Cancers. Cancers 2022, 14, 5896. [Google Scholar] [CrossRef]
- Lu, Y.; Hu, J.; Chen, L.; Li, S.; Yuan, M.; Tian, X.; Cao, P.; Qiu, Z. Ferroptosis as an emerging therapeutic target in liver diseases. Front. Pharmacol. 2023, 14, 1196287. [Google Scholar] [CrossRef] [PubMed]





Disclaimer/Publisher’s Note: The statements, opinions and data contained in all publications are solely those of the individual author(s) and contributor(s) and not of MDPI and/or the editor(s). MDPI and/or the editor(s) disclaim responsibility for any injury to people or property resulting from any ideas, methods, instructions or products referred to in the content. |
© 2024 by the authors. Licensee MDPI, Basel, Switzerland. This article is an open access article distributed under the terms and conditions of the Creative Commons Attribution (CC BY) license (https://creativecommons.org/licenses/by/4.0/).
Share and Cite
Chen, Y.-L.; Wang, R.; Pang, R.; Sun, Z.-P.; He, X.-L.; Tang, W.-H.; Ou, J.-Y.; Yi, H.-M.; Cheng, X.; Chen, J.-H.; et al. Transcriptome-Based Revelation of the Effects of Sleep Deprivation on Hepatic Metabolic Rhythms in Tibetan Sheep (Ovis aries). Animals 2024, 14, 3165. https://doi.org/10.3390/ani14223165
Chen Y-L, Wang R, Pang R, Sun Z-P, He X-L, Tang W-H, Ou J-Y, Yi H-M, Cheng X, Chen J-H, et al. Transcriptome-Based Revelation of the Effects of Sleep Deprivation on Hepatic Metabolic Rhythms in Tibetan Sheep (Ovis aries). Animals. 2024; 14(22):3165. https://doi.org/10.3390/ani14223165
Chicago/Turabian StyleChen, Ya-Le, Ru Wang, Rui Pang, Zhi-Peng Sun, Xiao-Long He, Wen-Hui Tang, Jing-Yu Ou, Huan-Ming Yi, Xiao Cheng, Jia-Hong Chen, and et al. 2024. "Transcriptome-Based Revelation of the Effects of Sleep Deprivation on Hepatic Metabolic Rhythms in Tibetan Sheep (Ovis aries)" Animals 14, no. 22: 3165. https://doi.org/10.3390/ani14223165
APA StyleChen, Y.-L., Wang, R., Pang, R., Sun, Z.-P., He, X.-L., Tang, W.-H., Ou, J.-Y., Yi, H.-M., Cheng, X., Chen, J.-H., Yu, Y., Ren, C.-H., Wang, Q.-J., & Zhang, Z.-J. (2024). Transcriptome-Based Revelation of the Effects of Sleep Deprivation on Hepatic Metabolic Rhythms in Tibetan Sheep (Ovis aries). Animals, 14(22), 3165. https://doi.org/10.3390/ani14223165

