Effects of Methionine on Milk Performance and Milk Constituents of Lactating Donkeys
Simple Summary
Abstract
1. Introduction
2. Materials and Methods
2.1. Animal Ethics
2.2. Experimental Design
2.3. Milk and Blood Collection and Foal Weight Data Collection
2.4. Measurement of Donkey Milk Composition
2.5. Liquid Chromatography–Mass Spectrometry Metabolomics Analysis
2.6. Bioinformatics and Statistical Analysis
3. Results
3.1. Effects of Met Supplementation on Milk Performance of Lactating Donkeys
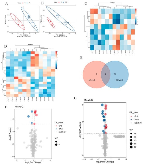
3.2. Effects of Met Supplementation on Donkey Milk Metabolites
3.3. Effects of Met Supplementation on Donkey Serum Metabolites
4. Discussion
4.1. Effects of Met Supplementation on Donkey Lactation Performance
4.2. Effect of Met Addition on Milk Metabolites
4.3. Effect of Met Addition on Serum Metabolites
5. Conclusions
Author Contributions
Funding
Institutional Review Board Statement
Informed Consent Statement
Data Availability Statement
Conflicts of Interest
References
- Renu, G.; Arun, B.; Karnam, S.; Rahul, M.; Yash, P.; Varij, N.; Mir Asif, I.; Sarika, J.; Harish, K. Milk from Halari Donkey Breed: Nutritional Analysis, Vitamins, Minerals, and Amino Acids Profiling. Foods 2023, 12, 853. [Google Scholar] [CrossRef] [PubMed]
 - Vincenzo, L.; Aristide, M.; Angela, S.; Salvatore, C.; Pasquale De, P.; Domenico, R.; Giuseppina, P.; Gianluca, N. Evaluation of Different Test-Day Milk Recording Protocols by Wood’s Model Application for the Estimation of Dairy Goat Milk and Milk Constituent Yield. Animals 2021, 11, 1058. [Google Scholar] [CrossRef]
 - Fantuz, F.; Ferraro, S.; Todini, L.; Cimarelli, L.; Fatica, A.; Marcantoni, F.; Salimei, E. Distribution of calcium, phosphorus, sulfur, magnesium, potassium, and sodium in major fractions of donkey milk. J. Dairy Science 2020, 103, 8741–8749. [Google Scholar] [CrossRef] [PubMed]
 - Li, M.; Dong, Y.; Li, W.; Shen, X.; Abdlla, R.; Chen, J.; Cao, X.; Yue, X. Characterization and comparison of whey proteomes from bovine and donkey colostrum and mature milk. Lebensm.-Wiss. Technol. 2022, 158, 113113. [Google Scholar] [CrossRef]
 - Vincenzetti, S.; Santini, G.; Polzonetti, V.; Pucciarelli, S.; Klimanova, Y.; Polidori, P. Vitamins in Human and Donkey Milk: Functional and Nutritional Role. Nutrients 2021, 13, 1509. [Google Scholar] [CrossRef]
 - Suzely, A.S.M.; Marcelo, A.A.; Cléa, A.S.G.; Tânia, A.S.; Orlando, S. Caries in children with lactose intolerance and cow’s milk protein allergy. Braz. Oral Res. 2018, 32, e91. [Google Scholar] [CrossRef]
 - Souroullas, K.; Aspri, M.; Papademas, P. Donkey milk as a supplement in infant formula: Benefits and technological challenges. Food Res. Int. 2018, 109, 416–425. [Google Scholar] [CrossRef] [PubMed]
 - David, H.; Ralf, G.H.; Donald, J.S.C.; Anthony, G.C.S.; Chung, W.C.; Dorothy, F.; Clifford, S.H. Role of food protein intolerance in infants with persistent distress attributed to reflux esophagitis. J. Pediatr. 2000, 136, 641–647. [Google Scholar] [CrossRef]
 - Cresi, F.; Maggiora, E.; Pirra, A.; Tonetto, P.; Rubino, C.; Cavallarin, L.; Giribaldi, M.; Moro, G.E.; Peila, C.; Coscia, A. Effects on Gastroesophageal Reflux of Donkey Milk-Derived Human Milk Fortifier Versus Standard Fortifier in Preterm Newborns: Additional Data from the FortiLat Study. Nutrients 2020, 12, 2142. [Google Scholar] [CrossRef]
 - Silvia, V.; Stefania, P.; Giuseppe, S.; Yulia, K.; Valeria, P.; Paolo, P. B-Vitamins Determination in Donkey Milk. Beverages 2020, 6, 46. [Google Scholar] [CrossRef]
 - Renu, G.; Karnam, S.; Rahul, M.; Anurag, B.; Yash, P.; Varij, N.; Legha, R.A.; Manish, T.; ManMohan Singh, C.; Mir Asif, I.; et al. Comparative metabolomics analysis of Halari donkey colostrum and mature milk throughout lactation stages using 1H Nuclear Magnetic Resonance. Lebensm.-Wiss. Technol. 2023, 182, 114805. [Google Scholar] [CrossRef]
 - Yue, Y.; Li, L.; Tong, M.; Li, S.; Zhao, Y.; Guo, X.; Guo, Y.; Shi, B.; Yan, S. Effect of Varying Dietary Crude Protein Level on Milk Production, Nutrient Digestibility, and Serum Metabolites by Lactating Donkeys. Animals 2022, 12, 2066. [Google Scholar] [CrossRef] [PubMed]
 - Isabela Claudia Barbosa dos, S.; Adriano Henrique do Nascimento, R.; Cláudio Vaz Di Mambro, R.; Chiara Albano de Araújo, O. Donkey milk composition is altered by lactation stage and jennies age. J. Food Compos. Anal. 2023, 115, 104971. [Google Scholar] [CrossRef]
 - Ante, I.; Gordan, Š.; Giovanni, B.; Edmondo, Š.; Nicolò, A.; Jasna, A.; Nikolina Kelava, U.; Lana, P.; Mateja, P.; Miljenko, K. Potential of Endangered Local Donkey Breeds in Meat and Milk Production. Animals 2023, 13, 2146. [Google Scholar] [CrossRef]
 - Mohsen Danesh, M.; Hassan, K.; Rieke, J.; Sadjad Danesh, M.; Aghil, G.; Amir Mansour, V. Rumen-protected zinc–methionine dietary inclusion alters dairy cow performances, and oxidative and inflammatory status under long-term environmental heat stress. Front. Vet. Sci. 2022, 9, 935939. [Google Scholar] [CrossRef]
 - Toledo, M.Z.; Baez, G.M.; Garcia-Guerra, A.; Lobos, N.E.; Guenther, J.N.; Trevisol, E.; Luchini, D.; Shaver, R.D.; Wiltbank, M.C. Effect of feeding rumen-protected methionine on productive and reproductive performance of dairy cows. PLoS ONE 2017, 12, e0189117. [Google Scholar] [CrossRef]
 - Emrah, G.; EkİN, S. Effects of rumen-protected methionine and lysine on milk yield and milk composition inHolstein dairy cows consuming a corn grain and canola meal-based diet. Turk. J. Vet. Anim. Sci. 2022, 46, 367–375. [Google Scholar] [CrossRef]
 - Zanton, G.I.; Bowman, G.R.; Vázquez-Añón, M.; Rode, L.M. Meta-analysis of lactation performance in dairy cows receiving supplemental dietary methionine sources or postruminal infusion of methionine. J. Dairy Sci. 2014, 97, 7085–7101. [Google Scholar] [CrossRef]
 - Liang, S.L.; Wei, Z.H.; Wu, J.J.; Dong, X.L.; Liu, J.X.; Wang, D.M. Effect of N-acetyl-l-methionine supplementation on lactation performance and plasma variables in mid-lactating dairy cows. J. Dairy Sci. 2019, 102, 5182–5190. [Google Scholar] [CrossRef]
 - Wang, J.; Zhang, C.; Zhao, Q.; Li, C.; Jin, S.; Gu, X. Metabolic Profiling of Plasma in Different Calving Body Condition Score Cows Using an Untargeted Liquid Chromatography-Mass Spectrometry Metabolomics Approach. Animals 2020, 10, 1709. [Google Scholar] [CrossRef]
 - Heischmann, S.; Quinn, K.; Cruickshank-Quinn, C.; Liang, L.P.; Reisdorph, R.; Reisdorph, N.; Patel, M. Exploratory Metabolomics Profiling in the Kainic Acid Rat Model Reveals Depletion of 25-Hydroxyvitamin D3 during Epileptogenesis. Sci. Rep. 2016, 6, 31424. [Google Scholar] [CrossRef]
 - Rao, G.; Sui, J.; Zhang, J. Metabolomics reveals significant variations in metabolites and correlations regarding the maturation of walnuts (Juglans regia L.). Biol. Open 2016, 5, 829–836. [Google Scholar] [CrossRef]
 - Zhang, J.; Deng, L.; Zhang, X.; Cao, Y.; Li, M.; Yao, J. Multiple essential amino acids regulate mammary metabolism and milk protein synthesis in lactating dairy cows. Anim. Feed. Sci. Technol. 2023, 296, 115557. [Google Scholar] [CrossRef]
 - Wen, X.; Ning, H.; Liu, H.Y. Supplementation of Methionine Dipeptide Enhances the Milking Performance of Lactating Dairy Cows. Animals 2023, 14, 1339. [Google Scholar] [CrossRef]
 - Liang, X.S.; Yue, Y.X.; Zhao, Y.L.; Guo, Y.M.; Guo, X.Y.; Shi, B.L.; Yan, S.M. Effects of dietary concentrate to forage ratio on milk performance, milk amino acid composition and milk protein synthesis of lactating donkeys. Anim. Feed. Sci. Technol. 2022, 292, 115444. [Google Scholar] [CrossRef]
 - Wei, C.; He, T.; Wan, X.; Liu, S.; Dong, Y.; Qu, Y. Meta-Analysis of Rumen-Protected Methionine in Milk Production and Composition of Dairy Cows. Animals 2022, 12, 1505. [Google Scholar] [CrossRef]
 - Swanepoel, N.; Paul, H.R.; Alan, J.C. Impacts of substitution of canola meal with soybean meal, with and without ruminally protected methionine, on production, reproduction and health of early lactation multiparous Holstein cows through 160 days in milk. Anim. Feed. Sci. Technol. 2020, 264, 114494. [Google Scholar] [CrossRef]
 - Valdir, C.; Fernanda, L.; Schwab, C.G.; Mateus, Z.T.; Edgar Alain, C.-S. Effects of rumen-protected methionine supplementation on the performance of high production dairy cows in the tropics. PLoS ONE 2020, 16, e0243953. [Google Scholar] [CrossRef]
 - Zhang, Y.; Sina Saed, S.; Tager, L.R.; McFadden, J.W.; Krause, K.M. Comparative effects of multiple sources of rumen-protected methionine on milk production and serum amino acid levels in midlactation dairy cows. J. Anim. Sci. 2016, 94, 775. [Google Scholar] [CrossRef]
 - Titi, H.H.; Mufeed, A.A.; Mohamed, A.A.-M. Effect of supplemental rumen-protected methionine on reproduction and production of Awassi ewes. Ital. J. Anim. Sci. 2022, 21, 624–633. [Google Scholar] [CrossRef]
 - Gu, F.; Liang, S.; Zhu, S.; Liu, J.; Sun, H.Z. Multi-omics revealed the effects of rumen-protected methionine on the nutrient profile of milk in dairy cows. Food Res. Int. 2021, 149, 110682. [Google Scholar] [CrossRef]
 - Bill, L.K.; Frank, L.S.; Glenn, R.G. A Novel Inhibitor of β-Glucuronidase: L-Aspartic Acid. Pediatr. Res. 2001, 50, 460–466. [Google Scholar] [CrossRef][Green Version]
 - Livia Simon, S.; Miaomiao, Z.; Géza, M.; Réka, A.V.; Oksana, M.; Eszter, B.; Sandor, G.V. Fatty Acid Composition of Milk from Mothers with Normal Weight, Obesity, or Gestational Diabetes. Life 2022, 12, 1093. [Google Scholar] [CrossRef]
 - Navid, G.; Nasri, M.H.F.; Seyyed Homayoun, F.; Seyyed Ehsan, G.; Einar, V.B.P. Regulation of Nutritional Metabolism in Transition Dairy Goats: Energy Balance, Liver Activity, and Insulin Resistance in Response to Berberine Supplementation. Animals 2021, 11, 2236. [Google Scholar] [CrossRef]
 - Bernard, L.; Christine, L.; Rouel, J.; Carole, D.; Kevin, J.S.; Yves, C. Effect of extruded linseeds alone or in combination with fish oil on intake, milk production, plasma metabolite concentrations and milk fatty acid composition in lactating goats. Animal 2015, 9, 810–821. [Google Scholar] [CrossRef]
 - Abeer, M.E.-E.; Ibrahim, M.K.; Abdou, A.; Abdel-Wahed, A.M. Effect of Linseed oil Beads Addition with Vitamin E on Performance, Blood Metabolites and milk yield of lactating goats. Egypt. J. Nutr. Feed. 2019, 22, 283–296. [Google Scholar] [CrossRef]
 - Takiya, C.S.; Grigoletto, N.T.; Chesini, R.G.; Sbaralho, O.P.; Bugoni, M.; Vittorazzi, P.C.; Nunes, A.T.; da Silva, G.G.; Vieira, D.J.C.; de Freitas, A.C.; et al. Feeding rumen-protected Capsicum oleoresin to dairy cows during the transition period and early lactation: Effects on nutrient digestibility, blood metabolites, and performance. Anim. Feed. Sci. Technol. 2023, 305, 115758. [Google Scholar] [CrossRef]
 - Wu, Z.; Bernard, J.K.; Taylor, S.J. Effect of feeding calcareous marine algae to Holstein cows prepartum or postpartum on serum metabolites and performance. J. Dairy Sci. 2015, 98, 4629–4639. [Google Scholar] [CrossRef]
 - Fehlberg, L.K.; Guadagnin, A.R.; Thomas, B.; Yasuro, S.; Shinzato, I.; Cardoso, F.C. Feeding rumen-protected lysine prepartum increases energy-corrected milk and milk component yields in Holstein cows during early lactation. J. Dairy Sci. 2020, 103, 11386–11400. [Google Scholar] [CrossRef]
 - Li, W.; Qiu, L.; Guan, J.; Sun, Y.; Zhao, J.; Du, M. Comparative transcriptome analysis of longissimus dorsi tissues with different intramuscular fat contents from Guangling donkeys. BMC Genom. 2022, 23, 644. [Google Scholar] [CrossRef]
 



| Ingredients, % | C | M1 | M2 | 
|---|---|---|---|
| Corn | 40.60 | 40.60 | 40.60 | 
| Soybean meal | 27.00 | 27.00 | 27.00 | 
| Wheat bran | 21.00 | 21.00 | 21.00 | 
| Stone flour | 6.30 | 6.30 | 6.30 | 
| Calcium hydrogen phosphate | 1.60 | 1.60 | 1.60 | 
| Salt | 0.70 | 0.70 | 0.70 | 
| Sodium bicarbonate | 0.50 | 0.50 | 0.50 | 
| Vitamin complex | 0.10 | 0.10 | 0.10 | 
| Mineral complex | 1.00 | 1.00 | 1.00 | 
| Choline chloride | 0.30 | 0.30 | 0.30 | 
| Lysine | 0.90 | 0.90 | 0.90 | 
| Met (added) | 0 | 0.002 | 0.006 | 
| Chemical composition, % | |||
| Dry matter | 87.80 | 87.80 | 87.80 | 
| Crude protein | 18.20 | 18.20 | 18.20 | 
| Crude fiber | 3.73 | 3.73 | 3.73 | 
| Crude ash | 12.02 | 12.02 | 12.02 | 
| Crude fat | 2.79 | 2.79 | 2.79 | 
| Calcium | 0.74 | 0.74 | 0.74 | 
| Total phosphorus | 0.74 | 0.74 | 0.74 | 
| Non-phytate phosphorus | 0.43 | 0.43 | 0.43 | 
| Na | 0.76 | 0.76 | 0.76 | 
| Lysine | 1.38 | 1.38 | 1.38 | 
| Item | C | M1 | M2 | p-Value | 
|---|---|---|---|---|
| Milk yield (kg) | 1.15 ± 0.22 b | 1.72 ± 0.23 a | 1.14 ± 0.32 b | 0.0054 | 
| Weight gain of foals (kg) | 15.1 ± 2.7 b | 19.4 ± 4.1 ab | 19.6 ± 2.7 a | 0.0305 | 
| Item | C | M1 | M2 | p-Value | 
|---|---|---|---|---|
| Milk composition content | ||||
| Protein (%) | 1.51 ± 0.12 b | 1.55 ± 0.06 b | 1.71 ± 0.11 a | 0.0240 | 
| Fat (%) | 0.40 ± 0.44 | 0.30 ± 0.09 | 0.24 ± 0.08 | 0.0802 | 
| Lactose (%) | 6.63 ± 0.20 | 6.72 ± 0.11 | 6.63 ± 0.10 | 0.5299 | 
| Lactoferrin (g/L) | 0.094 ± 0.0017 b | 0.097 ± 0.0008 a | 0.097 ± 0.0011 a | 0.0040 | 
| PFA (%) | 0.1987 ± 0.0064 b | 0.2126 ± 0.0068 a | 0.2084 ± 0.0058 a | 0.0134 | 
| Solid (%) | 9.04 ± 0.10 b | 9.27 ± 0.08 a | 9.32 ± 0.12 a | 0.0022 | 
| SNF (%) | 8.90 ± 0.17 b | 9.04 ± 0.11 ab | 9.13 ± 0.06 a | 0.0313 | 
| Urea (mg/dL) | 14.83 ± 0.80 | 14.05 ± 1.71 | 14.48 ± 0.80 | 0.5884 | 
| Milk composition yield | ||||
| Protein (g) | 16.62 ± 2.75 b | 25.18 ± 3.26 a | 18.79 ± 6.02 ab | 0.0208 | 
| Fat (g) | 1.88 ± 1.01 b | 4.82 ± 2.48 a | 2.69 ± 1.14 ab | 0.0445 | 
| Lactose (g) | 73.10 ± 14.27 b | 110.26 ± 13.49 a | 71.87 ± 19.33 b | 0.0035 | 
| Lactoferrin (mg) | 10.35 ± 1.86 b | 15.88 ± 2.07 a | 10.61 ± 3.00 b | 0.0046 | 
| PFA (mg) | 2.19 ± 0.41 b | 3.43 ± 0.46 a | 2.27 ± 0.65 b | 0.0039 | 
| Solid (g) | 99.69 ± 18.51 b | 152.40 ± 20.20 a | 101.77 ± 28.54 b | 0.0049 | 
| SNF (g) | 97.99 ± 17.71 b | 148.43 ± 17.77 a | 99.64 ± 27.8 b | 0.0045 | 
| Differential Metabolites | FC | VIP | p-Value | ROC | Up. Down | 
|---|---|---|---|---|---|
| N-(1,3-benzodioxol-5-yl)-7-chloroquinolin-4-amine | 1.61 | 2.12 | 0.0089 | 0.97 | up | 
| 23-Nordeoxycholic acid | 1.54 | 1.55 | 0.0178 | 0.89 | up | 
| LPA 10:0 | 1.78 | 2.01 | 0.0257 | 0.86 | up | 
| 2-(3,4-dihydroxyphenyl)acetamide | 1.79 | 2.02 | 0.0014 | 0.97 | up | 
| 4-oxododecanedioic acid | 0.42 | 1.80 | 0.0063 | 0.94 | down | 
| Met | 0.06 | 2.70 | 0.0000 | 1.00 | down | 
| SM9:1;2O/32:7 | 0.15 | 2.57 | 0.0005 | 1.00 | down | 
| D-(+)-proline | 0.48 | 1.87 | 0.0007 | 0.97 | down | 
| Thromoboxane B1 | 0.12 | 2.63 | 0.0285 | 1.00 | down | 
| Groups | Differential Metabolites | FC | VIP | p-Value | ROC | Up. Down | 
|---|---|---|---|---|---|---|
| M1 v C | 2-(4-aminophenoxy)isophthalonitrile | 1.74 | 2.05 | 0.0267 | 0.91 | up | 
| LPS16:0 | 2.24 | 1.56 | 0.0388 | 0.83 | up | |
| 2-[(3S)-1-Benzyl-3-pyrrolidinyl]-1-methyl-1H-benzimidazole | 0.23 | 1.97 | 0.0037 | 0.94 | down | |
| N2-Methylguanosine | 0.62 | 1.74 | 0.0046 | 0.97 | down | |
| RPK | 0.65 | 1.63 | 0.0131 | 0.88 | down | |
| INK | 0.29 | 1.96 | 0.0163 | 0.91 | down | |
| ELK | 0.48 | 1.82 | 0.0194 | 0.86 | down | |
| trans,trans-2,4-Heptadienal | 0.09 | 1.97 | 0.0272 | 0.88 | down | |
| 8-iso-15-ketoProstaglandin F2α | 0.57 | 1.94 | 0.0269 | 0.83 | down | |
| Acetyl-L-carnitine | 0.63 | 2.25 | 0.0046 | 1.00 | down | |
| M2 v C | Bicyclo[2.2.2]oct-2-en-1-yl4-methylbenzene-1-sulfonate | 12.39 | 2.30 | 0.0093 | 1.00 | up | 
| 2-Aminobenzenesulfonic acid | 1.99 | 1.83 | 0.0157 | 0.88 | up | |
| FLK | 2.12 | 1.30 | 0.0434 | 0.83 | up | |
| Benzoic acid | 1.63 | 2.09 | 0.0106 | 0.91 | up | |
| Myristic acid | 2.04 | 1.84 | 0.0246 | 0.88 | up | |
| L-aspartic Acid | 1.68 | 1.99 | 0.0385 | 0.86 | up | |
| LPC18:0-SN1 | 0.57 | 1.87 | 0.0135 | 0.86 | down | |
| Kynurenic acid | 0.48 | 1.83 | 0.0226 | 0.97 | down | |
| α-Hydroxyhippuric acid | 0.53 | 1.69 | 0.0494 | 0.77 | down | |
| 3-Hydroxybutyric acid | 0.52 | 2.97 | 0.0022 | 0.91 | down | |
| 2-Hydroxyhippuric acid | 0.46 | 2.26 | 0.0182 | 0.94 | down | |
| 3-Methylbutyroylcarnitine | 0.47 | 1.87 | 0.0382 | 0.88 | down | |
| 4-Hydroxy-3-methoxyphenylglycol sulfate | 0.27 | 2.47 | 0.0468 | 0.86 | down | 
| Differential Metabolites | FC | VIP | p-Value | ROC | Up. Down | 
|---|---|---|---|---|---|
| 1-(4-benzylpiperazino)-yridinedin-2-ylamino)propan-1-one | 1.38 | 2.28 | 0.0175 | 0.91 | up | 
| 4-(4-nitrophenylazo)aniline | 1.68 | 2.64 | 0.0218 | 0.83 | up | 
| 1-Stearoyl-2-linoleoyl-sn-glycero-3-phosphoethanolamine(PEO-18:0_18:2) | 0.56 | 1.73 | 0.0119 | 0.97 | down | 
| 5-Sulfosalicylic acid | 0.54 | 2.55 | 0.0203 | 0.83 | down | 
| Vitamin B2 | 0.71 | 1.57 | 0.0246 | 0.88 | down | 
| Groups | Differential Metabolites | FC | VIP | p-Value | ROC | Up. Down | 
|---|---|---|---|---|---|---|
| M1 v C | LPE O-16:1 | 1.70 | 2.54 | 0.0026 | 0.97 | up | 
| LPE O-17:1 | 1.58 | 2.29 | 0.0071 | 0.94 | up | |
| SM8:0;2O/20:0 | 5.96 | 2.77 | 0.0086 | 0.91 | up | |
| LPC O-18:2 | 1.27 | 1.76 | 0.0134 | 0.86 | up | |
| LPC O-17:1 | 1.56 | 2.24 | 0.0226 | 0.89 | up | |
| Leukotriene C4 | 1.55 | 2.02 | 0.0252 | 0.86 | up | |
| N-(1,3-benzodioxol-5-yl)-7-chloroquinolin-4-amine | 1.46 | 2.57 | 0.0153 | 0.89 | up | |
| M2 v C | CAR 5:0 | 1.33 | 2.57 | 0.0170 | 0.92 | up | 
| LPC O-18:1 | 1.21 | 1.90 | 0.0495 | 0.75 | up | |
| SM 8:1;2O/30:0 | 0.80 | 2.23 | 0.0158 | 0.89 | down | |
| 1-(2′-fluoro[1,1′-biphenyl]-4-yl)propan-1-one | 0.45 | 2.63 | 0.0248 | 0.89 | down | |
| PC 17:0_18:1 | 0.78 | 1.34 | 0.0451 | 0.89 | down | |
| 2-(1H-benzimidazol-2-yl)-N-[4-(benzyloxy) phenyl] benzamide | 1.47 | 2.29 | 0.0016 | 0.94 | up | |
| methyl 2-(acetylamino)-4-amino-4-oxobutanoate | 1.26 | 1.36 | 0.0035 | 0.94 | up | |
| ST27:1;O;S | 1.84 | 2.34 | 0.0000 | 1 | up | |
| (-)-Epigallocatechin | 0.31 | 1.89 | 0.0024 | 0.97 | down | |
| 6-Methoxy-2-naphthoic acid | 0.28 | 1.93 | 0.0032 | 0.97 | down | |
| 3-(3,4,5-trimethoxyphenyl)propanoic acid | 0.24 | 2.50 | 0.0013 | 1 | down | |
| L-Ascorbate | 0.43 | 1.35 | 0.0048 | 0.94 | down | |
| PC O-18:3 | 0.55 | 2.01 | 0.0051 | 0.91 | down | |
| Phosphocholine | 0.78 | 1.89 | 0.0079 | 0.91 | down | |
| LPC18:3-SN1 | 0.58 | 1.97 | 0.0083 | 0.91 | down | |
| N2-(2-methoxyphenyl)-5-chloro-3-methylbenzo[b]thiophene-2-sulfonamide | 0.22 | 2.41 | 0.0001 | 1 | down | |
| LPC20:3 | 0.77 | 1.76 | 0.0015 | 1 | down | |
| LPC18:3 | 0.53 | 2.59 | 0.0023 | 0.94 | down | |
| Glycolithocholic acid | 0.39 | 1.77 | 0.0071 | 0.94 | down | 
Disclaimer/Publisher’s Note: The statements, opinions and data contained in all publications are solely those of the individual author(s) and contributor(s) and not of MDPI and/or the editor(s). MDPI and/or the editor(s) disclaim responsibility for any injury to people or property resulting from any ideas, methods, instructions or products referred to in the content.  | 
© 2024 by the authors. Licensee MDPI, Basel, Switzerland. This article is an open access article distributed under the terms and conditions of the Creative Commons Attribution (CC BY) license (https://creativecommons.org/licenses/by/4.0/).
Share and Cite
Huang, F.; Du, X.; Ma, Z.; Liu, G.; Wang, C.; Zhou, M. Effects of Methionine on Milk Performance and Milk Constituents of Lactating Donkeys. Animals 2024, 14, 3027. https://doi.org/10.3390/ani14203027
Huang F, Du X, Ma Z, Liu G, Wang C, Zhou M. Effects of Methionine on Milk Performance and Milk Constituents of Lactating Donkeys. Animals. 2024; 14(20):3027. https://doi.org/10.3390/ani14203027
Chicago/Turabian StyleHuang, Fei, Xinyi Du, Zongjie Ma, Guiqin Liu, Changfa Wang, and Miaomiao Zhou. 2024. "Effects of Methionine on Milk Performance and Milk Constituents of Lactating Donkeys" Animals 14, no. 20: 3027. https://doi.org/10.3390/ani14203027
APA StyleHuang, F., Du, X., Ma, Z., Liu, G., Wang, C., & Zhou, M. (2024). Effects of Methionine on Milk Performance and Milk Constituents of Lactating Donkeys. Animals, 14(20), 3027. https://doi.org/10.3390/ani14203027
        
