Positive Selection of Mitochondrial cytochrome b Gene in the Marine Bivalve Keenocardium buelowi (Bivalvia, Cardiidae)
Abstract
Simple Summary
Abstract
1. Introduction
2. Materials and Methods
2.1. Sample Collection and Sequencing
2.2. Mitochondrial Genome Assembly and Annotation
2.3. Phylogenetic Analysis and Divergence Time Estimation
2.4. Positive Selection Analysis
3. Results and Discussions
3.1. General Information Regarding the Mitochondrial Genome of K. buelowi
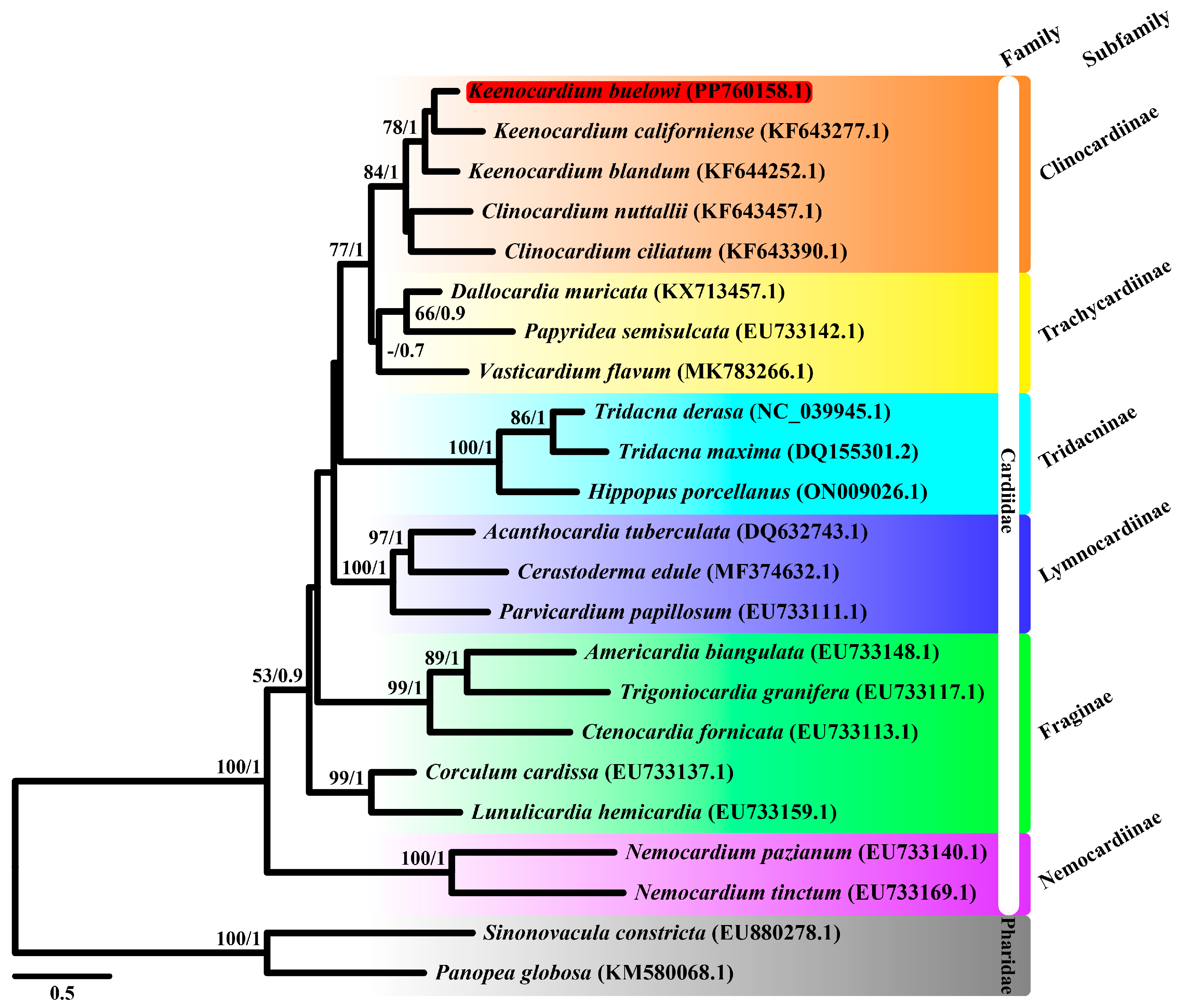
3.2. Results of Phylogenetic Analysis
3.3. Selection Patterns in Mitochondrial Genes of K. buelowi
4. Conclusions
Author Contributions
Funding
Institutional Review Board Statement
Informed Consent Statement
Data Availability Statement
Conflicts of Interest
References
- Ahyong, S.; Boyko, C.B.; Bily, N.; Bernot, J.; Bieler, R.; Brandao, S.N.; Daly, M.; De Grave, S.; Gofas, S.; Hernandez, F.; et al. World Register of Marine Species (WoRMS); Flanders Marine Institute: Ostend, Belgium, 2023. [Google Scholar]
- Bao, Y.; Zeng, Q.; Wang, J.; Zhang, Z.; Zhang, Y.; Wang, S.; Wong, N.K.; Yuan, W.; Huang, Y.; Zhang, W.; et al. Genomic insights into the origin and evolution of Molluscan red-bloodedness in the blood clam Tegillarca granosa. Mol. Biol. Evol. 2021, 38, 2351–2365. [Google Scholar] [CrossRef] [PubMed]
- Kim, J.H.; Lee, H.M.; Cho, Y.G.; Shin, J.S.; Yoo, J.W.; Hong, H.K.; Choi, K.S. Effects of spawning stress on the immune capacity of blood cockle Tegillarca granosa occurring on the south coast of Korea. Fish Shellfish Immunol. 2022, 120, 15–22. [Google Scholar] [CrossRef] [PubMed]
- Yang, H.S.; Kang, D.H.; Park, H.S.; Choi, K.S. Seasonal changes in reproduction and biochemical composition of the cockle, Fulvia mutica reeve (1884), in Cheonsu Bay off the West Coast of Korea. J. Shellfish Res. 2011, 30, 95–101. [Google Scholar] [CrossRef]
- Nguyen, T.T.; Choi, Y.J.; Rohmah, Z.; Jeong, S.B.; Hwang, D.J.; Jung, Y.G.; Choi, B.D. Seasonal variations of nutritional components in cockles (Tegillarca granosa) processed from the Southern Coast of Korea. Cogent Food Agric. 2017, 3, 1360102. [Google Scholar] [CrossRef]
- Javonillo, R.; Malabarba, L.R.; Weitzman, S.H.; Burns, J.R. Relationships among major lineages of characid fishes (Teleostei: Ostariophysi: Characiformes), based on molecular sequence data. Mol. Phylogenet. Evol. 2010, 54, 498–511. [Google Scholar] [CrossRef] [PubMed]
- Hiesel, R.; von Haeseler, A.; Brennicke, A. Plant mitochondrial nucleic acid sequences as a tool for phylogenetic analysis. Proc. Natl. Acad. Sci. USA 1994, 91, 634–638. [Google Scholar] [CrossRef]
- Martin, M. Cutadapt removes adapter sequences from high-throughput sequencing reads. EMBnet J. 2011, 17, 10–12. [Google Scholar] [CrossRef]
- Choi, H.; Kim, S.L.; Jeong, M.K.; Yu, O.H.; Eyun, S. Identification and phylogenetic analysis of chitin synthase genes from the deep-sea polychaete Branchipolynoe onnuriensis genome. J. Mar. Sci. Eng. 2022, 10, 598. [Google Scholar] [CrossRef]
- Bankevich, A.; Nurk, S.; Antipov, D.; Gurevich, A.A.; Dvorkin, M.; Kulikov, A.S.; Lesin, V.M.; Nikolenko, S.I.; Pham, S.; Prjibelski, A.D.; et al. SPAdes: A new genome assembly algorithm and its applications to single-cell sequencing. J. Comput. Biol. 2012, 19, 455–477. [Google Scholar] [CrossRef]
- Meng, G.; Li, Y.; Yang, C.; Liu, S. MitoZ: A toolkit for animal mitochondrial genome assembly, annotation and visualization. Nucleic Acids Res. 2019, 47, e63. [Google Scholar] [CrossRef]
- Bernt, M.; Donath, A.; Jühling, F.; Externbrink, F.; Florentz, C.; Fritzsch, G.; Pütz, J.; Middendorf, M.; Stadler, P.F. MITOS: Improved de novo metazoan mitochondrial genome annotation. Mol. Phylogenet. Evol. 2013, 69, 313–319. [Google Scholar] [CrossRef] [PubMed]
- Donath, A.; Jühling, F.; Al-Arab, M.; Bernhart, S.H.; Reinhardt, F.; Stadler, P.F.; Middendorf, M.; Bernt, M. Improved annotation of protein-coding genes boundaries in metazoan mitochondrial genomes. Nucleic Acids Res. 2019, 47, 10543–10552. [Google Scholar] [CrossRef]
- Krzywinski, M.; Schein, J.; Birol, I.; Connors, J.; Gascoyne, R.; Horsman, D.; Jones, S.J.; Marra, M.A. Circos: An information aesthetic for comparative genomics. Genome Res. 2009, 19, 1639–1645. [Google Scholar] [CrossRef] [PubMed]
- Katoh, K.; Misawa, K.; Kuma, K.I.; Miyata, T. MAFFT: A novel method for rapid multiple sequence alignment based on fast fourier transform. Nucleic Acids Res. 2002, 30, 3059–3066. [Google Scholar] [CrossRef]
- Minh, B.Q.; Schmidt, H.A.; Chernomor, O.; Schrempf, D.; Woodhams, M.D.; von Haeseler, A.; Lanfear, R. IQ-TREE 2: New models and efficient methods for phylogenetic inference in the genomic era. Mol. Biol. Evol. 2020, 37, 1530–1534. [Google Scholar] [CrossRef] [PubMed]
- Lanfear, R.; Frandsen, P.B.; Wright, A.M.; Senfeld, T.; Calcott, B. PartitionFinder 2: New methods for selecting partitioned models of evolution for molecular and morphological phylogenetic analyses. Mol. Biol. Evol. 2016, 34, 772–773. [Google Scholar] [CrossRef] [PubMed]
- Ronquist, F.; Teslenko, M.; van der Mark, P.; Ayres, D.L.; Darling, A.; Höhna, S.; Larget, B.; Liu, L.; Suchard, M.A.; Huelsenbeck, J.P. MrBayes 3.2: Efficient bayesian phylogenetic inference and model choice across a large model space. Syst. Biol. 2012, 61, 539–542. [Google Scholar] [CrossRef]
- Yang, Z. PAML 4: Phylogenetic analysis by maximum likelihood. Mol. Biol. Evol. 2007, 24, 1586–1591. [Google Scholar] [CrossRef]
- Kumar, S.; Stecher, G.; Suleski, M.; Hedges, S.B. TimeTree: A resource for timelines, timetrees and divergence times. Mol. Biol. Evol. 2017, 34, 1812–1819. [Google Scholar] [CrossRef]
- Suyama, M.; Torrents, D.; Bork, P. PAL2NAL: Robust conversion of protein sequence alignments into the corresponding codon alignments. Nucleic Acids Res. 2006, 34, W609–W612. [Google Scholar] [CrossRef]
- Jumper, J.; Evans, R.; Pritzel, A.; Green, T.; Figurnov, M.; Ronneberger, O.; Tunyasuvunakool, K.; Bates, R.; Žídek, A.; Potapenko, A.; et al. Highly accurate protein structure prediction with AlphaFold. Nature 2021, 596, 583–589. [Google Scholar] [CrossRef] [PubMed]
- Schrödinger, L.; DeLano, W. PyMOL. Version: 2.4.0. 2020. Available online: http://www.pymol.org/pymol (accessed on 25 August 2024).
- Li, J.; Lemer, S.; Kirkendale, L.; Bieler, R.; Cavanaugh, C.M.; Giribet, G. Shedding light: A phylotranscriptomic perspective illuminates the origin of photosymbiosis in marine bivalves. BMC Evol. Biol. 2020, 20, 50. [Google Scholar] [CrossRef]
- Herrera, N.D.; ter Poorten, J.J.; Bieler, R.; Mikkelsen, P.M.; Strong, E.E.; Jablonski, D.; Steppan, S.J. Molecular phylogenetics and historical biogeography amid shifting continents in the cockles and giant clams (Bivalvia: Cardiidae). Mol. Phylogenet. Evol. 2015, 93, 94–106. [Google Scholar] [CrossRef] [PubMed]
- Zardoya, R.; Meyer, A. Phylogenetic performance of mitochondrial protein-coding genes in resolving relationships among vertebrates. Mol. Biol. Evol. 1996, 13, 933–942. [Google Scholar] [CrossRef] [PubMed]
- Ballard, J.W.O.; Whitlock, M.C. The incomplete natural history of mitochondria. Mol. Ecol. 2004, 13, 729–744. [Google Scholar] [CrossRef] [PubMed]
- Chan, K.M.A.; Levin, S.A. Leaky prezygotic isolation and porous genomes: Rapid introgression of maternally inherited DNA. Evolution 2005, 59, 720–729. [Google Scholar] [CrossRef]
- Salzburger, W.; Meyer, A.; Baric, S.; Verheyen, E.; Sturmbauer, C. Phylogeny of the lake Tanganyika cichlid species flock and its relationship to the central and East African haplochromine cichlid fish faunas. Syst. Biol. 2002, 51, 113–135. [Google Scholar] [CrossRef]
- Sturmbauer, C.; Salzburger, W.; Duftner, N.; Schelly, R.; Koblmüller, S. Evolutionary history of the lake Tanganyika cichlid tribe Lamprologini (Teleostei: Perciformes) derived from mitochondrial and nuclear DNA data. Mol. Phylogenet. Evol. 2010, 57, 266–284. [Google Scholar] [CrossRef]
- Hurst, L.D. The Ka/Ks ratio: Diagnosing the form of sequence evolution. Trends Genet. 2002, 18, 486. [Google Scholar] [CrossRef]
- Jacobsen, M.W.; da Fonseca, R.R.; Bernatchez, L.; Hansen, M.M. Comparative analysis of complete mitochondrial genomes suggests that relaxed purifying selection is driving high nonsynonymous evolutionary rate of the NADH2 gene in whitefish (Coregonus ssp.). Mol. Phylogenet. Evol. 2016, 95, 161–170. [Google Scholar] [CrossRef]
- Zhao, D.; Guo, Y.; Gao, Y. Natural selection drives the evolution of mitogenomes in Acrossocheilus. PLoS ONE 2022, 17, e0276056. [Google Scholar] [CrossRef] [PubMed]




| Keenocardium buelowi | ||
|---|---|---|
| Sequencing | Platform | Illumina NovaSeq 6000 |
| Library kit | TruSeq DNA Nano | |
| Read length (bp) | 151 × 2 | |
| Insert size (bp) | 550 | |
| Number of reads | 765,609,380 | |
| Mean quality score | 34.69 | |
| % of reads ≥ Q30 (%) | 86.54 | |
| Number of bases (bp) | 115,607,016,380 (116 Gb) | |
| Data filtering | Number of reads | 653,573,610 |
| Number of bases (bp) | 97,914,308,918 (98 Gb) | |
| Mitochondrial genome assembly | Total length (bp) | 16,967 |
| GC content (%) | 39.07 | |
| Number of protein-coding genes | 13 | |
| Gene | Position | Length (bp) | Start Codon | Stop Codon | Strand |
|---|---|---|---|---|---|
| trnY | 906–973 | 68 | + | ||
| nad4l | 984–1250 | 267 | ATA | TAA | + |
| trnW | 1278–1350 | 73 | + | ||
| trnK | 1373–1442 | 70 | + | ||
| cox2 | 1444–2154 | 711 | ATG | TAA | + |
| nad5 | 2310–3995 | 1686 | ATG | TAG | + |
| trnP | 3996–4065 | 70 | + | ||
| trnV | 4082–4149 | 68 | + | ||
| trnM | 4158–4224 | 67 | + | ||
| trnR | 4236–4304 | 69 | + | ||
| trnQ | 4317–4385 | 69 | + | ||
| trnL2 | 4407–4476 | 70 | + | ||
| trnL1 | 4486–4545 | 60 | + | ||
| trnF | 4547–4616 | 70 | + | ||
| atp8 | 4651–4731 | 81 | ATA | TAA | + |
| nad4 | 4784–6034 | 1251 | ATG | TAG | + |
| rrnS | 6185–6946 | 762 | + | ||
| nad6 | 6982–7428 | 447 | ATG | TAG | + |
| trnT | 7433–7499 | 67 | + | ||
| cox3 | 7581–8345 | 765 | ATA | TAG | + |
| trnE | 8411–8478 | 68 | + | ||
| trnS2 | 8488–8555 | 68 | + | ||
| cob | 8556–9701 | 1146 | ATA | TAG | + |
| rrnL | 9701–11,093 | 1393 | + | ||
| nad1 | 11,110–12,027 | 918 | ATA | TAA | + |
| trnS1 | 12,028–12,097 | 70 | + | ||
| trnH | 12,104–12,170 | 67 | + | ||
| trnG | 12,171–12,237 | 67 | + | ||
| trnC | 12,242–12,311 | 70 | + | ||
| trnN | 12,314–12,380 | 67 | + | ||
| trnA | 12,484–12,551 | 68 | + | ||
| cox1 | 12,584–14,155 | 1572 | ATG | TAG | + |
| atp6 | 14,241–15,095 | 855 | ATA | TAA | + |
| nad2 | 15,135–16,073 | 939 | ATA | TAG | + |
| trnI | 16,124–16,189 | 66 | + | ||
| nad3 | 16,196–16,537 | 342 | ATA | TAA | + |
| trnD | 16,541–16,607 | 67 | + |
| Gene Name | Null Model (np) | Alternative Model (np) | LRTs (p-Value) | Site Class | 0 | 1 | 2a | 2b | Positively Selected Site (BEB) |
|---|---|---|---|---|---|---|---|---|---|
| atp6 | −2917.107385 (19) | −2917.107385 (20) | 0 (1) | proportion | 0.9168 | 0.04076 | 0.04064 | 0.00181 | |
| background ω | 0.01034 | 1 | 0.01034 | 1 | |||||
| foreground ω | 0.01034 | 1 | 1 | 1 | |||||
| atp8 | −431.861892 (19) | −431.861892 (20) | 0 (1) | proportion | 0.68114 | 0.31886 | 0 | 0 | |
| background ω | 0.01507 | 1 | 0.01507 | 1 | |||||
| foreground ω | 0.01507 | 1 | 1 | 1 | |||||
| cox1 | −6547.79 (19) | −65,473.56 (20) | 0.45 (0.5) | proportion | 0.98139 | 0.01061 | 0.00791 | 0.00009 | |
| background ω | 0.0074 | 1 | 0.0074 | 1 | |||||
| foreground ω | 0.0074 | 1 | 97.76176 | 97.76176 | |||||
| cox2 | −3707.05 (19) | −3708.08 (20) | 2.072 (0.15) | proportion | 0.83713 | 0.16287 | 0 | 0 | |
| background ω | 0.02415 | 1 | 0.02415 | 1 | |||||
| foreground ω | 0.02415 | 1 | 1 | 1 | |||||
| cox3 | −3514.15 (19) | −3514.15 (20) | 0 (1) | proportion | 0.89204 | 0.10796 | 0 | 0 | |
| background ω | 0.01727 | 1 | 0.01727 | 1 | |||||
| foreground ω | 0.01727 | 1 | 1 | 1 | |||||
| cob | −5259.88 (19) | −5263.37 (20) | 6.97 (0.008) | proportion | 0.94301 | 0.05699 | 0 | 0 | 256D (0.545) |
| background ω | 0.01445 | 1 | 0.01445 | 1 | |||||
| foreground ω | 0.01445 | 1 | 2.88836 | 2.88836 | |||||
| nad1 | −3993.63 (19) | −3993.63 (20) | 0 (1) | proportion | 0.92734 | 0.07266 | 0 | 0 | |
| background ω | 0.01206 | 1 | 0.01206 | 1 | |||||
| foreground ω | 0.01206 | 1 | 1 | 1 | |||||
| nad2 | −3946.12 (19) | −3946.12 (20) | 0 (1) | proportion | 0.60777 | 0.17795 | 0.16575 | 0.04853 | |
| background ω | 0.04311 | 1 | 0.04311 | 1 | |||||
| foreground ω | 0.04311 | 1 | 1 | 1 | |||||
| nad3 | −1609.36 (19) | −1609.06 (20) | 0.6 (0.44) | proportion | 0.75983 | 0.0924 | 0.13175 | 0.01602 | |
| background ω | 0.00991 | 1 | 0.00991 | 1 | |||||
| foreground ω | 0.00991 | 1 | 61.37822 | 61.37822 | |||||
| nad4 | −4285.57 (19) | −4285.47 (20) | 0.21 (0.65) | proportion | 0.86858 | 0.098 | 0.03003 | 0.00339 | |
| background ω | 0.02398 | 1 | 0.02398 | 1 | |||||
| foreground ω | 0.02398 | 1 | 18.93539 | 18.93539 | |||||
| nad4l | −1052.15 (19) | −1052.15 (20) | 0 (1) | proportion | 0.77777 | 0.22223 | 0 | 0 | |
| background ω | 0.04722 | 1 | 0.04722 | 1 | |||||
| foreground ω | 0.04722 | 1 | 1 | 1 | |||||
| nad5 | −6938.05 (19) | −6938.05 (20) | 0 (1) | proportion | 0.77041 | 0.22959 | 0 | 0 | |
| background ω | 0.04166 | 1 | 0.04166 | 1 | |||||
| foreground ω | 0.04166 | 1 | 1 | 1 | |||||
| nad6 | −1651.78 (19) | −1652.6 (20) | 1.64 (0.2) | proportion | 0.73773 | 0.26227 | 0 | 0 | |
| background ω | 0.05979 | 1 | 0.05979 | 1 | |||||
| foreground ω | 0.05979 | 1 | 1 | 1 |
Disclaimer/Publisher’s Note: The statements, opinions and data contained in all publications are solely those of the individual author(s) and contributor(s) and not of MDPI and/or the editor(s). MDPI and/or the editor(s) disclaim responsibility for any injury to people or property resulting from any ideas, methods, instructions or products referred to in the content. |
© 2024 by the authors. Licensee MDPI, Basel, Switzerland. This article is an open access article distributed under the terms and conditions of the Creative Commons Attribution (CC BY) license (https://creativecommons.org/licenses/by/4.0/).
Share and Cite
Choi, H.; Gwon, Y.; An, Y.K.; Eyun, S.-i. Positive Selection of Mitochondrial cytochrome b Gene in the Marine Bivalve Keenocardium buelowi (Bivalvia, Cardiidae). Animals 2024, 14, 2812. https://doi.org/10.3390/ani14192812
Choi H, Gwon Y, An YK, Eyun S-i. Positive Selection of Mitochondrial cytochrome b Gene in the Marine Bivalve Keenocardium buelowi (Bivalvia, Cardiidae). Animals. 2024; 14(19):2812. https://doi.org/10.3390/ani14192812
Chicago/Turabian StyleChoi, Hyeongwoo, Yeongjin Gwon, Yun Keun An, and Seong-il Eyun. 2024. "Positive Selection of Mitochondrial cytochrome b Gene in the Marine Bivalve Keenocardium buelowi (Bivalvia, Cardiidae)" Animals 14, no. 19: 2812. https://doi.org/10.3390/ani14192812
APA StyleChoi, H., Gwon, Y., An, Y. K., & Eyun, S.-i. (2024). Positive Selection of Mitochondrial cytochrome b Gene in the Marine Bivalve Keenocardium buelowi (Bivalvia, Cardiidae). Animals, 14(19), 2812. https://doi.org/10.3390/ani14192812

