Transcriptomic Study of Different Stages of Development in the Testis of Sheep
Abstract
Simple Summary
Abstract
1. Introduction
2. Materials and Methods
2.1. Ethical Statementigures
2.2. Animal Handling and Sample Collection
2.3. Preparation and Data Analysis of Testicular Tissue Sections
2.4. Quantification and Quality of RNA
2.5. Transcriptome Sequencing
2.6. Quantification of Gene Expression and Analysis
2.7. GO and KEGG Enrichment Analysis of DEGs
2.8. RT-qPCR Analysis for the Validation of RNA-Seq Data
2.9. Statistical Analysis Quantification of Gene Expression and Analysis
3. Results
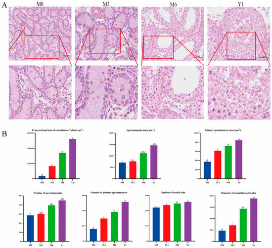
3.1. Histological Observation of Testis
3.2. Analysis of Gene Expression Profile during Testicular Development in Sheep
3.3. Alternative Splicing Data
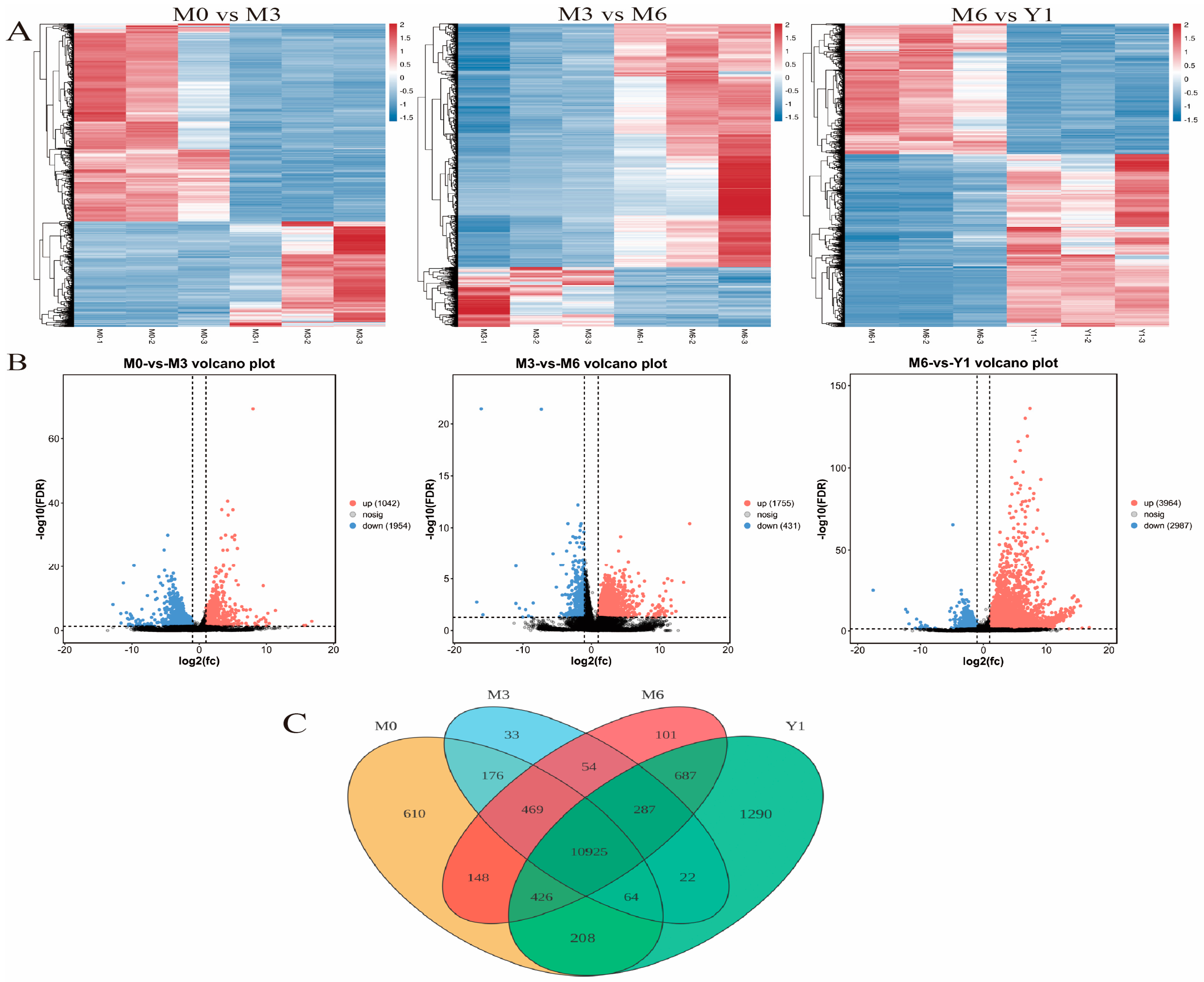
3.4. Analysis of Differentially Expressed Genes
3.5. GO Enrichment Analysis of DEGs
3.6. KEGG Enrichment Analysis of DEGs
3.7. Analysis of Differential Gene Networks and Their Differential Expression Trends
3.8. qRT-PCR Validation of DEGs
4. Discussion
5. Conclusions
Supplementary Materials
Author Contributions
Funding
Institutional Review Board Statement
Informed Consent Statement
Data Availability Statement
Conflicts of Interest
References
- Li, B.; He, X.; Zhao, Y.; Bai, D.; Du, M.; Song, L.; Liu, Z.; Yin, Z.; Manglai, D. Transcriptome profiling of developing testes and spermatogenesis in the Mongolian horse. BMC Genet. 2020, 21, 46. [Google Scholar] [CrossRef] [PubMed] [PubMed Central]
- Jie, S. Studies on Testis Development Atlas, Structure and X-Chromosome Dose Compensation after Hu Sheep Birt. Ph.D. Thesis, Inner Mongolia Agricultural University, Hohhot, China, 2023. [Google Scholar]
- Mozdziak, P.; Warner, R.; Surendranath, S.; Santé-Lhoutellier, V. (Eds.) Agricultural and Biological Sciences A.R. Crane. In Encyclopedia of Meat Sciences, 3rd ed.; Academic Press: Manhattan, KS, USA, 2024; Volume 1. [Google Scholar]
- Dai, R.; Zhou, H.; Fang, Q.; Zhou, P.; Yang, Y.; Jiang, S.; Hickford, J.G.H. Variation in Ovine DGAT1 and Its Association with Carcass Muscle Traits in Southdown Sheep. Genes 2022, 13, 1670. [Google Scholar] [CrossRef] [PubMed] [PubMed Central]
- Zhang, G.; Lan, S.; Jia, R.; Yan, G.; Wang, L.; Nie, H.; Lei, Z.; Wang, F. Age-associated and tissue-specific expression of osteopontin in male Hu sheep reproductive tract. Tissue Cell 2016, 48, 496–502. [Google Scholar] [CrossRef] [PubMed]
- China National Commission of Animal Genetic Resources. Animal Genetic Resources in China: Sheep and Goats, 1st ed.; China Agriculture Press: Beijing, China, 2021. [Google Scholar]
- Zhong, T.; Ma, Y.; Pu, Y. Use Heterosis to Accelerate the Breeding of New Mutton Sheep Varieties: The 3rd China Sheep Industry Development Conference; China Animal Husbandry Association: Beijing, China, 2006. [Google Scholar]
- Zhang, R.; An, X.; Li, J.; Lu, Z.; Niu, C.; Xu, Z.; Zhang, J.; Geng, Z.; Yue, Y.; Yang, B. Comparative analysis of growth performance, meat productivity, and meat quality in Hu sheep and its hybrids. Acta Prataculturae Sinica 2024, 33, 186–197. [Google Scholar]
- Kong, L.; Yue, Y.; Zhang, C.; Lu, Z. Slaughtering Performance and Meat Quality Characteristics of Hu Sheep and Its Hybrid Offspring with Southdown Sheep. Food Sci. 2023, 44, 64–70. [Google Scholar]
- Nie, H.; Zheng, M.; Wang, Z.; Xu, Q.; Yan, X. Transcriptomic analysis provides insights into candidate genes and molecular pathways involved in growth of Manila clam Ruditapes philippinarum. Funct. Integr. Genom. 2021, 21, 341–353. [Google Scholar] [CrossRef]
- Fu, X.; Yang, Y.; Yan, Z.; Liu, M.; Wang, X. Transcriptomic Study of Spermatogenesis in the Testis of Hu Sheep and Tibetan Sheep. Genes 2022, 13, 2212. [Google Scholar] [CrossRef] [PubMed] [PubMed Central]
- Horlock, A.D.; Piersanti, R.L.; Ramirez-Hernandez, R.; Yu, F.; Ma, Z.; Jeong, K.C.; Clift, M.J.D.; Block, J.; Santos, J.E.P.; Bromfield, J.J.; et al. Uterine infection alters the transcriptome of the bovine reproductive tract three months later. Reproduction 2020, 160, 93–107. [Google Scholar] [CrossRef] [PubMed] [PubMed Central]
- Cai, X.; Yu, S.; Mipam, T.; Yang, F.; Zhao, W.; Liu, W.; Cao, S.; Shen, L.; Zhao, F.; Sun, L.; et al. Comparative analysis of testis transcriptomes associated with male infertility in cattleyak. Theriogenology 2017, 88, 28–42. [Google Scholar] [CrossRef] [PubMed]
- Bai, M.; Sun, L.; Zhao, J.; Xiang, L.; Cheng, X.; Li, J.; Jia, C.; Jiang, H. Histological analysis and identification of spermatogenesis-related genes in 2-, 6-, and 12-month-old sheep testes. Naturwissenschaften 2017, 104, 84. [Google Scholar] [CrossRef]
- Fu, K.; Chen, X.; Guo, W.; Zhou, Z.; Zhang, Y.; Ji, T.; Yang, P.; Tian, X.; Wang, W.; Zou, Y. Effects of N Acetylcysteine on the Expression of Genes Associated with Reproductive Performance in the Goat Uterus during Early Gestation. Animals 2022, 12, 2431. [Google Scholar] [CrossRef]
- Salavati, M.; Caulton, A.; Clark, R.; Gazova, I.; Smith, T.P.L.; Worley, K.C.; Cockett, N.E.; Archibald, A.L.; Clarke, S.M.; Murdoch, B.M.; et al. Global Analysis of Transcription Start Sites in the New Ovine Reference Genome (Oar rambouillet v1.0). Front. Genet. 2020, 11, 580580. [Google Scholar] [CrossRef]
- Kim, D.; Paggi, J.M.; Park, C.; Bennett, C.; Salzberg, S.L. Graph-based Genome Alignment and Genotyping with HISAT2 and HISAT-genotype. Nat. Biotechnol. 2019, 37, 907–915. [Google Scholar] [CrossRef]
- Bray, N.; Pimentel, H.; Melsted, P.; Pachter, L. Erratum: Near-optimal probabilistic RNA-seq quantification. Nat. Biotechnol. 2016, 34, 888. [Google Scholar] [CrossRef]
- Trapnell, C.; Williams, B.A.; Pertea, G.; Mortazavi, A.; Kwan, G.; van Baren, M.J.; Salzberg, S.L.; Wold, B.J.; Pachter, L. Transcript assembly and quantification by RNA-Seq reveals unannotated transcripts and isoform switching during cell differentiation. Nat. Biotechnol. 2010, 28, 511–515. [Google Scholar] [CrossRef]
- Anders, S.; Huber, W. Differential expression analysis for sequence count data. Genome Biol. 2010, 11, R106. [Google Scholar] [CrossRef]
- Kanehisa, M.; Araki, M.; Goto, S.; Hattori, M.; Hirakawa, M.; Itoh, M.; Katayama, T.; Kawashima, S.; Okuda, S.; Tokimatsu, T.; et al. KEGG for linking genomes to life and the environment. Nucleic Acids Res. 2008, 36, D480–D484. [Google Scholar] [CrossRef]
- Liu, Z.; Duan, S.; Sun, Y.; Lv, Q.; Fu, S.; Liu, Y.; He, X.; Zhang, W. Study on Differential Gene and Protein Interaction Network of Testis in Sheep. China Anim. Husb. Vet. Medicine. 2022, 49, 1–11. [Google Scholar]
- Van Tilburg, M.F.; Sousa, S.D.; Ferreira de Melo, R.B.; Moreno, F.B.; Monteiro-Moreira, A.C.; Moreira, R.A.; de Alencar Moura, A. Proteome of the rete testis fluid from tropically-adapted Morada Nova rams. Anim. Reprod. Sci. 2017, 176, 20–31. [Google Scholar] [CrossRef] [PubMed]
- Wu, Y.; Lu, L.; Li, H.; Chen, L.; Gu, T.; Zhao, X.; Yao, X.; Li, J. The effect of LINC9137 targeting miR-140-3p-NKAIN3 signal axis on the development of goose testis sertoli cells. Poult Sci. 2024, 103, 103724. [Google Scholar] [PubMed] [PubMed Central]
- Chen, S.R.; Chen, M.; Wang, X.N.; Zhang, J.; Wen, Q.; Ji, S.Y.; Zheng, Q.S.; Gao, F.; Liu, Y.X. The Wilms tumor gene, Wt1, maintains testicular cord integrity by regulating the expression of Col4a1 and Col4a2. Biol. Reprod. 2013, 88, 56. [Google Scholar] [CrossRef] [PubMed]
- Auharek, S.A.; de Franca, L.R.; McKinnell, C.; Jobling, M.S.; Scott, H.M.; Sharpe, R.M. Prenatal plus postnatal exposure to Di(n-Butyl) phthalate and/or flutamide markedly reduces final sertoli cell number in the rat. Endocrinology. 2010, 151, 2868–2875. [Google Scholar] [CrossRef] [PubMed]
- Yang, H.; Wang, F.; Li, F.; Ren, C.; Pang, J.; Wan, Y. Comprehensive Analysis of Long Noncoding RNA and mRNA Expression Patterns in Sheep Testicular Maturation. Biol. Reprod. 2018, 99, 650–661. [Google Scholar] [CrossRef]
- Siu, M.K.; Wong, C.H.; Lee, W.M.; Cheng, C.Y. Sertoli-Germ Cell Anchoring Junction Dynamics in the Testis Are Regulated by an Interplay of Lipid and Protein Kinases. J. Biol. Chem. 2005, 280, 25029–25047. [Google Scholar] [CrossRef]
- Zou, Y.; Chen, X.; Tian, X.; Guo, W.; Ruan, Y.; Tang, W.; Fu, K.; Ji, T. Transcriptomic Analysis of the Developing Testis and Spermatogenesis in Qianbei Ma Goats. Genes 2023, 14, 1334. [Google Scholar] [CrossRef] [PubMed] [PubMed Central]
- Hagiwara, M.; Kuroyanagi, H. 2SE01 Regulatory Mechanisms of Alternative Splicing in Metazoans. Seibutsu Butsuri 2005, 45, 23. [Google Scholar] [CrossRef][Green Version]
- Zheng, W.; Nazish, J.; Wahab, F.; Khan, R.; Jiang, X.; Shi, Q. DDB1 Regulates Sertoli Cell Proliferation and Testis Cord Remodeling by TGFβ Pathway. Genes 2019, 10, 974. [Google Scholar] [CrossRef] [PubMed] [PubMed Central]
- Yu, J.; Lan, X.; Chen, X.; Yu, C.; Xu, Y.; Liu, Y.; Xu, L.; Fan, H.Y.; Tong, C. Protein synthesis and degradation are essential to regulate germline stem cell homeostasis in Drosophila testes. Development 2016, 143, 2930–2945. [Google Scholar] [CrossRef]
- Zhang, X.; Xia, Z.; Lv, X.; Li, D.; Liu, M.; Zhang, R.; Ji, T.; Liu, P.; Ren, R. DDB1- and CUL4-associated factor 8 plays a critical role in spermatogenesis. Front. Med. 2021, 15, 302–312. [Google Scholar] [CrossRef] [PubMed]
- Witt, E.; Benjamin, S.; Svetec, N.; Zhao, L. Testis single-cell RNA-seq reveals the dynamics of de novo gene transcription and germline mutational bias in Drosophila. Elife 2019, 8, e47138. [Google Scholar] [CrossRef] [PubMed] [PubMed Central]
- Wu, Y.; Guo, T.; Li, J.; Niu, C.; Sun, W.; Zhu, S.; Zhao, H.; Qiao, G.; Han, M.; He, X.; et al. The Transcriptional Cell Atlas of Testis Development in Sheep at Pre-Sexual Maturity. Curr. Issues Mol. Biol. 2022, 44, 483–497. [Google Scholar] [CrossRef]
- Fen, Y. MiR-181c/d Regulates Testicular Sertoli Cell Growth and Barrier Function by Targeting Pafah1b1 Gene. Ph.D. Thesis, Huazhong Agricultural University, Wuhan, China, 2023. [Google Scholar]
- Yin, Y.; Jiang, Q.; Ran, M.; Wen, B. Bioinformatics analysis of miR-542-3p and its effects on immature pig testis Sertoli cells. Heilongjiang Anim. Sci. Vet. Med. 2023, 6, 59. [Google Scholar]
- Jiang, E. Expression of p38 MAPK in Normal Mouse Testis during Postnatal Development and Experimental Cryptorchidism. Ph.D. Thesis, Air Force Medical University, Xi’an, China, 2003. [Google Scholar]
- Han, A.; Zou, L.; Gan, X.; Li, Y.; Liu, F.; Chang, X.; Zhang, X.; Tian, M.; Li, S.; Su, L.; et al. ROS generation and MAPKs activation contribute to the Ni-induced testosterone synthesis disturbance in rat Leydig cells. Toxicol Lett. 2018, 290, 36–45. [Google Scholar] [CrossRef] [PubMed]
- Wang, H.Y. Adolescent Exposed to BDE-209 Lmpairs Reproduction System by Down-Regulation of cAMP Signal Pathway in Male ICR Mice. Master’s Thesis, Anhui Medical University, Hefei, China, 2014. [Google Scholar]
- Zou, Q.X.; Huang, F.; Yang, G.Q.; Liang, Y.; Qu, X.; Luo, P. Research progress on non-selective phosphodiesterase inhibitors in artificial sperm activation. Drugs Clinic. 2023, 38, 234–238. [Google Scholar]
- Li, G.; Qian, H. Transcriptome Using Illumina Sequencing Reveals the Traits of Spermatogenesis and Developing Testes in Eriocheir Sinensis. PLoS ONE 2017, 12, e0172478. [Google Scholar] [CrossRef]
- Tarulli, G.A.; Stanton, P.G.; Meachem, S.J. Is the adult Sertoli cell terminally differentiated? Biol Reprod. 2012, 87, 11. [Google Scholar] [CrossRef]
- Huang, Y.; Fu, Q.; Pan, H.; Chen, F.; Zhao, X.; Wang, H.; Zhang, P.; Huang, F.; Lu, Y.; Zhang, M. Spermatogenesis-associated proteins at different developmental stages of buffalo testicular seminiferous tubules identified by comparative proteomic analysis. Proteomics 2016, 16, 2005–2018. [Google Scholar] [CrossRef]
- Yang, A.; Yan, S.; Yin, Y.; Chen, C.; Tang, X.; Ran, M.; Chen, B. FZD7, Regulated by Non-CpG Methylation, Plays an Important Role in Immature Porcine Sertoli Cell Proliferation. Int. J. Mol. Sci. 2023, 24, 6179. [Google Scholar] [CrossRef] [PubMed] [PubMed Central]
- Huang, P. Physiologic Roles of IGF-1/PTEN/AKT/FOXO Signaling Pathway in Rats Subjected to Water Immersion and Restraint Stress. Ph.D. Thesis, Nanjing Agricultural University, Nanjing, China, 2012. [Google Scholar]
- Chen, J.H. The Functions of Foxo1 in the Development of Mouse Sertoli Cells. Master’s Thesis, Zunyi Medical University, Zunyi, China, 2022. [Google Scholar]
- Duan, P.; Quan, C.; Huang, W.; Yang, K. PI3K-Akt /LKB1-AMPK-mTOR-p70S6K /4EBP1 signaling pathways participate in the regulation of testis development and spermatogenesis: An update. Natl. J. Androl. Zhonghua Nan Ke Xue Za Zhi 2016, 22, 1016–1020. [Google Scholar]
- Zhou, X. L-Carnitine Reduces Testicular Damage in Rats under Simulated High Altitude by Affecting PI3K/Akt/HIF-1α Pathway. Master’s Thesis, Gansu University of Chinese Medicine, Lanzhou, China, 2021. [Google Scholar]
- Wang, Y.; Gan, Y.; Tan, Z.; Zhou, J.; Kitazawa, R.; Jiang, X.; Tang, Y.; Yang, J. TDRG1 functions in testicular seminoma are dependent on the PI3K/Akt/mTOR signaling pathway. Onco Targets Ther. 2016, 9, 409–420. [Google Scholar] [PubMed] [PubMed Central]
- Wang, H.; Wang, J.; Zhang, J.; Jin, S.; Li, H. Role of PI3K/AKT/mTOR signaling pathway in DBP-induced apoptosis of testicular sertoli cells in vitro. Env. Toxicol Pharmacol. 2017, 53, 145–150. [Google Scholar] [CrossRef] [PubMed]
- Huang, S. Heat Stress Regulates Lactate Synthesis and Secretion by Insulin-Mediated PI3K/Akt Signal in Immature Boar Sertoli Cells. Master’s Thesis, Southwest University, Chongqing, China, 2018. [Google Scholar]
- Cribbs, J.T.; Strack, S. Reversible phosphorylation of Drp1 by cyclic AMP-dependent protein kinase and calcineurin regulates mitochondrial fission and cell death. Embo Rep. 2007, 8, 939–944. [Google Scholar] [CrossRef]
- Fröjdman, K.; Harley, V.R.; Pelliniemi, L.J. Sox9 protein in rat Sertoli cells is age and stage dependent. Histochem. Cell Biol. 2000, 113, 31–36. [Google Scholar] [CrossRef]
- Bhattacharya, I.; Sharma, S.S.; Sarkar, H.; Gupta, A.; Pradhan, B.S.; Majumdar, S.S. FSH mediated cAMP signalling upregulates the expression of Gα subunits in pubertal rat Sertoli cells. Biochem. Biophys. Res. Commun. 2021, 569, 100–105. [Google Scholar] [CrossRef] [PubMed]
- Li, T.; Ma, Y.; Lu, Z.; Luo, R.; Gao, J.; Zhao, X. Expression of SOX9 Gene in Different Tissues and Localization in Testis of Sheep (Ovis aires). J. Agric. Biotechnol. 2016, 24, 1529–1535. [Google Scholar]
- Schmierer, B.; Hill, C.S. TGFbeta-SMAD signal transduction: Molecular specificity and functional flexibility. Nat. Rev. Mol. Cell Biol. 2007, 8, 970e82. [Google Scholar] [CrossRef]
- Archambeault, D.R.; Yao, H.H.-C. Loss of smad4 in Sertoli and Leydig cells leads to testicular dysgenesis and hemorrhagic tumor formation in mice. Biol. Reprod. 2014, 90, 62. [Google Scholar] [CrossRef]
- Neirijnck, Y.; Papaioannou, M.; Nef, S. The insulin/IGF system in mammalian sexual development and reproduction. Int. J. Mol. Sci. 2019, 20, 4440. [Google Scholar] [CrossRef]
- Cannarella, R.; Condorelli, R.A.; La Vignera, S.; Calogero, A.E. Effects of the insulin-like growth factor system on testicular differentiation and function: A review of the literature. Andrology 2018, 6, 3–9. [Google Scholar] [CrossRef]






Disclaimer/Publisher’s Note: The statements, opinions and data contained in all publications are solely those of the individual author(s) and contributor(s) and not of MDPI and/or the editor(s). MDPI and/or the editor(s) disclaim responsibility for any injury to people or property resulting from any ideas, methods, instructions or products referred to in the content. |
© 2024 by the authors. Licensee MDPI, Basel, Switzerland. This article is an open access article distributed under the terms and conditions of the Creative Commons Attribution (CC BY) license (https://creativecommons.org/licenses/by/4.0/).
Share and Cite
Xi, B.; Zhao, S.; Zhang, R.; Lu, Z.; Li, J.; An, X.; Yue, Y. Transcriptomic Study of Different Stages of Development in the Testis of Sheep. Animals 2024, 14, 2767. https://doi.org/10.3390/ani14192767
Xi B, Zhao S, Zhang R, Lu Z, Li J, An X, Yue Y. Transcriptomic Study of Different Stages of Development in the Testis of Sheep. Animals. 2024; 14(19):2767. https://doi.org/10.3390/ani14192767
Chicago/Turabian StyleXi, Binpeng, Shengguo Zhao, Rui Zhang, Zengkui Lu, Jianye Li, Xuejiao An, and Yaojing Yue. 2024. "Transcriptomic Study of Different Stages of Development in the Testis of Sheep" Animals 14, no. 19: 2767. https://doi.org/10.3390/ani14192767
APA StyleXi, B., Zhao, S., Zhang, R., Lu, Z., Li, J., An, X., & Yue, Y. (2024). Transcriptomic Study of Different Stages of Development in the Testis of Sheep. Animals, 14(19), 2767. https://doi.org/10.3390/ani14192767

