Investigating the Impact of Fasting and Refeeding on Blood Biochemical Indicators and Transcriptional Profiles in the Hypothalamus and Subcutaneous Adipose Tissue in Geese
Abstract
Simple Summary
Abstract
1. Introduction
2. Materials and Methods
2.1. Animal Ethics
2.2. Animals and Sample Collection
2.3. Serum Biochemical Analysis
2.4. Total RNA Isolation and Transcriptome Sequencing
2.5. Transcriptome Analysis
2.6. Validation of DGE Results Using qRT-PCR
2.7. Fluorescence In Situ Hybridization (FISH)
2.8. Statistical Analysis
3. Results
3.1. Blood Biochemical Indicators in Response to Fasting and Refeeding
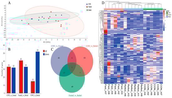
3.2. Analysis of DGE in Goose Hypothalamus and Subcutaneous Adipose Tissue
3.3. GO and KEGG Enrichment Analysis for DEGs
3.4. Identification of Key Regulatory Genes in the Hypothalamus for Short-Term Fluctuations in Nutrition and Energy Levels
3.5. Identification of Key Regulatory Genes for Short-Term Fluctuations in Nutrition and Energy Levels in Subcutaneous Adipose Tissue
3.6. Expression of the POMC Gene in the Hypothalamus during Periods of Fasting and Refeeding
4. Discussion
5. Conclusions
Supplementary Materials
Author Contributions
Funding
Institutional Review Board Statement
Informed Consent Statement
Data Availability Statement
Conflicts of Interest
References
- Wołoszyn, J.; Wereńska, M.; Goluch, Z.; Haraf, G.; Okruszek, A.; Teleszko, M.; Król, B. The selected goose meat quality traits in relation to various types of heat treatment. Poult. Sci. 2020, 99, 7214–7224. [Google Scholar] [CrossRef] [PubMed]
- Nie, Q.; Fang, M.; Xie, L.; Peng, X.; Xu, H.; Luo, C.; Zhang, D.; Zhang, X. Molecular characterization of the ghrelin and ghrelin receptor genes and effects on fat deposition in chicken and duck. J. Biomed. Biotechnol. 2009, 2009, 567120. [Google Scholar] [CrossRef] [PubMed]
- Yu, J.; Yang, H.M.; Lai, Y.Y.; Wan, X.L.; Wang, Z.Y. The body fat distribution and fatty acid composition of muscles and adipose tissues in geese. Poult. Sci. 2020, 99, 4634–4641. [Google Scholar] [CrossRef] [PubMed]
- Ding, S.; Li, G.; Chen, S.; Zhu, F.; Hao, J.; Yang, F.; Hou, Z. Comparison of carcass and meat quality traits between lean and fat Pekin ducks. Anim. Biosci. 2019, 34, 1193–1201. [Google Scholar] [CrossRef] [PubMed]
- Ding, F.; Pan, Z.; Kou, J.; Li, L.; Xia, L.; Hu, S.; Liu, H.; Wang, J. De novo lipogenesis in the liver and adipose tissues of ducks during early growth stages after hatching. Comp. Biochem. Physiol. Part B Biochem. Mol. Biol. 2012, 163, 154–160. [Google Scholar] [CrossRef] [PubMed]
- Bai, S.P.; Wang, G.Q.; Zhang, W.; Zhang, S.; Rice, B.B.; Cline, M.A.; Gilbert, E.R. Broiler chicken adipose tissue dynamics during the first two weeks post-hatch. Comp. Biochem. Physiol. Part A Mol. Integr. Physiol. 2015, 189, 115–123. [Google Scholar] [CrossRef]
- Huo, W.; Weng, K.; Gu, T.; Zhang, Y.; Zhang, Y.; Chen, G.; Xu, Q. Difference in developmental dynamics between subcutaneous and abdominal adipose tissues in goose (Anser Cygnoides). Poult. Sci. 2021, 100, 101185. [Google Scholar] [CrossRef]
- Hérault, F.; Houée-Bigot, M.; Baéza, E.; Bouchez, O.; Esquerré, D.; Klopp, C.; Diot, C. RNA-seq analysis of hepatic gene expression of common Pekin, Muscovy, mule and hinny ducks fed ad libitum or overfed. BMC Genom. 2019, 20, 13. [Google Scholar] [CrossRef]
- Wei, R.X.; Ye, F.J.; He, F.; Song, Q.; Xiong, X.P.; Yang, W.L.; Gang, X.; Hu, J.W.; Hu, B.; Xu, H.Y.; et al. Comparison of overfeeding effects on gut physiology and microbiota in two goose breeds. Poult. Sci. 2020, 100, 100960. [Google Scholar] [CrossRef]
- Mourot, J.; Guy, G.; Lagarrigue, S.; Peiniau, P.; Hermier, D. Role of hepatic lipogenesis in the susceptibility to fatty liver in the goose (Anser anser). Comp. Biochem. Physiol. B Biochem. Mol. Biol. 2000, 126, 81–87. [Google Scholar] [CrossRef]
- Han, C.C.; Wang, J.W.; Xu, H.Y.; Li, L.; Ye, J.Q.; Li, J.; Zhuo, W.H. Effect of Overfeeding on Plasma Parameters and mRNA Expression of Genes Associated with Hepatic Lipogenesis in Geese. Asian-Australas. J. Anim. Sci. 2008, 21, 590–595. [Google Scholar] [CrossRef]
- Lu, L.Z.; Chen, Y.; Wang, Z.; Li, X.; Chen, W.; Tao, Z.; Shen, J.; Tian, Y.; Wang, D.; Li, G. The goose genome sequence leads to insights into the evolution of waterfowl and susceptibility to fatty liver. Genome Biol. 2015, 16, 89. [Google Scholar] [CrossRef] [PubMed]
- Morton, G.J.; Cummings, D.E.; Baskin, D.G.; Barsh, G.S.; Schwartz, M.W. Central nervous system control of food intake and body weight. Nature 2006, 443, 289–295. [Google Scholar] [CrossRef] [PubMed]
- Abdalla, M.M. Central and peripheral control of food intake. Endocr. Regul. 2017, 51, 52–70. [Google Scholar] [CrossRef] [PubMed]
- Hu, X.; Kong, L.; Xiao, C.; Zhu, Q.; Song, Z. The AMPK-mTOR signaling pathway is involved in regulation of food intake in the hypothalamus of stressed chickens. Comp. Biochem. Physiol. Part A Mol. Integr. Physiol. 2021, 258, 110979. [Google Scholar] [CrossRef] [PubMed]
- Uyanga, V.A.; Bello, S.F.; Qian, X.; Chao, N.; Li, H.F.; Zhao, J.P.; Wang, X.J.; Jiao, H.C.; Onagbesan, O.M.; Lin, H. Transcriptomics analysis unveils key potential genes associated with brain development and feeding behavior in the hypothalamus of L-citrulline-fed broiler chickens. Poult. Sci. 2023, 102, 103136. [Google Scholar] [CrossRef]
- Boswell, T. Regulation of Energy Balance in Birds by the Neuroendocrine Hypothalamus. J. Poult. Sci. 2005, 42, 161–181. [Google Scholar] [CrossRef]
- Saneyasu, T.; Honda, K.; Kamisoyama, H.; Nakayama, Y.; Ikegami, K.; Hasegawa, S. Alpha-melanocyte stimulating hormone plays an important role in the regulation of food intake by the central melanocortin system in chicks. Peptides 2011, 32, 996–1000. [Google Scholar] [CrossRef]
- Lear, T.; Liu, L.; McConn, B.R.; Denbow, D.M.; Cline, M.A.; Gilbert, E.R. Alpha-melanocyte stimulating hormone-induced anorexia in Japanese quail (Coturnix japonica) likely involves the ventromedial hypothalamus and paraventricular nucleus of the hypothalamus. Gen. Comp. Endocrinol. 2017, 252, 97–102. [Google Scholar] [CrossRef]
- McConn, B.R.; Gilbert, E.R.; Cline, M.A. Fasting and refeeding induce differential changes in hypothalamic mRNA abundance of appetite-associated factors in 7 day-old Japanese quail, Coturnix japonica. Comp. Biochem. Physiol. Part A Mol. Integr. Physiol. 2018, 227, 60–67. [Google Scholar] [CrossRef]
- Xiao, Y.; Wang, G.Q.; Shipp, S.; Cline, M.A.; Gilbert, E.R. Short communication: Short-term fasting and refeeding induced changes in subcutaneous adipose tissue physiology in 7-day old Japanese quail. Comp. Biochem. Physiol. Part A Mol. Integr. Physiol. 2020, 244, 110687. [Google Scholar] [CrossRef] [PubMed]
- Nagai, M.; Noguchi, R.; Takahashi, D.; Morikawa, T.; Koshida, K.; Komiyama, S.; Ishihara, N.; Yamada, T.; Kawamura, Y.I.; Muroi, K.; et al. Fasting-Refeeding Impacts Immune Cell Dynamics and Mucosal Immune Responses. Cell 2019, 178, 1072–1087. [Google Scholar] [CrossRef] [PubMed]
- Li, X.; Fan, S.; Cai, C.; Gao, Y.; Wang, X.; Zhang, Y.; Liang, H.; Li, H.; Yang, J.; Huang, M. YAP regulates the liver size during the fasting-refeeding transition in mice. Acta Pharm. Sinica. B 2022, 13, 1588–1599. [Google Scholar] [CrossRef] [PubMed]
- Wang, Y.F.; Buyse, J.; Courousse, N.; Tesseraud, S.; Métayer-Coustard, S.; Berri, C.; Schallier, S.; Everaert, N.; Collin, A. Effects of sex and fasting/refeeding on hepatic AMPK signaling in chickens (Gallus gallus). Comp. Biochem. Physiol. Part A Mol. Integr. Physiol. 2020, 240, 110606. [Google Scholar] [CrossRef]
- Cogburn, L.A.; Trakooljul, N.; Wang, X.; Ellestad, L.E.; Porter, T.E. Transcriptome analyses of liver in newly-hatched chicks during the metabolic perturbation of fasting and re-feeding reveals THRSPA as the key lipogenic transcription factor. BMC Genom. 2020, 21, 109. [Google Scholar] [CrossRef]
- Chen, Z.; Xing, Y.; Fan, X.; Liu, T.; Zhao, M.; Liu, L.; Hu, X.; Cui, H.; Geng, T.; Gong, D. Fasting and Refeeding Affect the Goose Liver Transcriptome Mainly Through the PPAR Signaling Pathway. J. Poult. Sci. 2021, 58, 245–257. [Google Scholar] [CrossRef]
- Bochno, R.; Murawska, D.; Brzostowska, U. Age-related changes in the distribution of lean fat with skin and bones in goose carcasses. Poult. Sci. 2006, 85, 1987–1991. [Google Scholar] [CrossRef]
- Kim, D.; Paggi, J.M.; Park, C.; Bennett, C.; Salzberg, S.L. Graph-based genome alignment and genotyping with HISAT2 and HISAT-genotype. Nat. Biotechnol. 2019, 37, 907–915. [Google Scholar] [CrossRef]
- Anders, S.; Pyl, P.T.; Huber, W. HTSeq-a Python framework to work with high-throughput sequencing data. Bioinformatics 2014, 31, 166–169. [Google Scholar] [CrossRef]
- Wang, L.; Feng, Z.; Wang, X.; Wang, X.; Zhang, X. DEGseq: An R package for identifying differentially expressed genes from RNA-seq data. Bioinformatics 2009, 26, 136–138. [Google Scholar] [CrossRef]
- Love, M.I.; Huber, W.; Anders, S. Moderated estimation of fold change and dispersion for RNA-seq data with DESeq2. Genome Biol. 2014, 15, 550. [Google Scholar] [CrossRef]
- Ashburner, M.; Ball, C.A.; Blake, J.A.; Botstein, D.; Butler, H.; Cherry, J.M.; Davis, A.P.; Dolinski, K.; Dwight, S.S.; Eppig, J.T.; et al. Gene ontology: Tool for the unification of biology. The Gene Ontology Consortium. Nat. Genet. 2000, 25, 25–29. [Google Scholar] [CrossRef]
- Yu, G.; Wang, L.; Han, Y.; He, Q. clusterProfiler: An R package for comparing biological themes among gene clusters. OMICS A J. Integr. Biol. 2012, 16, 284–287. [Google Scholar] [CrossRef]
- Kołodziejski, P.; Pruszyńska-Oszmałek, E.; Hejdysz, M.; Sassek, M.; Leciejewska, N.; Ziarniak, K.; Bień, J.; Ślósarz, P.; Kubiś, M.; Kaczmarek, S. Effect of Fasting on the Spexin System in Broiler Chickens. Animals 2021, 11, 518. [Google Scholar] [CrossRef] [PubMed]
- Torchon, E.; Ray, R.; Hulver, M.W.; McMillan, R.P.; Voy, B.H. Fasting rapidly increases fatty acid oxidation in white adipose tissue of young broiler chickens. Adipocyte 2016, 6, 33–39. [Google Scholar] [CrossRef][Green Version]
- Schweiger, M.; Eichmann, T.O.; Taschler, U.; Zimmermann, R.; Zechner, R.; Lass, A. Measurement of lipolysis. Methods Enzymol. 2014, 538, 171–193. [Google Scholar]
- Leclercq, B. Adipose tissue metabolism and its control in birds. Poult. Sci. 1984, 63, 2044–2054. [Google Scholar] [CrossRef]
- Christensen, K.; McMurtry, J.P.; Thaxton, Y.V.; Thaxton, J.P.; Corzo, A.; McDaniel, C.; Scanes, C.G. Metabolic and hormonal responses of growing modern meat-type chickens to fasting. Br. Poult. Sci. 2013, 54, 199–205. [Google Scholar] [CrossRef]
- Sitbon, G.; Mialhe, P. Pancreatic hormones and plasma glucose: Regulation mechanisms in the goose under physiological conditions. II. Glucose-glucagon and glucose-insulin feed-back mechanisms. Horm. Metab. Res. 1978, 10, 117–123. [Google Scholar] [CrossRef]
- Kmiec, Z.; Pokrywka, L.; Kotlarz, G.; Kubasik, J.; Szutowicz, A.; Myśliwski, A. Effects of fasting and refeeding on serum leptin, adiponectin and free fatty acid concentrations in young and old male rats. Gerontology 2005, 51, 357–362. [Google Scholar] [CrossRef]
- Defour, M.; Michielsen, C.C.; Afman, L.A.; Kersten, S. Transcriptomic signature of fasting in human adipose tissue. Physiol. Genom. 2020, 52, 451–467. [Google Scholar] [CrossRef] [PubMed]
- Ji, B.; Ernest, B.; Gooding, J.R.; Das, S.; Saxton, A.M.; Simon, J.; Dupont, J.; Métayer, C.; Campagna, S.R.; Voy, B.H. Transcriptomic and metabolomic profiling of chicken adipose tissue in response to insulin neutralization and fasting. BMC Genom. 2012, 13, 441. [Google Scholar] [CrossRef] [PubMed]
- Jehl, F.; Désert, C.; Klopp, C.; Brenet, M.; Rau, A.; Leroux, S.; Boutin, M.; Lagoutte, L.; Muret, K.; Blum, Y.; et al. Chicken adaptive response to low energy diet: Main role of the hypothalamic lipid metabolism revealed by a phenotypic and multi-tissue transcriptomic approach. BMC Genom. 2019, 20, 1033. [Google Scholar] [CrossRef] [PubMed]
- Chen, R.; Wu, X.; Jiang, L.; Zhang, Y. Single-Cell RNA-Seq Reveals Hypothalamic Cell Diversity. Cell Rep. 2017, 18, 3227–3241. [Google Scholar] [CrossRef]
- Jensen, G.S.; Leon-Palmer, N.E.; Townsend, K.L. Bone morphogenetic proteins (BMPs) in the central regulation of energy balance and adult neural plasticity. Metab. Clin. Exp. 2021, 123, 154837. [Google Scholar] [CrossRef]
- Blázquez-Medela, A.M.; Jumabay, M.; Rajbhandari, P.; Sallam, T.; Guo, Y.; Yao, J.; Vergnes, L.; Reue, K.; Zhang, L.; Yao, Y.; et al. Noggin depletion in adipocytes promotes obesity in mice. Mol. Metab. 2019, 25, 50–63. [Google Scholar] [CrossRef]
- Kewan, A.; Saneyasu, T.; Kamisoyama, H.; Honda, K. Effects of fasting and re-feeding on the expression of CCK, PYY, hypothalamic neuropeptides, and IGF-related genes in layer and broiler chicks. Comp. Biochem. Physiol. Part A Mol. Integr. Physiol. 2021, 257, 110940. [Google Scholar] [CrossRef]
- Dicken, M.S.; Hughes, A.R.; Hentges, S.T. Gad1 mRNA as a reliable indicator of altered GABA release from orexigenic neurons in the hypothalamus. Eur. J. Neurosci. 2015, 42, 2644–2653. [Google Scholar] [CrossRef]
- Zare, D.; Jonaidi, H.; Sadeghi, B. Induction of hypothalamic GABA synthetic enzymes mRNA (Gad 1 and Gad 2) expression by negative energy balance in broiler and layer chicks. Neurosci. Lett. 2019, 712, 134498. [Google Scholar] [CrossRef]
- Ge, T.T.; Yao, X.X.; Zhao, F.L.; Zou, X.H.; Yang, W.; Cui, R.; Li, B. Role of leptin in the regulation of food intake in fasted mice. J. Cell. Mol. Med. 2020, 24, 4524–4532. [Google Scholar] [CrossRef]
- Watanabe, M.; Maemura, K.; Kanbara, K.; Tamayama, T.; Hayasaki, H. GABA and GABA receptors in the central nervous system and other organs. Int. Rev. Cytol. 2002, 213, 41–47. [Google Scholar]
- Hanlon, E.C.; Baldo, B.A.; Sadeghian, K.; Kelley, A.E. Increases in food intake or food-seeking behavior induced by GABAergic, opioid, or dopaminergic stimulation of the nucleus accumbens: Is it hunger. Psychopharmacology 2004, 172, 241–247. [Google Scholar] [CrossRef] [PubMed]
- Nelson, T.S.; Holstein, S.E.; Baird, J.P.; Pittman, D.W. Selective stimulation of central GABAAα2,3,5 receptors increases intake and motivation to consume sucrose solution in rats. Neuroscience 2019, 409, 111–119. [Google Scholar] [CrossRef] [PubMed]
- Rau, A.R.; Hentges, S.T. GABAergic Inputs to POMC Neurons Originating from the Dorsomedial Hypothalamus Are Regulated by Energy State. J. Neurosci. 2019, 39, 6449–6459. [Google Scholar] [CrossRef] [PubMed]
- Trotta, M.; Bello, E.P.; Alsina, R.; Tavella, M.B.; Ferrán, J.L.; Rubinstein, M.; Bumaschny, V.F. Hypothalamic Pomc expression restricted to GABAergic neurons suppresses Npy overexpression and restores food intake in obese mice. Mol. Metab. 2020, 37, 100985. [Google Scholar] [CrossRef]
- Rubinstein, M.; Low, M.J. Molecular and functional genetics of the proopiomelanocortin gene, food intake regulation and obesity. Febs Lett. 2017, 591, 2593–2606. [Google Scholar] [CrossRef]
- Klockars, A.; Levine, A.S.; Olszewski, P.K. Hypothalamic Integration of the Endocrine Signaling Related to Food Intake. Curr. Top. Behav. Neurosci. 2019, 43, 239–269. [Google Scholar]
- Tachibana, T.; Mori, M.; Khan, M.S.I.; Ueda, H.; Sugahara, K.; Hiramatsu, K. Central administration of galanin stimulates feeding behavior in chicks. Comp. Biochem. Physiol. A Mol. Integr. Physiol. 2008, 151, 637–640. [Google Scholar] [CrossRef]
- Higgins, S.E.; Ellestad, L.E.; Trakooljul, N.; McCarthy, F.; Saliba, J.; Cogburn, L.A.; Porter, T.E. Transcriptional and pathway analysis in the hypothalamus of newly hatched chicks during fasting and delayed feeding. BMC Genom. 2010, 11, 162. [Google Scholar] [CrossRef]
- Caron, A.; Dungan Lemko, H.M.; Castorena, C.M.; Fujikawa, T.; Lee, S.; Lord, C.C.; Ahmed, N.; Lee, C.E.; Holland, W.L.; Liu, C.; et al. POMC neurons expressing leptin receptors coordinate metabolic responses to fasting via suppression of leptin levels. eLife 2018, 7, e33710. [Google Scholar] [CrossRef]
- Lieu, L.; Chau, D.; Afrin, S.; Dong, Y.; Alhadeff, A.L.; Betley, J.N.; Williams, K.W. Effects of metabolic state on the regulation of melanocortin circuits. Physiol. Behav. 2020, 224, 113039. [Google Scholar] [CrossRef] [PubMed]
- Breen, T.L.I.; Conwell, M.; Wardlaw, S.L. Effects of fasting, leptin, and insulin on AGRP and POMC peptide release in the hypothalamus. Brain Res. 2005, 1032, 141–148. [Google Scholar] [CrossRef] [PubMed]
- Mercer, A.J.; Stuart, R.C.; Attard, C.A.; Otero-Corchon, V.; Nillni, E.A.; Low, M.J. Temporal changes in nutritional state affect hypothalamic POMC peptide levels independently of leptin in adult male mice. Am. J. Physiol. Endocrinol. Metab. 2014, 306, 904–915. [Google Scholar] [CrossRef] [PubMed]
- Hillebrand, J.J.; de Wied, D.; Adan, R.A. Neuropeptides, food intake and body weight regulation: A hypothalamic focus. Peptides 2002, 23, 2283–2306. [Google Scholar] [CrossRef] [PubMed]
- Yang, Y.; Atasoy, D.; Su, H.H.; Sternson, S.M. Hunger states switch a flip-flop memory circuit via a synaptic AMPK-dependent positive feedback loop. Cell 2011, 146, 992–1003. [Google Scholar] [CrossRef]
- Creemers, J.W.; Lee, Y.S.; Oliver, R.L.; Bahceci, M.; Tuzcu, A.; Gokalp, D.; Keogh, J.; Herber, S.; White, A.; Farooqi, I.S. Mutations in the amino-terminal region of proopiomelanocortin (POMC) in patients with early-onset obesity impair POMC sorting to the regulated secretory pathway. J. Clin. Endocrinol. Metab. 2008, 93, 4494–4499. [Google Scholar] [CrossRef]
- Yang, Y.; van der Klaauw, A.A.; Zhu, L.; Cacciottolo, T.M.; He, Y.; Stadler, L.K.; Wang, C.; Xu, P.; Saito, K.; Hinton, A.; et al. Steroid receptor coactivator-1 modulates the function of Pomc neurons and energy homeostasis. Nat. Commun. 2019, 10, 1718. [Google Scholar] [CrossRef]
- Denbow, D.M.; Sheppard, B.J. Food and water intake responses of the domestic fowl to norepinephrine infusion at circumscribed neural sites. Brain Res. Bull. 1993, 31, 121–128. [Google Scholar] [CrossRef]
- Liu, H.; Wang, J.; Li, L.; Han, C.; He, H.; Xu, H. Transcriptome analysis revealed the possible regulatory pathways initiating female geese broodiness within the hypothalamic-pituitary-gonadal axis. PLoS ONE 2018, 13, e0191213. [Google Scholar] [CrossRef]









| Ingredients | Content % | |
|---|---|---|
| 1–28 d | 28–44 d | |
| Corn | 60.30 | 58.80 |
| Soybean meal | 32.60 | 25.60 |
| Fish meal | 2.00 | 10.10 |
| Soybean oil | 2.00 | 1.50 |
| Lys + Met | 0.10 | 0.00 |
| Limestone | 0.00 | 1.00 |
| Premix a | 3.00 | 3.00 |
| Total | 100 | 100 |
| Nutritional level | ||
| ME/(MJ/kg) | 12.13 | 12.55 |
| Crude protein | 20.23 | 16.00 |
| Crude fiber | 3.07 | 7.00 |
| Ca | 0.55 | 0.68 |
| P | 0.45 | 0.43 |
| Gene Name | Primer Sequences (5′–3′) | Annealing Temperature | Size of Target Fragments |
|---|---|---|---|
| NOG | F:CAACTTCTTCCACACGCACG | 60 °C | 219 bp |
| R:AAAGACGGCCCCCGAATATG | |||
| GABRD | F:TGAAAGCCCACATCAGTCTTAG | 60 °C | 95 bp |
| R:AGGCTGTGTGCAGATGTAGT | |||
| IGFBP1 | F:GCAACTGCAAGATCGAGTCC | 56.5 °C | 215 bp |
| R:GGAACATGCTCCAACATGCC | |||
| POMC | F:CGCAAGTACGTGATGAGCCA | 62.5 °C | bp |
| R:CCAGCGGAAGTGCTCCAT | |||
| LPL | R:GGACGGTGACAGGCATGTAT | 65.0 °C | 150 bp |
| F:CCACCAGCTTAGTGTACGCA | |||
| ACSL1 | F:CGCCGTGCTCCGCTTAAATA | 60 °C | 204 bp |
| R:CCCATCAGCGTGTTTGTTGG | |||
| SCD | F:AGCGACATAAAGGCCGACAA | 60 °C | 212 bp |
| R:TTGCCAAACATGTGAGCAGC | |||
| PLIN2 | F:GGTGAGCAGTGGAATGGACA | 60 °C | 199 bp |
| R:TAAGGCTTGCTGGTAGGCAC | |||
| GAPDH | F:GGTGGTGCTAAGCGTGTCAT | 60 °C | 200 bp |
| R:CCCTCCACAATGCCAAAGTT |
Disclaimer/Publisher’s Note: The statements, opinions and data contained in all publications are solely those of the individual author(s) and contributor(s) and not of MDPI and/or the editor(s). MDPI and/or the editor(s) disclaim responsibility for any injury to people or property resulting from any ideas, methods, instructions or products referred to in the content. |
© 2024 by the authors. Licensee MDPI, Basel, Switzerland. This article is an open access article distributed under the terms and conditions of the Creative Commons Attribution (CC BY) license (https://creativecommons.org/licenses/by/4.0/).
Share and Cite
Liu, Y.; Wang, X.; Li, G.; Chen, S.; Jia, H.; Dai, J.; He, D. Investigating the Impact of Fasting and Refeeding on Blood Biochemical Indicators and Transcriptional Profiles in the Hypothalamus and Subcutaneous Adipose Tissue in Geese. Animals 2024, 14, 2746. https://doi.org/10.3390/ani14182746
Liu Y, Wang X, Li G, Chen S, Jia H, Dai J, He D. Investigating the Impact of Fasting and Refeeding on Blood Biochemical Indicators and Transcriptional Profiles in the Hypothalamus and Subcutaneous Adipose Tissue in Geese. Animals. 2024; 14(18):2746. https://doi.org/10.3390/ani14182746
Chicago/Turabian StyleLiu, Yi, Xianze Wang, Guangquan Li, Shufang Chen, Huiyan Jia, Jiuli Dai, and Daqian He. 2024. "Investigating the Impact of Fasting and Refeeding on Blood Biochemical Indicators and Transcriptional Profiles in the Hypothalamus and Subcutaneous Adipose Tissue in Geese" Animals 14, no. 18: 2746. https://doi.org/10.3390/ani14182746
APA StyleLiu, Y., Wang, X., Li, G., Chen, S., Jia, H., Dai, J., & He, D. (2024). Investigating the Impact of Fasting and Refeeding on Blood Biochemical Indicators and Transcriptional Profiles in the Hypothalamus and Subcutaneous Adipose Tissue in Geese. Animals, 14(18), 2746. https://doi.org/10.3390/ani14182746
