Integration of Gut Microbiota with Transcriptomic and Metabolomic Profiling Reveals Growth Differences in Male Giant River Prawns (Macrobrachium rosenbergii)
Abstract
Simple Summary
Abstract
1. Introduction
2. Materials and Methods
2.1. Sample Collection
2.2. Bacterial Genomic DNA Extraction and Sequencing
2.3. Metabolite Extraction
2.4. LC-MS/MS Analysis
2.5. Correlation Analysis
3. Results
3.1. Gut Microbial Community Composition
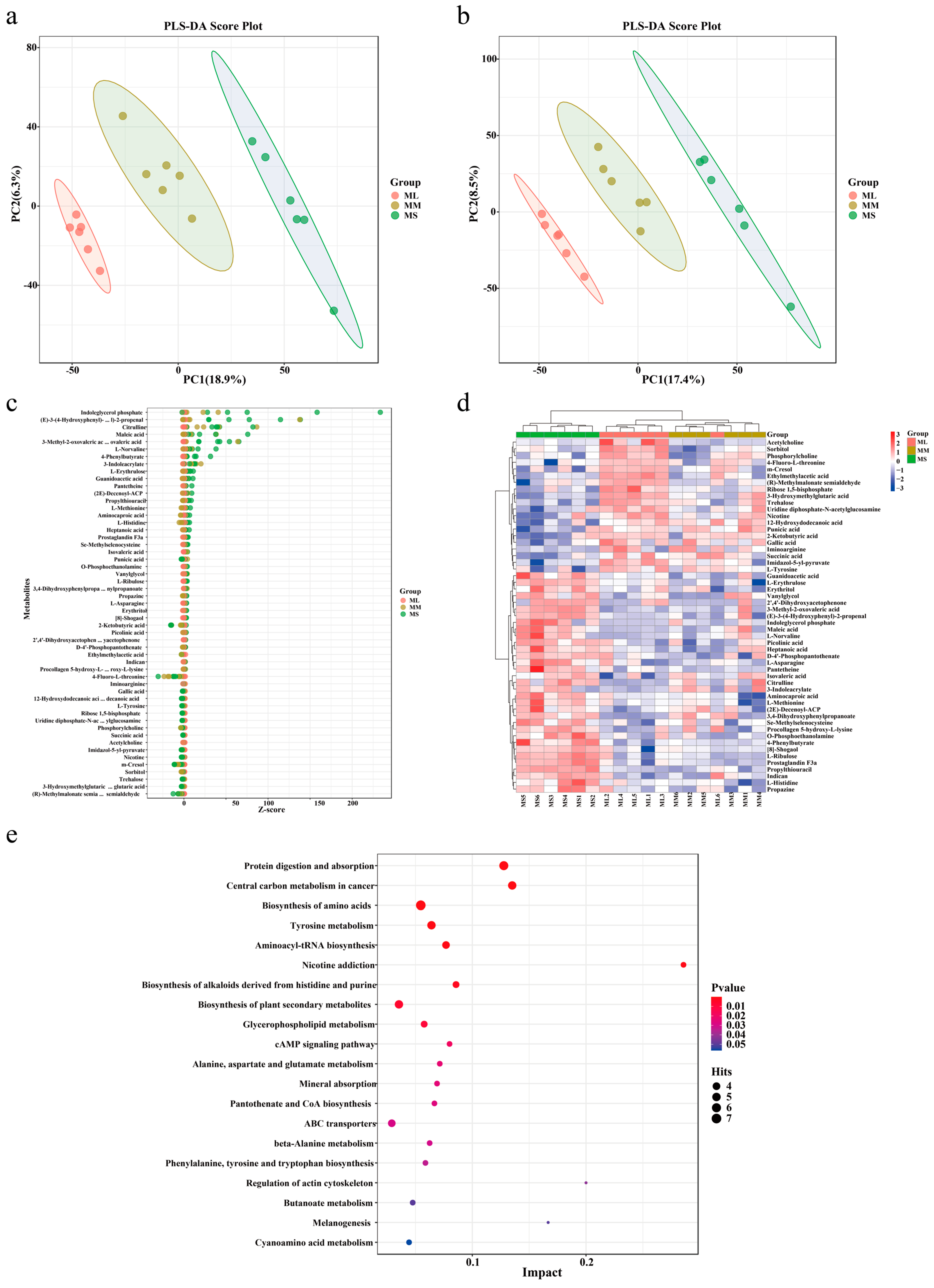
3.2. Identification and Analysis of Plasma Metabolites in Male GFP with Different Growth Rates
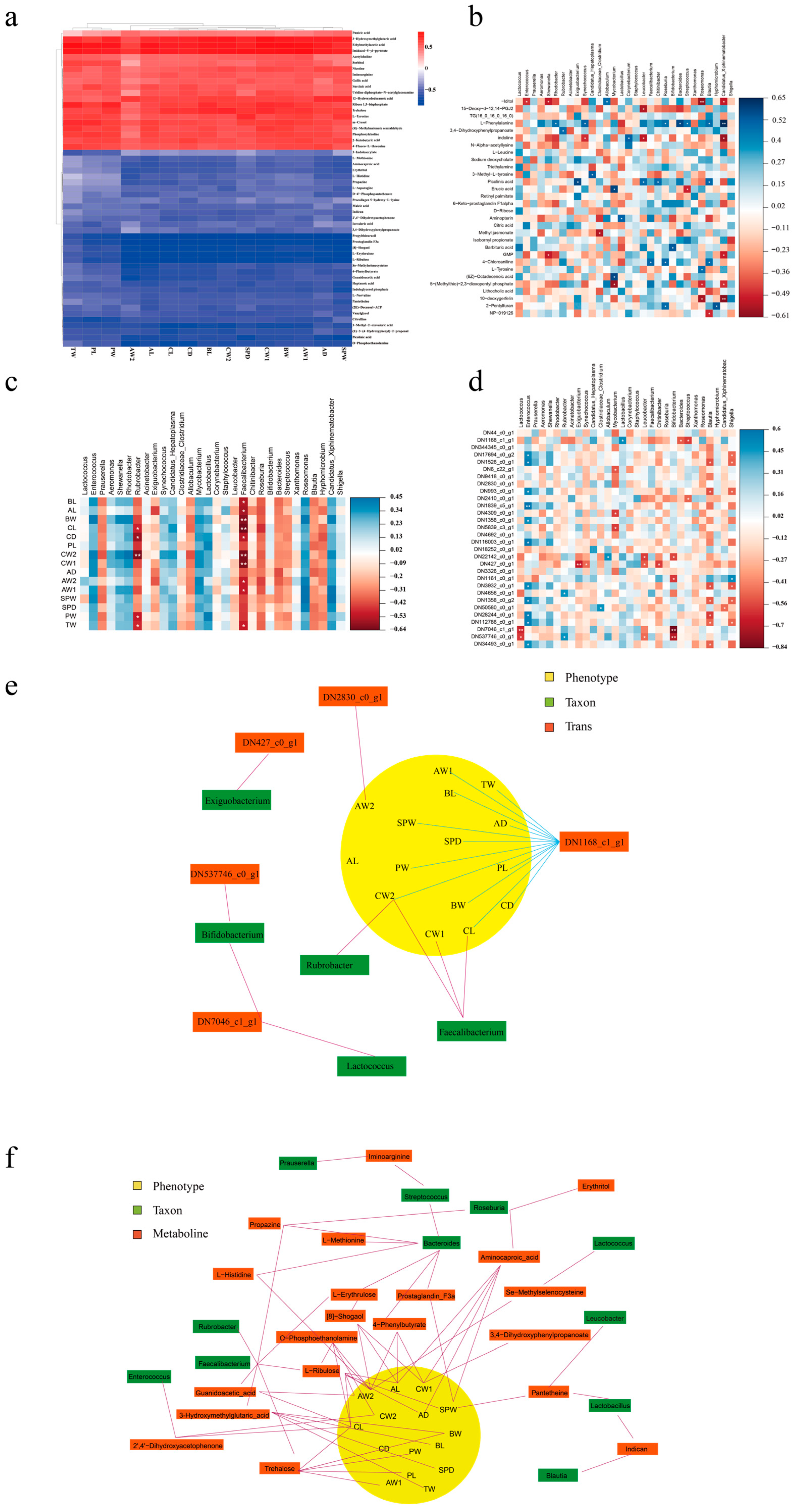
3.3. Correlation between Gut Bacteria, Transcripts, Phenotypes, and Metabolism in Male GFPs
3.4. Integrative Multiomic Analysis of Transcripts, Microbiome, Phenotypes, and Metabolites in Male GFPs
4. Discussion
5. Conclusions
Author Contributions
Funding
Institutional Review Board Statement
Informed Consent Statement
Data Availability Statement
Acknowledgments
Conflicts of Interest
References
- Peng, X.; Zhong, Z.; Zhong, H.; Gong, J.; Du, T.; Ding, L.; Lan, X.; Tu, H.; Tang, Q.; Xia, Z.; et al. Histopathological observation and comparative transcriptome analysis reveal immune response mechanisms to Aeromonas dhakensis infection in Macrobrachium rosenbergii. Fish Shellfish Immunol. 2023, 142, 109151. [Google Scholar] [CrossRef] [PubMed]
- Sahoo, S.; Badhe, M.R.; Paul, A.; Sahoo, P.K.; Suryawanshi, A.R.; Panda, D.; Pillai, B.R.; Baliarsingh, S.; Patnaik, B.B.; Mohanty, J.; et al. Isolation and characterization of a lectin-like chitinase from the hepatopancreas of freshwater prawn, Macrobrachium rosenbergii. Biochimie 2024, 221, 125–136. [Google Scholar] [CrossRef] [PubMed]
- Sun, S.; Bian, C.; Zhou, N.; Shen, Z.; Yu, M. Dietary Astragalus polysaccharides improve the growth and innate immune response of giant freshwater prawn Macrobrachium rosenbergii: Insights from the brain-gut axis. Int. J. Biol. Macromol. 2023, 243, 125158. [Google Scholar] [CrossRef] [PubMed]
- New, M.B.; Nair, C.M. Global scale of freshwater prawn farming. Aquac. Res. 2012, 43, 960–969. [Google Scholar] [CrossRef]
- Xia, J.; Liu, D.; Zhou, W.; Yi, S.; Wang, X.; Li, B.; Jawad, M.; Xu, H.; Gui, L.; Li, M. Comparative transcriptome analysis of brain and gonad reveals reproduction-related miRNAs in the giant prawn, Macrobrachium rosenbergii. Front. Genet. 2022, 13, 990677. [Google Scholar] [CrossRef]
- Hsuan Lammers, J.; Warburton, K.; Cribb, B.W. Individual Competition and the Emergence of Density-Dependent Exposure to Predation: How Behaviors Influence Population Processes. Adapt. Behav. 2010, 18, 171–183. [Google Scholar] [CrossRef]
- Wang, A.R.; Ran, C.; Ringø, E.; Zhou, Z.G. Progress in fish gastrointestinal microbiota research. Rev. Aquac. 2017, 10, 626–640. [Google Scholar] [CrossRef]
- Lin, M.; Zeng, C.X.; Jia, X.Q.; Zhai, S.W.; Li, Z.Q.; Ma, Y. The composition and structure of the intestinal microflora of Anguilla marmorata at different growth rates: A deep sequencing study. J. Appl. Microbiol. 2019, 126, 1340–1352. [Google Scholar] [CrossRef]
- Hsu, H.-Y.; Chang, F.-C.; Wang, Y.-B.; Chen, S.-H.; Lin, Y.-P.; Lin, C.-Y.; Han, Y.-S. Revealing the compositions of the intestinal microbiota of three Anguillid eel species using 16S rDNA sequencing. Aquac. Res. 2018, 49, 2404–2415. [Google Scholar] [CrossRef]
- Sun, Y.; Yang, H.; Ling, Z.; Chang, J.; Ye, J. Gut microbiota of fast and slow growing grouper Epinephelus coioides. Afr. J. Microbiol. Res. 2009, 3, 713–720. [Google Scholar]
- Shi, Y.; Ma, D.-Y.; Shao-Wei Zhai, S.-W. Revealing the difference of intestinal microbiota composition of cultured European eels (Anguilla anguilla) with different growth rates. Isr. J. Aquac.-Bamidgeh 2020, 72, 1–12. [Google Scholar] [CrossRef]
- Ringø, E.; Sperstad, S.; Kraugerud, O.F.; Krogdahl, Å. Use of 16S rRNA gene sequencing analysis to characterize culturable intestinal bacteria in Atlantic salmon (Salmo salar) fed diets with cellulose or non-starch polysaccharides from soy. Aquac. Res. 2008, 39, 1087–1100. [Google Scholar] [CrossRef]
- Sun, P.; Zhang, H.; Jiang, Y.; Gao, Q.; Tang, B.; Ling, J.; Yuan, X. Relationships between the Gut Microbiota of Juvenile Black Sea Bream (Acanthopagrus schlegelii) and Associated Environment Compartments in Different Habitats. Microorganisms 2021, 9, 2557. [Google Scholar] [CrossRef]
- Li, T.; Long, M.; Li, H.; Gatesoupe, F.-J.; Zhang, X.; Zhang, Q.; Feng, D.; Li, A. Multi-Omics Analysis Reveals a Correlation between the Host Phylogeny, Gut Microbiota and Metabolite Profiles in Cyprinid Fishes. Front. Microbiol. 2017, 8, 454. [Google Scholar] [CrossRef] [PubMed]
- Xiong, J.; Zhu, J.; Dai, W.; Dong, C.; Qiu, Q.; Li, C. Integrating gut microbiota immaturity and disease-discriminatory taxa to diagnose the initiation and severity of shrimp disease. Environ. Microbiol. 2017, 19, 1490–1501. [Google Scholar] [CrossRef] [PubMed]
- Wang, H.; Huang, J.; Wang, P.; Li, T. Insights into the microbiota of larval and postlarval Pacific white shrimp (Penaeus vannamei) along early developmental stages: A case in pond level. Mol. Genet. Genom. 2020, 295, 1517–1528. [Google Scholar] [CrossRef]
- Cicala, F.; Lago-Leston, A.; Gomez-Gil, B.; Gollas-Galvan, T.; Chong-Robles, J.; Cortes-Jacinto, E.; Martínez-Porchas, M. Gut microbiota shifts in the giant tiger shrimp, Penaeus monodon, during the postlarvae, juvenile, and adult stages. Aquac. Int. 2020, 28, 1421–1433. [Google Scholar] [CrossRef]
- Uengwetwanit, T.; Uawisetwathana, U.; Arayamethakorn, S.; Khudet, J.; Chaiyapechara, S.; Karoonuthaisiri, N.; Rungrassamee, W. Multi-omics analysis to examine microbiota, host gene expression and metabolites in the intestine of black tiger shrimp (Penaeus monodon) with different growth performance. PeerJ 2020, 8, e9646. [Google Scholar] [CrossRef]
- Garibay-Valdez, E.; Martínez-Porchas, M.; Calderón, K.; Vargas-Albores, F.; Gollas-Galván, T.; Martínez-Córdova, L. Taxonomic and functional changes in the microbiota of the white shrimp (Litopenaeus vannamei) associated with postlarval ontogenetic development. Aquaculture 2020, 518, 734842. [Google Scholar] [CrossRef]
- Wishart, D.S. Metabolomics for Investigating Physiological and Pathophysiological Processes. Physiol. Rev. 2019, 99, 1819–1875. [Google Scholar] [CrossRef]
- Chandran, J.; Bellad, A.; Ramarajan, M.G.; Rangiah, K. Applications of quantitative metabolomics to revolutionize early diagnosis of inborn errors of metabolism in India. Anal. Sci. Adv. 2021, 2, 546–563. [Google Scholar] [CrossRef]
- Gong, B.; Bao, F.; Wang, Y.; Liu, H.; Xiao, M.; He, J. Metabonomics study on the effect of traditional Chinese medicines feed addition on growth performance and serum metabolic profile of juvenile Chinese softshell turtle (Pelodiscus sinensis Wiegmann). Aquac. Rep. 2021, 20, 100632. [Google Scholar] [CrossRef]
- Li, L.; Liu, Z.; Quan, J.; Lu, J.; Zhao, G.; Sun, J. Metabonomics analysis reveals the protective effect of nano-selenium against heat stress of rainbow trout (Oncorhynchus mykiss). J. Proteom. 2022, 259, 104545. [Google Scholar] [CrossRef] [PubMed]
- Xu, C.; Wang, X.; Han, F.; Qi, C.; Li, E.; Guo, J.; Qin, J.G.; Chen, L. α-lipoic acid regulate growth, antioxidant status and lipid metabolism of Chinese mitten crab Eriocheir sinensis: Optimum supplement level and metabonomics response. Aquaculture 2019, 506, 94–103. [Google Scholar] [CrossRef]
- Cuzon, G.; Lawrence, A.; Gaxiola, G.; Rosas, C.; Guillaume, J. Nutrition of Litopenaeus vannamei reared in tanks or in ponds. Aquaculture 2004, 235, 513–551. [Google Scholar] [CrossRef]
- Maltez, L.C.; Barbas, L.A.L.; Okamoto, M.H.; de Alcantara Lopes, D.L.; Romano, L.A.; Sampaio, L.A.; Garcia, L. Secondary Stress Responses in Juvenile Brazilian Flounder, Paralichthys orbignyanus, throughout and after Exposure to Sublethal Levels of Ammonia and Nitrite. J. World Aquac. Soc. 2018, 50, 346–358. [Google Scholar] [CrossRef]
- Li, T.; Li, E.; Suo, Y.; Xu, Z.; Jia, Y.; Qin, J.G.; Chen, L.; Gu, Z. Energy metabolism and metabolomics response of Pacific white shrimp Litopenaeus vannamei to sulfide toxicity. Aquat. Toxicol. 2017, 183, 28–37. [Google Scholar] [CrossRef] [PubMed]
- Shen, M.; Cui, Y.; Wang, R.; Dong, T.; Ye, H.; Wang, S.; Fu, R.; Li, Y. Acute response of Pacific white shrimp Litopenaeus vannamei to high-salinity reductions in osmosis-, metabolism-, and immune-related enzyme activities. Aquac. Int. 2019, 28, 31–39. [Google Scholar] [CrossRef]
- Xu, H.; Ren, J.; Xu, X.; Lou, B.; Zhang, D. The Composition and Diversity of Intestinal Microbes at Different Growth Stages of Giant Freshwater Prawns (Macrobrachium rosenbergii). Fishes 2023, 8, 473. [Google Scholar] [CrossRef]
- Cao, H.; Chen, D.; Guo, L.; Jv, R.; Xin, Y.; Mo, W.; Wang, C.; Li, P.; Wang, H. Effects of Bacillus subtilis on growth performance and intestinal flora of Penaeus vannamei. Aquac. Rep. 2022, 23, 101070. [Google Scholar] [CrossRef]
- Zhang, X.; Sun, J.; Han, Z.; Chen, F.; Lv, A.; Hu, X.; Sun, X.; Qi, H.; Guo, Y. Vibrio parahaemolyticus alters the community composition and function of intestinal microbiota in Pacific white shrimp, Penaeus vannamei. Aquaculture 2021, 544, 737061. [Google Scholar] [CrossRef]
- Zhang, M.; Pan, L.; Fan, D.; He, J.; Su, C.; Gao, S.; Zhang, M. Study of fermented feed by mixed strains and their effects on the survival, growth, digestive enzyme activity and intestinal flora of Penaeus vannamei. Aquaculture 2021, 530, 735703. [Google Scholar] [CrossRef]
- Li, Y.; Zhou, F.; Tang, Y.; Huang, J.; Yang, L.; Jiang, S.; Yang, Q.; Jiang, S. Variation in bacterial communities among stress-sensitive and stress-tolerant black tiger shrimp (Penaeus monodon) individuals. Aquac. Res. 2021, 52, 2146–2159. [Google Scholar] [CrossRef]
- Liu, B.; Zhou, Q.; Sun, C.; Song, C.; Zhang, H.; Yang, Z.; Shan, F. Patterns of Bacterial Community Composition and Diversity Following the Embryonic Development Stages of Macrobrachium rosenbergii. Aquac. Rep. 2020, 17, 100372. [Google Scholar] [CrossRef]
- Cen, S.; Fang, Q.; Tong, L.; Yang, W.; Zhang, J.; Lou, Q.; Huang, T. Effects of chitosan-sodium alginate-nisin preservatives on the quality and spoilage microbiota of Penaeus vannamei shrimp during cold storage. Int. J. Food Microbiol. 2021, 349, 109227. [Google Scholar] [CrossRef]
- Huerta-Rábago, J.A.; Martínez-Porchas, M.; Miranda-Baeza, A.; Nieves-Soto, M.; Rivas-Vega, M.E.; Martínez-Córdova, L.R. Addition of commercial probiotic in a biofloc shrimp farm of Litopenaeus vannamei during the nursery phase: Effect on bacterial diversity using massive sequencing 16S rRNA. Aquaculture 2019, 502, 391–399. [Google Scholar] [CrossRef]
- Yao, W.; Li, X.; Zhang, C.; Wang, J.; Cai, Y.; Leng, X. Effects of dietary synbiotics supplementation methods on growth, intestinal health, non-specific immunity and disease resistance of Pacific white shrimp, Litopenaeus vannamei. Fish Shellfish Immunol. 2021, 112, 46–55. [Google Scholar] [CrossRef] [PubMed]
- Duan, Y.; Huang, J.; Wang, Y.; Zhang, J. Characterization of bacterial community in intestinal and rearing water of Penaeus monodon differing growth performances in outdoor and indoor ponds. Aquac. Res. 2020, 51, 4279–4289. [Google Scholar] [CrossRef]
- Kaoutari, A.E.; Armougom, F.; Gordon, J.I.; Raoult, D.; Henrissat, B. The abundance and variety of carbohydrate-active enzymes in the human gut microbiota. Nat. Rev. Microbiol. 2013, 11, 497–504. [Google Scholar] [CrossRef]
- Turnbaugh, P.J.; Hamady, M.; Yatsunenko, T.; Cantarel, B.L.; Duncan, A.; Ley, R.E.; Sogin, M.L.; Jones, W.J.; Roe, B.A.; Affourtit, J.P.; et al. A core gut microbiome in obese and lean twins. Nature 2009, 457, 480–484. [Google Scholar] [CrossRef]
- Semova, I.; Carten, J.D.; Stombaugh, J.; Mackey, L.C.; Knight, R.; Farber, S.A.; Rawls, J.F. Microbiota Regulate Intestinal Absorption and Metabolism of Fatty Acids in the Zebrafish. Cell Host Microbe 2012, 12, 277–288. [Google Scholar] [CrossRef]
- Li, M.; Yu, L.; Zhao, J.; Zhang, H.; Chen, W.; Zhai, Q.; Tian, F. Role of dietary edible mushrooms in the modulation of gut microbiota. J. Funct. Foods 2021, 83, 104538. [Google Scholar] [CrossRef]
- Gao, Q.; Luo, J.; Liu, P.; Yi, S.; Tang, Q.; Li, J.; Xia, Z.; Yang, G. Characteristics of intestinal microbiota in male morphotypes of the giant freshwater prawn Macrobrachium rosenbergii. Aquaculture 2022, 555, 738200. [Google Scholar] [CrossRef]
- Kiran, G.S.; Priyadharshini, S.; Sajayyan, A.; Ravindran, A.; Priyadharshini, G.B.; Ramesh, U.; Suarez, L.E.C.; Selvin, J. Dietary administration of gelatinised polyhydroxybutyrate to Penaeus vannamei improved growth performance and enhanced immune response against Vibrio parahaemolyticus. Aquaculture 2020, 517, 734773. [Google Scholar] [CrossRef]
- Tsukano, K.; Lakritz, J.; Suzuki, K. Plasma histidine concentrations as a specific biomarker for intestinal mucosal damage in calves with cryptosporidiosis. Res. Vet. Sci. 2020, 132, 78–80. [Google Scholar] [CrossRef] [PubMed]
- Feng, J.; Chang, X.; Zhang, Y.; Yan, X.; Zhang, J.; Nie, G. Effects of Lactococcus lactis from Cyprinus carpio L. as probiotics on growth performance, innate immune response and disease resistance against Aeromonas hydrophila. Fish Shellfish Immunol. 2019, 93, 73–81. [Google Scholar] [CrossRef] [PubMed]
- Feng, J.; Liu, S.; Zhu, C.; Cai, Z.; Cui, W.; Chang, X.; Yan, X.; Qin, C.; Zhang, J.; Nie, G. The effects of dietary Lactococcus spp. on growth performance, glucose absorption and metabolism of common carp, Cyprinus carpio L. Aquaculture 2022, 546, 737394. [Google Scholar] [CrossRef]
- Fanjul-Moles, M.L. Biochemical and functional aspects of crustacean hyperglycemic hormone in decapod crustaceans: Review and update. Comp. Biochem. Physiol. C Toxicol. Pharmacol. 2006, 142, 390–400. [Google Scholar] [CrossRef]
- Wang, X.; Li, E.; Chen, L. A Review of Carbohydrate Nutrition and Metabolism in Crustaceans. N. Am. J. Aquac. 2016, 78, 178–187. [Google Scholar] [CrossRef]
- Mandiki, S.N.; Babiak, I.; Bopopi, J.M.; Leprieur, F.; Kestemont, P. Effects of sex steroids and their inhibitors on endocrine parameters and gender growth differences in Eurasian perch (Perca fluviatilis) juveniles. Steroids 2005, 70, 85–94. [Google Scholar] [CrossRef]
- Sharf, Y.; Khan, M.A. Dietary histidine requirement for fingerlings of Channa punctatus (Bloch). Aquaculture 2022, 561, 738732. [Google Scholar] [CrossRef]
- Zhou, X.; Zhao, D.; Chen, Y.; Xiao, Y.; Mao, Z.; Cao, S.; Qu, F.; Li, Y.; Jin, J.; Liu, Z.; et al. Molecular Characterization and Nutrition Regulation of the Glutamine Synthetase Gene in Triploid Crucian Carp. Fishes 2022, 7, 196. [Google Scholar] [CrossRef]
- Gao, Q.; Liu, P.; Li, Y.; Song, D.; Long, W.; Wang, Z.; Yi, S.; Jiang, L. Gut microbiota, host genetics and phenotypes in aquatic animals: A review. Aquac. Rep. 2023, 31, 101648. [Google Scholar] [CrossRef]
- Wang, E.; Zhou, Y.; Liang, Y.; Ling, F.; Xue, X.; He, X.; Zhai, X.; Xue, Y.; Zhou, C.; Tang, G.; et al. Rice flowering improves the muscle nutrient, intestinal microbiota diversity, and liver metabolism profiles of tilapia (Oreochromis niloticus) in rice-fish symbiosis. Microbiome 2022, 10, 231. [Google Scholar] [CrossRef] [PubMed]
- Faden, H. The Role of Faecalibacterium, Roseburia, and Butyrate in Inflammatory Bowel Disease. Dig. Dis. 2022, 40, 793–795. [Google Scholar] [CrossRef] [PubMed]
- Rungrassamee, W.; Klanchui, A.; Chaiyapechara, S.; Maibunkaew, S.; Tangphatsornruang, S.; Jiravanichpaisal, P.; Karoonuthaisiri, N. Bacterial Population in Intestines of the Black Tiger Shrimp (Penaeus monodon) under Different Growth Stages. PLoS ONE 2013, 8, e60802. [Google Scholar] [CrossRef]




| Metabolite | Pathway | Average Abundance in Each Group | ||
|---|---|---|---|---|
| ML | MM | MS | ||
| Picolinic acid | Tryptophan metabolism | 2,512,533,397 | 2,783,737,035 | 3,886,922,059 |
| L-Tyrosine | Methane metabolism | 1,380,214,938 | 818,298,529.6 | 494,550,907.6 |
| Succinic acid | Biosynthesis of terpenoids and steroids | 207,214,268.1 | 138,050,153 | 31,549,879.95 |
| Aminocaproic acid | Caprolactam degradation | 162,473,612.3 | 143,181,951.9 | 220,255,718.7 |
| Phosphorylcholine | Glycerophospholipid metabolism | 149,938,816 | 95,324,908.67 | 91,402,453.03 |
| L-Methionine | Mineral absorption | 126,393,703 | 116,471,294.1 | 183,369,889 |
| L-Histidine | Aminoacyl-tRNA biosynthesis | 65,508,706.11 | 63,207,424.53 | 68,971,672.67 |
| L-Asparagine | Protein digestion and absorption | 54,059,698.19 | 47,438,258.65 | 79,577,739.17 |
| O-Phosphoethanolamine | Sphingolipid pathway | 50,654,144.98 | 49,672,681.24 | 70,910,504.34 |
| Acetylcholine | Taste transduction | 39,034,131.15 | 19,257,807.04 | 21,312,743.56 |
| Sorbitol | ABC transporters | 24,872,146.19 | 17,401,326.46 | 19,175,258.42 |
| L-Norvaline | \ | 20,880,672.75 | 40,609,717.36 | 110,409,043 |
| Citrulline | Arginine biosynthesis | 20,244,481.76 | 95,438,311.48 | 124,961,442.1 |
| Ribose 1,5-bisphosphate | Phosphonate and phosphinate metabolism | 11,435,523.25 | 9,671,995.33 | 8,929,543.9 |
| 2-Ketobutyric acid | Biosynthesis of amino acids | 10,922,998.81 | 8,515,497.23 | 4,952,491.33 |
| L-Ribulose | Pentose and glucuronate interconversions | 3,659,200.9 | 3,401,882.38 | 7,809,899.52 |
| Trehalose | Phosphotransferase system (PTS) | 1,774,509.08 | 1614,878.04 | 1,183,823 |
| Punicic acid | \ | 1,144,145.89 | 1,470,456.6 | 605,040.97 |
| Maleic acid | Butanoate metabolism | 1,045,720.79 | 5,604,645.41 | 16,113,880.62 |
Disclaimer/Publisher’s Note: The statements, opinions and data contained in all publications are solely those of the individual author(s) and contributor(s) and not of MDPI and/or the editor(s). MDPI and/or the editor(s) disclaim responsibility for any injury to people or property resulting from any ideas, methods, instructions or products referred to in the content. |
© 2024 by the authors. Licensee MDPI, Basel, Switzerland. This article is an open access article distributed under the terms and conditions of the Creative Commons Attribution (CC BY) license (https://creativecommons.org/licenses/by/4.0/).
Share and Cite
Gao, Q.; Huang, H.; Liu, P.; Zhao, X.; Tang, Q.; Xia, Z.; Cai, M.; Wang, R.; Huang, G.; Yi, S. Integration of Gut Microbiota with Transcriptomic and Metabolomic Profiling Reveals Growth Differences in Male Giant River Prawns (Macrobrachium rosenbergii). Animals 2024, 14, 2539. https://doi.org/10.3390/ani14172539
Gao Q, Huang H, Liu P, Zhao X, Tang Q, Xia Z, Cai M, Wang R, Huang G, Yi S. Integration of Gut Microbiota with Transcriptomic and Metabolomic Profiling Reveals Growth Differences in Male Giant River Prawns (Macrobrachium rosenbergii). Animals. 2024; 14(17):2539. https://doi.org/10.3390/ani14172539
Chicago/Turabian StyleGao, Quanxin, Hao Huang, Peimin Liu, Xiuxin Zhao, Qiongying Tang, Zhenglong Xia, Miuying Cai, Rui Wang, Guanghua Huang, and Shaokui Yi. 2024. "Integration of Gut Microbiota with Transcriptomic and Metabolomic Profiling Reveals Growth Differences in Male Giant River Prawns (Macrobrachium rosenbergii)" Animals 14, no. 17: 2539. https://doi.org/10.3390/ani14172539
APA StyleGao, Q., Huang, H., Liu, P., Zhao, X., Tang, Q., Xia, Z., Cai, M., Wang, R., Huang, G., & Yi, S. (2024). Integration of Gut Microbiota with Transcriptomic and Metabolomic Profiling Reveals Growth Differences in Male Giant River Prawns (Macrobrachium rosenbergii). Animals, 14(17), 2539. https://doi.org/10.3390/ani14172539

