Tibial Damage Caused by T-2 Toxin in Goslings: Bone Dysplasia, Poor Bone Quality, Hindered Chondrocyte Differentiation, and Imbalanced Bone Metabolism
Abstract
Simple Summary
Abstract
1. Introduction
2. Materials and Methods
2.1. Animals and Sample Collection
2.2. Body Measurements
2.3. Tibial Phenotypic Measurements and Imaging Analysis
2.4. Tibial Bone-Breaking Strength Determination
2.5. Tibial Bone Mineral Density Determination
2.6. Tibial Bone Composition Determination
2.7. Tibial Stainings by Hematoxylin–Eosin (HE), Alcian Blue (AB), Safranin O-Fast Green (SF), and Tartrate-Resistant Acid Phosphatase (TRAP)
2.8. RT-qPCR
2.9. Serum Biochemical Tests
2.10. ELISA
2.11. Statistical Analysis
3. Results
3.1. Effects of T-2 Toxin on Body Weight and Body Size
3.2. Tibial Phenotype, Quality, and Composition under T-2 Toxin Exposure
3.3. Tibial Growth Plate Lesions Induced by T-2 Toxin
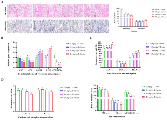
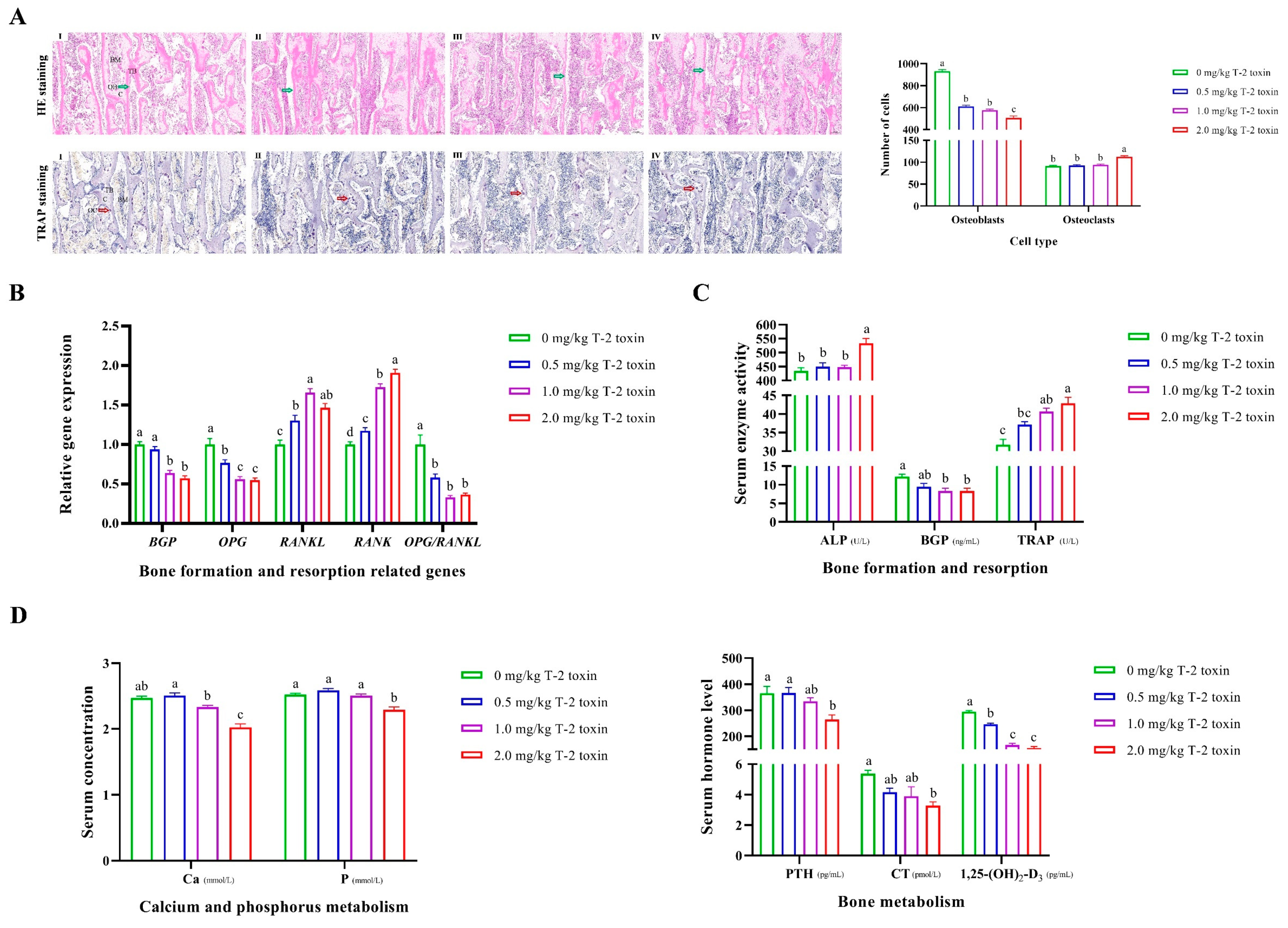
3.4. Imbalance of Osteogenesis and Osteoclastogenesis Caused by T-2 Toxin
4. Discussion
5. Conclusions
Supplementary Materials
Author Contributions
Funding
Institutional Review Board Statement
Informed Consent Statement
Data Availability Statement
Conflicts of Interest
References
- Escrivá, L.; Font, G.; Manyes, L. In vivo toxicity studies of fusarium mycotoxins in the last decade: A review. Food Chem. Toxicol. 2015, 78, 185–206. [Google Scholar] [CrossRef]
- Fernye, C.; Ancsin, Z.; Bócsai, A.; Balogh, K.; Mézes, M.; Erdélyi, M. Role of glutathione redox system on the T-2 toxin tolerance of pheasant (Phasianus colchicus). Toxicol. Res. 2018, 34, 249–257. [Google Scholar] [CrossRef]
- Mézes, M.; Barta, M.; Nagy, G. Comparative investigation on the effect of T-2 mycotoxin on lipid peroxidation and antioxidant status in different poultry species. Res. Vet. Sci. 1999, 66, 19–23. [Google Scholar] [CrossRef]
- Wu, Q.; Qin, Z.; Kuca, K.; You, L.; Zhao, Y.; Liu, A.; Musilek, K.; Chrienova, Z.; Nepovimova, E.; Oleksak, P.; et al. An update on T-2 toxin and its modified forms: Metabolism, immunotoxicity mechanism, and human exposure assessment. Arch. Toxicol. 2020, 94, 3645–3669. [Google Scholar] [CrossRef] [PubMed]
- Szabó, R.T.; Kovács-Weber, M.; Erdélyi, M.; Balogh, K.; Fazekas, N.; Horváth, Á.; Mézes, M.; Kovács, B. Comet assay study of the genotoxic effect of T-2 and HT-2 toxins in chicken hepatocytes. Biol. Futura 2019, 70, 330–335. [Google Scholar] [CrossRef]
- Huang, L.; Zhu, L.; Ou, Z.; Ma, C.; Kong, L.; Huang, Y.; Chen, Y.; Zhao, H.; Wen, L.; Wu, J.; et al. Betulinic acid protects against renal damage by attenuation of oxidative stress and inflammation via Nrf2 signaling pathway in T-2 toxin-induced mice. Int. Immunopharmacol. 2021, 101, 108210. [Google Scholar] [CrossRef]
- Yin, H.; Han, S.; Chen, Y.; Wang, Y.; Li, D.; Zhu, Q. T-2 toxin induces oxidative stress, apoptosis and cytoprotective autophagy in chicken hepatocytes. Toxins 2020, 12, 90. [Google Scholar] [CrossRef] [PubMed]
- Gu, W.; Bao, Q.; Weng, K.; Liu, J.; Luo, S.; Chen, J.; Li, Z.; Cao, Z.; Zhang, Y.; Zhang, Y.; et al. Effects of T-2 toxin on growth performance, feather quality, tibia development and blood parameters in Yangzhou goslings. Poult. Sci. 2023, 102, 102382. [Google Scholar] [CrossRef] [PubMed]
- Yu, F.F.; Lin, X.L.; Wang, X.; Ping, Z.G.; Guo, X. Comparison of apoptosis and autophagy in human chondrocytes induced by the T-2 and HT-2 toxins. Toxins 2019, 11, 260. [Google Scholar] [CrossRef]
- Yan, D.; Song, Y.; Shen, B.; Kang, P.; Pei, F. Magnetic resonance imaging in the tibial epiphyseal growth plate development of Wistar rat. J. Orthop. Surg. Res. 2014, 9, 39. [Google Scholar] [CrossRef][Green Version]
- Devegowda, G.; Ravikiran, D. Mycotoxins and skeletal problems in poultry. World Mycotoxin J. 2009, 2, 331–337. [Google Scholar] [CrossRef]
- Yu, J.; Wan, Y.; Yang, H.; Wang, Z. Age-and sex-related changes in body weight, muscle, and tibia in growing Chinese domestic geese (Anser domesticus). Agriculture 2022, 12, 463. [Google Scholar] [CrossRef]
- Osiak-Wicha, C.; Tomaszewska, E.; Muszyński, S.; Dobrowolski, P.; Andres, K.; Schwarz, T.; Świetlicki, M.; Mielnik-Błaszczak, M.; Arciszewski, M.B. Developmental changes in tibia and humerus of goose: Morphometric, densitometric, and mechanical analysis. Animal 2023, 17, 100960. [Google Scholar] [CrossRef] [PubMed]
- Licata, A. Bone density vs bone quality: What’s a clinician to do? Clevel. Clin. J. Med. 2009, 76, 331–336. [Google Scholar] [CrossRef] [PubMed]
- Rath, N.C.; Huff, G.R.; Huff, W.E.; Balog, J.M. Factors regulating bone maturity and strength in poultry. Poult. Sci. 2000, 79, 1024–1032. [Google Scholar] [CrossRef] [PubMed]
- Friedman, A.W. Important determinants of bone strength: Beyond bone mineral density. J. Clin. Rheumatol. 2006, 12, 70–77. [Google Scholar] [CrossRef] [PubMed]
- Li, N.; Chen, Y.; Xu, L.; Su, G.; Wang, Z.; Yang, H. Requirement of non-phytate phosphorus in 1-to 28-day-old geese based on growth performance, serum variables, and bone characteristics. Agriculture 2022, 12, 479. [Google Scholar] [CrossRef]
- Liang, J.R.; Xiao, X.; Yang, H.M.; Wang, Z.Y. Assessment of vitamin A requirement of gosling in 0-28 d based on growth performance and bone indexes. Poult. Sci. 2021, 100, 101015. [Google Scholar] [CrossRef]
- Wongdee, K.; Krishnamra, N.; Charoenphandhu, N. Endochondral bone growth, bone calcium accretion, and bone mineral density: How are they related? J. Physiol. Sci. 2012, 62, 299–307. [Google Scholar] [CrossRef] [PubMed]
- Burdan, F.; Szumiło, J.; Korobowicz, A.; Farooquee, R.; Patel, S.; Patel, A.; Dave, A.; Szumiło, M.; Solecki, M.; Klepacz, R.; et al. Morphology and physiology of the epiphyseal growth plate. Folia Histochem. Cytobiol. 2009, 47, 5–16. [Google Scholar] [CrossRef]
- Farquharson, C.; Jefferies, D. Chondrocytes and longitudinal bone growth: The development of tibial dyschondroplasia. Poult. Sci. 2000, 79, 994–1004. [Google Scholar] [CrossRef] [PubMed]
- Chung, R.; Foster, B.K.; Xian, C.J. Injury responses and repair mechanisms of the injured growth plate. Front. Biosci. (Schol. Ed.) 2011, 3, 117–125. [Google Scholar] [CrossRef] [PubMed]
- Jahejo, A.R.; Tian, W.X. Cellular, molecular and genetical overview of avian tibial dyschondroplasia. Res. Vet. Sci. 2021, 135, 569–579. [Google Scholar] [CrossRef]
- Yu, F.F.; Zuo, J.; Sun, L.; Yu, S.Y.; Lei, X.L.; Zhu, J.H.; Zhou, G.Y.; Guo, X.; Ba, Y. Animal models of kashin-beck disease exposed to environmental risk factors: Methods and comparisons. Ecotoxicol. Environ. Saf. 2022, 234, 113419. [Google Scholar] [CrossRef]
- Nascimento, J.; Nunes, V.; Guedes, R.; Rachid, M. T-2 toxin and disturbed endochondral bone growth in broiler chicken. Arq. Bras. Med. Vet. Zootec. 2001, 53, 332–341. [Google Scholar] [CrossRef]
- He, S.J.; Hou, J.F.; Dai, Y.Y.; Zhou, Z.L.; Deng, Y.F. N-acetyl-cysteine protects chicken growth plate chondrocytes from T-2 toxin-induced oxidative stress. J. Appl. Toxicol. 2012, 32, 980–985. [Google Scholar] [CrossRef]
- Suzuki, A.; Minamide, M.; Iwaya, C.; Ogata, K.; Iwata, J. Role of metabolism in bone development and homeostasis. Int. J. Mol. Sci. 2020, 21, 8992. [Google Scholar] [CrossRef] [PubMed]
- Hart, N.H.; Newton, R.U.; Tan, J.; Rantalainen, T.; Chivers, P.; Siafarikas, A.; Nimphius, S. Biological basis of bone strength: Anatomy, physiology and measurement. J. Musculoskelet. Neuronal Interact. 2020, 20, 347–371. [Google Scholar]
- Lacey, D.L.; Boyle, W.J.; Simonet, W.S.; Kostenuik, P.J.; Dougall, W.C.; Sullivan, J.K.; Martin, J.S.; Dansey, R. Bench to bedside: Elucidation of the OPG-RANK–RANKL pathway and the development of denosumab. Nat. Rev. Drug Discov. 2012, 11, 401–419. [Google Scholar] [CrossRef]
- Tsukasaki, M.; Asano, T.; Muro, R.; Huynh, N.C.N.; Komatsu, N.; Okamoto, K.; Nakano, K.; Okamura, T.; Nitta, T.; Takayanagi, H. OPG production matters where it happened. Cell Rep. 2020, 32, 108124. [Google Scholar] [CrossRef]
- Cui, Y.L.; Cao, Z.; Zhang, J.; Song, M.; Li, Y.F. Effects of T-2 toxin exposure on bone metabolism and bone development of mice. J. Northeast Agric. Univ. (Engl. Ed.) 2022, 29, 89–96. [Google Scholar]
- GB/T 36784-2018; Yangzhou Goose. Ministry of Agriculture and Rural Affairs: Beijing, China, 2018.
- NY/T 823-2020; Performance Terminology and Measurements for Poultry. Ministry of Agriculture and Rural Affairs: Beijing, China, 2020.
- Cui, Y.M.; Wang, J.; Zhang, H.J.; Qi, G.H.; Wu, S.G. Effect of photoperiod on eggshell quality and quality characteristics of tibia, femur, and ulna in laying ducks. Poult. Sci. 2021, 100, 101376. [Google Scholar] [CrossRef] [PubMed]
- Zhang, H.Y.; Zeng, Q.F.; Bai, S.P.; Wang, J.P.; Ding, X.M.; Xuan, Y.; Su, Z.W.; Fraley, G.S.; Zhang, K.Y. Study on the morphology and mineralization of the tibia in meat ducks from 1 to 56 d. Poult. Sci. 2019, 98, 3355–3364. [Google Scholar] [CrossRef] [PubMed]
- Yan, D.; Kang, P.; Li, Y.; Yang, J.; Shen, B.; Zhou, Z.; Deng, J.; Pei, F. Radiographic findings of Wistar rats fed with T-2 toxin and Kashin-Beck disease-affected diet. Int. J. Rheum. Dis. 2011, 14, 92–97. [Google Scholar] [CrossRef] [PubMed]
- Kim, H.; Kim, H.M.; Jang, J.E.; Kim, C.M.; Kim, E.Y.; Lee, D.; Khang, G. Osteogenic Differentiation of Bone Marrow Stem Cell in Poly(Lactic-co-Glycolic Acid) Scaffold Loaded Various Ratio of Hydroxyapatite. Int. J. Stem Cells 2013, 6, 67–74. [Google Scholar] [CrossRef] [PubMed]
- Liu, K.; Fan, R.; Zhou, Z. Endoplasmic reticulum stress, chondrocyte apoptosis and oxidative stress in cartilage of broilers affected by spontaneous femoral head necrosis. Poult. Sci. 2021, 100, 101258. [Google Scholar] [CrossRef] [PubMed]
- Yu, G.; Fu, X.; Gong, A.; Gu, J.; Zou, H.; Yuan, Y.; Song, R.; Ma, Y.; Bian, J.; Liu, Z.; et al. Oligomeric proanthocyanidins ameliorates osteoclastogenesis through reducing OPG/RANKL ratio in chicken’s embryos. Poult. Sci. 2024, 103, 103706. [Google Scholar] [CrossRef] [PubMed]
- Janik, E.; Niemcewicz, M.; Podogrocki, M.; Ceremuga, M.; Stela, M.; Bijak, M. T-2 toxin-the most toxic trichothecene mycotoxin: Metabolism, toxicity, and decontamination strategies. Molecules 2021, 26, 6868. [Google Scholar] [CrossRef] [PubMed]
- Meneely, J.; Greer, B.; Kolawole, O.; Elliott, C. T-2 and HT-2 toxins: Toxicity, occurrence and analysis: A review. Toxins 2023, 15, 481. [Google Scholar] [CrossRef]
- Shi, H.; Li, S.; Bai, Y.; Prates, L.L.; Lei, Y.; Yu, P. Mycotoxin contamination of food and feed in China: Occurrence, detection techniques, toxicological effects and advances in mitigation technologies. Food Control 2018, 91, 202–215. [Google Scholar] [CrossRef]
- Huang, T.Y.; Song, W.X.; Wang, Y.S.; Liu, Y.; Chen, F.J.; Chen, Y.H.; Jiang, Y.B.; Zhang, C.; Yang, X. A review of anorexia induced by T-2 toxin. Food Chem. Toxicol. 2023, 179, 113982. [Google Scholar] [CrossRef]
- Yohannes, T.; Sharma, A.; Sumi, V.; Rout, S. Clinical manifestation and growth performance of broiler chickens fed with T-2 toxin and co-infected with infectious bronchitis virus. ISABB J. Food Agric. Sci. 2012, 2, 30–35. [Google Scholar]
- Gaigé, S.; Djelloul, M.; Tardivel, C.; Airault, C.; Félix, B.; Jean, A.; Lebrun, B.; Troadec, J.-D.; Dallaporta, M. Modification of energy balance induced by the food contaminant T-2 toxin: A multimodal gut-to-brain connection. Brain Behav. Immun. 2014, 37, 54–72. [Google Scholar] [CrossRef] [PubMed]
- Sheng, K.; Lu, X.; Yue, J.; Gu, W.; Gu, C.; Zhang, H.; Wu, W. Role of neurotransmitters 5-hydroxytryptamine and substance P in anorexia induction following oral exposure to the trichothecene T-2 toxin. Food Chem. Toxicol. 2019, 123, 1–8. [Google Scholar] [CrossRef]
- Liu, X.; Guo, P.; Liu, A.; Wu, Q.; Xue, X.; Dai, M.; Hao, H.; Qu, W.; Xie, S.; Wang, X. Nitric oxide (NO)-mediated mitochondrial damage plays a critical role in T-2 toxin-induced apoptosis and growth hormone deficiency in rat anterior pituitary GH3 cells. Food Chem. Toxicol. 2017, 102, 11–23. [Google Scholar] [CrossRef] [PubMed]
- Zhang, J.; You, L.; Wu, W.; Wang, X.; Chrienova, Z.; Nepovimova, E.; Wu, Q.; Kuca, K. The neurotoxicity of trichothecenes T-2 toxin and deoxynivalenol (DON): Current status and future perspectives. Food Chem. Toxicol. 2020, 145, 111676. [Google Scholar] [CrossRef]
- Sokolović, M.; Garaj-Vrhovac, V.; ŠImpraga, B. T-2 toxin: Incidence and toxicity in poultry. Arh. Hig. Rada Toksikol. 2008, 59, 43–52. [Google Scholar] [CrossRef]
- Vörösházi, J.; Neogrády, Z.; Mátis, G.; Mackei, M. Pathological consequences, metabolism and toxic effects of trichothecene T-2 toxin in poultry. Poult. Sci. 2024, 103, 103471. [Google Scholar] [CrossRef] [PubMed]
- Song, W.; Wang, Y.; Huang, T.; Liu, Y.; Chen, F.; Chen, Y.; Jiang, Y.; Zhang, C.; Yang, X. T-2 toxin metabolism and its hepatotoxicity: New insights on the molecular mechanism and detoxification. Environ. Pollut. 2023, 330, 121784. [Google Scholar] [CrossRef]
- Assan, N. Bioprediction of body weight and carcass parameters from morphometric measurements in livestock and poultry. Sci. J. Rev. 2013, 2, 140–150. [Google Scholar]
- Nyalala, I.; Okinda, C.; Kunjie, C.; Korohou, T.; Nyalala, L.; Chao, Q. Weight and volume estimation of poultry and products based on computer vision systems: A review. Poult. Sci. 2021, 100, 101072. [Google Scholar] [CrossRef] [PubMed]
- Šromová, V.; Sobola, D.; Kaspar, P. A brief review of bone cell function and importance. Cells 2023, 12, 2576. [Google Scholar] [CrossRef] [PubMed]
- Sanchez-Rodriguez, E.; Benavides-Reyes, C.; Torres, C.; Dominguez-Gasca, N.; Garcia-Ruiz, A.I.; Gonzalez-Lopez, S.; Rodriguez-Navarro, A.B. Changes with age (from 0 to 37 D) in tibiae bone mineralization, chemical composition and structural organization in broiler chickens. Poult. Sci. 2019, 98, 5215–5225. [Google Scholar] [CrossRef] [PubMed]
- Glimcher, M.J. Bone: Nature of the calcium phosphate crystals and cellular, structural, and physical chemical mechanisms in their formation. Rev. Mineral. Geochem. 2006, 64, 223–282. [Google Scholar] [CrossRef]
- Fonseca, H.; Moreira-Gonçalves, D.; Coriolano, H.J.; Duarte, J.A. Bone quality: The determinants of bone strength and fragility. Sports Med. 2014, 44, 37–53. [Google Scholar] [CrossRef]
- Mackie, E.; Ahmed, Y.; Tatarczuch, L.; Chen, K.S.; Mirams, M. Endochondral ossification: How cartilage is converted into bone in the developing skeleton. Int. J. Biochem. Cell Biol. 2008, 40, 46–62. [Google Scholar] [CrossRef] [PubMed]
- Wang, W.; Rigueur, D.; Lyons, K.M. TGFβ as a gatekeeper of BMP action in the developing growth plate. Bone 2020, 137, 115439. [Google Scholar] [CrossRef] [PubMed]
- Grimsrud, C.D.; Rosier, R.N.; Puzas, J.E.; Reynolds, P.R.; Reynolds, S.D.; Hicks, D.G.; O’Keefe, R.J. Bone morphogenetic protein-7 in growth-plate chondrocytes: Regulation by retinoic acid is dependent on the stage of chondrocyte maturation. J. Orthop. Res. 1998, 16, 247–255. [Google Scholar] [CrossRef] [PubMed]
- Perry, M.J.; McDougall, K.E.; Hou, S.C.; Tobias, J.H. Impaired growth plate function in bmp-6 null mice. Bone 2008, 42, 216–225. [Google Scholar] [CrossRef]
- Kronenberg, H.M. Developmental regulation of the growth plate. Nature 2003, 423, 332–336. [Google Scholar] [CrossRef]
- Song, H.; Park, K.H. Regulation and function of SOX9 during cartilage development and regeneration. Semin. Cancer Biol. 2020, 67, 12–23. [Google Scholar] [CrossRef] [PubMed]
- Kaur, G.; Wu, B.; Murali, S.; Lanigan, T.; Coleman, R.M. A synthetic, closed-looped gene circuit for the autonomous regulation of RUNX2 activity during chondrogenesis. FASEB J. 2024, 38, e23484. [Google Scholar] [CrossRef] [PubMed]
- He, Y.; Shi, Y.; Zhang, Y.; Zhang, R.; Cao, L.; Liu, Y.; Ma, T.; Chen, J. T-2 toxin-induced chondrocyte apoptosis contributes to growth plate damage through Smad2 and Smad3 signaling. Toxicon 2023, 232, 107193. [Google Scholar] [CrossRef] [PubMed]
- Liu, Y.N.; Mu, Y.D.; Wang, H.; Zhang, M.; Shi, Y.W.; Mi, G.; Peng, L.X.; Chen, J.H. Endoplasmic reticulum stress pathway mediates T-2 toxin-induced chondrocyte apoptosis. Toxicology 2021, 464, 152989. [Google Scholar] [CrossRef] [PubMed]
- Obeng, E. Apoptosis (programmed cell death) and its signals-A review. Braz. J. Biol. 2020, 81, 1133–1143. [Google Scholar] [CrossRef] [PubMed]
- Bertheloot, D.; Latz, E.; Franklin, B.S. Necroptosis, pyroptosis and apoptosis: An intricate game of cell death. Cell. Mol. Immunol. 2021, 18, 1106–1121. [Google Scholar] [CrossRef] [PubMed]
- Ren, M.; Ahmed, A.F.; Li, M.; Li, M.; Yan, Z.; Wang, J. A review: The mechanism of plant-derived polysaccharides on osteoblasts and osteoclasts. J. Future Foods 2024, 4, 183–192. [Google Scholar] [CrossRef]
- Gori, F.; Hofbauer, L.C.; Dunstan, C.R.; Spelsberg, T.C.; Khosla, S.; Riggs, B.L. The expression of osteoprotegerin and RANK ligand and the support of osteoclast formation by stromal-osteoblast lineage cells is developmentally regulated. Endocrinology 2000, 141, 4768–4776. [Google Scholar] [CrossRef] [PubMed]
- Swaminathan, R. Biochemical markers of bone turnover. Clin. Chim. Acta 2001, 313, 95–105. [Google Scholar] [CrossRef]
- Woitge, H.; Seibel, M.; Ziegler, R. Comparison of total and bone-specific alkaline phosphatase in patients with nonskeletal disorder or metabolic bone diseases. Clin. Chem. 1996, 42, 1796–1804. [Google Scholar] [CrossRef]
- Bian, X.; Jin, L.; Wang, Y.; Yuan, M.; Yao, Z.; Ning, B.; Gao, W.; Guo, C. Riboflavin deficiency reduces bone mineral density in rats by compromising osteoblast function. J. Nutr. Biochem. 2023, 122, 109453. [Google Scholar] [CrossRef] [PubMed]
- Wei, J.T.; Wu, K.-T.; Sun, H.; Khalil, M.M.; Dai, J.F.; Liu, Y.; Liu, Q.; Zhang, N.Y.; Qi, D.S.; Sun, L.H. A novel modified hydrated sodium calcium aluminosilicate (HSCAS) adsorbent can effectively reduce T-2 toxin-induced toxicity in growth performance, nutrient digestibility, serum biochemistry, and small intestinal morphology in chicks. Toxins 2019, 11, 199. [Google Scholar] [CrossRef] [PubMed]
- Vorland, C.J.; Stremke, E.R.; Moorthi, R.N.; Hill Gallant, K.M. Effects of excessive dietary phosphorus intake on bone health. Curr. Osteoporos. Rep. 2017, 15, 473–482. [Google Scholar] [CrossRef] [PubMed]
- Zhu, Y.W.; Wen, J.; Jiang, X.X.; Wang, W.C.; Yang, L. High calcium to phosphorus ratio impairs growth and bone mineralization in Pekin ducklings. Poult. Sci. 2018, 97, 1163–1169. [Google Scholar] [CrossRef] [PubMed]
- Yadav, S.; Porwal, K.; Sinha, R.A.; Chattopadhyay, N.; Gupta, S.K. Moderate/subclinical calcium deficiency attenuates trabecular mass, microarchitecture and bone growth in growing rats. Biochem. Biophys. Rep. 2021, 26, 101033. [Google Scholar] [CrossRef] [PubMed]
- Zhao, S.C.; Teng, X.Q.; Xu, D.L.; Chi, X.; Ge, M.; Xu, S.W. Influences of low level of dietary calcium on bone characters in laying hens. Poult. Sci. 2020, 99, 7084–7091. [Google Scholar] [CrossRef]
- Lombardi, G.; Ziemann, E.; Banfi, G.; Corbetta, S. Physical activity-dependent regulation of parathyroid hormone and calcium-phosphorous metabolism. Int. J. Mol. Sci. 2020, 21, 5388. [Google Scholar] [CrossRef]
- Chen, T.; Wang, Y.; Hao, Z.; Hu, Y.; Li, J. Parathyroid hormone and its related peptides in bone metabolism. Biochem. Pharmacol. 2021, 192, 114669. [Google Scholar] [CrossRef]
- Yu, P.; Liu, Y.; Xie, J.; Li, J. Spatiotemporally controlled calcitonin delivery: Long-term and targeted therapy of skeletal diseases. J. Control Release 2021, 338, 486–504. [Google Scholar] [CrossRef]
- Katica, M.; Tepekoy, F. The effect of Calcitriol 1, 25 (OH) 2-D3 on osteoblast-like cell proliferation during in vitro cultivation. MAE Vet. Fak. Derg. 2020, 5, 11–17. [Google Scholar]
- Nel, H.; Davis, B.; Adler, B.; Gabbay, E. Case report of osteolytic lesions in a patient with multisystem granulomatous disease. BMJ Case Rep. 2021, 14, e242685. [Google Scholar] [CrossRef] [PubMed]




| Ingredient Composition (%) | Nutritional Level (%) | ||
|---|---|---|---|
| Corn | 66.60 | DM | 87.49 |
| Soybean meal | 26.50 | ME (MJ/kg) | 11.64 |
| Rice husk | 0.50 | Crude protein | 17.04 |
| Stone powder | 0.50 | Crude fiber | 3.66 |
| Calcium hydrogen phosphate | 1.25 | Crude fat | 2.48 |
| Methionine | 0.35 | Ca | 0.68 |
| Salt | 0.50 | Total phosphorus | 0.66 |
| Premix | 3.80 | Available phosphorus | 0.41 |
| Total | 100.00 | Lysine | 0.86 |
| Methionine | 0.60 |
| Gene | Accession Number | Sequence (5′→3′) | Product Length (bp) |
|---|---|---|---|
| BMP2 | XM_048060962.1 | F: CAAACAGCGTAAACGCCACA | 131 |
| R: GACATTCCCCGTGGCAGTAA | |||
| BMP6 | XM_048072067.1 | F: GCCTCCTCGGGCTTCCTCTA | 293 |
| R: CTCATGACCATGTCAGCGTCG | |||
| BMP7 | XM_048072573.1 | F: TTGTTCCTGCTCGACTCTCG | 124 |
| R: CAGATAGCTGCAGGCCAAGA | |||
| SOX9 | XM_048064463.1 | F: GCAGCTCACCAGACCCTAAA | 127 |
| R: GCAGGAAAAGTCTGCGGAAG | |||
| RUNX2 | XM_048065734.1 | F: TGCCACTTCACCACCAACTT | 139 |
| R: AGGCGGTTTGGGATGTAAGG | |||
| BAK1 | XM_013197006.2 | F: CAGCCCACCAAGGAGAA | 153 |
| R: GAGGAAGCCCGTTATGC | |||
| BCL2 | XM_048076100.1 | F: ATGACCGAGTACCTGAACCG | 155 |
| R: GCTCCCACCAGAACCAAAC | |||
| CASP9 | XM_048067306.1 | F: TTCCAGGCTCTGTCGGGTAA | 150 |
| R: GTCCAGCGTTTCCACATACCA | |||
| CASP3 | XM_048078363.1 | F: CTGGTATTGAGGCAGACAGTGG | 158 |
| R: CAGCACCCTACACAGAGACTGAA | |||
| BGP | XM_048054300.1 | F: TTGGGGTTTTAAGAGGTGCTGG | 231 |
| R: GCAGACACGCTAGGAGCATT | |||
| OPG | XM_013185061.2 | F: CATCTCAACACACTGATGGCAAG | 147 |
| R: GATGGTGTCTTGGTCTCCATTCT | |||
| RANKL | XM_013179680 | F: ACCTGACTAAAAGAGGGCTTCAG | 102 |
| R: AGTATTTGGTGCTTCCTCCCTTC | |||
| RANK | XM_048076117.1 | F: CAGAGATGCGTTCGTTGCTG | 230 |
| R: CAGGTGGGAAATGGTCGTGA | |||
| ACTB | XM_013174886.1 | F: GCACCCAGCACGATGAAAAT | 150 |
| R: GACAATGGAGGGTCCGGATT |
| Item | 0 mg/kg | 0.5 mg/kg | 1.0 mg/kg | 2.0 mg/kg | p-Value |
|---|---|---|---|---|---|
| Body weight (g) | 646.35 ± 30.84 a | 576.46 ± 21.61 a | 553.24 ± 33.77 a | 413.30 ± 31.98 b | 0.000 |
| Body slope length (cm) | 13.98 ± 0.16 a | 12.67 ± 0.37 ab | 12.47 ± 0.38 b | 11.01 ± 0.39 c | 0.000 |
| Keel length (cm) | 6.73 ± 0.22 a | 5.49 ± 0.09 b | 5.44 ± 0.13 b | 5.31 ± 0.18 b | 0.000 |
| Chest depth (cm) | 5.07 ± 0.13 a | 5.18 ± 0.15 a | 4.82 ± 0.10 a | 4.11 ± 0.07 b | 0.000 |
| Chest width (cm) | 5.39 ± 0.09 | 5.30 ± 0.16 | 5.03 ± 0.14 | 4.84 ± 0.16 | 0.029 |
| Shank length (mm) | 67.78 ± 1.20 a | 56.71 ± 0.73 b | 55.00 ± 0.60 bc | 50.63 ± 1.63 c | 0.000 |
| Shank circumference (cm) | 3.74 ± 0.09 a | 3.53 ± 0.10 ab | 3.48 ± 0.08 ab | 3.21 ± 0.12 b | 0.008 |
| Pelvis width (cm) | 5.76 ± 0.09 a | 5.07 ± 0.11 b | 5.01 ± 0.13 b | 4.76 ± 0.20 b | 0.000 |
| Half-diving depth (cm) | 33.50 ± 0.57 a | 28.24 ± 0.54 b | 26.74 ± 0.71 bc | 25.19 ± 0.91 c | 0.000 |
| Item | 0 mg/kg | 0.5 mg/kg | 1.0 mg/kg | 2.0 mg/kg | p-Value |
|---|---|---|---|---|---|
| Weight (g) | 8.96 ± 0.49 a | 7.73 ± 0.29 ab | 7.02 ± 0.46 bc | 5.49 ± 0.45 c | 0.000 |
| Volume (mL) | 6.63 ± 0.49 a | 5.54 ± 0.27 ab | 5.28 ± 0.33 ab | 3.93 ± 0.41 b | 0.001 |
| Length (mm) | 99.25 ± 2.34 a | 90.89 ± 1.25 ab | 91.03 ± 1.73 ab | 84.44 ± 2.39 b | 0.000 |
| Width (mm) | 6.06 ± 0.12 a | 5.59 ± 0.11 ab | 5.38 ± 0.15 bc | 4.81 ± 0.18 c | 0.000 |
| Circumference (cm) | 2.26 ± 0.07 a | 2.06 ± 0.03 ab | 2.00 ± 0.04 bc | 1.81 ± 0.06 c | 0.000 |
| Breaking strength (N) | 120.55 ± 3.96 a | 105.08 ± 4.21 ab | 91.55 ± 3.47 b | 75.37 ± 2.46 c | 0.000 |
| Skim weight (g) | 2.93 ± 0.14 a | 2.43 ± 0.09 ab | 2.28 ± 0.15 bc | 1.71 ± 0.14 c | 0.000 |
| Density (g/cm3) | 0.56 ± 0.02 a | 0.49 ± 0.02 ab | 0.48 ± 0.02 b | 0.48 ± 0.01 b | 0.004 |
| Ash (%) | 46.36 ± 0.78 a | 42.57 ± 0.75 b | 43.51 ± 0.88 ab | 42.65 ± 0.84 b | 0.005 |
| Ca (%) | 22.08 ± 0.32 a | 20.70 ± 0.49 ab | 19.92 ± 0.37 b | 19.51 ± 0.46 b | 0.000 |
| P (%) | 10.84 ± 0.22 a | 10.24 ± 0.31 ab | 9.43 ± 0.32 b | 10.14 ± 0.24 ab | 0.006 |
Disclaimer/Publisher’s Note: The statements, opinions and data contained in all publications are solely those of the individual author(s) and contributor(s) and not of MDPI and/or the editor(s). MDPI and/or the editor(s) disclaim responsibility for any injury to people or property resulting from any ideas, methods, instructions or products referred to in the content. |
© 2024 by the authors. Licensee MDPI, Basel, Switzerland. This article is an open access article distributed under the terms and conditions of the Creative Commons Attribution (CC BY) license (https://creativecommons.org/licenses/by/4.0/).
Share and Cite
Gu, W.; Hou, L.; Bao, Q.; Xu, Q.; Chen, G. Tibial Damage Caused by T-2 Toxin in Goslings: Bone Dysplasia, Poor Bone Quality, Hindered Chondrocyte Differentiation, and Imbalanced Bone Metabolism. Animals 2024, 14, 2281. https://doi.org/10.3390/ani14152281
Gu W, Hou L, Bao Q, Xu Q, Chen G. Tibial Damage Caused by T-2 Toxin in Goslings: Bone Dysplasia, Poor Bone Quality, Hindered Chondrocyte Differentiation, and Imbalanced Bone Metabolism. Animals. 2024; 14(15):2281. https://doi.org/10.3390/ani14152281
Chicago/Turabian StyleGu, Wang, Lie Hou, Qiang Bao, Qi Xu, and Guohong Chen. 2024. "Tibial Damage Caused by T-2 Toxin in Goslings: Bone Dysplasia, Poor Bone Quality, Hindered Chondrocyte Differentiation, and Imbalanced Bone Metabolism" Animals 14, no. 15: 2281. https://doi.org/10.3390/ani14152281
APA StyleGu, W., Hou, L., Bao, Q., Xu, Q., & Chen, G. (2024). Tibial Damage Caused by T-2 Toxin in Goslings: Bone Dysplasia, Poor Bone Quality, Hindered Chondrocyte Differentiation, and Imbalanced Bone Metabolism. Animals, 14(15), 2281. https://doi.org/10.3390/ani14152281

