Comparative Study on the Sperm Proteomes of Horses and Donkeys
Abstract
Simple Summary
Abstract
1. Introduction
2. Materials and Methods
2.1. Experimental Design
2.2. Animals and Chemicals
2.3. Sperm Sources and Preparation
2.4. Sperm Morphology and Viability Assessment
2.5. Protein Extraction and Digestion
2.6. LC–MS/MS Detection
2.7. Mass Spectrometry Data Analysis
2.8. Bioinformatics Analysis
2.9. PPI and Correlation Matrix Construction
2.10. Western Blot
2.11. Statistical Analysis
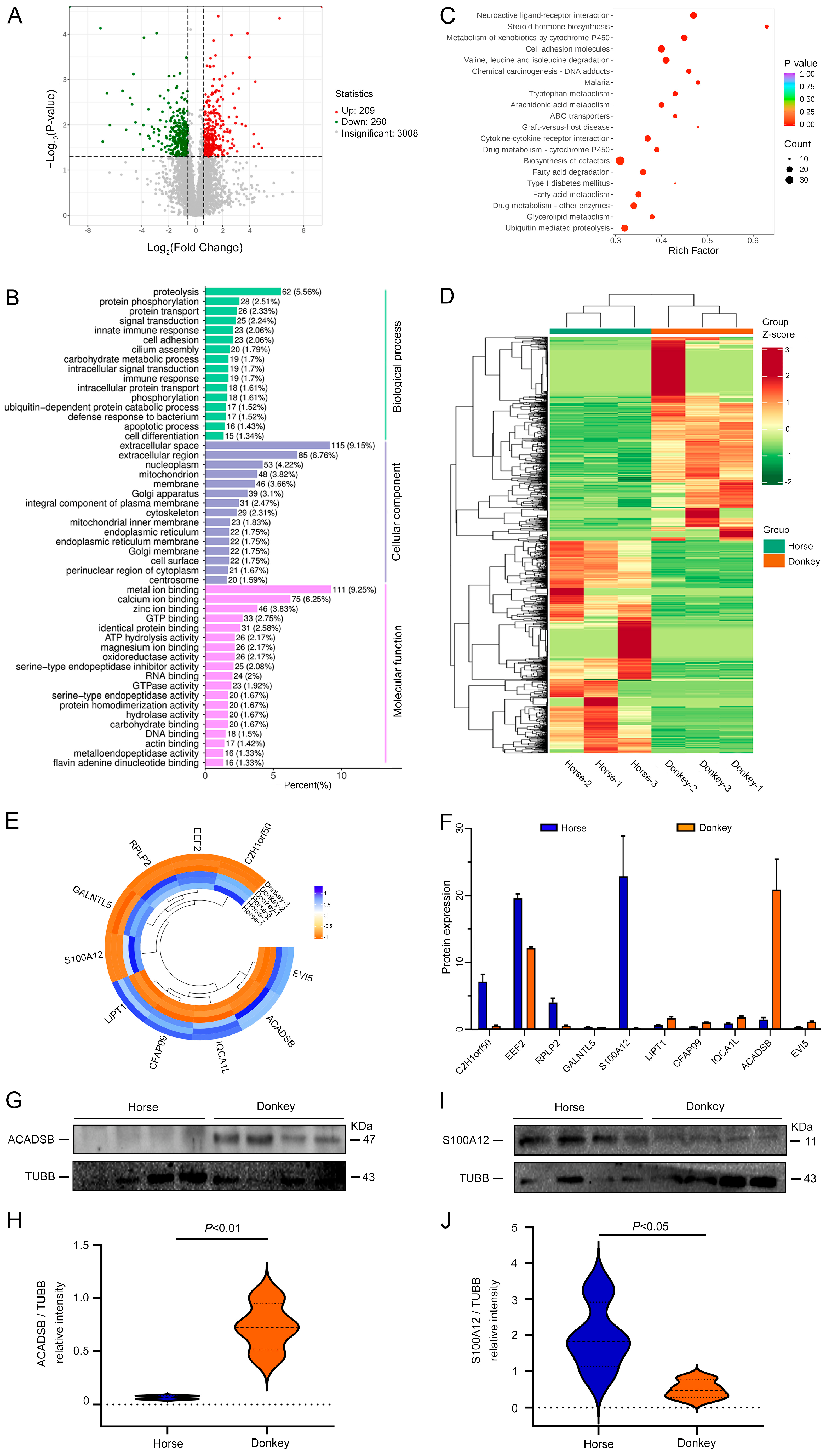
3. Results
3.1. Evaluation of Horse and Donkey Sperm Morphology and Vitality
3.2. Displaying the Horse and Donkey Sperm Proteome
3.3. Presentation of Horse and Donkey Sperm CEPs
3.4. Classification of Horse and Donkey Sperm SEPs
3.5. Comparison of DEPs between Horse and Donkey Sperm
3.6. Correlations between Horse and Donkey Sperm Protein Levels and Sperm Viability
4. Discussion
5. Conclusions
Supplementary Materials
Author Contributions
Funding
Institutional Review Board Statement
Informed Consent Statement
Data Availability Statement
Acknowledgments
Conflicts of Interest
References
- Bhardwaj, A.; Tandon, G.; Pal, Y.; Sharma, N.K.; Nayan, V.; Soni, S.; Iquebal, M.A.; Jaiswal, S.; Legha, R.A.; Talluri, T.R.; et al. Genome-Wide Single-Nucleotide Polymorphism-Based Genomic Diversity and Runs of Homozygosity for Selection Signatures in Equine Breeds. Genes 2023, 14, 1623. [Google Scholar] [CrossRef] [PubMed]
- Huang, B.; Khan, M.Z.; Chai, W.; Ullah, Q.; Wang, C. Exploring Genetic Markers: Mitochondrial DNA and Genomic Screening for Biodiversity and Production Traits in Donkeys. Animals 2023, 13, 2725. [Google Scholar] [CrossRef] [PubMed]
- Massari, S.; Giannico, F.; Paolillo, N.V.; Pala, A.; Jambrenghi, A.C.; Antonacci, R. Genomic and comparative analysis of the T cell receptor gamma locus in two Equus species. Front. Immunol. 2023, 14, 1264949. [Google Scholar] [CrossRef] [PubMed]
- Sonali; Bhardwaj, A.; Unnati; Nayan, V.; Legha, R.A.; Bhattacharya, T.K.; Pal, Y.; Giri, S.K. Identification and characterization of single nucleotide polymorphisms in DMRT3 gene in Indian horse (Equus caballus) and donkey (Equus asinus) populations. Anim. Biotechnol. 2023, 34, 4910–4920. [Google Scholar] [CrossRef] [PubMed]
- Kim, S.M.; Yun, S.W.; Cho, G.J. Assessment of genetic diversity using microsatellite markers to compare donkeys (Equus asinus) with horses (Equus caballus). Anim. Biosci. 2021, 34, 1460–1465. [Google Scholar] [CrossRef] [PubMed]
- Al-Kass, Z.; Ntallaris, T.; Morrell, J.M.; Johannisson, A. Deciphering sperm chromatin properties to predict stallion sperm fertility. Anim. Reprod. Sci. 2023, 250, 107200. [Google Scholar] [CrossRef] [PubMed]
- Varner, D.D.; Gibb, Z.; Aitken, R.J. Stallion fertility: A focus on the spermatozoon. Equine Vet. J. 2015, 47, 16–24. [Google Scholar] [CrossRef] [PubMed]
- Colenbrander, B.; Gadella, B.M.; Stout, T.A. The predictive value of semen analysis in the evaluation of stallion fertility. Reprod. Domest. Anim. 2003, 38, 305–311. [Google Scholar] [CrossRef] [PubMed]
- Liu, X.; Wang, X.; Liu, F. Decreased expression of heat shock protein A4L in spermatozoa is positively related to poor human sperm quality. Mol. Reprod. Dev. 2019, 86, 379–386. [Google Scholar] [CrossRef] [PubMed]
- Hernández-Avilés, C.; Ramírez-Agámez, L.; Weintraub, S.T.; Scoggin, C.F.; Davis, B.W.; Raudsepp, T.; Varner, D.D.; Love, C.C. Proteomic analysis of sperm from fertile stallions and subfertile stallions due to impaired acrosomal exocytosis. Sci. Rep. 2024, 14, 12446. [Google Scholar] [CrossRef] [PubMed]
- Zhou, J.; Yang, F.; Leu, N.A.; Wang, P.J. MNS1 is essential for spermiogenesis and motile ciliary functions in mice. PLoS Genet. 2012, 8, e1002516. [Google Scholar] [CrossRef] [PubMed]
- Cao, H.; Xu, H.; Zhou, Y.; Xu, W.; Lu, Q.; Jiang, L.; Rong, Y.; Zhang, Q.; Yu, C. BBOF1 is required for sperm motility and male fertility by stabilizing the flagellar axoneme in mice. Cell Mol. Life Sci. 2023, 80, 152. [Google Scholar] [CrossRef] [PubMed]
- Wu, Y.Q.; Rao, M.; Hu, S.F.; Ke, D.D.; Zhu, C.H.; Xia, W. Effect of transient scrotal hyperthermia on human sperm: An iTRAQ-based proteomic analysis. Reprod. Biol. Endocrinol. (RBE) 2020, 18, 83. [Google Scholar] [CrossRef] [PubMed]
- Fang, X.; Huang, L.L.; Xu, J.; Ma, C.Q.; Chen, Z.H.; Zhang, Z.; Liao, C.H.; Zheng, S.X.; Huang, P.; Xu, W.M.; et al. Proteomics and single-cell RNA analysis of Akap4-knockout mice model confirm indispensable role of Akap4 in spermatogenesis. Dev. Biol. 2019, 454, 118–127. [Google Scholar] [CrossRef] [PubMed]
- Blommaert, D.; Sergeant, N.; Delehedde, M.; Jouy, N.; Mitchell, V.; Franck, T.; Donnay, I.; Lejeune, J.P.; Serteyn, D. Expression, localization, and concentration of A-kinase anchor protein 4 (AKAP4) and its precursor (proAKAP4) in equine semen: Promising marker correlated to the total and progressive motility in thawed spermatozoa. Theriogenology 2019, 131, 52–60. [Google Scholar] [CrossRef] [PubMed]
- Young, S.A.; Miyata, H.; Satouh, Y.; Aitken, R.J.; Baker, M.A.; Ikawa, M. CABYR is essential for fibrous sheath integrity and progressive motility in mouse spermatozoa. J. Cell Sci. 2016, 129, 4379–4387. [Google Scholar] [CrossRef] [PubMed]
- Tseng, Y.T.; Hsia, J.Y.; Chen, C.Y.; Lin, N.T.; Chong, P.C.; Yang, C.Y. Expression of the sperm fibrous sheath protein CABYR in human cancers and identification of α-enolase as an interacting partner of CABYR-a. Oncol. Rep. 2011, 25, 1169–1175. [Google Scholar] [CrossRef] [PubMed][Green Version]
- Hoyer-Fender, S. Development of the Connecting Piece in ODF1-Deficient Mouse Spermatids. Int. J. Mol. Sci. 2022, 23, 10280. [Google Scholar] [CrossRef] [PubMed]
- Lerer-Goldshtein, T.; Bel, S.; Shpungin, S.; Pery, E.; Motro, B.; Goldstein, R.S.; Bar-Sheshet, S.I.; Breitbart, H.; Nir, U. TMF/ARA160: A key regulator of sperm development. Dev. Biol. 2010, 348, 12–21. [Google Scholar] [CrossRef] [PubMed]
- Dacheux, J.L.; Belleannée, C.; Guyonnet, B.; Labas, V.; Teixeira-Gomes, A.P.; Ecroyd, H.; Druart, X.; Gatti, J.L.; Dacheux, F. The contribution of proteomics to understanding epididymal maturation of mammalian spermatozoa. Syst. Biol. Reprod. Med. 2012, 58, 197–210. [Google Scholar] [CrossRef] [PubMed]
- Agarwal, A.; Bertolla, R.P.; Samanta, L. Sperm proteomics: Potential impact on male infertility treatment. Expert. Rev. Proteom. 2016, 13, 285–296. [Google Scholar] [CrossRef] [PubMed]
- Peña, F.J.; Martín-Cano, F.E.; Becerro-Rey, L.; Ortega-Ferrusola, C.; Gaitskell-Phillips, G.; da Silva-Álvarez, E.; Gil, M.C. Proteomics is advancing the understanding of stallion sperm biology. Proteomics 2024, 24, e2300522. [Google Scholar] [CrossRef] [PubMed]
- Shen, H.P.; Dong, X.; Li, Z.B.; Wu, J.Z.; Zheng, C.M.; Hu, X.J.; Qian, C.; Wang, S.P.; Zhao, Y.L.; Li, J.C. Protein Profiles and Novel Molecular Biomarkers of Schizophrenia Based on 4D-DIA Proteomics. J. Proteome Res. 2024, 23, 2376–2385. [Google Scholar] [CrossRef] [PubMed]
- Jiao, X.; Li, X.; Zhang, N.; Yan, B.; Huang, J.; Zhao, J.; Zhang, H.; Chen, W.; Fan, D. Solubilization of fish myofibrillar proteins in NaCl and KCl solutions: A DIA-based proteomics analysis. Food Chem. 2024, 445, 138662. [Google Scholar] [CrossRef] [PubMed]
- Chen, M.; Zhu, P.; Wan, Q.; Ruan, X.; Wu, P.; Hao, Y.; Zhang, Z.; Sun, J.; Nie, W.; Chen, S. High-Coverage Four-Dimensional Data-Independent Acquisition Proteomics and Phosphoproteomics Enabled by Deep Learning-Driven Multidimensional Predictions. Anal. Chem. 2023, 95, 7495–7502. [Google Scholar] [CrossRef] [PubMed]
- Na, L.; Xu, M.; Chen, J.L.; Chen, G.J.; Sun, J.; Zhang, Q.; Li, J.Q.; Guo, X.L.; Zuo, Z.F.; Liu, X.Z.; et al. 4D-DIA quantitative proteomics revealed the core mechanism of diabetic retinopathy after berberine treatment. Eur. J. Pharmacol. 2023, 958, 175947. [Google Scholar] [CrossRef]
- Cao, Q.; Zhu, H.; Xu, W.; Zhang, R.; Wang, Y.; Tian, Z.; Yuan, Y. Predicting the efficacy of glucocorticoids in pediatric primary immune thrombocytopenia using plasma proteomics. Front. Immunol. 2023, 14, 1301227. [Google Scholar] [CrossRef] [PubMed]
- Xie, H.; Zhang, Y.; Zhu, Z.; Wei, J.; Ainiwaer, G.; Ge, W. Plasma Proteomic Analysis Based on 4D-DIA Evaluates the Clinical Response to Imrecoxib in the Early Treatment of Osteoarthritis. Rheumatol. Ther. 2024, 11, 269–283. [Google Scholar] [CrossRef] [PubMed]
- Sun, P.; Zhang, G.; Xian, M.; Zhang, G.; Wen, F.; Hu, Z.; Hu, J. Proteomic Analysis of Frozen-Thawed Spermatozoa with Different Levels of Freezability in Dairy Goats. Int. J. Mol. Sci. 2023, 24, 15550. [Google Scholar] [CrossRef] [PubMed]
- Luo, M.; Su, T.; Wang, S.; Chen, J.; Lin, T.; Cheng, Q.; Chen, Y.; Gong, M.; Yang, H.; Li, F.; et al. Proteomic Landscape of Human Spermatozoa: Optimized Extraction Method and Application. Cells 2022, 11, 4064. [Google Scholar] [CrossRef] [PubMed]
- Kaya, A.; Dogan, S.; Vargovic, P.; Kutchy, N.A.; Ross, P.; Topper, E.; Oko, R.; van der Hoorn, F.; Sutovsky, P.; Memili, E. Sperm proteins ODF2 and PAWP as markers of fertility in breeding bulls. Cell Tissue Res. 2022, 387, 159–171. [Google Scholar] [CrossRef] [PubMed]
- Zang, S.; Yang, X.; Ye, J.; Mo, X.; Zhou, G.; Fang, Y. Quantitative phosphoproteomics explain cryopreservation-induced reductions in ram sperm motility. J. Proteom. 2024, 298, 105153. [Google Scholar] [CrossRef] [PubMed]
- Zmudzinska, A.; Wisniewski, J.; Mlynarz, P.; Olejnik, B.; Mogielnicka-Brzozowska, M. Age-Dependent Variations in Functional Quality and Proteomic Characteristics of Canine (Canis lupus familiaris) Epididymal Spermatozoa. Int. J. Mol. Sci. 2022, 23, 9143. [Google Scholar] [CrossRef] [PubMed]
- Hitit, M.; Özbek, M.; Ayaz-Guner, S.; Guner, H.; Oztug, M.; Bodu, M.; Kirbas, M.; Bulbul, B.; Bucak, M.N.; Ataman, M.B.; et al. Proteomic fertility markers in ram sperm. Anim. Reprod. Sci. 2021, 235, 106882. [Google Scholar] [CrossRef] [PubMed]
- Catalán, J.; Yánez-Ortiz, I.; Martínez-Rodero, I.; Mateo-Otero, Y.; Nolis, P.; Yeste, M.; Miró, J. Comparison of the metabolite profile of donkey and horse seminal plasma and its relationship with sperm viability and motility. Res. Vet. Sci. 2023, 165, 105046. [Google Scholar] [CrossRef] [PubMed]
- Podico, G.; Bittar, J.H.; Loux, S.C.; Souza, F.F.; Canisso, I.F. The interaction between seminal plasma, sperm, and endometrium in inter- and intra-species breeding in equids. Reproduction 2024, 167, e230472. [Google Scholar] [CrossRef] [PubMed]
- Mogielnicka-Brzozowska, M.; Fraser, L.; Dziekońska, A.; Gackowska, K.; Sobiewska, M.; Kuzborska, A.; Majewska, A.M.; Filipowicz, K.; Kordan, W. Identification of proteoforms of albumin and kallikrein in stallion seminal plasma and their correlations with sperm motility. Pol. J. Vet. Sci. 2019, 22, 227–235. [Google Scholar] [CrossRef]
- Vicens, A.; Borziak, K.; Karr, T.L.; Roldan, E.R.S.; Dorus, S. Comparative Sperm Proteomics in Mouse Species with Divergent Mating Systems. Mol. Biol. Evol. 2017, 34, 1403–1416. [Google Scholar] [CrossRef] [PubMed]
- Bae, J.W.; Hwang, J.M.; Lee, W.J.; Kim, D.H.; Yi, J.K.; Ha, J.J.; Oh, D.Y.; Kwon, W.S. Application of sperm motion kinematics and motility-related proteins for prediction of male fertility. Theriogenology 2024, 218, 223–230. [Google Scholar] [CrossRef]
- Griffin, R.A.; Swegen, A.; Baker, M.; Aitken, R.J.; Skerrett-Byrne, D.A.; Silva Rodriguez, A.; Martín-Cano, F.E.; Nixon, B.; Peña, F.J.; Delehedde, M.; et al. Mass spectrometry reveals distinct proteomic profiles in high- and low-quality stallion spermatozoa. Reproduction 2020, 160, 695–707. [Google Scholar] [CrossRef]
- Xu, Y.; Han, Q.; Ma, C.; Wang, Y.; Zhang, P.; Li, C.; Cheng, X.; Xu, H. Comparative Proteomics and Phosphoproteomics Analysis Reveal the Possible Breed Difference in Yorkshire and Duroc Boar Spermatozoa. Front. Cell Dev. Biol. 2021, 9, 652809. [Google Scholar] [CrossRef] [PubMed]
- Bisconti, M.; Simon, J.F.; Grassi, S.; Leroy, B.; Martinet, B.; Arcolia, V.; Isachenko, V.; Hennebert, E. Influence of Risk Factors for Male Infertility on Sperm Protein Composition. Int. J. Mol. Sci. 2021, 22, 13164. [Google Scholar] [CrossRef] [PubMed]
- Liu, X.; Chen, W.; Huang, B.; Wang, X.; Peng, Y.; Zhang, X.; Chai, W.; Khan, M.Z.; Wang, C. Advancements in copy number variation screening in herbivorous livestock genomes and their association with phenotypic traits. Front. Vet. Sci. 2023, 10, 1334434. [Google Scholar] [CrossRef] [PubMed]
- Dong, T.; Liang, Y.; Chen, H.; Li, Y.; Li, Z.; Gao, X. Quantitative proteomics revealed protein biomarkers to distinguish malignant pleural effusion from benign pleural effusion. J. Proteom. 2024, 302, 105201. [Google Scholar] [CrossRef] [PubMed]
- He, Y.; Li, H.; Zhang, Y.; Hu, J.; Shen, Y.; Feng, J.; Zhao, X. Comparative Analysis of Mitochondrial Proteome Reveals the Mechanism of Enhanced Ram Sperm Motility Induced by Carbon Ion Radiation After In Vitro Liquid Storage. Dose Response 2019, 17, 1559325818823998. [Google Scholar] [CrossRef] [PubMed]
- Perez-Patiño, C.; Barranco, I.; Li, J.; Padilla, L.; Martinez, E.A.; Rodriguez-Martinez, H.; Roca, J.; Parrilla, I. Cryopreservation Differentially Alters the Proteome of Epididymal and Ejaculated Pig Spermatozoa. Int. J. Mol. Sci. 2019, 20, 1791. [Google Scholar] [CrossRef] [PubMed]
- Pérez-Patiño, C.; Li, J.; Barranco, I.; Martínez, E.A.; Rodriguez-Martínez, H.; Roca, J.; Parrilla, I. The proteome of frozen-thawed pig spermatozoa is dependent on the ejaculate fraction source. Sci. Rep. 2019, 9, 705. [Google Scholar] [CrossRef] [PubMed]
- Gacem, S.; Valverde, A.; Catalán, J.; Yánez Ortiz, I.; Soler, C.; Miró, J. A New Approach of Sperm Motility Subpopulation Structure in Donkey and Horse. Front. Vet. Sci. 2021, 8, 651477. [Google Scholar] [CrossRef] [PubMed]
- Miró, J.; Lobo, V.; Quintero-Moreno, A.; Medrano, A.; Peña, A.; Rigau, T. Sperm motility patterns and metabolism in Catalonian donkey semen. Theriogenology 2005, 63, 1706–1716. [Google Scholar] [CrossRef] [PubMed]
- Swegen, A.; Curry, B.J.; Gibb, Z.; Lambourne, S.R.; Smith, N.D.; Aitken, R.J. Investigation of the stallion sperm proteome by mass spectrometry. Reproduction 2015, 149, 235–244. [Google Scholar] [CrossRef] [PubMed]
- Yu, J.; Liu, H.; Li, X.; Ge, S.; Zhao, X.; Ji, C.; Wang, Y.; Wang, Z.; Dang, R.; Zhao, F. TMT-based comparative proteomic analysis of Dezhou donkey spermatozoa related to freezability. J. Proteom. 2023, 273, 104793. [Google Scholar] [CrossRef] [PubMed]
- Wei, H.; Zhang, X.; Wang, C.; Wang, J.; Li, T.; Chen, S.; Li, H.; Wang, B. A pathogenic AKAP4 variant, p.R429H, causes male in/subfertility in humans and mice. Clin. Transl. Med. 2023, 13, e1463. [Google Scholar] [CrossRef] [PubMed]
- de Almeida, A.B.M.; Hidalgo, M.M.T.; de Moraes, F.L.Z.; Trautwein, L.G.C.; de Fátima Schnitzer, J.; Silva, L.; Rizzoto, G.; Ferreira, J.C.P.; Martins, M.I.M. The proAKAP4 concentrations in Nelore bull sperm and their relation to FTAI conception rate results. Anim. Reprod. Sci. 2022, 247, 107156. [Google Scholar] [CrossRef] [PubMed]
- Dordas-Perpinyà, M.; Yanez-Ortiz, I.; Sergeant, N.; Mevel, V.; Bruyas, J.F.; Catalán, J.; Delehedde, M.; Briand-Amirat, L.; Miró, J. ProAKAP4 Concentration Is Related to Sperm Motility and Motile Sperm Subpopulations in Frozen-Thawed Horse Semen. Animals 2022, 12, 3417. [Google Scholar] [CrossRef] [PubMed]
- Ashwitha, A.; Ramesha, K.P.; Ramesh, P.; Kootimole, C.N.; Devadasan, M.J.; Ammankallu, S.; Jeyakumar, S.; Kumaresan, A.; Veerappa, V.G.; Das, D.N.; et al. Quantitative proteomics profiling of spermatozoa and seminal plasma reveals proteins associated with semen quality in Bos indicus bulls. J. Proteom. 2023, 273, 104794. [Google Scholar] [CrossRef] [PubMed]
- Liang, Z.; Dai, C.; He, F.; Wang, Y.; Huang, Y.; Li, H.; Wu, Y.; Hu, Y.; Xu, K. AKAP3-mediated type I PKA signaling is required for mouse sperm hyperactivation and fertility. Biol. Reprod. 2024, 110, 684–697. [Google Scholar] [CrossRef] [PubMed]
- Naletova, I.; Schmalhausen, E.; Tomasello, B.; Pozdyshev, D.; Attanasio, F.; Muronetz, V. The role of sperm-specific glyceraldehyde-3-phosphate dehydrogenase in the development of pathologies-from asthenozoospermia to carcinogenesis. Front. Mol. Biosci. 2023, 10, 1256963. [Google Scholar] [CrossRef] [PubMed]
- Zhu, Z.J.; Wang, Y.Z.; Wang, X.B.; Yao, C.C.; Zhao, L.Y.; Zhang, Z.B.; Wu, Y.; Chen, W.; Li, Z. Novel mutation in ODF2 causes multiple morphological abnormalities of the sperm flagella in an infertile male. Asian J. Androl. 2022, 24, 463–472. [Google Scholar] [CrossRef] [PubMed]
- Bu, Y.; Wang, P.; Li, S.; Li, L.; Zhang, S.; Wei, H. Semen Protein CRISP3 Promotes Reproductive Performance of Boars through Immunomodulation. Int. J. Mol. Sci. 2024, 25, 2264. [Google Scholar] [CrossRef] [PubMed]
- Oud, M.S.; Okutman, Ö.; Hendricks, L.A.J.; de Vries, P.F.; Houston, B.J.; Vissers, L.; O’Bryan, M.K.; Ramos, L.; Chemes, H.E.; Viville, S.; et al. Exome sequencing reveals novel causes as well as new candidate genes for human globozoospermia. Hum. Reprod. 2020, 35, 240–252. [Google Scholar] [CrossRef] [PubMed]
- Frintrop, L.; Wiesehöfer, C.; Stoskus, A.; Hilken, G.; Dubicanac, M.; von Ostau, N.E.; Rode, S.; Elgeti, J.; Dankert, J.T.; Wennemuth, G. cAMP and the Fibrous Sheath Protein CABYR (Ca(2+)-Binding Tyrosine-Phosphorylation-Regulated Protein) Is Required for 4D Sperm Movement. Int. J. Mol. Sci. 2022, 23, 10607. [Google Scholar] [CrossRef] [PubMed]
- Moustakli, E.; Zikopoulos, A.; Sakaloglou, P.; Bouba, I.; Sofikitis, N.; Georgiou, I. Functional association between telomeres, oxidation and mitochondria. Front. Reprod. Health 2023, 5, 1107215. [Google Scholar] [CrossRef] [PubMed]
- Shimada, K.; Lu, Y.; Ikawa, M. Disruption of testis-enriched cytochrome c oxidase subunit COX6B2 but not COX8C leads to subfertility. Exp. Anim. 2024, 73, 1–10. [Google Scholar] [CrossRef] [PubMed]
- Charron, Y.; Willert, J.; Lipkowitz, B.; Kusecek, B.; Herrmann, B.G.; Bauer, H. Two isoforms of the RAC-specific guanine nucleotide exchange factor TIAM2 act oppositely on transmission ratio distortion by the mouse t-haplotype. PLoS Genet. 2019, 15, e1007964. [Google Scholar] [CrossRef] [PubMed]
- Tardif, S.; Brady, H.A.; Breazeale, K.R.; Bi, M.; Thompson, L.D.; Bruemmer, J.E.; Bailey, L.B.; Hardy, D.M. Zonadhesin D3-polypeptides vary among species but are similar in Equus species capable of interbreeding. Biol. Reprod. 2010, 82, 413–421. [Google Scholar] [CrossRef] [PubMed][Green Version]
- Chauvin, T.; Xie, F.; Liu, T.; Nicora, C.D.; Yang, F.; Camp, D.G., 2nd; Smith, R.D.; Roberts, K.P. A systematic analysis of a deep mouse epididymal sperm proteome. Biol. Reprod. 2012, 87, 141. [Google Scholar] [CrossRef] [PubMed]
- Gimeno-Martos, S.; González-Arto, M.; Casao, A.; Gallego, M.; Cebrián-Pérez, J.A.; Muiño-Blanco, T.; Pérez-Pé, R. Steroid hormone receptors and direct effects of steroid hormones on ram spermatozoa. Reproduction 2017, 154, 469–481. [Google Scholar] [CrossRef] [PubMed][Green Version]
- Amaral, A.; Lourenço, B.; Marques, M.; Ramalho-Santos, J. Mitochondria functionality and sperm quality. Reproduction 2013, 146, R163–R174. [Google Scholar] [CrossRef] [PubMed]
- Zhang, H.Y.; Mu, Y.; Chen, P.; Liu, D.D.; Chen, K.H.; Yu, Q.; He, J.; Sun, F.; Xing, J.P.; Tang, K.F. Metabolic enzyme gene polymorphisms predict the effects of antioxidant treatment on idiopathic male infertility. Asian J. Androl. 2022, 24, 430–435. [Google Scholar] [CrossRef] [PubMed]
- Dias, G.M.; López, M.L.; Ferreira, A.T.; Chapeaurouge, D.A.; Rodrigues, A.; Perales, J.; Retamal, C.A. Thiol-disulfide proteins of stallion epididymal spermatozoa. Anim. Reprod. Sci. 2014, 145, 29–39. [Google Scholar] [CrossRef]
- Gaitskell-Phillips, G.; Martín-Cano, F.E.; da Silva-Álvarez, E.; Tapia, J.A.; Silva, A.; Gil, M.C.; Ortega-Ferrusola, C.; Peña, F.J. Phosphoproteomics for the identification of new mechanisms of cryodamage: The role of SPATA18 in the control of stallion sperm function. Biol. Reprod. 2023, 108, 324–337. [Google Scholar] [CrossRef]







Disclaimer/Publisher’s Note: The statements, opinions and data contained in all publications are solely those of the individual author(s) and contributor(s) and not of MDPI and/or the editor(s). MDPI and/or the editor(s) disclaim responsibility for any injury to people or property resulting from any ideas, methods, instructions or products referred to in the content. |
© 2024 by the authors. Licensee MDPI, Basel, Switzerland. This article is an open access article distributed under the terms and conditions of the Creative Commons Attribution (CC BY) license (https://creativecommons.org/licenses/by/4.0/).
Share and Cite
Ren, H.; Wen, X.; He, Q.; Yi, M.; Dugarjaviin, M.; Bou, G. Comparative Study on the Sperm Proteomes of Horses and Donkeys. Animals 2024, 14, 2237. https://doi.org/10.3390/ani14152237
Ren H, Wen X, He Q, Yi M, Dugarjaviin M, Bou G. Comparative Study on the Sperm Proteomes of Horses and Donkeys. Animals. 2024; 14(15):2237. https://doi.org/10.3390/ani14152237
Chicago/Turabian StyleRen, Hong, Xin Wen, Qianqian He, Minna Yi, Manglai Dugarjaviin, and Gerelchimeg Bou. 2024. "Comparative Study on the Sperm Proteomes of Horses and Donkeys" Animals 14, no. 15: 2237. https://doi.org/10.3390/ani14152237
APA StyleRen, H., Wen, X., He, Q., Yi, M., Dugarjaviin, M., & Bou, G. (2024). Comparative Study on the Sperm Proteomes of Horses and Donkeys. Animals, 14(15), 2237. https://doi.org/10.3390/ani14152237

