Abstract
Simple Summary
Parasite diseases are recognized as major concerns in the fugu aquaculture industry in China. While understanding the genetic mechanisms of immune response is a crucial step which can facilitate disease control and selective breeding. In this study, transcriptome analysis was performed to identify key genes and understand the underlying mechanisms associated with Cryptocaryon irritans resistance. Finally, our study provided insights into the immunosuppression in fugu under C. irritans infection.
Abstract
The tiger pufferfish (Takifugu rubripes), also known as fugu, has recently suffered from severe C. irritans infections under aquaculture environment, yet the underlying immune mechanisms against the parasite remain poorly understood. In this study, we conducted a comprehensive transcriptome analysis of the gill tissue from infected and uninfected fish using PacBio long-read (one pooled sample each for seriously infected and healthy individuals, respectively) and Illumina short-read (three pools for mildly infected, seriously infected, and healthy individuals, respectively) RNA sequencing technologies. After aligning sequence data to fugu’s reference genome, 47,307 and 34,413 known full-length transcripts were identified and profiled in healthy and infected fish, respectively. Similarly, we identified and profiled 1126 and 803 novel genes that were obtained from healthy and infected fish, respectively. Interestingly, we found a decrease in the number of alternative splicing (AS) events and long non-coding RNAs (lncRNAs) after infection with C. irritans, suggesting that they may be involved in the regulation of the immune response in fugu. There were 687 and 1535 differentially expressed genes (DEGs) in moderately and heavily infected fish, respectively, compared to uninfected fish. Kyoto Encyclopedia of Genes and Genomes (KEGG) analyses showed that immune-related DEGs in the two comparison groups were mainly enriched in cytokine-cytokine receptor interactions, ECM-receptor interactions, T-cell receptor signaling pathways, Th1 and Th2 cell differentiation, and Th17 cell differentiation pathways. Further analysis revealed that a large number of immune-related genes were downregulated in infected fish relative to uninfected ones, such as CCR7, IL7R, TNFRSF21, CD4, COL2A1, FOXP3B, and ITGA8. Our study suggests that C. irritans is potentially a highly efficient parasite that may disrupt the defense mechanisms of fugu against it. In addition, in combination of short-read RNA sequencing and previous genome-wide association analyses, we identified five key genes (NDUFB6, PRELID1, SMOX, SLC25A4, and DENND1B) that might be closely associated with C. irritans resistance. This study not only provides valuable resources of novel genic transcripts for further research, but also provides new insights into the immune mechanisms underlying C. irritans infection response in farmed fugu.
1. Introduction
As the demand for sustainable aquaculture continues to grow, various marine species are gaining attention for their economic and nutritional benefits. The tiger pufferfish (Takifugu rubripes), also known as fugu, is widely distributed in the coastal areas of China, Japan, and Korean, and has become an important economic marine fish because of its delicious flesh and high nutritional value [,]. It is becoming a promising industry due to the decrease in wild resources and the increase in artificial culture []. In recent years, both the growing intensive aquaculture production of fugu and the high water temperatures in the summertime have provided conditions for both pathogenic and parasitic infection development which are causing significant economic losses to the farming industry. One of the most important parasitic infections is cryptosporidiosis, caused by a parasite C. irritans which mainly invades the gills, fins, and skin of fish and forms white spots on the surface [,]. Infection by C. irritans causes suffocation, osmotic imbalance, and mass mortality of the fish []. Currently, there is no effective method for eradicating cryptosporidiosis. Therefore, it is critical to study the immune mechanisms of fugu in response to C. irritans infection, as these could support the development of genetic tools and strategies to combat the detrimental impacts of the disease to the fugu farming industry.
In the recent past, several studies have been undertaken to understand fugu immune response to C. irritan infection as well as molecular pathogenesis of the parasite [,,]. Transcriptome sequencing provides a viable high-throughput analytical method for discovering the transcriptional expression status of genes, with significant advantages in revealing the regulatory networks and molecular mechanisms of the tissue under study [,]. Currently, most transcriptome studies are performed with second-generation sequencing, which have been widely used to study the molecular mechanisms of infection with C. irritan in different aquaculture species [,,,,,,,].
Meanwhile, third-generation sequencing technologies show unparalleled advantages over second-generation sequencing technologies, such as the ability to generate long reads and thus facilitating to analyze splicing isoforms for improved genome annotation [,,]. Full-length transcriptome-based annotation of genomic data can add some new genetic information []. Recently, PacBio-based transcriptome analyses have been reported in a variety of aquaculture species [,,]. However, to date, no full-length transcriptome study has been performed in fugu.
Here, we performed a comprehensive transcriptome analysis between healthy and C. irritant-infected fish using PacBio RNA sequencing and second-generation short-read RNA sequencing. We explored the molecular responses of fugu after infection with C. irritans using Illumina short-read sequencing, providing valuable data to elucidate the immune mechanisms after C. irritans infection. In addition, we constructed full-length transcripts and analyzed their structure and function for the first time in fugu, which further enriched the gene resources of this species.
2. Materials and Methods
2.1. Sample Collection
During the summertime of 2022, we observed that fish from one of the aquaculture ponds almost lost their appetite, and further pathological examinations confirmed the infection by C. irritans. Immediately, gill samples of mildly and seriously ill individuals were collected. We assessed the severity of infection by counting the number of white spots on the skin to ensure consistent and accurate criteria across individuals, allowing for a standardized and objective measure of infection severity. The number of white spots in a square centimeter of the skin was utilized to define the level of infection with individuals having 3–6 spots defined as the mild group (MG) while those with 10 and more white spots were defined as the seriously infected group (SG). Fish in the healthy group (HG) were obtained in different ponds and were free of any signs and symptoms of cryptosporidiosis infection. In total, 27 fish were used in this study which included nine individuals from each group. Before sampling, the fish were euthanized by immersion in a tricaine methanesulfonate (MS-222) solution (20 mg/L). Gill tissue was then extracted from each euthanized fish and flash-frozen in liquid nitrogen then stored in an ultra-low temperature freezer (−80 °C) until use.
2.2. RNA Isolation, Library Construction and Sequencing
Total RNA was extracted from the gill tissue by the Trizol reagent kit (Invitrogen, Carlsbad, CA, USA) according to the manufacturer’s instructions. mRNA was enriched by Oligo (dT) magnetic beads. In each group, equal amounts mRNA (0.3 μg) of 3 individuals were then randomly pooled into one, and sample names were recorded as HG-1, HG-2, HG-3, MG-1, MG-2, MG-3, SG-1, SG-2, and SG-3. For the short-read RNA-seq, cDNA libraries were prepared using TruSeq Stranded mRNA LT Sample Prep Kit (Illumina, San Diego, CA, USA), followed by purification and size selection. The cDNA libraries were subjected to the Illumina Novaseq6000 platform for sequencing (services provided by the Gene Denovo Biotechnology Co., Ltd., Guangzhou, China). For PacBio library construction, the three mRNA pools of the HG and SG were further pooled into one sample separately and named FL-HG (full-length healthy gill) and FL-DG (full-length diseased gill), respectively. Then, two pooled mRNA samples were reverse transcribed into cDNA using a Clontech SMARTer PCR cDNA Synthesis Kit (Takara Bio, San Jose, CA, USA), followed by fragment size selection (>4 Kb) on the BluePippin™ Size-Selection System (Beverly, MA, USA). Then, large-scale PCR was performed for SMRTbell library construction. Next, cDNAs were DNA damage repaired, end repaired, and sequencing adapters were subsequently ligated to cDNA. The SMRTbell templates with sequencing primers were annealed and combined with polymerase, and sequencing was performed on the PacBio Sequel platform (services provided by Gene Denovo Biotechnology Co., Ltd., Guangzhou, China).
2.3. Differential Expression Analysis and Functional Enrichment
For short-reads RNA-seq data, raw reads were filtered using the software fastp v0.23.4 []. The filtration criteria are as follows: (1) remove reads containing an adapter, (2) remove reads with an N ratio greater than 10%, (3) remove reads with all A bases, (4) remove low-quality reads (the number of bases with a quality value Q ≤ 20 accounts for more than 50% of the whole read). Clean reads were then mapped to the reference genome (version: fTakRub1.3) using HISAT2 v2.0.4 []. Stringtie v2.21 [] was used to assemble gene transcripts from the alignments in conjunction with genome annotation files and subsequently quantify the expression of these transcripts by counting the reads overlapping the assembled transcripts in each sample. Differential gene expression between healthy fish and infected fish was performed (i.e., HG vs. MG and HG vs. SG) using the Bioconductor R package DESeq2 []. Genes with a false discovery rate (FDR) below 0.05 and absolute fold change ≥ 2 were considered as differentially expressed genes (DEGs). Function enrichment analysis of the DE genes was performed through GO term and KEGG pathway enrichment analyses. In addition, we performed gene set enrichment analysis (GSEA) using expression information for all genes to determine differences in gene expression in healthy and infected fish [].
2.4. Key DEGs Screening and Protein–Protein Interaction (PPI) Network
Based on the results of enrichment analysis, we screened DEGs in immune-related pathways. Subsequently, we screened key genes that were differentially expressed in both comparison groups. To understand the potential relevance of the key genes in the two comparative groups, the online software STRING (https://string-db.org/, accessed on 4 June 2024) was used to compare the selected two groups of common immune-associated DEGs with the STRING database, while protein interactions of reference species were used to construct STRING PPI networks. The degree value for each gene was calculated by the software Cytoscope (v3.10.2), with default parameters listed from largest to smallest [].
2.5. Comparison of DEGs and Candidate Genes in QTL Regions
All DEGs obtained from the HG vs. MG and HG vs. SG groups were compared with the candidate genes in QTL regions from our previous genome-wide association studies (GWAS) of C. irritans resistance []; the overlapping genes were considered as key genes which would further provide new insights into the genetic mechanisms of disease resistance.
2.6. Processing of PacBio Full-Length Sequencing Data
We processed PacBio raw reads using SMRTlink 8.0 software to obtain high-quality sequences. We obtained the cyclic consensus sequence (CCS) from the subread BAM file with the parameters set to: min predicted accuracy = 0.8, min length = 50, max length = 15,000, min z score = −9999, min passes = 1, max drop fraction = 0.8, min read score = 0.65, and polish = false. The full-length non-chimeric (FLNC) reads were obtained by removing primers, barcodes, polyA tail trimming, and concatemer of full passes. To obtain the consistency sequence, similar FLNC reads were clustered hierarchically using minimap2 []. The consistent sequences were then further corrected using the Quiver algorithm to obtain high-quality (HQ) isoforms. The HQ isoforms were then mapped to reference genome (version: fTakRub1.3) using minimap2. The minimap2 output bam format files and genome annotation files were used to identify genes and transcripts. Consistent sequences aligned to unannotated regions of a gene are considered isoforms of novel genes, and consistent sequences aligned to different exons of a known isoform are considered novel isoforms of known genes.
2.7. Isoforms Annotation and Structure Analysis
To understand the function of the new isoforms, the new isoforms were compared with the NCBI non-redundant protein (Nr) database, the Swiss-Prot protein database and the Kyoto Encyclopedia of Genes and Genomes (KEGG) database. AS events were identified using the SUPPA tool [] and seven major AS events were categorized and counted. The protein-coding potential of new isoforms were assessed using two software, CPC [] and CNCI (https://github.com/www-bioinfo-org/CNCI, accessed on 4 June 2024) []. Isoforms were also mapped to the Swiss-Prot database and the intersection of both non-protein annotation results and non-protein coding potential results were selected for lncRNA analysis.
3. Results
3.1. Overview of the PacBio Sequencing Data
In this study, two PacBio full-length transcriptome profiles (FL-HG and FL-DG) of T. rubripes were generated based on pooled mRNA from nine healthy and severely infected individuals. Detailed statistics of PacBio sequencing results were shown in Table 1. Based on the self-corrected subreads, 786,806 and 609,313 CCS reads were obtained in the FL-HG and FL-DG, respectively (Table 1). Subsequently, 47,307 and 34,413 HQ isoforms were identified from the FL-HG and FL-DG, respectively. Upon read alignment with the fugu genome, 35,931 (75.95%), 385 (0.81%), and 10,991 (23.23%) unique, multiple, and unmapped reads were identified in the FL-HG, and 25,614 (74.43%), 271 (0.79%), and 8528 (24.78%) reads were identified in the FL-DG (Table 1). Classification of the full-length transcripts showed that, in the FL-HG, there were 9188 (30.13%), 20,178 (66.17%), and 1126 (3.69%) isoforms of known genes, novel isoforms of known genes, and isoforms of novel genes, respectively (Figure 1A). Similarly, the information of isoforms of known genes, novel isoforms of known genes, and isoforms of novel genes in the FL-DGs were 7994 (35.88%), 13,480 (60.51%), and 803 (3.60%), respectively (Figure 1B).

Table 1.
Overview of the result of PacBio Iso-seq data.

Figure 1.
Characteristics of transcripts and novel gene annotation. (A) Classification statistics of full-length transcripts in the FL-HG. (B) Classification statistics of full-length transcripts in the FL-DG. (C) Statistic results of the NR database, Swiss–Prot protein database, KEGG database, and GO database. The abscissa represents different databases, and the ordinate represents the number of annotations.
3.2. Functional Annotation of the Transcripts
In the FL-HG, 20,403 transcripts were annotated in at least one database and 4517 transcripts were annotated in all databases (NR, Swiss-Prot, GO, and KEGG). In total, 20,242, 18,555, 18,027, and 4905 transcripts were annotated in the NR, Swiss-Prot, GO, and KEGG databases, respectively (Figure 1C). In the FL-DG, 13,696 transcripts were annotated in at least one database and 3101 transcripts were annotated in all databases; 13,572, 12,317, 12,100, and 3399 transcripts were annotated from the NR, Swiss-Prot, GO, and KEGG databases, respectively (Figure 1C).
3.3. Alternative Splicing (AS) and lncRNA Analysis
Seven AS events were analyzed from the full-length transcripts of the FL-HG and FL-DG, including SE (skipped exon), MX (mutually exclusive exon), A5 (alternative 5′ splice site), A3 (alternative 3′ splice site), RI (retained intron), AF (alternative first exon), and AL (alternative last exon) (Figure 2A). These results showed that the total number of AS was 6619 in the FL-HG and 3795 in the FL-DG (Figure 2B). The number of AS events in the FL-HG was 2824 more than that in the FL-DG, and the number of AS events in each category was higher in the FL-HG than that in the FL-DG.

Figure 2.
Alternative splicing (AS) analysis based on the full-length transcripts. (A) Seven types of AS forms. Blue blocks represent constitutive exons, orange blocks represent alternatively spliced exons. (B) Statistic results of AS events: SE (skipping exon), MX (mutually exclusive exon), A5 (alternative 5′ splice site), A3 (alternative 3′ splice site), RI (retained intron), AF (alternative first exon), and AL (alternative last exon).
In addition, lncRNA was also predicted using CNCI and CPC software, and the intersection of the three results predicted to be non-coding was used as reliable lncRNA results by comparing the Swiss-Prot protein database to find out the unannotated transcripts. The results showed that the number of lncRNA of the FL-HG predicted by CNCI, CPC, and Swiss-Prot was 2444, 1517, and 2749, respectively (Figure 3A). In addition, in the FL-DG, CNCI, CPC, and Swiss-Prot predicted 1655, 1052, and 1966 lncRNAs, respectively (Figure 3B). Subsequent analysis using the predicted lncRNAs in each database was also performed, and the results showed that there were 1258 and 873 lncRNAs in FL-HG and FL-DG, respectively. Based on the location of the lncRNAs in the genome, the results revealed that five types of lncRNAs were predicted in the FL-HG and FL-DG, including antisense, intronic, sense, bidirectional, and intergenic lncRNAs (Figure 3C,D).

Figure 3.
Long non-coding RNA (lncRNA) analysis based on the full-length transcripts. (A) Venn diagram of lncRNA prediction results in the FL-HG. (B) Venn diagram of lncRNA prediction results in the FL-DG. (C) Statistical graph of lncRNA classification results in the FL-HG. (D) Statistical graph of lncRNA classification results in the FL-DG.
3.4. Quality Assessment of Short-Read Sequencing Data
We obtained a total of 363,378,170 raw reads, filtered to retain 362,027,932 clean reads (Table S1). The Q20 and Q30 of the clean reads ranged from 97.83 to 98.07% and from 93.95 to 94.43%, respectively. The genome total mapping rates were from 89.12% to 90.97% for each sample (Table S1). The results of principal component analysis (PCA) showed that PC1 and PC2 accounted for 93.4% and 2.5%, respectively (Figure 4A). Clustering heat map analysis based on Pearson’s correlation coefficient showed good reproducibility of gill samples across groups (Figure 4B).

Figure 4.
Sample relationship analysis. (A) Principal component analysis (PCA) of the genes in terms of variance across samples. (B) Sample correlation heat map.
3.5. Identification of Differentially Expressed Genes
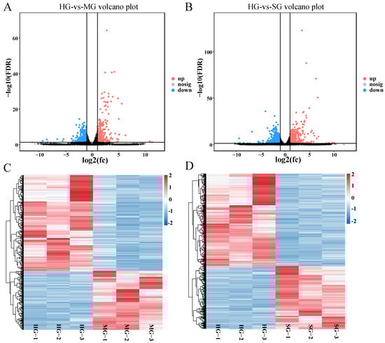
Initially, we performed pairwise comparisons between heathy and diseased fish groups to identify DEGs; however, only a small number of DEGs (54 upregulated and 94 downregulated) were detected in the MG vs. SG comparison. So, in the following analyses this comparison was excluded. Results showed that there were 687 DEGs in the HG vs. MG comparison (Figure 5A) (Table S2), including 260 upregulated genes and 427 downregulated genes in MG. The number of DEGs in the HG vs. SG comparison was 1535, including 617 upregulated genes and 918 downregulated genes in SG (Figure 5B) (Table S3). To visualize the expression profiles of the DEGs detected in healthy and infected fish, we plotted two heatmaps for the two comparisons in this study (Figure 5C,D). The transcriptome profiles of the healthy and infected samples were evidently similar across the sample samples within each group in the comparison.

Figure 5.
DEGs expression analysis. (A) Volcano plot of DEGs in the HG vs. MG group. (B) Volcano plot of DEGs in the HG vs. SG group. (C) Hierarchical clustering analysis DEGs in the HG vs. MG group. (D) Hierarchical clustering analysis of DEGs in the HG vs. SG group.
3.6. Functional Analysis of DEGs
All DEGs were classified into three GO categories: biological process, molecular function, and cellular component. The top 20 GO terms enriched with DEGs of the HG vs. MG and HG vs. SG groups are shown in Figure 6A,C, respectively. In the HG vs. MG comparison, the first three cellular component categories were extracellular region (GO:0005576), extracellular region part (GO:0044421), and extracellular space (GO:0005615). The first three major biological processes were immune system process (GO:0002376), immune response (GO:0006955), and response to external stimulus (GO:0009605). The top three molecular functions were the extracellular matrix structural constituent (GO:0005201), G protein-coupled chemoattractant receptor activity (GO:0001637), and chemokine receptor activity (GO:0004950) (Figure 6A). In the HG vs. SG comparison, the first three cellular component categories represented were extracellular region (GO:0005576), extracellular region part (GO:0044421), and extracellular matrix (GO:0031012). The top two molecular functions were extracellular matrix structural constituent (GO:0005201) and cytokine activity (GO:0005125). The first three biological processes were the immune system process (GO:0002376), immune response (GO:0006955), and response to external stimulus (GO:0009605) (Figure 6C).

Figure 6.
GO and KEGG function enrichment analysis of DEGs. (A) GO function enrichment analysis of the HG vs. MG group (top 20 enriched terms). (B) KEGG function enrichment analysis of the HG vs. MG group (20 enriched terms). (C) GO function enrichment analysis of the HG vs. SG group (top 20 enriched terms). (D) KEGG function enrichment analysis of the HG vs. SG group (top 20 enriched terms).
In the HG vs. MG comparison, the first five KEGG categories were cytokine–cytokine receptor interaction (ko04060), the T-cell receptor signaling pathway (ko04660), Th17 cell differentiation (ko04659), ECM–receptor interaction (ko04512), and Th1 and Th2 cell differentiation (ko04658) (Figure 6B). In the HG vs. SG comparison, the first five categories were cytokine–cytokine receptor interaction (ko04060), ECM–receptor interaction (ko04512), protein digestion and absorption (ko04974), viral protein interaction with cytokine and cytokine receptor (ko04061), and the PI3K-Akt signaling pathway (ko04151) (Figure 6D).
3.7. GSEA Enrichment Analysis
GSEA enrichment analysis was conducted to clarify the functional gene sets closely related to C. irritans infection. Notably, we found that four immune-related enrichment gene sets were all downregulated in two groups of infected fish, including ko04512 (ECM-receptor interaction), ko04660 (T-cell receptor signaling pathway), ko04658 (Th1 and Th2 cell differentiation), and ko04659 (Th17 cell differentiation) (Figure 7).

Figure 7.
Pathway based GSEA results of the HG vs. MG (A) and HG vs. SG (B) groups.
3.8. Immune-Related DEGs and Protein–Protein Interaction Networks
We found that the expression levels of ECM–receptor interaction-related genes (THBS2, LAMA5, ITGA8, and COL1A1A) were downregulated in infected fish (Table 2). Many cytokines (e.g., CCR12A, CCL14, IL1R2, and TNFRSF2) were differentially expressed in healthy and infected fish. In addition, we identified many genes related to T-cell differentiation that were downregulated in infected fish, such as CD4, FYN, ZAP70, and LCK. Overall, the vast majority of the selected DEGs were distinctly downregulated in infected fish. To reveal the relationship of the immune-related DEGs, a PPI network was constructed (Figure 8). Some nodes with many edges were considered as hub genes (CD3, CD4, and ITGA8), which may play important roles in the immune response to parasite infection.

Table 2.
The key candidate DEGs shared in two comparison groups.

Figure 8.
PPI networks of selected key DEGs. The red color indicates the hub genes.
3.9. Overlapping Genes between DEGs and Candidate Genes in QTLs
In our previous study, two putative major QTLs associated with C. irritans resistance were identified via GWAS, and a total of 32 candidate genes were annotated. By comparing these genes with DEGs from the HG vs. MG and HG vs. SG comparison groups, five (NDUFB6, PRELID1, SMOX, SLC25A4, and DENND1B) of the 32 genes were overlapped genes (Table 3).

Table 3.
Candidate genes shared between DEGs, and candidate genes identified via GWAS.
4. Discussion
This study highlights key adaptive immune responses in fugu when infected with C. irritans, revealing potential molecular mechanisms through which the host responds and defends against the invading parasites, and the identified pathways could potentially target the parasite as it seeks to evade the host’s defenses during infection and multiplication. Here, we determined the full-length transcriptome of the gills of healthy and infected fish. By comparing the reference genome, 47,307 and 34,413 full-length transcripts were obtained from healthy and infected fish, respectively. Furthermore, AS events and lncRNAs were predicted to deepen our understanding of the complexity of the fugu transcriptome. We found that the likelihood of AS events was reduced after infection with C. irritans, the number of AS events was 6619 and 3795 in healthy and infected fish, respectively, and all seven AS types were more abundant in healthy than in infected fish. Meanwhile, the number of lncRNAs was lower in infected fish (873) than in healthy fish (1258). Thus, changes in the type and number of AS events and lncRNAs after infection with C. irritans suggest that they may be involved in the regulation of immune mechanisms against C. irritans in fugu. However, whether these observed differences are specific to C. irritans infection or common to other pathogenic or parasitic infections remains to be further investigated.
To gain more insights into the immune response behind C. irritans infection, we analyzed the gill transcriptome profile and identified DEGs in fugu. Here, we detected more DEGs in heavily infected fish (1535) compared to moderately infected fish (687), relative to the healthy fish. This might be attributed to the fact that severely infected fish need a stronger immune response to combat this level of immune stimulus infection, which subsequently results into a higher number of differently stimulated genes. These DEGs will provide valuable information for future studies regarding C. irritans host–parasite interactions in fugu. Functional enrichment analysis further explored the functional involvement of the DEGs in host immune responses. Genes involved in ECM-receptor interaction, T-cell reporter signaling pathway, Th1 and Th2 cell differentiation, and Th17 cell differentiation pathways were significantly enriched in the identified DEGs and were expressed at low levels in infected fish relative to the healthy ones. Furthermore, the GSEA results indicated that these pathways were inhibited (downregulated) in infected fish as compared to healthy fish. These results reveal that the immune response in the gills of fugu may be suppressed after infection with C. irritans in fugu.
The host extracellular matrix (ECM) plays an important role in the immune responses to pathogen infection in multicellular organisms. Pathogens and host immune cells can undergo complex interactions in the context of the ECM []. Pathogens such as parasites can adhere to, degrade, or alter the ECM components of the host to make cellular invasion more favorable [,,]. It has been shown that 52 significant DEGs are enriched in the ECM–receptor interaction pathway in the gills of the silver pomfret (Pampus argenteus) after Amyloodinium ocellatum infection []. Additionally, the expression levels of extracellular molecules, including tenascin and thrombospondin, were upregulated in the head kidney of P. argenteus after infection with C. irritans, whereas the expression levels of collagen and perlecan genes were downregulated []. In the current study, we identified some key DE genes associated with ECM–receptor interactions, including thrombospondin, laminin, integrins, and collagen. Interestingly, all these DE genes were downregulated in infected fish relative to healthy fish, suggesting that C. irritans infection may potentially antagonize gill homeostasis and the extracellular matrix in the gill tissue. Integrins have been observed to enhance the interactions between antigen-presenting cells and T lymphocytes by interacting with the ECM []. As a hub gene, ITGA8 was significantly downregulated in infected fish. Though studies of the involvement of integrins in immune defense in fugu are scarce, limited studies suggest that integrins may be potential biomarkers for predicting immune responses to disease in fish undergoing inflammation []. Thus, disruption of intercellular communication and structure in infected fugu is likely to impair the cellular immune response, which in turn contributes to survival and pathogenicity of C. irritans.
Inflammation is an immunological protective response in organisms that plays a key role in pathogen clearance and healing of injured tissues []. Previous studies have reported that the inflammatory response of L. crocea may be suppressed during C. irritans infection []. Almost all aspects of immunity and inflammation are regulated by cytokines []. It has been reported that cytokines are associated with host defense against C. irritans infection in L. crocea []. In the present study, DE genes from both comparison groups were significantly enriched in the cytokine–cytokine receptor interaction pathway. Differentially expressed cytokines transmit inflammatory signals in different ways and can alter the ability of phagocytes to destroy pathogens []. In our study, we found that a large number of cytokines (chemokines, interleukins, and tumor necrosis factor family genes) were downregulated in infected fish. Taken together, these findings suggest that the inflammatory response is critical for T. rubripes resistance to C. irritans infection.
In this study, many downregulated DEGs were involved in adaptive immune pathways, such as the T-cell receptor signaling pathway, Th1 and Th2 cell differentiation, and Th17 cell differentiation, suggesting that infection with C. irritans predominantly affects adaptive immune responses. Adaptive immunity, which relies on the function of T cells, B cells, and their sub-populations to directly destroy infected cells, is a critical aspect of vertebrate evolution []. T lymphocytes produce cytokines that mediate inflammation []. The initiation of the T-cell receptor (TCR) signaling pathway depends on the interaction of membrane TCR co-receptors and a range of cytoplasmic protein tyrosine kinases [,]. In the present study, two TCR co-receptors (CD3 and CD4) and three kinases (Lck, Fyn, and ZAP70) were downregulated in infected fish gill tissue, suggesting that these T cells may be suppressed in gills. CD4, a potent cell-surface molecule expressed by T-helper cells, may therefore serve as a potential molecular indicator gene of C. irritans infection in fugu []. This suppression of T cell-related genes supports the overall conclusion that C. irritans infection suppresses the immune response in fugu.
In addition, SMOX and DENND1B are two overlapping genes identified by RNA-seq and GWAS as being associated with C. irritans infection in fugu. SMOX is one of the key enzymes in arginine metabolism, capable of decomposing polyamine and spermine []. Spermine has been reported to increase IL-10 synthesis and inhibit the production of the p40 subunit of IL-12 and interferon-γ in macrophages []. It has been shown that dietary supplementation of arginine suppressed certain immune mechanisms in European sea bass (Dicentrarchus labrax), leading to increased susceptibility to disease []. Therefore, SMOX may play an important role in the immune mechanism of T. rubripes. DENND1B has been reported to modulate T-cell receptor signaling and is involved in the immune response and the development of various diseases []. Additionally, DENND1B balances inflammation and apoptosis by acting as a potential regulator of NFκB []. In the present study, DENND1B was significantly downregulated in severely infected fish, suggesting that inflammatory responses may be suppressed. Although their exact role in the immune mechanisms of C. irritans infection is unknown, further studies of their function may shed light on their immunological roles in fugu. The downregulation of these genes further supports the notion that C. irritans infection leads to a suppressed immune response.
Many parasites have developed various strategies to avoid detection, suppress immunity, and deviate immune attack mechanisms [,]. For example, during helminth infections, worms inhibit the expression of TLRs, thereby preventing the development of Th1/Th17 cells []. Trypanosomes continually change their surface antigens after infecting a host, thereby evading host immune clearance []. Our findings suggest that C. irritans can adopt a potential immune evasion strategy by suppressing the immune response processes, which may be one of the reasons for the large-scale outbreaks of cryptocaryoniasis in fugu aquaculture. However, the underlying mechanisms of fish interactions with C. irritans is not clear, with some studies showing immune activation in fish [,,] and others reporting immune suppression in fish [,]. Notably, these studies differ in terms of the host species studied, the target tissues, and the experimental layout. Therefore, the exact mechanism of adaptive immune evasion mediated by C. irritans requires further studies utilizing some of the most genomic technologies such as single-cell genomics and single-cell epigenomics, and considering multiple immune tissues in the body.
5. Conclusions
In summary, this study constructed full-length transcripts and analyzed their structure and function for the first time in fugu, which further enriched the gene resources of this species. In addition, the immune response of fugu under C. irritans infection was investigated via short-read RNA sequencing of the gill tissue. Our analyses revealed multiple immune-related pathways (i.e., ECM–receptor interaction, T-cell reporter signaling pathway, Th1 and Th2 cell differentiation, and Th17 cell differentiation pathway) that are involved in the response to C. irritans infection in fugu, and these pathways potentially inhibited upon parasite infection. Interestingly, we identified five key genes (NDUFB6, PRELID1, SMOX, SLC25A4, and DENND1B) that are likely to be associated with C. irritans resistance according to the combined comparison between DEGs and preciously identified candidate genes in QTL regions associated with resistance of the parasite in the same fugu population. Our findings contribute to an in-depth understanding of host immune response to C. irritans infection, as well as the pathogenesis mechanism of the parasite infection, with the potential to be utilized to improve fugu fish welfare under aquaculture systems.
Supplementary Materials
The following supporting information can be downloaded at: https://www.mdpi.com/article/10.3390/ani14142058/s1, Table S1: Information of RNA-seq data; Table S2: DEGs in the HG vs. MG group. Table S3: DEGs in the HG vs. SG group.
Author Contributions
Conceptualization, Y.L. and R.M.; methodology, Y.C. and D.R.; software, Y.C.; validation, Y.C., Y.L., and R.M.; formal analysis, Y.C.; investigation, R.M.; resources, H.Z. (Hongxiang Zhang), H.Z. (Haien Zhang), and W.L.; data curation, Y.L.; writing—original draft preparation, Y.C. and Y.L.; writing—review and editing, R.M. and Y.L.; visualization, Y.C.; supervision, S.C. and Y.L.; funding acquisition, Y.L. All authors have read and agreed to the published version of the manuscript.
Funding
This research was supported by fundings from the Key R&D Project of Hebei Province (21326359D), the Key R&D Project of Shandong Province (For Academician team in Shandong 2023ZLYS02, 2021LZGC028), the Key R&D Science and Technology Project of Tangshan City (22160213J, 21170203E), the Taishan Scholar Climbing Project of Shandong Province, and the Central Public-interest Scientific Institution Basal Research Fund, CAFS (2023TD20).
Institutional Review Board Statement
This study was conducted in accordance with animal ethical considerations and approved by the Institutional Animal Care and Use Ethics Committee of the Yellow Sea Fisheries Research Institute, Chinese Academy of Fishery Sciences (YSFRI-2022011).
Informed Consent Statement
Not applicable. The fish used in this study are from our research group nucleus breeding population maintained in a puffer fish aquaculture company.
Data Availability Statement
All the sequencing data used in this study were deposited at the China National Center for Bioinformation (https://www.cncb.ac.cn/, accessed on 4 June 2024) with accession number CRA016702.
Acknowledgments
Y.L appreciates the funding from China Scholarship Council.
Conflicts of Interest
Authors Hongxiang Zhang, Haien Zhang, Weidong Li and Yangzhen Li were employed by the company Tangshan Haidu Seafood Co., Ltd. The remaining authors declare that the research was conducted in the absence of any commercial or financial relationships that could be construed as a potential conflict of interest.
References
- Brenner, S.; Elgar, G.; Sandford, R.; Macrae, A.; Venkatesh, B.; Aparicio, S. Characterization of the pufferfish (fugu) genome as a compact model vertebrate genome. Nature 1993, 366, 265–268. [Google Scholar] [CrossRef]
- Cui, J.Z.; Shen, X.Y.; Gong, Q.L.; Yang, G.P.; Gu, Q.Q. Identification of sex markers by cDNA-AFLP in Takifugu rubripes. Aquaculture 2006, 257, 30–36. [Google Scholar] [CrossRef]
- Lu, Y.; Li, Y.; Bao, M.X.; Shang, F.Q.; Wei, R.J.; Liu, F.J.; Liu, Y.; Wang, X.L. Comparative transcriptome profiling and functional analysis in the blood of tiger puffer (Takifugu rubripes) in response to acute hypoxia. Aquac. Rep. 2023, 30, 101618. [Google Scholar] [CrossRef]
- Tun, T.; Ogawa, K.; Wakabayashi, H. Pathological changes induced by three myxosporeans in the intestine of cultured tiger puffer, Takifugu rubripes (Temminck and Schlegel). J. Fish Dis. 2002, 25, 63–72. [Google Scholar] [CrossRef]
- Yang, Y.; Liu, Y.Y.; Xia, Y.Q.; Cheng, J.X.; Liu, P.F. Tandem mass tag (TMT) quantitative proteomics and phosphoproteomic of Takifugu rubripes infected with Cryptocaryon irritans. Comp. Biochem. Phys. D 2023, 48, 101124. [Google Scholar] [CrossRef]
- Pironet, F.; Jones, J. Treatments for ectoparasites and disease in captive western Australian dhufish. Aquac. Int. 2000, 8, 349–361. [Google Scholar] [CrossRef]
- Cheng, J.; Xia, Y.; Liu, Y.; Liu, P.; Liu, Y. Transcriptome analysis in Takifugu rubripes and Dicentrarchus labrax gills during Cryptocaryon irritans infection. J. Fish Dis. 2021, 44, 249–262. [Google Scholar] [CrossRef]
- Xia, Y.Q.; Yang, Y.; Liu, Y.Y.; Cheng, J.X.; Liu, Y.; Li, C.X.; Liu, P.F. DNA methylation analysis reveals potential mechanism in Takifugu rubripes against Cryptocaryon irritans infection. Mar. Biotechnol. 2024, 26, 288–305. [Google Scholar] [CrossRef]
- Mutz, K.O.; Heilkenbrinker, A.; Lönne, M.; Walter, J.G.; Stahl, F. Transcriptome analysis using next-generation sequencing. Curr. Opin. Biotechnol. 2013, 24, 22–30. [Google Scholar] [CrossRef]
- Han, H.; Nutiu, R.; Moffat, J.; Blencowe, B.J. SnapShot: High-throughput sequencing applications. Cell 2021, 146, 1044–1046. [Google Scholar] [CrossRef] [PubMed]
- Khoo, C.K.; Abdul-Murad, A.M.; Kua, B.C.; Mohd-Adnan, A. Cryptocaryon irritans infection induces the acute phase response in Lates calcarifer: A transcriptomic perspective. Fish Shellfish Immunol. 2012, 33, 788–794. [Google Scholar] [CrossRef]
- Yin, F.; Gao, Q.; Tang, B.; Sun, P.; Han, K.; Huang, W. Transcriptome and analysis on the complement and coagulation cascades pathway of large yellow croaker (Larimichthys crocea) to ciliate ectoparasite Cryptocaryon irritans infection. Fish Shellfish Immunol. 2016, 50, 127–141. [Google Scholar] [CrossRef]
- Bai, H.Q.; Zhou, T.; Zhao, J.; Chen, B.H.; Pu, F.; Bai, Y.L.; Wu, Y.D.; Chen, L.; Shi, Y.; Ke, Q.Z.; et al. Transcriptome analysis reveals the temporal gene expression patterns in skin of large yellow croaker (Larimichthys crocea) in response to Cryptocaryon irritans infection. Fish Shellfish Immunol. 2020, 99, 462–472. [Google Scholar] [CrossRef]
- Zhou, X.; Li, J.J.; Li, S.; Liu, H.H.; Xu, D.D.; Chi, C.F.; Zheng, L.B. Transcriptomic analysis of large yellow croaker (Larimichthys crocea) reveals the suppression of the inflammatory response from Cryptocaryon irritans infection. Fish Shellfish Immunol. 2024, 144, 109258. [Google Scholar] [CrossRef]
- Jiang, B.; Du, J.J.; Li, Y.W.; Ma, P.; Hu, Y.Z.; Li, A.X. Transcriptome analysis provides insights into molecular immune mechanisms of rabbitfish, Siganus oramin against Cryptocaryon irritans infection. Fish Shellfish Immunol. 2019, 88, 111–116. [Google Scholar] [CrossRef]
- Liu, P.F.; Xia, Y.; Hua, X.T.; Fan, K.; Li, X.; Zhang, Z.; Liu, Y. Quantitative proteomic analysis in serum of Takifugu rubripes infected with Cryptocaryon irritans. Fish Shellfish Immunol. 2020, 104, 213–221. [Google Scholar] [CrossRef]
- Ma, R.; Yu, Y.; Liu, X.; Lei, Y.; Zhou, S.; Xie, X.; Jin, S.; Qian, D.; Yin, F. Transcriptomic analysis of Nibea albiflora skin in response to infection by Cryptocaryon irritans. Fish Shellfish Immunol. 2020, 98, 819–831. [Google Scholar] [CrossRef]
- Xie, X.; Kong, J.D.; Huang, J.S.; Zhou, L.Y.; Jiang, Y.Y.; Miao, R.J.; Yin, F. Integration of metabolomic and transcriptomic analyses to characterize the influence of the gill metabolism of Nibea albiflora on the response to Cryptocaryon irritans infection. Vet. Parasitol. 2021, 298, 109533. [Google Scholar] [CrossRef]
- Rhoads, A.; Au, K.F. PacBio sequencing and its applications. Genom. Proteom. Bioinform. 2015, 13, 278–289. [Google Scholar] [CrossRef]
- Zhao, L.Z.; Zhang, H.X.; Kohnen, M.V.; Prasad, K.V.S.K.; Gu, L.F.; Reddy, A.S.N. Analysis of transcriptome and epitranscriptome in plants using PacBio Iso-Seq and nanopore-based direct RNA sequencing. Front. Genet. 2019, 10, 253. [Google Scholar] [CrossRef]
- Oikonomopoulos, S.; Bayega, A.; Fahiminiya, S.; Djambazian, H.; Berube, P.; Ragoussis, J. Methodologies for transcript profiling using long-read technologies. Front. Genet. 2020, 11, 606. [Google Scholar] [CrossRef]
- German, N.; Antonio, F.; Kent, B.; Sadler, K.C.; Sealfon, S.C.; Walsh, M.J.; Elena, Z. High resolution annotation of zebrafish transcriptome using long-read sequencing. Genome Res. 2018, 28, 1415–1425. [Google Scholar]
- Zhang, T.; Wen, H.B.; Xu, D.P.; Lv, G.H.; Zhou, Y.F. PacBio full-length and Illumina transcriptomes of the gill reveal the molecular response of Corbicula fluminea under aerial exposure. Int. J. Mol. Sci. 2022, 23, 11474. [Google Scholar] [CrossRef]
- Zhang, X.; Pan, L.; Tong, R.; Li, Y.; Tian, Y.; Li, D.; Si, L. PacBio full length transcript sequencing and Illumina transcriptome insight into immune defense mechanism of Litopenaeus vannamei under ammonia-N stress. Aquaculture 2021, 536, 736457. [Google Scholar] [CrossRef]
- Fu, Q.; Zhang, P.; Zhao, S.C.; Li, Y.Q.; Li, X.C.; Cao, M.; Yang, N. A novel full-length transcriptome resource from multiple immune-related tissues in turbot (Scophthalmus maximus) using Pacbio SMART sequencing. Fish Shellfish Immunol. 2022, 129, 106–113. [Google Scholar] [CrossRef]
- Chen, S.; Zhou, Y.; Chen, Y.; Gu, J. Fastp: An ultra-fast all-in-one FASTQ preprocessor. Bioinformatics 2018, 34, i884–i890. [Google Scholar] [CrossRef]
- Pertea, M.; Kim, D.; Pertea, G.M.; Leek, J.T.; Salzberg, S.L. Transcript-level expression analysis of RNA-seq experiments with HISAT, StringTie and Ballgown. Nat. Protoc. 2016, 11, 1650–1667. [Google Scholar] [CrossRef]
- Pertea, M.; Pertea, G.M.; Antonescu, C.M.; Chang, T.C.; Mendell, J.T.; Salzberg, S.L. StringTie enables improved reconstruction of a transcriptome from RNA-seq reads. Nat. Biotechnol. 2015, 33, 290–295. [Google Scholar] [CrossRef]
- Love, M.I.; Huber, W.; Anders, S. Moderated estimation of fold change and dispersion for RNA-seq data with DESeq2. Genome Biol. 2014, 15, 550. [Google Scholar] [CrossRef] [PubMed]
- Subramanian, A.; Tamayo, P.; Mootha, V.K.; Mukherjee, S.; Ebert, B.L.; Gillette, M.A.; Lander, E.S. Gene set enrichment analysis: A knowledge-based approach for interpreting genome-wide expression profiles. Proc. Natl. Acad. Sci. USA 2005, 102, 15545–15550. [Google Scholar] [CrossRef] [PubMed]
- Shannon, P.; Markiel1, A.; Ozier, O.; Baliga1, N.S.; Wang, J.T.; Ramage, D.; Amin, N.; Schwikowski1, B.; Ideker, T. Cytoscape: A software environment for integrated models of biomolecular interaction networks. Genome Res. 2003, 13, 2498–2504. [Google Scholar] [CrossRef]
- Li, Y.; Fraslin, C.; Chi, Y.; Mukiibi, R.; Hu, Y.; Wang, J.; Li, W.; Li, W.; Houston, D.R.; Robledo, D.; et al. A newly developed 20k SNP array reveals QTLs for disease resistance to Cryptocaryon Irritans in tiger pufferfish (Takifugu Rubripes). preprint, 2024. Available online: https://ssrn.com/abstract=4853888 (accessed on 4 June 2024). [CrossRef]
- Li, H. Minimap2: Pairwise alignment for nucleotide sequences. Bioinformatics 2018, 34, 3094–3100. [Google Scholar] [CrossRef]
- Alamancos, G.P.; Pagès, A.; Trincado, J.L.; Bellora, N.; Eyras, E. Leveraging transcript quantification for fast computation of alternative splicing profiles. RNA 2015, 21, 1521–1531. [Google Scholar] [CrossRef]
- Kong, L.; Zhang, Y.; Ye, Z.Q.; Liu, X.Q.; Zhao, S.Q.; Wei, L.; Gao, G. CPC: Assess the protein-coding potential of transcripts using sequence features and support vector machine. Nucleic Acids Res. 2007, 35, W345–W349. [Google Scholar] [CrossRef]
- Sun, L.; Luo, H.; Bu, D.; Zhao, G.; Yu, K.; Zhang, C.; Liu, Y.; Chen, R.; Zhao, Y. Utilizing sequence intrinsic composition to classify protein-coding and long non-coding transcripts. Nucleic Acids Res. 2013, 41, e166. [Google Scholar] [CrossRef]
- Tomlin, H.; Piccinini, A.M. A complex interplay between the extracellular matrix and the innate immune response to microbial pathogens. Immunology 2018, 155, 186–201. [Google Scholar] [CrossRef]
- Lenzi, H.L.; Lenzi, J.A.; Kerr, I.B.; Antunes, S.L.; Mota, E.M.; Oliveira, D.N. Extracellular matrix in parasitic and infectious diseases. Mem. Inst. Oswaldo Cruz 1991, 86, 77–90. [Google Scholar] [CrossRef][Green Version]
- Steukers, L.; Glorieux, S.; Vandekerckhove, A.P.; Favoreel, H.W.; Nauwynck, H.J. Diverse microbial interactions with the basement membrane barrier. Trends Microbiol. 2012, 20, 147–155. [Google Scholar] [CrossRef]
- Sofat, N.; Wait, R.; Robertson, S.D.; Baines, D.L.; Baker, E.H. Interaction between extracellular matrix molecules and microbial pathogens: Evidence for the missing link in autoimmunity with rheumatoid arthritis as a disease model. Front. Microbiol. 2015, 5, 783. [Google Scholar] [CrossRef]
- Niu, J.; Sun, M.; Li, Z.; Wang, Z.; Kong, M.; Wang, Y.; Song, J.; Zhang, Q.; He, Y.; Qi, J. Whole transcriptome analysis provides new insight on immune response mechanism of golden pompano (Trachinotus ovatus) to Amyloodinium ocellatum infestation. Aquaculture 2022, 560, 738396. [Google Scholar] [CrossRef]
- Huang, K.; Jiang, L.; Huang, W.; Li, X.; Yuan, L.; Jiang, J.; Zhou, S.; Wang, Y.; Xie, J. Investigating the interplay between Cryptocaryon irritans ectoparasite infection and the immune responses of the head kidney in silver pomfret (Pampus argenteus). Aquaculture 2023, 575, 739780. [Google Scholar] [CrossRef]
- Pribila, J.T.; Quale, A.C.; Mueller, K.L.; Shimizu, Y. Integrins and T cell-mediated immunity. Annu. Rev. Immunol. 2004, 22, 157–180. [Google Scholar] [CrossRef] [PubMed]
- Medzhitov, R. Origin and physiological roles of inflammation. Nature 2008, 454, 428–435. [Google Scholar] [CrossRef] [PubMed]
- Borish, L.C.; Steinke, J.W. Cytokines and chemokines. J. Allergy Clin. Immunol. 2003, 111, S460–S475. [Google Scholar] [CrossRef] [PubMed]
- Wang, T.H.; Secombes, C.J. The cytokine networks of adaptive immunity in fish. Fish Shellfish Immunol. 2013, 35, 1703–1718. [Google Scholar] [CrossRef] [PubMed]
- Feng, P.H.; Moses, A.; Früh, K. Evasion of adaptive and innate immune response mechanisms by γ-herpesviruses. Curr. Opin. Virol. 2013, 3, 285–295. [Google Scholar] [CrossRef] [PubMed]
- Dong, C. Cytokine regulation and function in T cells. Annu. Rev. Immunol. 2021, 39, 51–76. [Google Scholar] [CrossRef] [PubMed]
- Nakanishi, T.; Shibasaki, Y.; Matsuura, Y. T cells in fish. Biology 2015, 4, 640–663. [Google Scholar] [CrossRef] [PubMed]
- Laing, K.J.; Hansen, J.D. Fish T cells: Recent advances through genomics. Dev. Comp. Immunol. 2011, 35, 1282–1295. [Google Scholar] [CrossRef]
- Luckheeram, R.V.; Zhou, R.; Verma, A.D.; Xia, B. CD4+T Cells: Differentiation and functions. Clin. Dev. Immunol. 2012, 12, 925135. [Google Scholar] [CrossRef]
- Chen, S.M.; Duan, Y.M.; Wu, Y.H.; Yang, D.S.; An, J. A novel integrated metabolism-immunity gene expression model predicts the prognosis of lung adenocarcinoma patients. Front. Pharmacol. 2021, 12, 728368. [Google Scholar] [CrossRef] [PubMed]
- Haskó, G.; Kuhel, D.G.; Marton, A.; Nemeth, Z.H.; Deitch, E.A.; Szabó, C. Spermine differentially regulates the production of interleukin-12 p40 and interleukin-10 and suppresses the release of the T helper 1 cytokine interferon-gamma. Shock 2000, 14, 144–149. [Google Scholar] [CrossRef] [PubMed]
- Azeredo, R.; Perez-Sanchez, J.; Sitja-Bobadilla, A.; Fouz, B.; Tort, L.; Aragao, C.; Costas, B. European sea bass (Dicentrarchus labrax) immune status and disease resistance are impaired by arginine dietary supplementation. PLoS ONE 2015, 10, e0139967. [Google Scholar] [CrossRef] [PubMed]
- Yang, C.W.; Hojer, C.D.; Zhou, M.J.; Wu, X.M.; Wuster, A.; Lee, W.P.; Yaspan, B.L.; Chan, A.C. Regulation of T cell receptor signaling by DENND1B in TH2 cells and allergic disease. Cell 2016, 164, 141–155. [Google Scholar] [CrossRef] [PubMed]
- Chen, Y.F.; Wang, Z.J.; Chen, X.L.; Peng, X.; Nie, Q.H. CircNFIC balances inflammation and apoptosis by sponging miR-30e-3p and regulating DENND1B expression. Genes 2021, 12, 1829. [Google Scholar] [CrossRef] [PubMed]
- Schmid-Hempel, P. Immune defence, parasite evasion strategies and their relevance for ‘macroscopic phenomena’ such as virulence. Philos. Trans. R. Soc. B 2009, 364, 85–98. [Google Scholar] [CrossRef] [PubMed]
- Velavan, T.P.; Ojurongbe, O. Regulatory T cells and parasites. J. Biomed. Biotechnol. 2011, 2011, 520940. [Google Scholar] [CrossRef] [PubMed]
- Maizels, R.M.; McSorley, H.J. Regulation of the host immune system by helminth parasites. J. Allergy Clin. Immunol. 2016, 138, 666–675. [Google Scholar] [CrossRef] [PubMed]
- Donelson, J.E. Antigenic variation and the African trypanosome genome. Acta Trop. 2003, 85, 391–404. [Google Scholar] [CrossRef]
- Bai, Y.L.; Liu, Y.; Qu, A.; Wang, J.Y.; Zhao, J.; Ke, Q.Z.; Chen, X.T.; Pu, F.; Wu, L.N.; Xu, P.; et al. Dual RNA-seq reveals a host-pathogen interaction transcriptional regulation pattern between Cryptocaryon irritans and large yellow croaker (Larimichthys crocea). Aquaculture 2023, 565, 739104. [Google Scholar] [CrossRef]
Disclaimer/Publisher’s Note: The statements, opinions and data contained in all publications are solely those of the individual author(s) and contributor(s) and not of MDPI and/or the editor(s). MDPI and/or the editor(s) disclaim responsibility for any injury to people or property resulting from any ideas, methods, instructions or products referred to in the content. |
© 2024 by the authors. Licensee MDPI, Basel, Switzerland. This article is an open access article distributed under the terms and conditions of the Creative Commons Attribution (CC BY) license (https://creativecommons.org/licenses/by/4.0/).