MTHFR as a Novel Candidate Marker for Litter Size in Rabbits
Abstract
Simple Summary
Abstract
1. Introduction
2. Materials and Methods
2.1. Animal and Sample Collection
2.2. Isolation and Culture of GCs
2.3. MTHFR Cloning and Vector Construction
2.4. Quantitative Real-Time PCR (qRT-PCR)
2.5. Cell Proliferation and Apoptosis Assays
2.6. Western Blotting
2.7. Dual Luciferase Assay Analysis of MTHFR Promoter Region
2.8. Identification of MTHFR Promoter Polymorphisms
2.9. Statistical Analysis
3. Results
3.1. Overexpression and Knockdown of MTHFR in GCs
3.2. MTHFR Regulates the Cell Proliferation in GCs
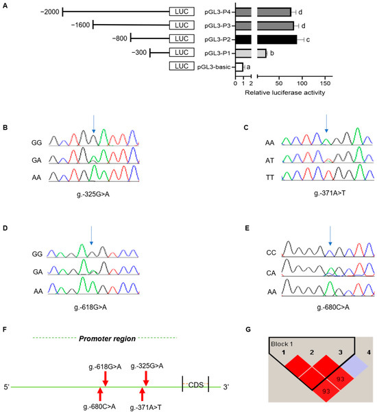
3.3. Polymorphism in the MTHFR Gene Promoter Region
3.4. Association Analysis of the SNP Loci in the MTHFR Promoter Region with Selected Reproductive Parameters
4. Discussion
5. Conclusions
Supplementary Materials
Author Contributions
Funding
Institutional Review Board Statement
Informed Consent Statement
Data Availability Statement
Conflicts of Interest
References
- Oktem, O.; Oktay, K. The ovary: Anatomy and function throughout human life. Ann. N. Y. Acad. Sci. 2008, 1127, 1–9. [Google Scholar] [CrossRef]
- Bian, Z.; Li, K.; Chen, S.; Man, C.; Wang, F.; Li, L. Association between INHA gene polymorphisms and litter size in Hainan black goats. PeerJ 2023, 11, e15381. [Google Scholar] [CrossRef] [PubMed]
- Wu, Y.; Xie, J.; Zhong, T.; Shen, L.; Zhao, Y.; Chen, L.; Gan, M.; Zhang, S.; Zhu, L. Genetic diversity of porcine PRLR gene and its relationship to litter size in Large White pigs. Folia Biol. 2023, 71, 28–36. [Google Scholar] [CrossRef]
- Chu, Y.-L.; Xu, Y.-R.; Yang, W.-X.; Sun, Y. The role of FSH and TGF-β superfamily in follicle atresia. Aging 2018, 10, 305–321. [Google Scholar] [CrossRef] [PubMed]
- Ajafar, M.H.; Kadhim, A.H.; Al-Thuwaini, T.M.; Al-Shuhaib, M.B.S.; Hussein, T.H. Association of bone morphogenetic protein 15 and growth differentiation factor 9 with litter size in livestock: A review study. Acta Sci. Anim. Sci. 2023, 45, e57927. [Google Scholar] [CrossRef]
- Goyette, P.; Pai, A.; Milos, R.; Frosst, P.; Tran, P.; Chen, Z.; Chan, M.; Rozen, R. Gene structure of human and mouse methylenetetrahydrofolate reductase (MTHFR). Mamm. Genome 1998, 9, 652–656. [Google Scholar] [CrossRef] [PubMed]
- Pavlik, R.; Hecht, S.; Noss, U.; Soldin, O.P.; Mendu, R.D.; Soldin, S.J.; Lohse, P.; Thaler, C.J. Reduced Steroid Synthesis in the Follicular Fluid of MTHFR 677TT Mutation Carriers: Effects of Increased Folic Acid Administration. Geburtshilfe Frauenheilkd. 2022, 82, 1074–1081. [Google Scholar] [CrossRef] [PubMed]
- Twigt, J.M.; Hammiche, F.; Sinclair, K.D.; Beckers, N.G.; Visser, J.A.; Lindemans, J.; de Jong, F.H.; Laven, J.S.E.; Steegers-Theunissen, R.P. Preconception folic acid use modulates estradiol and follicular responses to ovarian stimulation. J. Clin. Endocrinol. Metab. 2011, 96, E322–E329. [Google Scholar] [CrossRef]
- Rozen, R. Molecular genetics of methylenetetrahydrofolate reductase deficiency. J. Inherit. Metab. Dis. 1996, 19, 589–594. [Google Scholar] [CrossRef]
- Ginani, C.T.A.; da Luz, J.R.D.; de Medeiros, K.S.; Sarmento, A.C.A.; Coppedè, F.; das Graças Almeida, M. Association of C677T and A1298C polymorphisms of the MTHFR gene with maternal risk for Down syndrome: A meta-analysis of case-control studies. Mutat. Res. Rev. Mutat. Res. 2023, 792, 108470. [Google Scholar] [CrossRef]
- Bennett, D.A.; Parish, S.; Millwood, I.Y.; Guo, Y.; Chen, Y.; Turnbull, I.; Yang, L.; Lv, J.; Yu, C.; Smith, G.D.; et al. MTHFR and risk of stroke and heart disease in a low-folate population: A prospective study of 156,000 Chinese adults. Int. J. Epidemiol. 2023, 52, 1862–1869. [Google Scholar] [CrossRef] [PubMed]
- Ishitani, H.; Ikeda, S.; Egashira, K.; Sugimoto, M.; Kume, S.; Minami, N.; Ohta, T. Embryonic MTHFR contributes to blastocyst development. J. Assist. Reprod. Genet. 2020, 37, 1807–1814. [Google Scholar] [CrossRef] [PubMed]
- Afedo, S.Y.; Cui, Y.; Yu, S.; Liao, B.; Zhao, Z.; Li, H.; Zhang, H.; Zou, S.; Li, D.H.; Zhang, P. Histological Analysis, Bioinformatics Profile, and Expression of Methylenetetrahydrofolate Reductase (MTHFR) in Bovine Testes. Animals 2020, 10, 1731. [Google Scholar] [CrossRef]
- Li, Z.; Jiang, J.; Yi, X.; Wang, G.; Wang, S.; Sun, X. miR-18b regulates the function of rabbit ovary granulosa cells. Reprod. Fertil. Dev. 2021, 33, 363–371. [Google Scholar] [CrossRef] [PubMed]
- Rosen, M.P.; Shen, S.; McCulloch, C.E.; Rinaudo, P.F.; Cedars, M.I.; Dobson, A.T. Methylenetetrahydrofolate reductase (MTHFR) is associated with ovarian follicular activity. Fertil. Steril. 2007, 88, 632–638. [Google Scholar] [CrossRef] [PubMed]
- Drummond, A.E. The role of steroids in follicular growth. Reprod. Biol. Endocrinol. 2006, 4, 16. [Google Scholar] [CrossRef] [PubMed]
- He, W.; Gauri, M.; Li, T.; Wang, R.; Lin, S.-X. Current knowledge of the multifunctional 17β-hydroxysteroid dehydrogenase type 1 (HSD17B1). Gene 2016, 588, 54–61. [Google Scholar] [CrossRef]
- Hakkarainen, J.; Jokela, H.; Pakarinen, P.; Heikelä, H.; Kätkänaho, L.; Vandenput, L.; Ohlsson, C.; Zhang, F.-P.; Poutanen, M. Hydroxysteroid (17β)-dehydrogenase 1-deficient female mice present with normal puberty onset but are severely subfertile due to a defect in luteinization and progesterone production. FASEB J. 2015, 29, 3806–3816. [Google Scholar] [CrossRef]
- Slominski, A.T.; Li, W.; Kim, T.-K.; Semak, I.; Wang, J.; Zjawiony, J.K.; Tuckey, R.C. Novel activities of CYP11A1 and their potential physiological significance. J. Steroid Biochem. Mol. Biol. 2015, 151, 25–37. [Google Scholar] [CrossRef]
- Lebbe, M.; Taylor, A.E.; Visser, J.A.; Kirkman-Brown, J.C.; Woodruff, T.K.; Arlt, W. The Steroid Metabolome in the Isolated Ovarian Follicle and Its Response to Androgen Exposure and Antagonism. Endocrinology 2017, 158, 1474–1485. [Google Scholar] [CrossRef]
- Hu, W.; Liu, M.; Tian, Z.; Liu, Q.; Zhang, Z.; Tang, J.; He, X.; Zhu, Y.; Wang, Y.; Chu, M. Polymorphism, expression and structure analysis of key genes in the ovarian steroidogenesis pathway in sheep (Ovis aries). Vet. Med. Sci. 2021, 7, 1303–1315. [Google Scholar] [CrossRef] [PubMed]
- Rodriguez, T.A.; Sparrow, D.B.; Scott, A.N.; Withington, S.L.; Preis, J.I.; Michalicek, J.; Clements, M.; Tsang, T.E.; Shioda, T.; Beddington, R.S.P.; et al. Cited1 is required in trophoblasts for placental development and for embryo growth and survival. Mol. Cell. Biol. 2004, 24, 228–244. [Google Scholar] [CrossRef]
- Yahata, T.; Shao, W.; Endoh, H.; Hur, J.; Coser, K.R.; Sun, H.; Ueda, Y.; Kato, S.; Isselbacher, K.J.; Brown, M.; et al. Selective coactivation of estrogen-dependent transcription by CITED1 CBP/p300-binding protein. Genes Dev. 2001, 15, 2598–2612. [Google Scholar] [CrossRef] [PubMed]
- Chen, W.; Yu, J.; Xie, R.; Zhang, S.; Zhou, T.; Xiong, C.; Huang, D.; Zhong, M. Effect of silencing CITED1 gene to regulate PI3K/AKT pathway on the biological function of PTC cells and its mechanism. Cell. Mol. Biol. 2023, 69, 113–117. [Google Scholar] [CrossRef] [PubMed]
- Wang, X.; Sun, X.; Tang, B.; Liu, L.; Feng, X. Effect of polymorphisms of MTHFR in controlled ovarian stimulation: A systematic review and meta-analysis. J. Assist. Reprod. Genet. 2021, 38, 2237–2249. [Google Scholar] [CrossRef] [PubMed]
- Chu, M.X.; Guo, X.H.; Feng, C.J.; Li, Y.; Huang, D.W.; Feng, T.; Cao, G.L.; Fang, L.; Di, R.; Tang, Q.Q.; et al. Polymorphism of 5′ regulatory region of ovine FSHR gene and its association with litter size in Small Tail Han sheep. Mol. Biol. Rep. 2012, 39, 3721–3725. [Google Scholar] [CrossRef] [PubMed]
- Abir, R.; Garor, R.; Felz, C.; Nitke, S.; Krissi, H.; Fisch, B. Growth hormone and its receptor in human ovaries from fetuses and adults. Fertil. Steril. 2008, 90 (Suppl. 4), 1333–1339. [Google Scholar] [CrossRef] [PubMed]
- Bachelot, A.; Monget, P.; Imbert-Bolloré, P.; Coshigano, K.; Kopchick, J.J.; Kelly, P.A.; Binart, N. Growth hormone is required for ovarian follicular growth. Endocrinology 2002, 143, 4104–4112. [Google Scholar] [CrossRef]
- Hong, L.; Chen, X.; Zhu, M.; Ao, Z.; Tang, W.; Zhou, Z. TIMP1 may affect goat prolificacy by regulating biological function of granulosa cells. Arch. Anim. Breed. 2022, 65, 105–111. [Google Scholar] [CrossRef]
- Manríquez-Treviño, Y.; Sánchez-Ramírez, B.; Grado-Ahuir, J.A.; Castro-Valenzuela, B.; González-Horta, C.; Burrola-Barraza, M. Human TIMP1 Is a Growth Factor That Improves Oocyte Developmental Competence. BioTech 2023, 12, 60. [Google Scholar] [CrossRef]
- Argente, M.J.; Merchán, M.; Peiró, R.; García, M.L.; Santacreu, M.A.; Folch, J.M.; Blasco, A. Candidate gene analysis for reproductive traits in two lines of rabbits divergently selected for uterine capacity. J. Anim. Sci. 2010, 88, 828–836. [Google Scholar] [CrossRef] [PubMed]
- Cao, G.L.; Chu, M.X.; Fang, L.; Feng, T.; Di, R.; Li, N. Analysis on DNA sequence of GPR54 gene and its association with litter size in goats. Mol. Biol. Rep. 2011, 38, 3839–3848. [Google Scholar] [CrossRef]
- Rothschild, M.; Jacobson, C.; Vaske, D.; Tuggle, C.; Wang, L.; Short, T.; Eckardt, G.; Sasaki, S.; Vincent, A.; McLaren, D.; et al. The estrogen receptor locus is associated with a major gene influencing litter size in pigs. Proc. Natl. Acad. Sci. USA 1996, 93, 201–205. [Google Scholar] [CrossRef] [PubMed]
- Peiró, R.; Merchá;n, M.; A Santacreu, M.; Argente, M.J.; García, M.L.; Folch, J.M.; Blasco, A. Identification of single-nucleotide polymorphism in the progesterone receptor gene and its association with reproductive traits in rabbits. Genetics 2008, 180, 1699–1705. [Google Scholar] [CrossRef]
- Niu, X.; Martin, G.B.; Liu, W.; Henryon, M.A.; Ren, K. Follicle-stimulating hormone (FSHβ) gene polymorphisms and associations with reproductive traits in Rex rabbits. Anim. Reprod. Sci. 2019, 207, 36–43. [Google Scholar] [CrossRef] [PubMed]
- García, M.L.; Peiró, R.; Argente, M.J.; Merchán, M.; Folch, J.M.; Blasco, A.; Santacreu, M.A. Investigation of the oviductal glycoprotein 1 (OVGP1) gene associated with embryo survival and development in the rabbit. J. Anim. Sci. 2010, 88, 1597–1602. [Google Scholar] [CrossRef][Green Version]
- Liew, S.C.; Gupta, E.D. Methylenetetrahydrofolate reductase (MTHFR) C677T polymorphism: Epidemiology, metabolism and the associated diseases. Eur. J. Med. Genet. 2015, 58, 1–10. [Google Scholar] [CrossRef] [PubMed]
- Yang, R.; Pu, D.; Tan, R.; Wu, J. Association of methylenetetrahydrofolate reductase (MTHFR) gene polymorphisms (C677T and A1298C) with thyroid dysfunction: A meta-analysis and trial sequential analysis. Arch. Endocrinol. Metab. 2022, 66, 551–581. [Google Scholar] [CrossRef] [PubMed]
- Wang, X.; Tomso, D.J.; Liu, X.; Bell, D.A. Single nucleotide polymorphism in transcriptional regulatory regions and expression of environmentally responsive genes. Toxicol. Appl. Pharmacol. 2005, 207, 84–90. [Google Scholar] [CrossRef]
- Ardlie, K.G.; Kruglyak, L.; Seielstad, M. Patterns of linkage disequilibrium in the human genome. Nat. Rev. Genet. 2002, 3, 299–309. [Google Scholar] [CrossRef]



| SNPs | Genotype Frequency | Allele Frequency | He | χ2 | PIC | p-Value | ||
|---|---|---|---|---|---|---|---|---|
| GG | 0.21 (22) | G | 0.41 | |||||
| g.-325G>A | GA | 0.40 (42) | A | 0.59 | 0.485 | 2.913 | 0.367 | 0.233 |
| AA | 0.39 (40) | |||||||
| AA | 0.21 (22) | A | 0.41 | |||||
| g.-371A>T | AT | 0.40 (42) | T | 0.59 | 0.485 | 2.913 | 0.367 | 0.233 |
| TT | 0.39 (40) | |||||||
| GG | 0.73 (76) | G | 0.86 | |||||
| g.-618G>A | GA | 0.25 (26) | A | 0.14 | 0.247 | 0.017 | 0.216 | 0.992 |
| AA | 0.02 (2) | |||||||
| CC | 0.54 (56) | C | 0.72 | |||||
| g.-680C>A | CA | 0.36 (38) | A | 0.28 | 0.402 | 0.871 | 0.321 | 0.647 |
| AA | 0.10 (10) | |||||||
Disclaimer/Publisher’s Note: The statements, opinions and data contained in all publications are solely those of the individual author(s) and contributor(s) and not of MDPI and/or the editor(s). MDPI and/or the editor(s) disclaim responsibility for any injury to people or property resulting from any ideas, methods, instructions or products referred to in the content. |
© 2024 by the authors. Licensee MDPI, Basel, Switzerland. This article is an open access article distributed under the terms and conditions of the Creative Commons Attribution (CC BY) license (https://creativecommons.org/licenses/by/4.0/).
Share and Cite
Yang, J.; Bao, Z.; Li, J.; Lu, T.; Cai, J.; Sun, S.; Shen, N.; Chen, Y.; Zhao, B.; Wu, X. MTHFR as a Novel Candidate Marker for Litter Size in Rabbits. Animals 2024, 14, 1930. https://doi.org/10.3390/ani14131930
Yang J, Bao Z, Li J, Lu T, Cai J, Sun S, Shen N, Chen Y, Zhao B, Wu X. MTHFR as a Novel Candidate Marker for Litter Size in Rabbits. Animals. 2024; 14(13):1930. https://doi.org/10.3390/ani14131930
Chicago/Turabian StyleYang, Jie, Zhiyuan Bao, Jiali Li, Tingting Lu, Jiawei Cai, Shaoning Sun, Ning Shen, Yang Chen, Bohao Zhao, and Xinsheng Wu. 2024. "MTHFR as a Novel Candidate Marker for Litter Size in Rabbits" Animals 14, no. 13: 1930. https://doi.org/10.3390/ani14131930
APA StyleYang, J., Bao, Z., Li, J., Lu, T., Cai, J., Sun, S., Shen, N., Chen, Y., Zhao, B., & Wu, X. (2024). MTHFR as a Novel Candidate Marker for Litter Size in Rabbits. Animals, 14(13), 1930. https://doi.org/10.3390/ani14131930

