Investigation of the Expression Pattern and Functional Role of miR-10b in Intestinal Inflammation
Abstract
Simple Summary
Abstract
1. Introduction
2. Materials and Methods
2.1. Isolation of Intestinal Cells from Weaning Piglets
2.2. Quantitative Real-Time PCR Analysis
2.3. DSS-Induced Colitis in Mice
2.4. Histopathological Analysis
2.5. FITC-Dextran Intestinal Permeability Assay
2.6. Immunofluorescence Microscopy
2.7. Enzyme-Linked Immunosorbent Assay
2.8. Bioinformatic Analysis
2.9. Dual Luciferase Activity Assays
2.10. Statistical Analysis
3. Results
3.1. Dramatic Changes in miR-10b Expression Levels in Piglets following Weaning
3.2. miR-10b Deficiency Increased Susceptibility to DSS-Induced Colitis
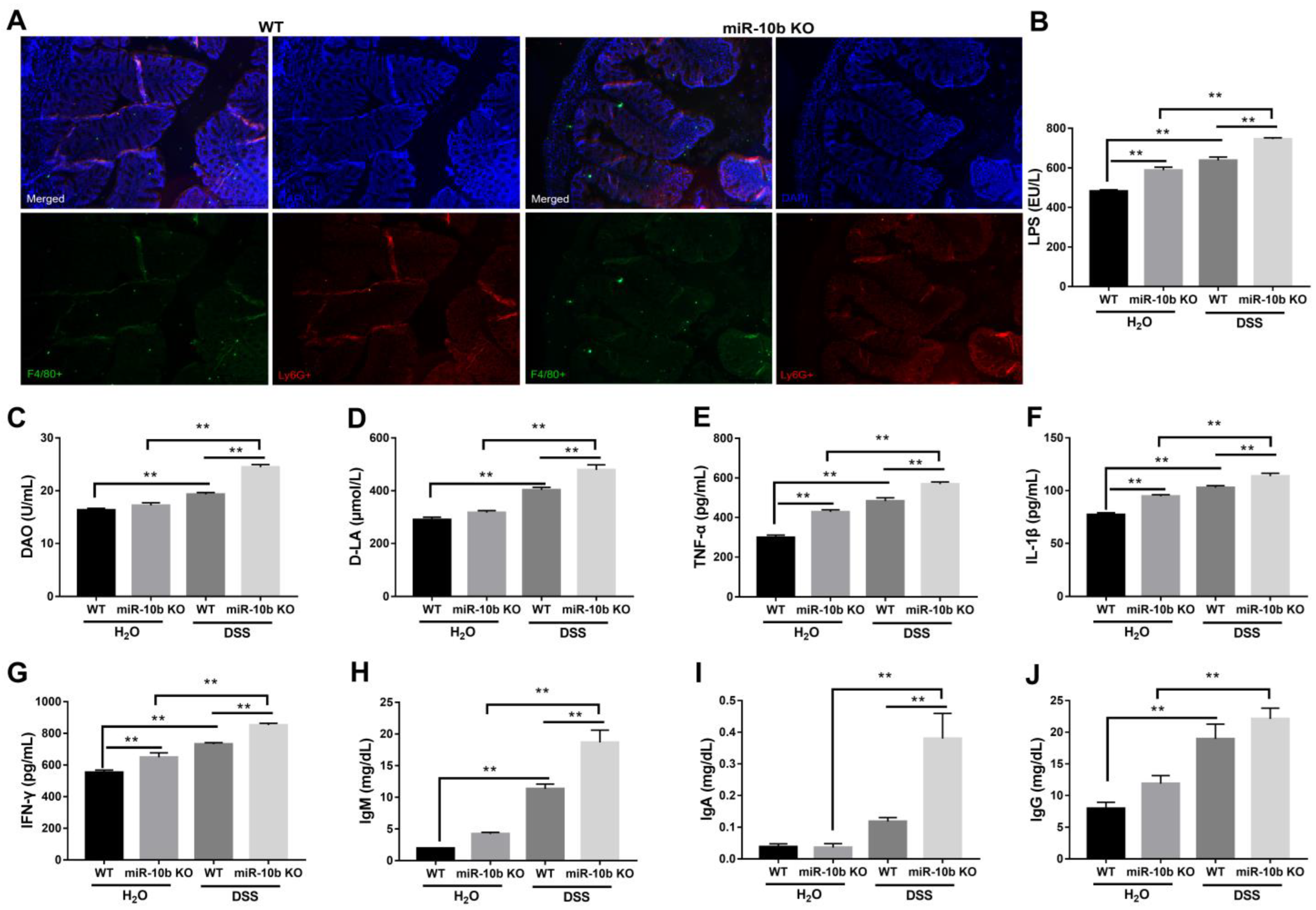
3.3. miR-10b Deficiency Exacerbated Immune Response after DSS Treatment
3.4. Bioinformatic Analysis of Key Pathways in miR-10b KO Mice after DSS Treatment
3.5. Identification of Igtp as a Target of miR-10b
4. Discussion
5. Conclusions
Supplementary Materials
Author Contributions
Funding
Institutional Review Board Statement
Informed Consent Statement
Data Availability Statement
Conflicts of Interest
References
- Ross, S.A.; Davis, C.D. MicroRNA, Nutrition, and Cancer Prevention. Adv. Nutr. Int. Rev. J. 2011, 2, 472–485. [Google Scholar] [CrossRef]
- Bueno, M.J.; de Castro, I.P.; Malumbres, M. Control of cell proliferation pathways by microRNAs. Cell Cycle 2008, 7, 3143–3148. [Google Scholar] [CrossRef]
- Tahamtan, A.; Teymoori-Rad, M.; Nakstad, B.; Salimi, V. Anti-Inflammatory MicroRNAs and Their Potential for Inflammatory Diseases Treatment. Front. Immunol. 2018, 9, 1377. [Google Scholar] [CrossRef]
- Foster, P.S.; Plank, M.; Collison, A.; Tay, H.L.; Kaiko, G.E.; Li, J.; Johnston, S.L.; Hansbro, P.M.; Kumar, R.K.; Yang, M.; et al. The emerging role of microRNAs in regulating immune and inflammatory responses in the lung. Immunol. Rev. 2013, 253, 198–215. [Google Scholar] [CrossRef]
- Plank, M.; Maltby, S.; Mattes, J.; Foster, P.S. Targeting translational control as a novel way to treat inflammatory disease: The emerging role of microRNAs. Clin. Exp. Allergy 2013, 43, 981–999. [Google Scholar] [CrossRef]
- Zhou, J.; Liu, J.; Gao, Y.; Shen, L.; Li, S.; Chen, S. miRNA-Based Potential Biomarkers and New Molecular Insights in Ulcerative Colitis. Front. Pharmacol. 2021, 12, 707776. [Google Scholar] [CrossRef]
- Neudecker, V.; Haneklaus, M.; Jensen, O.; Khailova, L.; Masterson, J.C.; Tye, H.; Biette, K.; Jedlicka, P.; Brodsky, K.S.; Gerich, M.E.; et al. Myeloid-derived miR-223 regulates intestinal inflammation via repression of the NLRP3 inflammasome. J. Exp. Med. 2017, 214, 1737–1752. [Google Scholar] [CrossRef] [PubMed]
- Gwiggner, M.; Martinez-Nunez, R.T.; Whiteoak, S.R.; Bondanese, V.P.; Claridge, A.; Collins, J.E.; Cummings, J.R.F.; Sanchez-Elsner, T. MicroRNA-31 and MicroRNA-155 Are Overexpressed in Ulcerative Colitis and Regulate IL-13 Signaling by Targeting Interleukin 13 Receptor α-1. Genes 2018, 9, 85. [Google Scholar] [CrossRef] [PubMed]
- James, J.; Riis, L.B.; Malham, M.; Høgdall, E.; Langholz, E.; Nielsen, B.S. MicroRNA Biomarkers in IBD—Differential Diagnosis and Prediction of Colitis-Associated Cancer. Int. J. Mol. Sci. 2020, 21, 7893. [Google Scholar] [CrossRef] [PubMed]
- Miretti, S.; Lecchi, C.; Ceciliani, F.; Baratta, M. MicroRNAs as Biomarkers for Animal Health and Welfare in Livestock. Front. Vet. Sci. 2020, 7, 578193. [Google Scholar] [CrossRef]
- Xiong, X.; Tan, B.; Song, M.; Ji, P.; Kim, K.; Yin, Y.; Liu, Y. Nutritional Intervention for the Intestinal Development and Health of Weaned Pigs. Front. Vet. Sci. 2019, 6, 46. [Google Scholar] [CrossRef]
- Tao, X.; Xu, Z. MicroRNA Transcriptome in Swine Small Intestine during Weaning Stress. PLoS ONE 2013, 8, e79343. [Google Scholar] [CrossRef] [PubMed]
- Singh, R.; Ha, S.E.; Wei, L.; Jin, B.; Zogg, H.; Poudrier, S.M.; Jorgensen, B.G.; Park, C.; Ronkon, C.F.; Bartlett, A.; et al. miR-10b-5p Rescues Diabetes and Gastrointestinal Dysmotility. Gastroenterology 2021, 160, 1662–1678.e18. [Google Scholar] [CrossRef] [PubMed]
- Zou, L.; Xiong, X.; Yang, H.; Wang, K.; Zhou, J.; Lv, D.; Yin, Y. Identification of microRNA transcriptome reveals that miR-100 is involved in the renewal of porcine intestinal epithelial cells. Sci. China Life Sci. 2019, 62, 816–828. [Google Scholar] [CrossRef] [PubMed]
- Krützfeldt, J.; Rajewsky, N.; Braich, R.; Rajeev, K.G.; Tuschl, T.; Manoharan, M.; Stoffel, M. Silencing of microRNAs in vivo with ‘antagomirs’. Nature 2005, 438, 685–689. [Google Scholar] [CrossRef] [PubMed]
- Zhao, K.; Wang, C.; Liu, Y.; Hui, T.; Wang, G.; Zhang, X.; Xue, X.; Kang, J.; Feng, G. Deficiency of microRNA-10b promotes DSS-induced inflammatory response via impairing intestinal barrier function. Biochem. Biophys. Res. Commun. 2022, 636, 48–54. [Google Scholar] [CrossRef]
- Li, Y.; Lv, M.; Su, C.; Long, S.; Zhang, W.; Conway, K.L.; Li, W.; Xavier, R.J.; Shi, H.N. p40phox-Deficient Mice Exhibit Impaired Bacterial Clearance and Enhanced Pro-inflammatory Responses during Salmonella enterica serovar Typhimurium Infection. Front. Immunol. 2017, 8, 1270. [Google Scholar] [CrossRef]
- Zhou, Y.; Zhou, B.; Pache, L.; Chang, M.; Khodabakhshi, A.H.; Tanaseichuk, O.; Benner, C.; Chanda, S.K. Metascape provides a biologist-oriented resource for the analysis of systems-level datasets. Nat. Commun. 2019, 10, 1523. [Google Scholar] [CrossRef]
- Li, J.-H.; Liu, S.; Zhou, H.; Qu, L.-H.; Yang, J.-H. starBase v2.0: Decoding miRNA-ceRNA, miRNA-ncRNA and protein–RNA interaction networks from large-scale CLIP-Seq data. Nucleic Acids Res. 2013, 42, D92–D97. [Google Scholar] [CrossRef]
- Lallès, J.P.; Sève, B.; Pié, S.; Blazy, F.; Laffitte, J.; Oswald, I.P. Weaning Is Associated with an Upregulation of Expression of Inflammatory Cytokines in the Intestine of Piglets. J. Nutr. 2004, 134, 641–647. [Google Scholar] [CrossRef] [PubMed]
- Wang, M.; Wang, L.; Tan, X.; Wang, L.; Xiong, X.; Wang, Y.; Wang, Q.; Yang, H.; Yin, Y. The developmental changes in intestinal epithelial cell proliferation, differentiation, and shedding in weaning piglets. Anim. Nutr. 2022, 9, 214–222. [Google Scholar] [CrossRef] [PubMed]
- Jang, H.-J.; Lee, S.I. MicroRNA expression profiling during the suckling-to-weaning transition in pigs. J. Anim. Sci. Technol. 2021, 63, 854–863. [Google Scholar] [CrossRef] [PubMed]
- De Groot, N.; Fariñas, F.; Cabrera-Gómez, C.G.; Pallares, F.J.; Ramis, G. Weaning causes a prolonged but transient change in immune gene expression in the intestine of piglets. J. Anim. Sci. 2021, 99, skab065. [Google Scholar] [CrossRef] [PubMed]
- Nejad, C.; Stunden, H.J.; Gantier, M.P. A guide to miRNAs in inflammation and innate immune responses. FEBS J. 2018, 285, 3695–3716. [Google Scholar] [CrossRef] [PubMed]
- Zhu, Y.; Gu, L.; Li, Y.; Lin, X.; Shen, H.; Cui, K.; Chen, L.; Zhou, F.; Zhao, Q.; Zhang, J.; et al. miR-148a inhibits colitis and colitis-associated tumorigenesis in mice. Cell Death Differ. 2017, 24, 2199–2209. [Google Scholar] [CrossRef]
- McKenna, L.B.; Schug, J.; Vourekas, A.; McKenna, J.B.; Bramswig, N.C.; Friedman, J.R.; Kaestner, K.H. MicroRNAs Control Intestinal Epithelial Differentiation, Architecture, and Barrier Function. Gastroenterology 2010, 139, 1654–1664.e1. [Google Scholar] [CrossRef]
- Tian, Y.; Xu, J.; Li, Y.; Zhao, R.; Du, S.; Lv, C.; Wu, W.; Liu, R.; Sheng, X.; Song, Y.; et al. MicroRNA-31 Reduces Inflammatory Signaling and Promotes Regeneration in Colon Epithelium, and Delivery of Mimics in Microspheres Reduces Colitis in Mice. Gastroenterology 2019, 156, 2281–2296.e6. [Google Scholar] [CrossRef]
- Atreya, I.; Atreya, R.; Neurath, M.F. NF-κB in inflammatory bowel disease. J. Intern. Med. 2008, 263, 591–596. [Google Scholar] [CrossRef]
- Hayden, M.S.; Ghosh, S. NF-κB in immunobiology. Cell Res. 2011, 21, 223–244. [Google Scholar] [CrossRef]
- Taylor, G.A.; Jeffers, M.; Largaespada, D.A.; Jenkins, N.A.; Copeland, N.G.; Woude, G.F.V. Identification of a Novel GTPase, the Inducibly Expressed GTPase, That Accumulates in Response to Interferon γ. J. Biol. Chem. 1996, 271, 20399–20405. [Google Scholar] [CrossRef]
- Taylor, G.A.; Collazo, C.M.; Yap, G.S.; Nguyen, K.; Gregorio, T.A.; Taylor, L.S.; Eagleson, B.; Secrest, L.; Southon, E.A.; Reid, S.W.; et al. Pathogen-specific loss of host resistance in mice lacking the IFN-γ-inducible gene IGTP. Proc. Natl. Acad. Sci. USA 2000, 97, 751–755. [Google Scholar] [CrossRef] [PubMed]
- Melzer, T.; Duffy, A.; Weiss, L.M.; Halonen, S.K. The Gamma Interferon (IFN-γ)-Inducible GTP-Binding Protein IGTP Is Necessary for Toxoplasma Vacuolar Disruption and Induces Parasite Egression in IFN-γ-Stimulated Astrocytes. Infect. Immun. 2008, 76, 4883–4894. [Google Scholar] [CrossRef] [PubMed]





| Genes | Primers | Sequences (5′-3′) |
|---|---|---|
| Igtp | Forward | CCGTGAACAAGTTCCTCAGGCT |
| Reverse | GAGGTCTTGGTGTTCTCAGCCA | |
| β-actin | Forward | GTGCTATGTTGCTCTAGACTTCG |
| Reverse | ATGCCACAGGATTCCATACC | |
| miR-10b | Forward | TACCCTGTAGAACCGAATTTGT |
| Reverse | provided in the kit (Takara, China) |
Disclaimer/Publisher’s Note: The statements, opinions and data contained in all publications are solely those of the individual author(s) and contributor(s) and not of MDPI and/or the editor(s). MDPI and/or the editor(s) disclaim responsibility for any injury to people or property resulting from any ideas, methods, instructions or products referred to in the content. |
© 2023 by the authors. Licensee MDPI, Basel, Switzerland. This article is an open access article distributed under the terms and conditions of the Creative Commons Attribution (CC BY) license (https://creativecommons.org/licenses/by/4.0/).
Share and Cite
Wu, Z.; Pi, G.; Song, W.; Li, Y. Investigation of the Expression Pattern and Functional Role of miR-10b in Intestinal Inflammation. Animals 2023, 13, 1236. https://doi.org/10.3390/ani13071236
Wu Z, Pi G, Song W, Li Y. Investigation of the Expression Pattern and Functional Role of miR-10b in Intestinal Inflammation. Animals. 2023; 13(7):1236. https://doi.org/10.3390/ani13071236
Chicago/Turabian StyleWu, Zijuan, Guolin Pi, Wenxin Song, and Yali Li. 2023. "Investigation of the Expression Pattern and Functional Role of miR-10b in Intestinal Inflammation" Animals 13, no. 7: 1236. https://doi.org/10.3390/ani13071236
APA StyleWu, Z., Pi, G., Song, W., & Li, Y. (2023). Investigation of the Expression Pattern and Functional Role of miR-10b in Intestinal Inflammation. Animals, 13(7), 1236. https://doi.org/10.3390/ani13071236
