The Gut Microbiota of Young Asian Elephants with Different Milk-Containing Diets
Abstract
Simple Summary
Abstract
1. Introduction
2. Materials and Methods
2.1. Fecal Sample Collection
2.2. Genomic DNA Extraction, Gene Amplification and High-Throughput Sequencing
2.3. Sequencing Data Processing
2.4. Data Analysis and Statistical Methods
3. Results
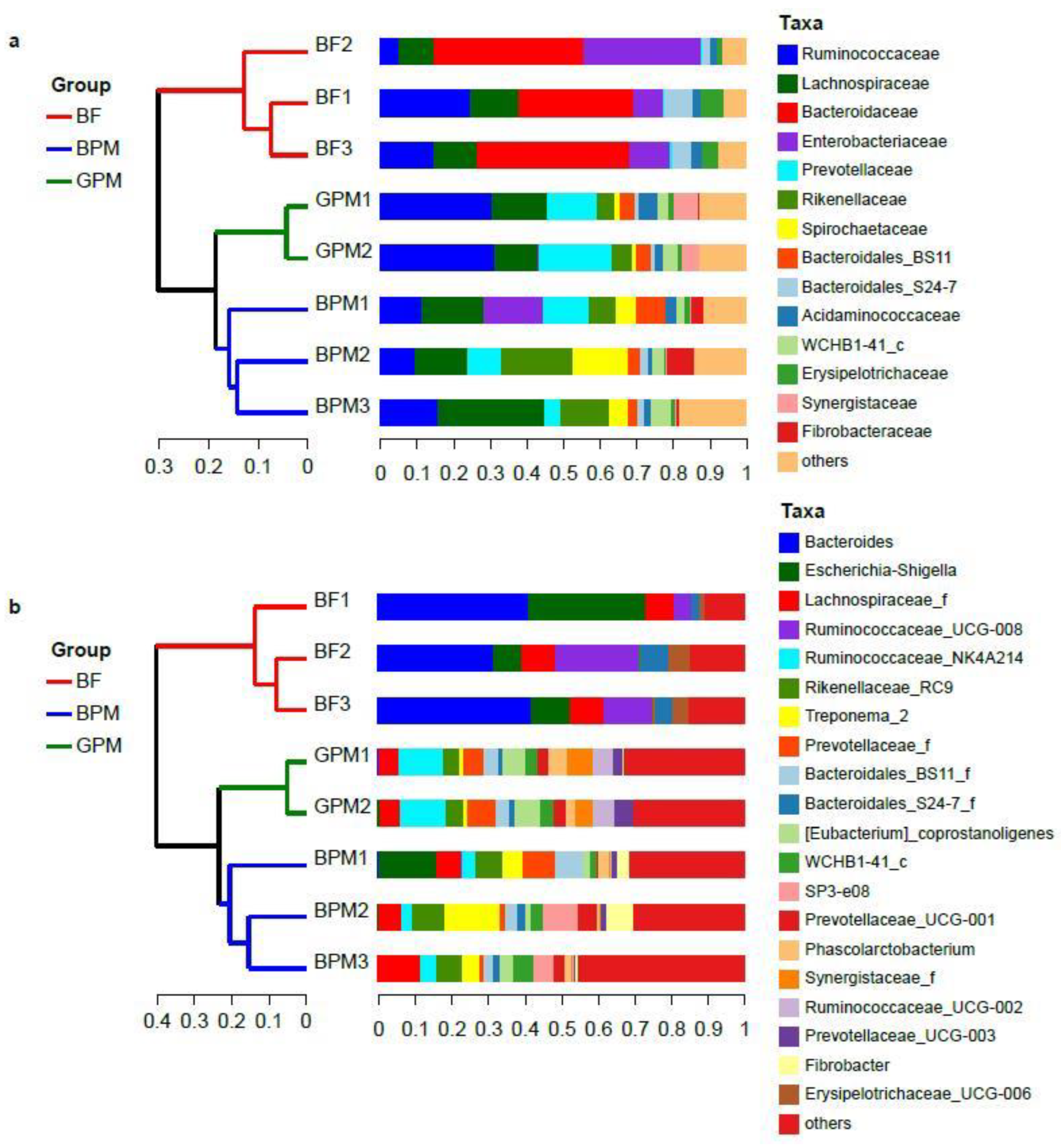
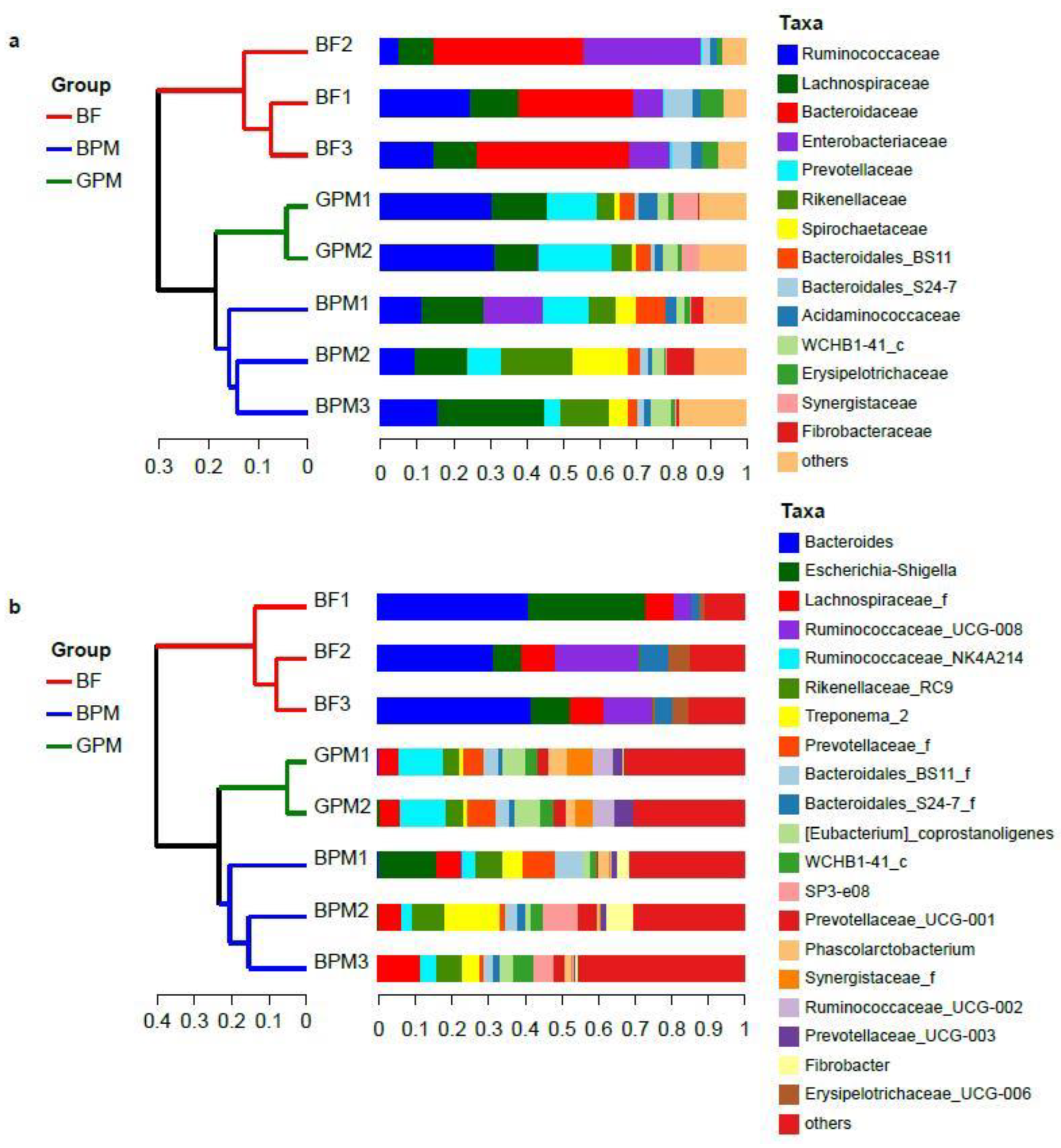
3.1. Unweighted Pair Group Method with Arithmetic Mean Hierarchical Clustering Analysis
3.2. Alpha Diversity Analysis
3.3. Community Composition
3.4. Differential Microbiota Analysis
3.5. Function Predictive Analysis
3.6. Composition Comparison of Different Kinds of Milk
4. Discussion
5. Conclusions
Author Contributions
Funding
Institutional Review Board Statement
Informed Consent Statement
Data Availability Statement
Acknowledgments
Conflicts of Interest
References
- Fernando, P.; De Silva, M.K.C.R.; Jayasinghe, L.K.A.; Janaka, H.K.; Pastorini, J. First country-wide survey of the Endangered Asian elephant: Towards better conservation and management in Sri Lanka. Oryx 2019, 55, 46–55. [Google Scholar] [CrossRef]
- Moustafa, M.A.M.; Chel, H.M.; Thu, M.J.; Bawm, S.; Htun, L.L.; Win, M.M.; Oo, Z.M.; Ohsawa, N.; Lahdenperä, M.; Mohamed, W.M.A.; et al. Anthropogenic interferences lead to gut microbiome dysbiosis in Asian elephants and may alter adaptation processes to surrounding environments. Sci. Rep. 2021, 11, 741. [Google Scholar] [CrossRef]
- Luo, L.; Wang, X.Y.; Guo, H.D.; Zhu, L.W.; Ma, Y.X.; Yang, R.X.; Wang, S.Y.; Wang, G.Z.; Wang, M.; Shao, J.; et al. Eighteen years (2001–2018) of forest habitat loss across the Asian elephant’s range and its drivers. Sci. Bull. 2022, 67, 1513–1516. [Google Scholar] [CrossRef]
- Cabral de Mel, S.J.; Seneweera, S.; de Mel, R.K.; Dangolla, A.; Weerakoon, D.K.; Maraseni, T.; Allen, B.L. Current and Future Approaches to Mitigate Conflict between Humans and Asian Elephants: The Potential Use of Aversive Geofencing Devices. Animals 2022, 12, 2965. [Google Scholar] [CrossRef]
- Su, K.W.; Ren, J.; Yang, J.; Hou, Y.L.; Wen, Y.L. Human-Elephant Conflicts and Villagers’ Attitudes and Knowledge in the Xishuangbanna Nature Reserve, China. Int. J. Environ. Res. Public Health 2020, 17, 8910. [Google Scholar] [CrossRef]
- Dierenfeld, E.S.; Han, Y.A.M.; Mar, K.U.; Aung, A.; Soe, A.T.; Lummaa, V.; Lahdenperä, M. Milk Composition of Asian Elephants (Elephas maximus) in a Natural Environment in Myanmar during Late Lactation. Animals 2020, 10, 725. [Google Scholar] [CrossRef]
- Alexander, V.G. Cynthia J. Moss, Harvey Croze, and Phyllis C. Lee (Eds.): The Amboseli Elephants: A Long-Term Perspective on a Long-Lived Mammal:The University of Chicago Press, Chicago and London, 2011, 383 pp. ($65.00, Hardcover). Int. J. Primatol. 2011, 32, 1242–1244. [Google Scholar]
- Phyllis, C.L.; Cynthia, J.M. Early Maternal Investment in Male and Female African Elephant Calves. Behav. Ecol. Sociobiol. 1986, 18, 353–361. [Google Scholar]
- Mar, K.U.; Lahdenpera, M.; Lummaa, V. Causes and correlates of calf mortality in captive Asian elephants (Elephas maximus). PLoS ONE 2012, 7, e32335. [Google Scholar] [CrossRef]
- Takatsu, Z.; Tsuda, M.; Yamada, A.; Matsumoto, H.; Takai, A.; Takeda, Y.; Takase, M. Elephant’s breast milk contains large amounts of glucosamine. J. Vet. Med. Sci. 2017, 79, 524–533. [Google Scholar] [CrossRef]
- Fraher, M.H.; O’Toole, P.W.; Quigley, E.M.M. Techniques used to characterize the gut microbiota: A guide for the clinician. Nature reviews. Gastroenterol. Hepatol. 2012, 9, 312–322. [Google Scholar]
- Lobionda, S.; Sittipo, P.; Kwon, H.Y.; Lee, Y.K. The Role of Gut Microbiota in Intestinal Inflammation with Respect to Diet and Extrinsic Stressors. Microorganisms 2019, 7, 271. [Google Scholar] [CrossRef]
- Baniel, A.; Amato, K.R.; Beehner, J.C.; Bergman, T.J.; Mercer, A.; Perlman, R.F.; Petrullo, L.; Reitsema, L.; Sams, S.; Lu, A.; et al. Seasonal shifts in the gut microbiome indicate plastic responses to diet in wild geladas. Microbiome 2021, 9, 26. [Google Scholar] [CrossRef]
- David, L.A.; Maurice, C.F.; Carmody, R.N.; Gootenberg, D.B.; Button, J.E.; Wolfe, B.E.; Ling, A.V.; Devlin, A.S.; Varma, Y.; Fischbach, M.A.; et al. Diet rapidly and reproducibly alters the human gut microbiome. Nature 2014, 505, 559–563. [Google Scholar] [CrossRef]
- Yin, J.; Xie, L.W.; Luo, Y.H.; Oz, H.S. Editorial: Diets, Gut Microbiota, and Host Metabolism. Front. Nutr. 2020, 7, 108. [Google Scholar] [CrossRef]
- He, F.P.; Liu, D.; Zhai, J.C.; Zhang, L.; Ma, Y.; Xu, Y.C.; Rong, K.; Ma, J.Z. Metagenomic analysis revealed the effects of goat milk feeding and breast feeding on the gut microbiome of Amur tiger cubs. Biochem. Biophys. Res. Commun. 2018, 503, 2590–2596. [Google Scholar] [CrossRef]
- Di Profio, E.; Magenes, V.C.; Fiore, G.; Agostinelli, M.; La Mendola, A.; Acunzo, M.; Francavilla, R.; Indrio, F.; Bosetti, A.; D’Auria, E.; et al. Special Diets in Infants and Children and Impact on Gut Microbioma. Nutrients 2022, 14, 3198. [Google Scholar] [CrossRef]
- Davis, E.C.; Castagna, V.P.; Sela, D.A.; Hillard, M.A.; Lindberg, S.; Mantis, N.J.; Seppo, A.E.; Jarvinen, K.M. Gut microbiome and breast-feeding: Implications for early immune development. J. Allergy Clin. Immunol. 2022, 150, 523–534. [Google Scholar] [CrossRef]
- Wang, S.P.; Egan, M.; Ryan, C.A.; Boyaval, P.; Dempsey, E.M.; Ross, R.P.; Stanton, C. A good start in life is important-perinatal factors dictate early microbiota development and longer term maturation. FEMS Microbiol. Rev. 2020, 44, 763–781. [Google Scholar] [CrossRef]
- Wang, S.G.; Harvey, L.; Martin, R.; van der Beek, E.M.; Knol, J.; Cryan, J.F.; Renes, I.B. Targeting the gut microbiota to influence brain development and function in early life. Neurosci. Biobehav. Rev. 2018, 95, 191–201. [Google Scholar] [CrossRef]
- Zhang, C.B.; Xu, B.; Huang, Z.X.; Lu, T. Metagenomic Analysis of the Fecal Microbiomes of Wild Asian Elephants Reveals Microflora and Enzymes that Mainly Digest Hemicellulose. J. Microbiol. Biotechnol. 2019, 29, 1255–1265. [Google Scholar] [CrossRef]
- Caporaso, J.G.; Lauber, C.L.; Walters, W.A.; Berg-Lyons, D.; Huntley, J.; Fierer, N.; Owens, S.M.; Betley, J.; Fraser, L.; Bauer, M.; et al. Ultra-high-throughput microbial community analysis on the Illumina HiSeq and MiSeq platforms. ISME J. 2012, 6, 1621–1624. [Google Scholar] [CrossRef]
- Chen, S.F.; Zhou, Y.Q.; Chen, Y.R.; Gu, J. fastp: An ultra-fast all-in-one FASTQ preprocessor. Bioinformatics 2018, 34, 884–890. [Google Scholar] [CrossRef]
- Magoč, T.; Salzberg, S.L. FLASH: Fast length adjustment of short reads to improve genome assemblies. Bioinformatics 2011, 27, 2957–2963. [Google Scholar] [CrossRef]
- Edgar, R.C. UPARSE: Highly accurate OTU sequences from microbial amplicon reads. Nat. Methods 2013, 10, 996–998. [Google Scholar] [CrossRef]
- Stackebrandt, E.; Goebel, B.M. Taxonomic Note: A Place for DNA-DNA Reassociation and 16S rRNA Sequence Analysis in the Present Species Definition in Bacteriology. Int. J. Syst. Bacteriol. 1994, 44, 846–849. [Google Scholar] [CrossRef]
- Wang, Q.; Garrity, G.M.; Tiedje, J.M.; Cole, J.R. Naive Bayesian classifier for rapid assignment of rRNA sequences into the new bacterial taxonomy. Appl. Environ. Microbiol. 2007, 73, 5261–5267. [Google Scholar] [CrossRef]
- Li, G.D.; Jiang, Y.; Li, Q.Y.; An, D.F.; Bao, M.W.; Lang, L.; Han, L.; Huang, X.S.; Jiang, C.L. Comparative and functional analyses of fecal microbiome in Asian elephants. Antonie Van Leeuwenhoek 2022, 115, 1187–1202. [Google Scholar] [CrossRef]
- Song, S.J.; Sanders, J.G.; Delsuc, F.; Metcalf, J.; Amato, K.; Taylor, M.W.; Mazel, F.; Lutz, H.L.; Winker, K.; Graves, G.R.; et al. Comparative Analyses of Vertebrate Gut Microbiomes Reveal Convergence between Birds and Bats. mBio 2020, 11, e02901-19. [Google Scholar] [CrossRef]
- Kuthyar, S.; Watson, K.; Huang, S.; Brent, L.J.N.; Platt, M.; Horvath, J.; Gonzalez-Martinez, J.; Martinez, M.; Godoy-Vitorino, F.; Knight, R.; et al. Limited microbiome differences in captive and semi-wild primate populations consuming similar diets. FEMS Microbiol. Ecol. 2022, 98, fiac098. [Google Scholar] [CrossRef]
- Kambe, J.; Sasaki, Y.; Inoue, R.; Tomonaga, S.; Kinjo, T.; Watanabe, G.; Jin, W.Z.; Nagaoka, K. Analysis of infant microbiota composition and the relationship with breast milk components in the Asian elephant (Elephas maximus) at the zoo. J. Vet. Med. Sci. 2020, 82, 983–989. [Google Scholar] [CrossRef]
- Takatsu, Z.; Matsumoto, H.; Hanaki, K.; Zhang, Z.H.; Hou, R.; Wang, H.R.; Yan, Z.; Yao, Y.; Yasuda, N.; Shimokawa, Y.; et al. Glucosamine contents of milk hydrolysates from various mammals. Thai J. Vet. Med. 2020, 50, 583–587. [Google Scholar]
- Kováčová, M.; Výrostková, J.; Dudriková, E.; Zigo, F.; Semjon, B.; Regecová, I. Assessment of Quality and Safety of Farm Level Produced Cheeses from Sheep and Goat Milk. Appl. Sci. 2021, 11, 3196. [Google Scholar] [CrossRef]
- Konieczny, P.; Biadała, A. Goat’s milk-derived bioactive components—A review. Mljekarstvo 2018, 68, 239–253. [Google Scholar]
- Zhang, J.; Yang, M.; Cai, D.Y.; Hao, Y.J.; Zhao, X.; Zhu, Y.H.; Zhu, H.; Yang, Z.N. Composition, coagulation characteristics, and cheese making capacity of yak milk. J. Dairy Sci. 2019, 103, 1276–1288. [Google Scholar] [CrossRef]
- Cui, G.X.; Yuan, F.; Degen, A.A.; Liu, S.M.; Zhou, J.W.; Shang, Z.H.; Ding, L.M.; Mi, J.D.; Wei, X.H.; Long, R.J. Composition of the milk of yaks raised at different altitudes on the Qinghai-Tibetan Plateau. Int. Dairy J. 2016, 59, 29–35. [Google Scholar] [CrossRef]
- Turkyilmaz, D.; Ozyurek, S.; Esenbuga, N.; Yaprak, M. Correlation between Various Udder Measurements and Milk Components in Morkaraman, Tuj and Awassi Sheep. Pak. J. Zool. 2018, 50, 1921–1927. [Google Scholar] [CrossRef]
- Yoganandi, J.; Mehta, B.M.; Wadhwani, K.N.; Darji, V.B.; Aparnathi, K.D. Evaluation and comparison of camel milk with cow milk and buffalo milk for gross composition. J. Camel Pract. Res. 2014, 21, 259–265. [Google Scholar] [CrossRef]
- Jayaraman, A.; Pettersson, S. Happy ageing by trusting our gut microbes. Biochem. Biophys. Res. Commun. 2022, 633, 88–91. [Google Scholar] [CrossRef]
- Claesson, M.J.; Jeffery, I.B.; Conde, S.; Power, S.E.; O’Connor, E.M.; Cusack, S.; Harris, H.M.B.; Coakley, M.; Lakshminarayanan, B.; O’Sullivan, O.; et al. Gut microbiota composition correlates with diet and health in the elderly. Nature 2012, 488, 178–184. [Google Scholar] [CrossRef]
- Ilmberger, N.; Gullert, S.; Dannenberg, J.; Rabausch, U.; Torres, J.; Wemheuer, B.; Alawi, M.; Poehlein, A.; Chow, J.; Turaev, D.; et al. A Comparative Metagenome Survey of the Fecal Microbiota of a Breast- and a Plant-Fed Asian Elephant Reveals an Unexpectedly High Diversity of Glycoside Hydrolase Family Enzymes. PLoS ONE 2014, 9, e106707. [Google Scholar] [CrossRef]
- Sun, Y.G.; Zhang, S.S.; Nie, Q.X.; He, H.J.; Tan, H.Z.; Geng, F.; Ji, H.H.; Hu, J.L.; Nie, S.P. Gut firmicutes: Relationship with dietary fiber and role in host homeostasis. Crit. Rev. Food Sci. Nutr. 2022, 1–16, online ahead of print. [Google Scholar] [CrossRef]
- Chew, Y.M.; Lye, S.; Salleh, M.M.; Yahya, A. 16S rRNA metagenomic analysis of the symbiotic community structures of bacteria in foregut, midgut, and hindgut of the wood-feeding termite Bulbitermes sp. Symbiosis 2018, 76, 187–197. [Google Scholar] [CrossRef]
- He, S.M.; Ivanova, N.; Kirton, E.; Allgaier, M.; Bergin, C.; Scheffrahn, R.H.; Kyrpides, N.C.; Warnecke, F.; Tringe, S.G.; Hugenholtz, P. Comparative metagenomic and metatranscriptomic analysis of hindgut paunch microbiota in wood- and dung-feeding higher termites. PLoS ONE 2013, 8, e61126. [Google Scholar] [CrossRef]
- Lin, Z.; Ye, W.; Zu, X.P.; Xie, H.S.; Li, H.K.; Li, Y.P.; Zhang, W.D. Integrative metabolic and microbial profiling on patients with Spleen-yang-deficiency syndrome. Sci. Rep. 2018, 8, 6619. [Google Scholar] [CrossRef]
- Vander Wyst, K.B.; Ortega-Santos, C.P.; Toffoli, S.N.; Lahti, C.E.; Whisner, C.M. Diet, adiposity, and the gut microbiota from infancy to adolescence: A systematic review. Obes. Rev. 2021, 22, e13175. [Google Scholar] [CrossRef]
- Hu, H.J.; Park, S.G.; Jang, H.B.; Choi, M.G.; Park, K.H.; Kang, J.H.; Park, S.I.; Lee, H.J.; Cho, S.H. Obesity Alters the Microbial Community Profile in Korean Adolescents. PLoS ONE 2015, 10, e0134333. [Google Scholar] [CrossRef]
- Shiffman, M.E.; Soo, R.M.; Dennis, P.G.; Morrison, M.; Tyson, G.W.; Hugenholtz, P. Gene and genome-centric analyses of koala and wombat fecal microbiomes point to metabolic specialization for Eucalyptus digestion. PeerJ 2017, 5, e4075. [Google Scholar]
- Himschoot, E.A.; Wenker, E.S.; Reed, E.G.; Sampson, J.; Power, M.L. Macronutrient composition of milk from two captive African elephant (Loxodonta africana) cows. Zoo Biol. 2021, 40, 192–200. [Google Scholar] [CrossRef]
- Abbondanza, F.N.; Power, M.L.; Dickson, M.A.; Brown, J.; Oftedal, O.T. Variation in the Composition of Milk of Asian Elephants (Elephas maximus) Throughout Lactation. Zoo Biol. 2013, 32, 291–298. [Google Scholar] [CrossRef]
- Li, X.T.; Zhang, J.; Kong, X.L.; Xerenbek, T.; Mamet, T. Yak (Bos grunniens) milk improves bone mass and microarchitecture in mice with osteoporosis. J. Dairy Sci. 2022, 105, 7878–7890. [Google Scholar] [CrossRef]
- Zhang, W.; Cao, J.L.; Wu, S.Z.; Li, H.M.; Li, Y.; Mi, F.Y.; Wang, X.X.; Zhang, L.B. Anti-fatigue effect of yak milk powder in mouse model. Dairy Sci. Technol. 2015, 95, 245–255. [Google Scholar] [CrossRef]
- Guo, X.S.; Long, R.J.; Kreuzer, M.; Ding, L.M.; Shang, Z.H.; Zhang, Y.; Yang, Y.; Cui, G.X. Importance of Functional Ingredients in Yak Milk-Derived Food on Health of Tibetan Nomads Living Under High-Altitude Stress: A Review. Crit. Rev. Food Sci. Nutr. 2014, 54, 292–302. [Google Scholar] [CrossRef]





| Nutritional Composition | Asian Elephant Milk | Goat Milk | Yak Milk | Camel Milk | Sheep Milk |
|---|---|---|---|---|---|
| Moisture | 81.90–82.44% | 88.00% | 83.74% | 85.0–90.0% | 88% |
| Total solids | 17.56–19.60% | 11.53–13.00% | 16.60–18.52% | 9.95–16.31% | 9.60–9.95% |
| Protein | 3.30–5.23% | 3.17–3.75% | 4.68–5.41% | 3.00–4.19% | 3.18–3.29% |
| Milk fat | 7.70–8.30% | 3.95–4.25% | 6.72–8.18% | 4.43–6.26% | 6.79–7.20% |
| Ash | 0.40–0.87% | 0.79% | 0.72–1.19% | 0.68–0.71% | 0.93–0.96% |
| Lactose | 3.00–4.90% | 4.20–4.82% | 4.40–5.10% | 4.25–5.43% | 5.49–5.70% |
Disclaimer/Publisher’s Note: The statements, opinions and data contained in all publications are solely those of the individual author(s) and contributor(s) and not of MDPI and/or the editor(s). MDPI and/or the editor(s) disclaim responsibility for any injury to people or property resulting from any ideas, methods, instructions or products referred to in the content. |
© 2023 by the authors. Licensee MDPI, Basel, Switzerland. This article is an open access article distributed under the terms and conditions of the Creative Commons Attribution (CC BY) license (https://creativecommons.org/licenses/by/4.0/).
Share and Cite
Zhang, C.; Chen, J.; Wu, Q.; Xu, B.; Huang, Z. The Gut Microbiota of Young Asian Elephants with Different Milk-Containing Diets. Animals 2023, 13, 916. https://doi.org/10.3390/ani13050916
Zhang C, Chen J, Wu Q, Xu B, Huang Z. The Gut Microbiota of Young Asian Elephants with Different Milk-Containing Diets. Animals. 2023; 13(5):916. https://doi.org/10.3390/ani13050916
Chicago/Turabian StyleZhang, Chengbo, Junmin Chen, Qian Wu, Bo Xu, and Zunxi Huang. 2023. "The Gut Microbiota of Young Asian Elephants with Different Milk-Containing Diets" Animals 13, no. 5: 916. https://doi.org/10.3390/ani13050916
APA StyleZhang, C., Chen, J., Wu, Q., Xu, B., & Huang, Z. (2023). The Gut Microbiota of Young Asian Elephants with Different Milk-Containing Diets. Animals, 13(5), 916. https://doi.org/10.3390/ani13050916
