The Role and Mechanism of Retinol and Its Transformation Product, Retinoic Acid, in Modulating Oxidative Stress-Induced Damage to the Duck Intestinal Epithelial Barrier In Vitro
Abstract
:Simple Summary
Abstract
1. Introduction
2. Materials and Methods
2.1. Animals and Ethics Statement
2.2. dIEC Culture
2.3. Cell Treatment and Morphology
2.4. Cell Viability
2.5. Biochemical Determinations
2.6. Monolayer Integrity
2.7. RNA Extraction
2.8. Real-Time Quantitative Polymerase Chain Reaction (RT–qPCR)
2.9. RNA Sequencing
2.10. Identification of Differentially Expressed Genes (DEGs)
2.11. Functional Enrichment Analysis
2.12. Statistical Analysis
3. Results
3.1. Survival of Duck Intestinal Epithelial Cell after Oxidative Damage
3.2. Indices of Redox Status
3.3. TEER of Intestinal Epithelial Cell Monolayers
3.4. Transcripts of Antioxidative System-Related Genes and Tight Junction-Related Genes after Oxidative Challenge
3.5. Differential Expression of mRNAs in Duck Intestinal Epithelial Cells
3.6. Validation of Differentially Expressed Messenger RNAs
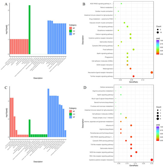
3.7. Gene Ontology Annotation and Kyoto Encyclopedia of Genes and Genomes Enrichment Analysis of Differentially Expressed Genes
3.7.1. Comparisons between the Untreated and Treated Groups
3.7.2. Comparisons between the Positive Control and Different Treatment Groups
3.7.3. Comparisons between Different Treatment Groups
4. Discussion
5. Conclusions
Supplementary Materials
Author Contributions
Funding
Institutional Review Board Statement
Informed Consent Statement
Data Availability Statement
Conflicts of Interest
Abbreviations
References
- Hou, S. Current status, future development trend and suggestions of waterfowl industry in 2022. China J. Anim. Sci. 2023, 59, 274–280. [Google Scholar] [CrossRef]
- Shehata, A.A.; Attia, Y.; Khafaga, A.F.; Farooq, M.Z.; El-Seedi, H.R.; Eisenreich, W.; Tellez-Isaias, G. Restoring healthy gut microbiome in poultry using alternative feed additives with particular attention to phytogenic substances: Challenges and prospects. Ger. J. Vet. Res. 2022, 2, 32–42. [Google Scholar] [CrossRef]
- Guillermo, T.I.; Wolfgang, E.; Victor, M.P.G.; Xochitl, H.V.; Inkar, C.H.; Guillermo, T.J.; Juan, D.L.; Awad, A.S. Effects of chronic stress and intestinal inflammation on commercial poultry health and performance: A review. Ger. J. Vet. Res. 2023, 3, 38–57. [Google Scholar] [CrossRef]
- Bai, H.; Bao, Q.; Zhang, Y.; Song, Q.; Liu, B.; Zhong, L.; Zhang, X.; Wang, Z.; Jiang, Y.; Xu, Q.; et al. Research Note: Effects of the rearing method and stocking density on carcass traits and proximate composition of meat in small-sized meat ducks. Poult. Sci. 2020, 99, 2011–2016. [Google Scholar] [CrossRef]
- Circu, M.L.; Aw, T.Y. Intestinal redox biology and oxidative stress. Semin. Cell Dev. Biol. 2012, 23, 729–737. [Google Scholar] [CrossRef]
- Lian, P.; Braber, S.; Garssen, J.; Wichers, H.J.; Folkerts, G.; Fink-Gremmels, J.; Varasteh, S. Beyond Heat Stress: Intestinal Integrity Disruption and Mechanism-Based Intervention Strategies. Nutrients 2020, 12, 734. [Google Scholar] [CrossRef]
- Lin, X.; Jiang, S.; Jiang, Z.; Zheng, C.; Gou, Z. Effects of equol on H2O2-induced oxidative stress in primary chicken intestinal epithelial cells. Poult. Sci. 2016, 95, 1380–1386. [Google Scholar] [CrossRef]
- Foerster, E.G.; Mukherjee, T.; Cabral-Fernandes, L.; Rocha, J.D.B.; Girardin, S.E.; Philpott, D.J. How autophagy controls the intestinal epithelial barrier. Autophagy 2022, 18, 86–103. [Google Scholar] [CrossRef] [PubMed]
- Otte, M.L.; Lama Tamang, R.; Papapanagiotou, J.; Ahmad, R.; Dhawan, P.; Singh, A.B. Mucosal healing and inflammatory bowel disease: Therapeutic implications and new targets. World J. Gastroenterol. 2023, 29, 1157–1172. [Google Scholar] [CrossRef] [PubMed]
- Lee, Y.; Choo, J.; Kim, S.J.; Heo, G.; Pothoulakis, C.; Kim, Y.H.; Im, E. Analysis of endogenous lipids during intestinal wound healing. PLoS ONE 2017, 12, e0183028. [Google Scholar] [CrossRef] [PubMed]
- Montrose, D.C.; Nakanishi, M.; Murphy, R.C.; Zarini, S.; McAleer, J.P.; Vella, A.T.; Rosenberg, D.W. The role of PGE2 in intestinal inflammation and tumorigenesis. Prostaglandins Other Lipid Mediat. 2015, 116–117, 26–36. [Google Scholar] [CrossRef] [PubMed]
- Chelstowska, S.; Widjaja-Adhi, M.A.; Silvaroli, J.A.; Golczak, M. Molecular Basis for Vitamin A Uptake and Storage in Vertebrates. Nutrients 2016, 8, 676. [Google Scholar] [CrossRef]
- Kedishvili, N.Y. Enzymology of retinoic acid biosynthesis and degradation. J. Lipid Res. 2013, 54, 1744–1760. [Google Scholar] [CrossRef] [PubMed]
- Jacobson, D.M.; Berg, R.; Wall, M.; Digre, K.B.; Corbett, J.J.; Ellefson, R.D. Serum vitamin A concentration is elevated in idiopathic intracranial hypertension. Neurology 1999, 53, 1114–1118. [Google Scholar] [CrossRef]
- Otto, L.R.; Clemens, V.; Üsekes, B.; Cosma, N.C.; Regen, F.; Hellmann-Regen, J. Retinoid homeostasis in major depressive disorder. Transl. Psychiatry 2023, 13, 67. [Google Scholar] [CrossRef]
- Kedishvili, N.Y. Retinoic Acid Synthesis and Degradation. Sub-Cell. Biochem. 2016, 81, 127–161. [Google Scholar] [CrossRef]
- Uni, Z.; Zaiger, G.; Gal-Garber, O.; Pines, M.; Rozenboim, I.; Reifen, R. Vitamin A deficiency interferes with proliferation and maturation of cells in the chicken small intestine. Br. Poult. Sci. 2000, 41, 410–415. [Google Scholar] [CrossRef] [PubMed]
- Xiao, L.; Cui, T.; Liu, S.; Chen, B.; Wang, Y.; Yang, T.; Li, T.; Chen, J. Vitamin A supplementation improves the intestinal mucosal barrier and facilitates the expression of tight junction proteins in rats with diarrhea. Nutrition 2019, 57, 97–108. [Google Scholar] [CrossRef]
- Zheng, C.; Wu, Y.; Liang, Z.H.; Pi, J.S.; Cheng, S.B.; Wei, W.Z.; Liu, J.B.; Lu, L.Z.; Zhang, H. Plasma metabolites associated with physiological and biochemical indexes indicate the effect of caging stress on mallard ducks (Anas platyrhynchos). Anim. Biosci. 2022, 35, 224–235. [Google Scholar] [CrossRef]
- Pu, J.; Chen, D.; Tian, G.; He, J.; Huang, Z.; Zheng, P.; Mao, X.; Yu, J.; Luo, J.; Luo, Y.; et al. All-Trans Retinoic Acid Attenuates Transmissible Gastroenteritis Virus-Induced Apoptosis in IPEC-J2 Cells via Inhibiting ROS-Mediated P(38)MAPK Signaling Pathway. Antioxidants 2022, 11, 345. [Google Scholar] [CrossRef]
- Kim, E.W.; De Leon, A.; Jiang, Z.; Radu, R.A.; Martineau, A.R.; Chan, E.D.; Bai, X.; Su, W.L.; Montoya, D.J.; Modlin, R.L.; et al. Vitamin A Metabolism by Dendritic Cells Triggers an Antimicrobial Response against Mycobacterium tuberculosis. mSphere 2019, 4, e00327-19. [Google Scholar] [CrossRef] [PubMed]
- Li, C.; Imai, M.; Yamasaki, M.; Hasegawa, S.; Takahashi, N. Effects of Pre- and Post-Administration of Vitamin A on the Growth of Refractory Cancers in Xenograft Mice. Biol. Pharm. Bull. 2017, 40, 486–494. [Google Scholar] [CrossRef] [PubMed]
- Yu, G.; Wang, L.G.; Han, Y.; He, Q.Y. clusterProfiler: An R package for comparing biological themes among gene clusters. Omics A J. Integr. Biol. 2012, 16, 284–287. [Google Scholar] [CrossRef] [PubMed]
- Anders, S.; Reyes, A.; Huber, W. Detecting differential usage of exons from RNA-seq data. Genome Res. 2012, 22, 2008–2017. [Google Scholar] [CrossRef] [PubMed]
- Liu, J.; Zhang, Y.; Li, Y.; Yan, H.; Zhang, H. L-tryptophan Enhances Intestinal Integrity in Diquat-Challenged Piglets Associated with Improvement of Redox Status and Mitochondrial Function. Animals 2019, 9, 266. [Google Scholar] [CrossRef]
- Cao, S.; Xiao, H.; Li, X.; Zhu, J.; Gao, J.; Wang, L.; Hu, C. AMPK-PINK1/Parkin Mediated Mitophagy Is Necessary for Alleviating Oxidative Stress-Induced Intestinal Epithelial Barrier Damage and Mitochondrial Energy Metabolism Dysfunction in IPEC-J2. Antioxidants 2021, 10, 2010. [Google Scholar] [CrossRef]
- Ponnampalam, E.N.; Kiani, A.; Santhiravel, S.; Holman, B.W.B.; Lauridsen, C.; Dunshea, F.R. The Importance of Dietary Antioxidants on Oxidative Stress, Meat and Milk Production, and Their Preservative Aspects in Farm Animals: Antioxidant Action, Animal Health, and Product Quality-Invited Review. Animals 2022, 12, 3279. [Google Scholar] [CrossRef]
- Keys, S.A.; Zimmerman, W.F. Antioxidant activity of retinol, glutathione, and taurine in bovine photoreceptor cell membranes. Exp. Eye Res. 1999, 68, 693–702. [Google Scholar] [CrossRef]
- Arnold, S.L.M.; Amory, J.K.; Walsh, T.J.; Isoherranen, N. A sensitive and specific method for measurement of multiple retinoids in human serum with UHPLC-MS/MS. J. Lipid Res. 2012, 53, 587–598. [Google Scholar] [CrossRef]
- Yamada, S.; Kanda, Y. Retinoic acid promotes barrier functions in human iPSC-derived intestinal epithelial monolayers. J. Pharmacol. Sci. 2019, 140, 337–344. [Google Scholar] [CrossRef]
- Xiao, S.; Li, Q.; Hu, K.; He, Y.; Ai, Q.; Hu, L.; Yu, J. Vitamin A and Retinoic Acid Exhibit Protective Effects on Necrotizing Enterocolitis by Regulating Intestinal Flora and Enhancing the Intestinal Epithelial Barrier. Arch. Med. Res. 2018, 49, 1–9. [Google Scholar] [CrossRef] [PubMed]
- Spalinger, M.R.; Sayoc-Becerra, A.; Santos, A.N.; Shawki, A.; Canale, V.; Krishnan, M.; Niechcial, A.; Obialo, N.; Scharl, M.; Li, J.; et al. PTPN2 Regulates Interactions Between Macrophages and Intestinal Epithelial Cells to Promote Intestinal Barrier Function. Gastroenterology 2020, 159, 1763–1777.e1714. [Google Scholar] [CrossRef] [PubMed]
- Penny, H.L.; Prestwood, T.R.; Bhattacharya, N.; Sun, F.; Kenkel, J.A.; Davidson, M.G.; Shen, L.; Zuniga, L.A.; Seeley, E.S.; Pai, R.; et al. Restoring Retinoic Acid Attenuates Intestinal Inflammation and Tumorigenesis in APCMin/+ Mice. Cancer Immunol. Res. 2016, 4, 917–926. [Google Scholar] [CrossRef]
- Zhang, C.; Chen, K.; Wang, J.; Zheng, Z.; Luo, Y.; Zhou, W.; Zhuo, Z.; Liang, J.; Sha, W.; Chen, H. Protective Effects of Crocetin against Radiation-Induced Injury in Intestinal Epithelial Cells. Biomed. Res. Int. 2020, 2020, 2906053. [Google Scholar] [CrossRef] [PubMed]
- Zhou, F.; Chen, L.; Xu, S.; Si, C.; Li, N.; Dong, H.; Zheng, P.; Wang, W. Upregulation of miR-151-5p promotes the apoptosis of intestinal epithelial cells by targeting brain-derived neurotrophic factor in ulcerative colitis mice. Cell Cycle 2022, 21, 2615–2626. [Google Scholar] [CrossRef]
- Lukonin, I.; Serra, D.; Challet Meylan, L.; Volkmann, K.; Baaten, J.; Zhao, R.; Meeusen, S.; Colman, K.; Maurer, F.; Stadler, M.B.; et al. Phenotypic landscape of intestinal organoid regeneration. Nature 2020, 586, 275–280. [Google Scholar] [CrossRef]
- Azaïs-Braesco, V.; Pascal, G. Vitamin A in pregnancy: Requirements and safety limits. Am. J. Clin. Nutr. 2000, 71, 1325s–1333s. [Google Scholar] [CrossRef]
- Berry, D.C.; Croniger, C.M.; Ghyselinck, N.B.; Noy, N. Transthyretin blocks retinol uptake and cell signaling by the holo-retinol-binding protein receptor STRA6. Mol. Cell. Biol. 2012, 32, 3851–3859. [Google Scholar] [CrossRef]
- Kawaguchi, R.; Zhong, M.; Kassai, M.; Ter-Stepanian, M.; Sun, H. Vitamin A Transport Mechanism of the Multitransmembrane Cell-Surface Receptor STRA6. Membranes 2015, 5, 425–453. [Google Scholar] [CrossRef]
- Barber, T.; Esteban-Pretel, G.; Marín, M.P.; Timoneda, J. Vitamin a deficiency and alterations in the extracellular matrix. Nutrients 2014, 6, 4984–5017. [Google Scholar] [CrossRef]
- Yamanaka, Y.; Hamidi, S.; Yoshioka-Kobayashi, K.; Munira, S.; Sunadome, K.; Zhang, Y.; Kurokawa, Y.; Ericsson, R.; Mieda, A.; Thompson, J.L.; et al. Reconstituting human somitogenesis in vitro. Nature 2023, 614, 509–520. [Google Scholar] [CrossRef] [PubMed]
- Koval, M.; Ward, C.; Findley, M.K.; Roser-Page, S.; Helms, M.N.; Roman, J. Extracellular matrix influences alveolar epithelial claudin expression and barrier function. Am. J. Respir. Cell Mol. Biol. 2010, 42, 172–180. [Google Scholar] [CrossRef]
- Kamps, A.R.; Coffman, C.R. G protein-coupled receptor roles in cell migration and cell death decisions. Ann. N. Y. Acad. Sci. 2005, 1049, 17–23. [Google Scholar] [CrossRef]
- Wu, W.; Lu, H.; Cheng, J.; Geng, Z.; Mao, S.; Xue, Y. Undernutrition Disrupts Cecal Microbiota and Epithelium Interactions, Epithelial Metabolism, and Immune Responses in a Pregnant Sheep Model. Microbiol. Spectr. 2023, 11, e0532022. [Google Scholar] [CrossRef] [PubMed]
- Wessells, H.; Sullivan, C.J.; Tsubota, Y.; Engel, K.L.; Kim, B.; Olson, N.E.; Thorner, D.; Chitaley, K. Transcriptional profiling of human cavernosal endothelial cells reveals distinctive cell adhesion phenotype and role for claudin 11 in vascular barrier function. Physiol. Genom. 2009, 39, 100–108. [Google Scholar] [CrossRef] [PubMed]
- Aon, M.A.; Bernier, M.; Mitchell, S.J.; Di Germanio, C.; Mattison, J.A.; Ehrlich, M.R.; Colman, R.J.; Anderson, R.M.; de Cabo, R. Untangling Determinants of Enhanced Health and Lifespan through a Multi-omics Approach in Mice. Cell Metab. 2020, 32, 100–116.e104. [Google Scholar] [CrossRef]
- Márquez, M.; Yépez, C.E.; Sútil-Naranjo, R.; Rincón, M. Basic aspects and measurement of the antioxidant vitamins A and E. Investig. Clin. 2002, 43, 191–204. [Google Scholar]
- Evans, R.M.; Mangelsdorf, D.J. Nuclear Receptors, RXR, and the Big Bang. Cell 2014, 157, 255–266. [Google Scholar] [CrossRef]
- Chen, J.; Li, Q. Implication of retinoic acid receptor selective signaling in myogenic differentiation. Sci. Rep. 2016, 6, 18856. [Google Scholar] [CrossRef]
- Øvrebø, J.I.; Ma, Y.; Edgar, B.A. Cell growth and the cell cycle: New insights about persistent questions. BioEssays News Rev. Mol. Cell. Dev. Biol. 2022, 44, e2200150. [Google Scholar] [CrossRef]
- Zheng, D.; Liu, J.; Piao, H.; Zhu, Z.; Wei, R.; Liu, K. ROS-triggered endothelial cell death mechanisms: Focus on pyroptosis, parthanatos, and ferroptosis. Front. Immunol. 2022, 13, 1039241. [Google Scholar] [CrossRef]
- Snelson, M.; Lucut, E.; Coughlan, M.T. The Role of AGE-RAGE Signalling as a Modulator of Gut Permeability in Diabetes. Int. J. Mol. Sci. 2022, 23, 1766. [Google Scholar] [CrossRef] [PubMed]
- Chu, A.S.; Delmore, B. Arginine: What You Need to Know for Pressure Injury Healing. Adv. Ski. Wound Care 2021, 34, 630–636. [Google Scholar] [CrossRef]
- Wang, S.; Li, H.; Du, C.; Liu, Q.; Yang, D.; Chen, L.; Zhu, Q.; Wang, Z. Effects of dietary supplementation with Lactobacillus acidophilus on the performance, intestinal physical barrier function, and the expression of NOD-like receptors in weaned piglets. PeerJ 2018, 6, e6060. [Google Scholar] [CrossRef] [PubMed]
- Danis, J.; Mellett, M. Nod-Like Receptors in Host Defence and Disease at the Epidermal Barrier. Int. J. Mol. Sci. 2021, 22, 4677. [Google Scholar] [CrossRef]
- Moiseenok, A.G.; Kanunnikova, N.P. Brain CoA and Acetyl CoA Metabolism in Mechanisms of Neurodegeneration. Biochemistry 2023, 88, 466–480. [Google Scholar] [CrossRef] [PubMed]
- Liu, X.; Wang, J.; Dou, P.; Zhang, X.; Ran, X.; Liu, L.; Dou, D. The Ameliorative Effects of Arctiin and Arctigenin on the Oxidative Injury of Lung Induced by Silica via TLR-4/NLRP3/TGF-β Signaling Pathway. Oxidative Med. Cell. Longev. 2021, 2021, 5598980. [Google Scholar] [CrossRef]
- Yao, M.; Gao, W.; Yang, J.; Liang, X.; Luo, J.; Huang, T. The regulation roles of miR-125b, miR-221 and miR-27b in porcine Salmonella infection signalling pathway. Biosci. Rep. 2016, 36, e00375. [Google Scholar] [CrossRef]
- Lee, J.; Hong, Y.; Vu, T.H.; Lee, S.; Heo, J.; Truong, A.D.; Lillehoj, H.S.; Hong, Y.H. Influenza A pathway analysis of highly pathogenic avian influenza virus (H5N1) infection in genetically disparate Ri chicken lines. Vet. Immunol. Immunopathol. 2022, 246, 110404. [Google Scholar] [CrossRef]








| Gene Name | Primer Sequence (5′ to 3′) |
|---|---|
| Nrf2 | Sense: TGTTGAATCATCTGCCTGTG Antisense: TTGTGAACGGTGCTTTGG |
| HO-1 | Sense: TGCCTACACTCGCTATCTGG Antisense: CGTTCTCCTGGCTCTTTGA |
| ZO-1 | Sense: GCACCGAAGCCTACACTCA Antisense: CGGTAATACTCTTCATCTTCTT |
| Claudin-1 | Sense: TGACCAGGTGAAGAAGATGC Antisense: GGGTGGGTGGATAGGAAGT |
| Occludin | Sense: GCTGGGCTACAACTACGGGT Antisense: ACGATGGAGGCGATGAGC |
| PPARG | Sense: TAACGCTCCTGAAATACGGT Antisense: GAACTTCACAGCGAACTCAA |
| ACSL1 | Sense: CTCTGCGTTACTCCACCG Antisense: GCATAGCATCCCTGTTCG |
| ACSL5 | Sense: AACCCAACCAACCTTATC Antisense: TGTCACAAATCACTACGC |
| P4502C9 | Sense: CCAGGTGAAACCAAAGGA Antisense: GAGCAAACCGACGGACAT |
| P4503A8 | Sense: GCCAAGTTCAATGTAAGCG Antisense: CCAGTTCGTAAGCCAGGTAA |
| P45026B1 | Sense: ACGGGAGAAGTACGGGAACG Antisense: TGGATGTCGCCGATGGAG |
| β-actin | Sense: GCTATGTCGCCCTGGATTT Antisense: GGATGCCACAGGACTCCATAC |
| CG1 | CG2 | TG1 | TG2 | TG3 | |
|---|---|---|---|---|---|
| T-AOC (mM/mL) | 25.98 ± 2.46 a | 17.89 ± 0.75 c | 20 ± 1.07 b | 24.80 ± 3.82 ab | 24.13 ± 1.92 ab |
| T-SOD (U/mL) | 465.42 ± 38.93 ab | 339.54 ± 13.88 d | 397.15 ± 24.92 c | 456.15 ± 6.45 ab | 466.71 ± 27.16 a |
| MDA (nmol/mL) | 3.39 ± 0.06 c | 4.90 ± 0.07 a | 4.35 ± 0.45 b | 4.64 ± 0.31 ab | 4.42 ± 0.12 b |
Disclaimer/Publisher’s Note: The statements, opinions and data contained in all publications are solely those of the individual author(s) and contributor(s) and not of MDPI and/or the editor(s). MDPI and/or the editor(s) disclaim responsibility for any injury to people or property resulting from any ideas, methods, instructions or products referred to in the content. |
© 2023 by the authors. Licensee MDPI, Basel, Switzerland. This article is an open access article distributed under the terms and conditions of the Creative Commons Attribution (CC BY) license (https://creativecommons.org/licenses/by/4.0/).
Share and Cite
Zhang, L.; Tang, R.; Wu, Y.; Liang, Z.; Liu, J.; Pi, J.; Zhang, H. The Role and Mechanism of Retinol and Its Transformation Product, Retinoic Acid, in Modulating Oxidative Stress-Induced Damage to the Duck Intestinal Epithelial Barrier In Vitro. Animals 2023, 13, 3098. https://doi.org/10.3390/ani13193098
Zhang L, Tang R, Wu Y, Liang Z, Liu J, Pi J, Zhang H. The Role and Mechanism of Retinol and Its Transformation Product, Retinoic Acid, in Modulating Oxidative Stress-Induced Damage to the Duck Intestinal Epithelial Barrier In Vitro. Animals. 2023; 13(19):3098. https://doi.org/10.3390/ani13193098
Chicago/Turabian StyleZhang, Li, Rui Tang, Yan Wu, Zhenhua Liang, Jingbo Liu, Jinsong Pi, and Hao Zhang. 2023. "The Role and Mechanism of Retinol and Its Transformation Product, Retinoic Acid, in Modulating Oxidative Stress-Induced Damage to the Duck Intestinal Epithelial Barrier In Vitro" Animals 13, no. 19: 3098. https://doi.org/10.3390/ani13193098
APA StyleZhang, L., Tang, R., Wu, Y., Liang, Z., Liu, J., Pi, J., & Zhang, H. (2023). The Role and Mechanism of Retinol and Its Transformation Product, Retinoic Acid, in Modulating Oxidative Stress-Induced Damage to the Duck Intestinal Epithelial Barrier In Vitro. Animals, 13(19), 3098. https://doi.org/10.3390/ani13193098

