Effects and Mechanisms of Cage versus Floor Rearing System on Goose Growth Performance and Immune Status
Abstract
Simple Summary
Abstract
1. Introduction
2. Materials and Method
2.1. Ethics Statement
2.2. Management of Experimental Geese
2.3. Growth Performance Measurement and Sample Collection
2.4. Determination of Immune Organ Parameters and Serum Immune Cytokine Profiles
2.5. Histological Observation
2.6. RNA Isolation and Sequencing
2.7. Transcriptome Alignment and Assembly
2.8. Identification of the DEGs and Functional Analysis
2.9. Statistics Analysis
3. Results
3.1. Effects of CRS vs. FRS on Goose Growth Performance
3.2. Effects of CRS vs. FRS on Goose Immune Organs Development and Serum Immune Cytokine Profiles
3.3. Effects of CRS vs. FRS on Goose Spleen Histomorphology
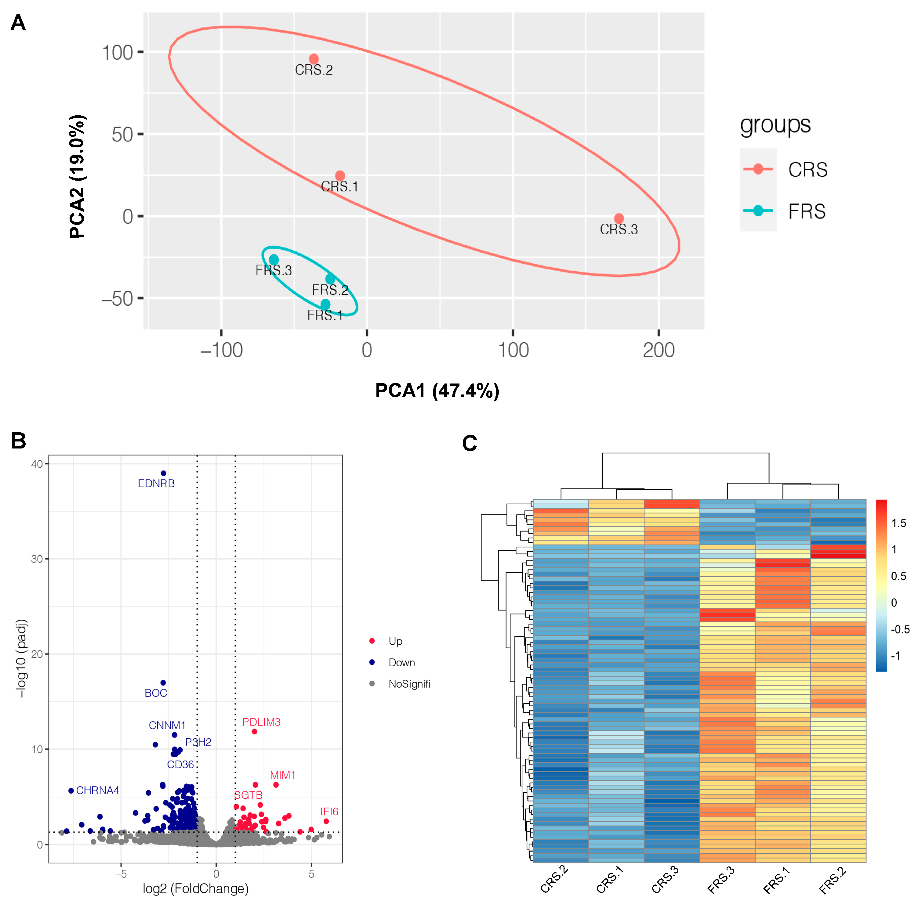
3.4. Overview of the mRNA Transcriptome of Spleen between CRS and FRS
3.5. Identification of the Spleen DEGs between CRS and FRS
3.6. Functional Analysis of the DEGs Identified between CRS and FRS
3.7. Network Analysis of the DEGs Involved in Regulating Immune Status between CRS and FRS
4. Discussion
5. Conclusions
Supplementary Materials
Author Contributions
Funding
Institutional Review Board Statement
Informed Consent Statement
Data Availability Statement
Conflicts of Interest
References
- Li, X.; Hu, S.; Wang, W.; Tang, B.; Zheng, C.; Hu, J.; Hu, B.; Li, L.; Liu, H.; Wang, J. Effects of cage versus floor rearing system on goose intestinal histomorphology and cecal microbial composition. Poult. Sci. 2022, 101, 101931. [Google Scholar] [CrossRef]
- Zhang, Y.; Gu, T.; Tian, Y.; Chen, L.; Li, G.; Zhou, W.; Liu, G.; Wu, X.; Zeng, T.; Xu, Q.; et al. Effects of cage and floor rearing system on the factors of antioxidant defense and inflammatory injury in laying ducks. BMC Genet. 2019, 20, 103–107. [Google Scholar] [CrossRef] [PubMed]
- Bai, H.; Bao, Q.; Zhang, Y.; Song, Q.; Liu, B.; Zhong, L.; Zhang, X.; Wang, Z.; Jiang, Y.; Xu, Q.; et al. Research Note: Effects of the rearing method and stocking density on carcass traits and proximate composition of meat in small-sized meat ducks. Poult. Sci. 2020, 99, 2011–2016. [Google Scholar] [CrossRef] [PubMed]
- Rehman, M.S.; Mahmud, A.; Mehmood, S.; Pasha, T.N.; Hussain, J.; Khan, M.T. Blood biochemistry and immune response in Aseel chicken under free range, semi-intensive, and confinement rearing systems. Poult. Sci. 2017, 96, 226–233. [Google Scholar] [CrossRef] [PubMed]
- Fu, D.; Zhang, D.; Xu, G.; Li, K.; Wang, Q.; Zhang, Z.; Li, J.; Chen, Y.; Jia, Y.; Qu, L. Effects of different rearing systems on meat production traits and meat fiber microstructure of Beijing-you chicken. Anim. Sci. J. 2014, 86, 729–735. [Google Scholar] [CrossRef]
- Li, J.; Miao, Z.; Tian, W.; Yang, Y.; Wang, J.; Yang, Y. Effects of different rearing systems on growth, small intestinal morphology and selected indices of fermentation status in broilers. Anim. Sci. J. 2016, 88, 900–908. [Google Scholar] [CrossRef]
- Zhang, C.; Ah Kan Razafindrabe, R.H.; Chen, K.; Zhao, X.; Yang, L.; Wang, L.; Chen, X.; Jin, S.; Geng, Z. Effects of different rearing systems on growth performance, carcass traits, meat quality and serum biochemical pa-rameters of Chaohu ducks. Anim. Sci. J. 2018, 89, 672–678. [Google Scholar] [CrossRef]
- Zhao, Y.; Li, X.; Sun, S.; Chen, L.; Jin, J.; Liu, S.; Song, X.; Wu, C.; Lu, L. Protective role of dryland rearing on netting floors against mortality through gut microbiota-associated immune per-formance in Shaoxing ducks. Poult. Sci. 2019, 98, 4530–4538. [Google Scholar] [CrossRef]
- Yan, L.; Lv, Z.; An, S.; Xing, K.; Wang, Z.; Lv, M.; Choct, M.; Guo, Y.; Zhou, G. Effects of rearing system and narasin on growth performance, gastrointestinal development, and gut microbiota of broilers. Poult. Sci. 2020, 100, 100840. [Google Scholar] [CrossRef]
- Guo, Y.; Wang, Y.; Liu, Z.; Guo, X.; Deng, Y.; Ouyang, Q.; Liu, H.; Hu, S.; Hu, B.; Li, L.; et al. Effects of rearing systems on production performance, antioxidant capacity and immune status of meat ducks at different ages. Animal 2021, 15, 100199. [Google Scholar] [CrossRef]
- Kim, D.; Langmead, B.; Salzberg, S.L. HISAT: A fast spliced aligner with low memory requirements. Nat. Methods 2015, 12, 357–360. [Google Scholar] [CrossRef] [PubMed]
- Li, H.; Handsaker, B.; Wysoker, A.; Fennell, T.; Ruan, J.; Homer, N.; Marth, G.; Abecasis, G.; Durbin, R.; 1000 Genome Project Data Processing Subgroup. The Sequence Alignment/Map format and SAMtools. Bioinformatics 2009, 25, 2078–2079. [Google Scholar] [CrossRef]
- Liao, Y.; Smyth, G.K.; Shi, W. feature Counts: An efficient general purpose program for assigning sequence reads to genomic features. Bioinformatics 2014, 30, 923–930. [Google Scholar] [CrossRef]
- Love, M.I.; Huber, W.; Anders, S. Moderated estimation of fold change and dispersion for RNA-seq data with DESeq2. Genome Biol. 2014, 15, 550. [Google Scholar] [CrossRef] [PubMed]
- Bu, D.; Luo, H.; Huo, P.; Wang, Z.; Zhang, S.; He, Z.; Wu, Y.; Zhao, L.; Liu, J.; Guo, J.; et al. KOBAS-i: Intelligent prioritization and exploratory visualization of biological functions for gene enrichment analysis. Nucleic Acids Res. 2021, 49, W317–W325. [Google Scholar] [CrossRef] [PubMed]
- De Marinis, I.; Surdo, P.L.; Cesareni, G.; Perfetto, L. SIGNORApp: A Cytoscape 3 application to access SIGNOR data. Bioinformatics 2021, 38, 1764–1766. [Google Scholar] [CrossRef] [PubMed]
- Chen, Y.; Aorigele, C.; Yan, F.; Li, Y.; Cheng, P.; Qi, Z. Effect of Production System on Welfare Traits, Growth Performance and Meat Quality of Ducks. S. Afr. J. Anim. Sci. 2015, 45, 173. [Google Scholar] [CrossRef]
- Starčević, M.; Mahmutović, H.; Glamočlija, N.; Bašić, M.; Andjelković, R.; Mitrović, R.; Marković, R.; Janjić, J.; Bošković, M.; Baltić, M. RETRACTED: Growth performance, carcass characteristics, and selected meat quality traits of two strains of Pekin duck reared in intensive vs semi-intensive housing systems. Animal 2021, 15, 100087. [Google Scholar] [CrossRef]
- Mohammed, H.; Abdelaty, A.; Saleem, A.-S.; Youssef, M.; Abdel-Hamid, S. Effect of bedding materials on duck’s welfare and growth performance. Slov. Veter. Res. 2019, 56, 22. [Google Scholar] [CrossRef]
- Sabek, A.A.; Laithy, S.M.E.; Mahmoud, E.A.; Karousa, M.M.; Sadaka, A.H. Effect of Housing Enrichment on Performance, Behavior and Meat Quality of Egyptian Geese. Asian J. Poult. Sci. 2016, 10, 153–157. [Google Scholar] [CrossRef][Green Version]
- Chen, J.; Weng, K.; Liu, J.; Gu, W.; Luo, S.; Zheng, M.; Cao, Z.; Zhang, Y.; Zhang, Y.; Chen, G.; et al. Effect of different free-range systems on the growth performance, carcass traits, and meat quality of Yangzhou geese. Anim. Biotechnol. 2022, 21, 1–7. [Google Scholar] [CrossRef] [PubMed]
- Liu, B.Y.; Wang, Z.Y.; Yang, H.M.; Wang, J.M.; Xu, D.; Zhang, R.; Wang, Q. Influence of rearing system on growth performance, carcass traits, and meat quality of Yangzhou geese. Poult. Sci. 2011, 90, 653–659. [Google Scholar] [CrossRef] [PubMed]
- Liu, X.-D.; Zhang, F.; Shan, H.; Wang, S.-B.; Chen, P.-Y. mRNA expression in different developmental stages of the chicken bursa of Fabricius. Poult. Sci. 2016, 95, 1787–1794. [Google Scholar] [CrossRef] [PubMed]
- Wang, X.; Wu, J.; Hu, S.; Peng, Q.; Yang, F.; Zhao, L.; Lin, Y.; Tang, Q.; Jin, L.; Ma, J.; et al. Transcriptome analysis revealed the roles of long non-coding RNA and mRNA in the bursa of Fabricius during pigeon (Columba livia) development. Front. Immunol. 2022, 13, 916086. [Google Scholar] [CrossRef]
- Yitbarek, A.; Rodriguez-Lecompte, J.C.; Echeverry, H.M.; Munyaka, P.; Barjesteh, N.; Sharif, S.; Camelo-Jaimes, G. Performance, histomorphology, and Toll-like receptor, chemokine, and cytokine profile locally and systemically in broiler chickens fed diets supplemented with yeast-derived macromolecules. Poult. Sci. 2013, 92, 2299–2310. [Google Scholar] [CrossRef]
- Migliorini, P.; Italiani, P.; Pratesi, F.; Puxeddu, I.; Boraschi, D. The IL-1 family cytokines and receptors in autoimmune diseases. Autoimmun. Rev. 2020, 19, 102617. [Google Scholar] [CrossRef]
- Dinarello, C.A. Immunological and Inflammatory Functions of the Interleukin-1 Family. Annu. Rev. Immunol. 2009, 27, 519–550. [Google Scholar] [CrossRef] [PubMed]
- Yitbarek, A.; Echeverry, H.; Munyaka, P.; Rodriguez-Lecompte, J.C. Innate immune response of pullets fed diets supplemented with prebiotics and synbiotics. Poult. Sci. 2015, 94, 1802–1811. [Google Scholar] [CrossRef]
- He, S.; Yu, Q.; He, Y.; Hu, R.; Xia, S.; He, J. Dietary resveratrol supplementation inhibits heat stress-induced high-activated innate immunity and inflammatory re-sponse in spleen of yellow-feather broilers. Poult. Sci. 2019, 98, 6378–6387. [Google Scholar] [CrossRef]
- Strasser, B.; Sperner-Unterweger, B.; Fuchs, D.; Gostner, J.M. Mechanisms of Inflammation-Associated Depression: Immune Influences on Tryptophan and Phenylalanine Metab-olisms. Curr. Top. Behav. Neurosci. 2017, 31, 95–115. [Google Scholar] [PubMed]
- Stražar, M.; Mourits, V.P.; Koeken, V.A.C.M.; de Bree, L.C.J.; Moorlag, S.J.C.F.M.; Joosten, L.A.B.; van Crevel, R.; Vlamakis, H.; Netea, M.G.; Xavier, R.J. The influence of the gut microbiome on BCG-induced trained immunity. Genome Biol. 2021, 22, 275. [Google Scholar] [CrossRef] [PubMed]
- Woo, S.J.; Choi, H.J.; Park, Y.H.; Rengaraj, D.; Kim, J.-K.; Han, J.Y. Amplification of immunity by engineering chicken MDA5 combined with the C terminal domain (CTD) of RIG-I. Appl. Microbiol. Biotechnol. 2022, 106, 1599–1613. [Google Scholar] [CrossRef] [PubMed]
- Li, G.; Zhao, Y.; Guo, S.; Liu, B.; Chen, Y.; Sun, X.; Feng, J. Comparative analysis of spleen transcriptome detects differences in evolutionary adaptation of immune defense functions in bighead carp and silver carp. Fish Shellfish Immunol. 2018, 84, 148–157. [Google Scholar] [CrossRef] [PubMed]
- Kuo, C.-H.; Ballantyne, R.; Huang, P.-L.; Ding, S.; Hong, M.-C.; Lin, T.-Y.; Wu, F.-C.; Xu, Z.-Y.; Chiu, K.; Chen, B.; et al. Sarcodia suae modulates the immunity and disease resistance of white shrimp Litopenaeus vannamei against Vibrio alginolyticus via the purine metabolism and phenylalanine metabolism. Fish Shellfish Immunol. 2022, 127, 766–777. [Google Scholar] [CrossRef] [PubMed]
- Yao, Y.; Shi, L.; Xiao, W.; Guo, S.; Liu, S.; Li, H.; Zhang, S. Phenylalanine hydroxylase (PAH) plays a positive role during WSSV and Vibrio parahaemolyticus infection in Li-topenaeus vannamei. Fish Shellfish Immunol. 2022, 120, 515–525. [Google Scholar] [CrossRef]





| Items | Stage (28–270 d) |
|---|---|
| Ingredients | |
| Corn (%) | 57.70 |
| Soybean meal (%) | 27.50 |
| Wheat middling (%) | 7.50 |
| Wheat bran (%) | 2.00 |
| Calcium hydrogen phosphate (%) | 1.62 |
| Soybean oil (%) | 1.40 |
| Limestone powder (%) | 0.93 |
| NaCl (%) | 0.35 |
| Vitamin and mineral premix (%) | 1.00 |
| Total (%) | 100 |
| Nutrients | |
| Metabolizable energy (Mcal/kg) | 2900 |
| (Mcal/kg) Dry matter (%) | 87.12 |
| Crude protein (%) | 17.50 |
| Crude fat (%) | 4.13 |
| Crude fiber (%) | 3.00 |
| Calcium (%) | 0.85 |
| Total phosphorus (%) | 0.65 |
| Available phosphorus (%) | 0.40 |
| Lysine (%) | 0.85 |
| Methionine (%) | 0.40 |
| Methionine + cystine (%) | 0.70 |
| Threonine (%) | 0.60 |
| Tryptophan (%) | 0.19 |
| Items | CRS (n = 18) | FRS (n = 18) | p-Value |
|---|---|---|---|
| BW (g) | 4195.6 ± 541.5 | 4603.9 ± 327.2 | 0.01 |
| HDL (cm) | 79.2 ± 2.8 | 79.6 ± 2.2 | 0.60 |
| BSL (cm) | 31.0 ± 1.6 | 32.2 ± 1.5 | 0.01 |
| TSL (cm) | 29.8 ± 1.6 | 30.8 ± 1.4 | 0.03 |
| FBL (cm) | 16.4 ± 0.9 | 17.1 ± 0.8 | 0.01 |
| BD (cm) | 9.5 ± 0.9 | 10.0 ± 1.9 | 0.31 |
| XK (cm) | 11.7 ± 0.8 | 12.9 ± 0.8 | 0.01 |
| SL (cm) | 9.7 ± 0.4 | 10.2 ± 1.7 | 0.17 |
| SC (cm) | 5.3 ± 0.3 | 5.7 ± 0.4 | 0.01 |
| Items | CRS (n = 18) | FRS (n = 18) | p-Value |
|---|---|---|---|
| Spleen weight (g) | 2.41 ± 0.71 | 1.77 ± 0.69 | 0.017 |
| Spleen index (‰) | 0.65 ± 0.37 | 0.36 ± 0.12 | |
| Thymus weight (g) | 1.98 ± 0.60 | 1.78 ± 0.76 | 0.468 |
| Thymus index (‰) | 0.47 ± 0.13 | 0.38 ± 0.17 |
Disclaimer/Publisher’s Note: The statements, opinions and data contained in all publications are solely those of the individual author(s) and contributor(s) and not of MDPI and/or the editor(s). MDPI and/or the editor(s) disclaim responsibility for any injury to people or property resulting from any ideas, methods, instructions or products referred to in the content. |
© 2023 by the authors. Licensee MDPI, Basel, Switzerland. This article is an open access article distributed under the terms and conditions of the Creative Commons Attribution (CC BY) license (https://creativecommons.org/licenses/by/4.0/).
Share and Cite
Tang, B.; Hu, S.; Zhang, X.; Ouyang, Q.; Qing, E.; Wang, W.; Hu, J.; Li, L.; Wang, J. Effects and Mechanisms of Cage versus Floor Rearing System on Goose Growth Performance and Immune Status. Animals 2023, 13, 2682. https://doi.org/10.3390/ani13162682
Tang B, Hu S, Zhang X, Ouyang Q, Qing E, Wang W, Hu J, Li L, Wang J. Effects and Mechanisms of Cage versus Floor Rearing System on Goose Growth Performance and Immune Status. Animals. 2023; 13(16):2682. https://doi.org/10.3390/ani13162682
Chicago/Turabian StyleTang, Bincheng, Shenqiang Hu, Xin Zhang, Qingyuan Ouyang, Enhua Qing, Wanxia Wang, Jiwei Hu, Liang Li, and Jiwen Wang. 2023. "Effects and Mechanisms of Cage versus Floor Rearing System on Goose Growth Performance and Immune Status" Animals 13, no. 16: 2682. https://doi.org/10.3390/ani13162682
APA StyleTang, B., Hu, S., Zhang, X., Ouyang, Q., Qing, E., Wang, W., Hu, J., Li, L., & Wang, J. (2023). Effects and Mechanisms of Cage versus Floor Rearing System on Goose Growth Performance and Immune Status. Animals, 13(16), 2682. https://doi.org/10.3390/ani13162682

