A Novel Insight into the Identification of Potential SNP Markers for the Genomic Characterization of Buffalo Breeds in Pakistan
Abstract
Simple Summary
Abstract
1. Introduction
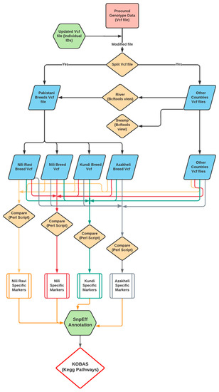
2. Materials and Methods
2.1. Phenotypic Data Collection
2.2. Data Retrieval and Preprocessing
- River type = Pakistan (n = 18), India (n = 3), China (n = 23), Nepal (n = 5), Italy (n = 13), Iran (n = 20), Iraq (n = 9), and Bengal (n = 6);
- Swamp type = China (n = 99), Vietnam (n = 5), Philippines (n = 5), Laos (n = 2), Burma (n = 5), Indonesia (n = 10), and Thailand (n = 5).
2.3. Principal Component Analysis (PCA)
2.4. Admixture Analysis
2.5. Linkage Disequilibrium (LD) Decay Analysis
2.6. Identification of Breed-Specific Markers (BSMs) and Annotation
3. Results
3.1. Phenotypic Characterization
3.2. Breed Clustering Using Genomic Markers
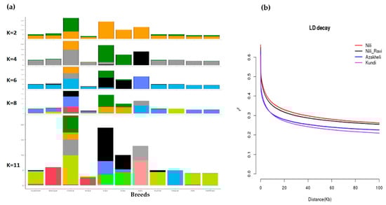
3.3. Admixture and Linkage Disequilibrium (LD) Decay Analysis
3.4. Identification of Breed-Specific Markers (BSMs)
4. Discussion
5. Conclusions
Supplementary Materials
Author Contributions
Funding
Institutional Review Board Statement
Informed Consent Statement
Data Availability Statement
Acknowledgments
Conflicts of Interest
References
- Rehman, A.; Jingdong, L.; Chandio, A.A.; Hussain, I. Livestock Production and Population Census in Pakistan: Determining Their Relationship with Agricultural GDP Using Econometric Analysis. Inf. Process. Agric. 2017, 4, 168–177. [Google Scholar] [CrossRef]
- Government of Pakistan Finance Division. Pakistan Economic Survey 2018–2019; Government of Pakistan Finance Division: Islamabad, Pakistan, 2019. [Google Scholar]
- Mathivanan, R. Breeds of Buffaloes. Available online: https://agritech.tnau.ac.in/animal_husbandry/animhus_buffalo breeds.html (accessed on 15 May 2023).
- Mullie, P.; Pizot, C.; Autier, P. Daily Milk Consumption and All-Cause Mortality, Coronary Heart Disease and Stroke: A Systematic Review and Meta-Analysis of Observational Cohort Studies. BMC Public Health 2016, 16, 1236. [Google Scholar] [CrossRef]
- Government of Pakistan Finance Division. Pakistan Economic Survey 2019–2020; Government of Pakistan Finance Division: Islamabad, Pakistan, 2020. [Google Scholar]
- Schefers, J.M.; Weige, K.A. Genomic Selection in Dairy Cattle: Integration of DNA Testing into Breeding Programs. Anim. Front. 2012, 2, 4–9. [Google Scholar] [CrossRef]
- Mrode, R.; Ojango, J.M.K.; Okeyo, A.M.; Mwacharo, J.M. Genomic Selection and Use of Molecular Tools in Breeding Programs for Indigenous and Crossbred Cattle in Developing Countries: Current Status and Future Prospects. Front. Genet. 2019, 10, 694. [Google Scholar] [CrossRef]
- Michelizzi, V.N.; Dodson, M.V.; Pan, Z.; Amaral, M.E.J.; Michal, J.J.; McLean, D.J.; Womack, J.E.; Jiang, Z. Water Buffalo Genome Science Comes of Age. Int. J. Biol. Sci. 2010, 6, 333–349. [Google Scholar] [CrossRef] [PubMed]
- Colli, L.; Milanesi, M.; Vajana, E.; Iamartino, D.; Bomba, L.; Puglisi, F.; Del Corvo, M.; Nicolazzi, E.L.; Ahmed, S.S.E.; Herrera, J.R.V.; et al. New Insights on Water Buffalo Genomic Diversity and Post-Domestication Migration Routes from Medium Density SNP Chip Data. Front. Genet. 2018, 9, 53. [Google Scholar] [CrossRef]
- Luo, X.; Zhou, Y.; Zhang, B.; Zhang, Y.; Wang, X.; Feng, T.; Li, Z.; Cui, K.; Wang, Z.; Luo, C.; et al. Understanding Divergent Domestication Traits from the Whole-Genome Sequencing of Swamp- and River-Buffalo Populations. Natl. Sci. Rev. 2020, 7, 686–701. [Google Scholar] [CrossRef] [PubMed]
- Bilal, M.; Suleman, M.; Raziq, A. Buffalo: Black Gold of Pakistan. Livest. Res. Rural. Dev. 2006, 18, 140–151. [Google Scholar]
- Aftab, J.M. Buffalo Breeds of Pakistan. Available online: https://www.pakdairyinfo.com/bufBreed.htm (accessed on 18 May 2023).
- Edwards, C.J.; Loftus, R.T.; Bradley, D.G.; Dolf, G.; Looft, C. Relationships between the Endangered Pustertaler–Sprinzen and Three Related European Cattle Breeds as Analysed with 20 Microsatellite Loci. Anim. Genet. 2000, 31, 329–332. [Google Scholar] [CrossRef]
- Cañón, J.; Alexandrino, P.; Bessa, I.; Carleos, C.; Carretero, Y.; Dunner, S.; Ferran, N.; Garcia, D.; Jordana, J.; Laloë, D.; et al. Genetic Diversity Measures of Local European Beef Cattle Breeds for Conservation Purposes. Genet. Sel. Evol. 2001, 33, 311–332. [Google Scholar] [CrossRef][Green Version]
- Álvarez, I.; Fernández, I.; Traoré, A.; Menéndez-Arias, N.A.; Goyache, F. Population Structure Assessed Using Microsatellite and SNP Data: An Empirical Comparison in West African Cattle. Animals 2021, 11, 151. [Google Scholar] [CrossRef] [PubMed]
- Chiang, C.W.K.; Gajdos, Z.K.Z.; Korn, J.M.; Kuruvilla, F.G.; Butler, J.L.; Hackett, R.; Guiducci, C.; Nguyen, T.T.; Wilks, R.; Forrester, T.; et al. Rapid Assessment of Genetic Ancestry in Populations of Unknown Origin by Genome-Wide Genotyping of Pooled Samples. PLoS Genet. 2010, 6, e1000866. [Google Scholar] [CrossRef]
- Kuehn, L.A.; Keele, J.W.; Bennett, G.L.; McDaneld, T.G.; Smith, T.P.L.; Snelling, W.M.; Sonstegard, T.S.; Thallman, R.M. Predicting Breed Composition Using Breed Frequencies of 50,000 Markers from the US Meat Animal Research Center 2000 Bull Project. J. Anim. Sci. 2011, 89, 1742–1750. [Google Scholar] [CrossRef]
- Hulsegge, B.; Calus, M.P.L.; Windig, J.J.; Hoving-Bolink, A.H.; Maurice-van Eijndhoven, M.H.T.; Hiemstra, S.J. Selection of SNP from 50 K and 777 K Arrays to Predict Breed of Origin in Cattle. J. Anim. Sci. 2013, 91, 5128–5134. [Google Scholar] [CrossRef] [PubMed]
- Dimauro, C.; Cellesi, M.; Steri, R.; Gaspa, G.; Sorbolini, S.; Stella, A.; Macciotta, N.P.P. Use of the Canonical Discriminant Analysis to Select SNP Markers for Bovine Breed Assignment and Traceability Purposes. Anim. Genet. 2013, 44, 377–382. [Google Scholar] [CrossRef] [PubMed]
- Wilkinson, S.; Wiener, P.; Archibald, A.L.; Law, A.; Schnabel, R.D.; McKay, S.D.; Taylor, J.F.; Ogden, R. Evaluation of Approaches for Identifying Population Informative Markers from High Density SNP Chips. BMC Genet. 2011, 12, 45. [Google Scholar] [CrossRef]
- Kumar, H.; Panigrahi, M.; Chhotaray, S.; Parida, S.; Chauhan, A.; Bhushan, B.; Gaur, G.K.; Mishra, B.P.; Singh, R.K. Comparative Analysis of Five Different Methods to Design a Breed-Specific SNP Panel for Cattle. Anim. Biotechnol. 2019, 32, 130–136. [Google Scholar] [CrossRef]
- Moretti, R.; Criscione, A.; Turri, F.; Bordonaro, S.; Marletta, D.; Castiglioni, B.; Chessa, S. A 20-SNP Panel as a Tool for Genetic Authentication and Traceability of Pig Breeds. Animals 2022, 12, 1335. [Google Scholar] [CrossRef]
- Sajid, I.A.; Babar, M.E.; Javed, K. Genetic Diversity of Nili-Ravi from Nili and Ravi Buffalo Breeds of Pakistan. Ital. J. Anim. Sci. 2007, 6, 314–317. [Google Scholar] [CrossRef]
- Hussain, T.; Babar, M.E.; Ali, A.; Nadeem, A.; Rehman, Z.U.; Musthafa, M.M.; Marikar, F.M.M.T. Microsatellite Based Genetic Variation among the Buffalo Breed Populations in Pakistan. J. Vet. Res. 2017, 61, 535. [Google Scholar] [CrossRef]
- ICAR. ICAR Guidelines for Conformation Recording of Dairy Cattle and Beef Cattle; ICAR: New Delhi, India, 2015. [Google Scholar]
- Wangchuk, K.; Wangdi, J.; Mindu, M. Comparison and Reliability of Techniques to Estimate Live Cattle Body Weight. J. Appl. Anim. Res. 2017, 46, 349–352. [Google Scholar] [CrossRef]
- SAMtools BCFtools, Version 1.11. Available online: https://github.com/samtools/bcftools/releases/tag/1.11 (accessed on 17 May 2023).
- Purcell, S.; Neale, B.; Todd-Brown, K.; Thomas, L.; Ferreira, M.A.R.; Bender, D.; Maller, J.; Sklar, P.; De Bakker, P.I.W.; Daly, M.J.; et al. PLINK: A Tool Set for Whole-Genome Association and Population-Based Linkage Analyses. Am. J. Hum. Genet. 2007, 81, 559. [Google Scholar] [CrossRef] [PubMed]
- Ripley, B.D. The R Project in Statistical Computing. MSOR Connect. 2001, 1, 23–25. [Google Scholar] [CrossRef]
- Alexander, D.H.; Lange, K. Enhancements to the ADMIXTURE Algorithm for Individual Ancestry Estimation. BMC Bioinform. 2011, 12, 246. [Google Scholar] [CrossRef] [PubMed]
- Tang, H.; Peng, J.; Wang, P.; Risch, N.J. Estimation of Individual Admixture: Analytical and Study Design Considerations. Genet. Epidemiol. 2005, 28, 289–301. [Google Scholar] [CrossRef] [PubMed]
- Zhang, C.; Dong, S.S.; Xu, J.Y.; He, W.M.; Yang, T.L. PopLDdecay: A Fast and Effective Tool for Linkage Disequilibrium Decay Analysis Based on Variant Call Format Files. Bioinformatics 2019, 35, 1786–1788. [Google Scholar] [CrossRef] [PubMed]
- De Baets, G.; Van Durme, J.; Reumers, J.; Maurer-Stroh, S.; Vanhee, P.; Dopazo, J.; Schymkowitz, J.; Rousseau, F. SNPeffect 4.0: On-Line Prediction of Molecular and Structural Effects of Protein-Coding Variants. Nucleic Acids Res. 2012, 40, D935–D939. [Google Scholar] [CrossRef]
- Wu, J.; Mao, X.; Cai, T.; Luo, J.; Wei, L. KOBAS Server: A Web-Based Platform for Automated Annotation and Pathway Identification. Nucleic Acids Res. 2006, 34, W720–W724. [Google Scholar] [CrossRef]
- Struble, M.B.; Aomari, L.L. Position of the American Dietetic Association: Addressing World Hunger, Malnutrition, and Food Insecurity. J. Am. Diet. Assoc. 2003, 103, 1046–1057. [Google Scholar] [CrossRef]
- Hamid, M.A.; Zaman, M.A.; Rahman, A.; Hossain, K.M. Buffalo Genetic Resources and Their Conservation in Bangladesh. Res. J. Vet. Sci. 2016, 10, 1–13. [Google Scholar] [CrossRef][Green Version]
- Lewis, J.; Abas, Z.; Dadousis, C.; Lykidis, D.; Paschou, P.; Drineas, P. Tracing Cattle Breeds with Principal Components Analysis Ancestry Informative SNPs. PLoS ONE 2011, 6, e18007. [Google Scholar] [CrossRef] [PubMed]
- Iannuzzi, L.; Di Meo, G.P. Water Buffalo. Genome Mapp. Genom. Anim. 2009, 3, 19–31. [Google Scholar] [CrossRef]
- Libiger, O.; Schork, N.J. A Method for Inferring an Individual’s Genetic Ancestry and Degree of Admixture Associated with Six Major Continental Populations. Front. Genet. 2013, 3, 322. [Google Scholar] [CrossRef]
- Porto-Neto, L.R.; Kijas, J.W.; Reverter, A. The Extent of Linkage Disequilibrium in Beef Cattle Breeds Using High-Density SNP Genotypes. Genet. Sel. Evol. 2014, 46, 22. [Google Scholar] [CrossRef] [PubMed]
- Shriver, Z.; Capila, I.; Venkataraman, G.; Sasisekharan, R. Heparin and Heparan Sulfate: Analyzing Structure and Microheterogeneity. Handb. Exp. Pharmacol. 2012, 207, 159. [Google Scholar] [CrossRef]
- Khan, M.; Rahim, I.; Rueff, H.; Jalali, S.; Saleem, M.; Maselli, D.; Muhammad, S.; Wiesmann, U. Morphological Characterization of the Azikheli Buffalo in Pakistan. Anim. Genet. Resour./Resour. Génétiques Anim./Recur. Genéticos Anim. 2013, 52, 65–70. [Google Scholar] [CrossRef]
- Chantepie, L.; Bodin, L.; Sarry, J.; Woloszyn, F.; Ruesche, J.; Drouilhet, L.; Fabre, S. Presence of Causative Mutations Affecting Prolificacy in the Noire Du Velay and Mouton Vendéen Sheep Breeds. Livest. Sci. 2018, 216, 44–50. [Google Scholar] [CrossRef]






Disclaimer/Publisher’s Note: The statements, opinions and data contained in all publications are solely those of the individual author(s) and contributor(s) and not of MDPI and/or the editor(s). MDPI and/or the editor(s) disclaim responsibility for any injury to people or property resulting from any ideas, methods, instructions or products referred to in the content. |
© 2023 by the authors. Licensee MDPI, Basel, Switzerland. This article is an open access article distributed under the terms and conditions of the Creative Commons Attribution (CC BY) license (https://creativecommons.org/licenses/by/4.0/).
Share and Cite
Anas, M.; Farooq, M.; Asif, M.; Ali, W.R.; Mansoor, S. A Novel Insight into the Identification of Potential SNP Markers for the Genomic Characterization of Buffalo Breeds in Pakistan. Animals 2023, 13, 2543. https://doi.org/10.3390/ani13152543
Anas M, Farooq M, Asif M, Ali WR, Mansoor S. A Novel Insight into the Identification of Potential SNP Markers for the Genomic Characterization of Buffalo Breeds in Pakistan. Animals. 2023; 13(15):2543. https://doi.org/10.3390/ani13152543
Chicago/Turabian StyleAnas, Muhammad, Muhammad Farooq, Muhammad Asif, Waqas Rafique Ali, and Shahid Mansoor. 2023. "A Novel Insight into the Identification of Potential SNP Markers for the Genomic Characterization of Buffalo Breeds in Pakistan" Animals 13, no. 15: 2543. https://doi.org/10.3390/ani13152543
APA StyleAnas, M., Farooq, M., Asif, M., Ali, W. R., & Mansoor, S. (2023). A Novel Insight into the Identification of Potential SNP Markers for the Genomic Characterization of Buffalo Breeds in Pakistan. Animals, 13(15), 2543. https://doi.org/10.3390/ani13152543

